摘 要:地域特点、政策构建和创业激励具有内在关联。与中关村、东湖、张江自主创新示范区创业激励政策相比较,长株潭示范区创业政策制定缺乏主体性,政策内容和政策执行还存在不足。优化长株潭自主创新示范区的创业激励政策,须通过完善机构职能、实现多元主体协调,突出战略性和创业激励政策的整体性,并从创业教育、创业贷款和创业投资政策方面完善创业激励政策的具体内容;通过舆论宣传、组织保障和动态评估提高创业政策执行力度。
关键词:自主创新示范区;创业激励;创业激励政策;政策优化
随着企业全球化发展以及竞争力来源从传统的劳动力、自然资源或资本向知识转移,创业活跃程度成为反映一个国家或区域经济活力的重要指标。相关研究已经确认创业活动与区域或者国家经济增长之间存在正向联系[1,2],并将创业喻为经济增长的引擎[3]。不同地域、产业和国家的经济活力会因其内部创业活动水平和质量不同而有所差异,所以,对创业政策制定者而言,应将创业激励作为政策设计、选择和实施的重要内容。创业激励政策通过改进经济制度或者文化条件促进创业活动,致力于结合不同地域特点,使特定区域的经济持续向创业经济转变。
关于地域特点和创新创业的关联,经济地理学家佛罗里达[4]最先提出学习型区域概念,他认为“学习型区域即发挥知识和创意的收集者与储存者功能,提供有利于知识、创意和学习流动的基础性环境或基础设施的区域”。优越的地区象征对于创业发展而言是一种典型的正外部性。J A Mathews[5]认为全球化经济中,地方持续竞争力来自于远距离不能模仿的不断增长的地方知识、关系网络,积极适应新环境和利用知识库存创造新的机会是区域形成动态竞争力的关键,具有高度根植性的地方知识是塑造区域竞争力的关键。也就是说,地域根植因素对创业激励政策构建可能具有较大影响。Aes和Szerb[6]提出了一个创业经济下较为广泛和全面的公共政策框架,包含全球经济、全国性、区域性和针对创业者的政策4个层面。尽管这一框架是基于美国的分析,但对于评价其它国家的创业政策具有借鉴作用。
上述研究存在一些不足:创业激励多停留在行为层面,对于创业行为具体地域的政策内容、政策执行关注较少。尤为重要的是,相关文献很少基于中国经济发展的实际情况分析创业激励,这是本文以长株潭自主创新示范区创业激励政策为案例进行分析的出发点。截至2016年4月,我国已建立14个国家自主创新示范区。通过政策构建推动创业发展是中国国家自主创新示范区建设的重要主题,但是,已经获批的国家自主创新示范区分别处于京津冀、长三角、珠三角、长江中游城市群、成渝城市群等不同地域,那么,各自主创新示范区创业激励政策的内容有何不同?存在哪些不足?未来如何完善?创业激励政策如何与不同地域特点、基础积淀、优势发挥结合起来以符合当地实际并发挥实际效用呢?这些都是研究国家自主创新示范区创业激励政策时需要思考的问题。
长株潭是中西部地区实施创新驱动发展战略最具代表性的区域,长株潭国家自主创新示范区地处中国中部,地域上并非沿海或西部的特殊案例,政策探索的复制性更强。湖南是长三角、长江中游城市群和成渝经济区3个“板块”的中心地带,长株潭则是“构建沿海与中西部相互支撑、良性互动新棋局”的重要节点,兼具有效承接东部产业梯度转移和积极对接西部大市场的特点,具有较强的代表性。因此,本文基于长株潭国家自主创新示范区,探究创业激励的区域政策构建问题。
2.1 长株潭与其它自主创新示范区创业激励政策异同
2.1.1 长株潭与其它国家自主创新示范区创业激励政策文本比较
作为最早建立的3个国家级自主创新示范区,中关村、武汉东湖、上海张江在创业领域硕果累累,而巨大发展的背后是大量的创业激励政策,它们的创业政策体系相对完整又极具特色。因此,本文以这3个示范区政策作为对照,分析长株潭示范区现有创业激励政策实施内容,寻求政策共同点和突出点。
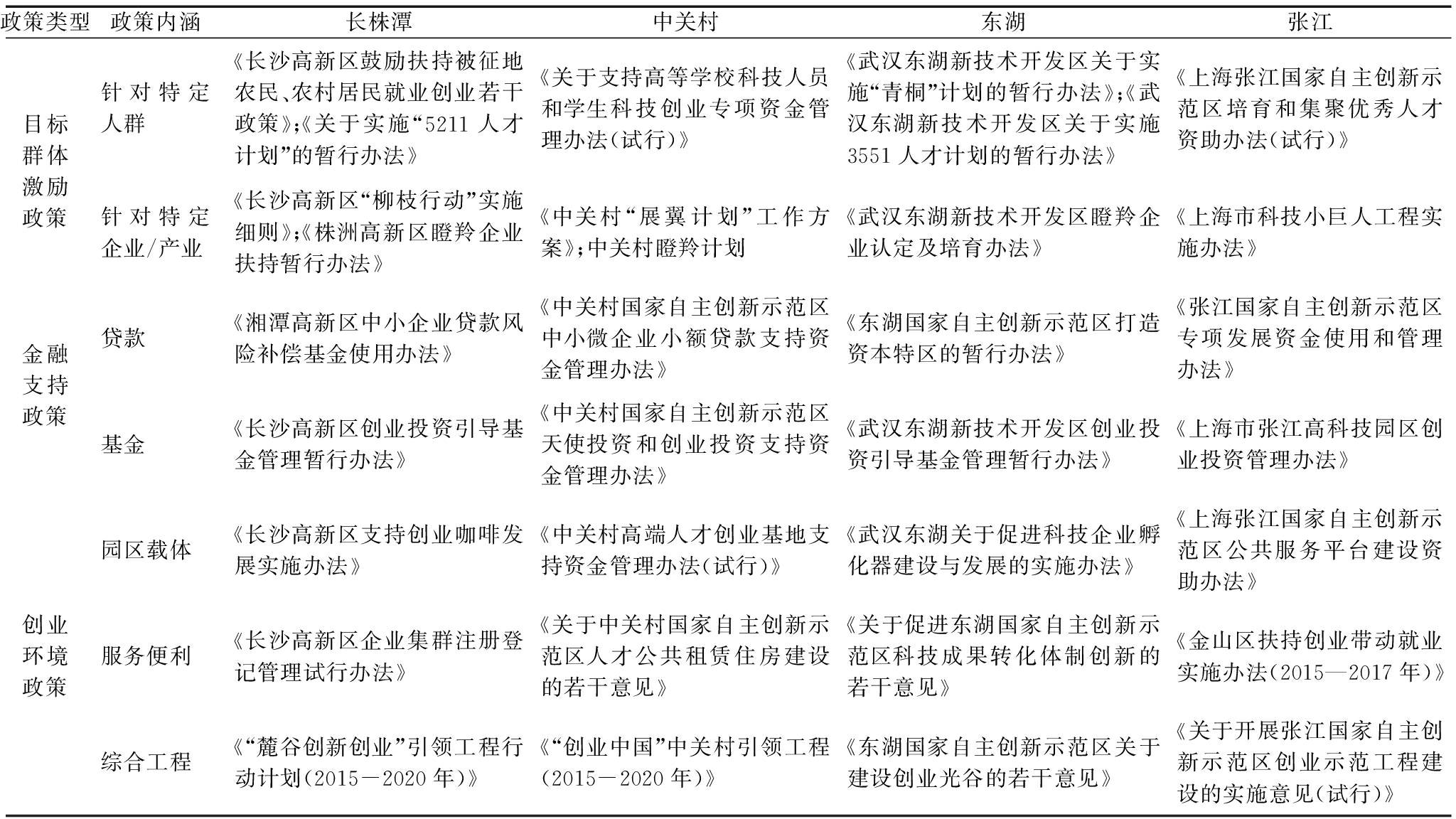
根据Lundstrom和Stevenson[7]提出的“创业政策六大方面”,将长株潭、中关村、东湖以及张江的创业激励政策从如下几个方面进行整理:①目标群体激励政策,即明确针对某一类群体/企业的创业政策;②金融支持政策,即融资贷款、创业基金领域的扶持政策;③创业环境政策,包括外在孵化器等园区载体建设、内在创业文化熏陶、软性的服务便利以及创业引领工程等综合性激励政策。基于此,对创业激励政策进行比较,如表1、表2所示。
表1 国家自主创新示范区创业激励政策发布情况(部分创业政策列举)

政策类型政策内涵长株潭中关村东湖张江目标群体激励政策针对特定人群《长沙高新区鼓励扶持被征地农民、农村居民就业创业若干政策》;《关于实施“5211人才计划”的暂行办法》《关于支持高等学校科技人员和学生科技创业专项资金管理办法(试行)》《武汉东湖新技术开发区关于实施“青桐”计划的暂行办法》;《武汉东湖新技术开发区关于实施3551人才计划的暂行办法》《上海张江国家自主创新示范区培育和集聚优秀人才资助办法(试行)》针对特定企业/产业《长沙高新区“柳枝行动”实施细则》;《株洲高新区瞪羚企业扶持暂行办法》《中关村“展翼计划”工作方案》;中关村瞪羚计划《武汉东湖新技术开发区瞪羚企业认定及培育办法》《上海市科技小巨人工程实施办法》金融支持政策贷款《湘潭高新区中小企业贷款风险补偿基金使用办法》《中关村国家自主创新示范区中小微企业小额贷款支持资金管理办法》《东湖国家自主创新示范区打造资本特区的暂行办法》《张江国家自主创新示范区专项发展资金使用和管理办法》基金《长沙高新区创业投资引导基金管理暂行办法》《中关村国家自主创新示范区天使投资和创业投资支持资金管理办法》《武汉东湖新技术开发区创业投资引导基金管理暂行办法》《上海市张江高科技园区创业投资管理办法》园区载体《长沙高新区支持创业咖啡发展实施办法》《中关村高端人才创业基地支持资金管理办法(试行)》《武汉东湖关于促进科技企业孵化器建设与发展的实施办法》《上海张江国家自主创新示范区公共服务平台建设资助办法》创业环境政策服务便利《长沙高新区企业集群注册登记管理试行办法》《关于中关村国家自主创新示范区人才公共租赁住房建设的若干意见》《关于促进东湖国家自主创新示范区科技成果转化体制创新的若干意见》《金山区扶持创业带动就业实施办法(2015—2017年)》综合工程《“麓谷创新创业”引领工程行动计划(2015-2020年)》《“创业中国”中关村引领工程(2015-2020年)》《东湖国家自主创新示范区关于建设创业光谷的若干意见》《关于开展张江国家自主创新示范区创业示范工程建设的实施意见(试行)》
表2 国家自主创新示范区创业激励政策基本内容比较

政策类型政策内涵长株潭中关村东湖张江目标群体激励政策激励对象激励人群①国内外高层次人才;②各类劳动者(重点包括失业人员、被征地农民、返乡人员、妇女等困难群体);③机关事业单位人员;④创业大学生①国内外高层次人才;②高等学校科技人员和学生科技创业者;③“高等学校高水平人才交叉培养毕业设计支持计划”等“三高计划”所培养的优秀高校创业人才①国内外高层次人才(千人计划、百人计划、3551人才计划入选者等);②高校、科研所及事业单位工作者;③创业大学生①国内外高层次人才(千人计划、百人计划等);②各类科技和管理人员(尤其是高级管理人员、专业技术骨干);③青年创业者;④创业大学生激励企业①瞪羚企业;②倾向于移动互联网、文化产业、新材料、服务外包、电子商务、动漫游戏、节能环保等产业的创业企业,及其它中小微企业①展翼企业;②瞪羚企业(瞪羚重点培育企业);③倾向于智能硬件、食品药品监管、生物医药医疗器械、互联网金融、大数据、集成电路设计领域企业,以及其它中小微企业①瞪羚企业;②倾向于生物、软件信息服务业、环保节能、高端装备制造、现代服务业等领域创业企业,以及其它中小微企业①科技小巨人企业(小巨人培育企业);②倾向于生物医药、集成电路、现代服务业、软件、文化创意类产业的高新企业,以及其它中小微企业贷款贴息力度①个人贷款最高额度10万元,合伙经营联合贷款最高100万元,劳动密集企业最高300万元;②对于通过投融资平台得到的贷款,给予企业贷款贴息30%为通过各类信贷创新试点获得资金的中小微企业提供贷款贴息,与信用星级相挂钩,贴息比例为20%~40%,瞪羚重点培育企业再增加5%予以瞪羚企业认定当年支付银行贷款利息总额的25%,每家最高50万元;咨询费用的50%,最高15万元。补贴科技中小企业贴息一年期贷款基准利率的50%,最高50万元。资助企业获得融资时担保费率3%以下项目50%的年担保费用金融支持政策风险补偿力度补偿银行、担保机构等提供融资服务发生亏损时本金损失额的20%或30%补偿银行等提供融资服务出现损失时本金最终损失额的30%~50%;对于银行等提供的信贷创新产品,给予全年新增规模1%的风险补助补偿银行等提供科技信贷服务(质押贷款)亏损时本金损失额最高30%(50%);补贴股权投资(天使投资)机构资助初创科技中小企业总额10%(损失额50%)按照商业银行在约定的统计时点坏账率给予一定的风险补偿;补偿担保机构等提供融资服务出现损失时本金最终损失额的40%~60%基金类型创业投资引导基金(投资方式为阶段参股、跟进投资和直接投资)天使投资支持资金、创业投资支持资金(含投资风险补贴资金和投资引导资金两部分)创业投资引导基金、天使投资基金(多采用参股、跟进投资方式)创业投资专项资金、天使投资引导基金、风险投资引导补助基金、科技发展基金激励对象①主要为上述受激励且信用良好的高新企业;②信用担保机构、投融资平台、合作银行、创业投资机构等金融机构①主要为上述受激励高新企业(信用等级影响);②信用担保机构、合作银行、天使投资机构、创业投资机构等金融服务机构①主要为上述受激励且信用良好企业;②信用担保机构、银行、创业投资机构、股权投资机构、天使投资机构等金融机构①主要为上述受激励高新企业(信用等级影响);②信用担保机构、银行、天使投资机构、证券公司等金融机构创业环境政策支持载体长株潭众创空间(创业咖啡、创业苗圃)、大学科技园、科技企业孵化器等,以及其它符合要求的创业服务机构中关村创业服务中心、特色产业孵化平台、海外留学回国人员创业园、大学科技园,以及其它符合政策要求的创业服务机构东湖科技创业服务中心、大学科技园、归国留学人员创业园、领军企业孵化平台、互联网在线创业服务平台等创业载体张江科技企业服务中心、大学科技园、大学生科技创业基地及所属创业苗圃、加速器等创业企业孵化平台激励方式多采用创业资金奖励、创业培训、创业金融服务、场地支持、集群注册、托管服务、创业平台建设等方式提供创业资金奖励,创业培训,场地支持、创业金融服务、创业平台建设、快捷担保贷款程序、产业集群等扶持,同时实行信用评价激励和约束多采用创业资金奖励、创业培训、创业金融服务、场地支持、创业平台建设、网上登记注册、发布科技创新券、授予荣誉称号、企业定向退出等方式多采用创业资金奖励、创业培训、创业金融服务、场地支持、创业平台建设、行政程序简化等方式,同时实行信用评价激励和约束
资料来源:作者整理
2.1.2 长株潭示范区创业激励政策与其它示范区的共同点
通过比较4个示范区已实施的创业激励政策,可以发现一些共同点:
(1)创业激励政策的激励对象相似。激励政策中激励人群都包括以下3类:优秀大学生创业者、高校科研工作者和事业单位人员、国内外高层次人才(海归人才和科学院院士、工程院院士、“千人计划”、“百人计划”、“百千万人才工程”入选者等)。受激励的企业范畴也有重合处,都选拔认定园区内信用状况良好、符合产业发展方向的高成长中小型高新企业为“瞪羚企业”或“科技小巨人企业”,为其提供更多资金支持、金融服务;都倾向于激励互联网、大数据等新兴战略性产业的创业企业。同时,金融支持政策的受益者也类似,一类是有贷款融资压力且信用等级良好的优秀高新技术企业,另一类是提供金融服务的信用担保机构、投融资平台、合作银行、创业投资企业等金融机构。
(2)创业激励政策的激励方式相似。4个示范区针对不同类型的创业者和创业企业实行不同激励手段,总体上均采用创业资金奖励、创业金融服务、创业平台建设、创业培训、场地支持等方式。具体而言,创业金融服务都是给予符合要求的企业一定比例的贷款贴息,给予提供融资服务的担保机构等一定的风险补贴。创业平台建设则是示范区突出各类创业载体建设,依托创业服务平台为创业者提供空间和多种创业服务,营造创业氛围。
(3)创业激励政策涉及的创业基金类型及扶持载体范围相似。4个示范区都为完善创业投资体系出台了有关创业投资引导基金的政策,也基本使用参股投资、跟进投资的方式。归纳有关园区载体的政策可以发现,各示范区对于创业孵化载体的扶持都集中于科技企业孵化器、留学生创业园、大学科技园等优秀创业服务机构。
(4)综合性创业工程的要点相同。《“麓谷创新创业”引领工程行动计划》与《“创业中国”中关村引领工程》、《关于开展张江国家自主创新示范区创业示范工程建设的实施意见》等是分别针对长沙高新区、中关村、张江提出的未来创业行动计划。其中,发展目标均涵盖创业人才、创业企业、创业孵化器、创业金融服务、创业文化等方面;主要任务均包括创业人才聚集工程、创业金融支持工程、服务平台建设工程、创业文化示范工程。
2.1.3 长株潭与其它国家自主创新示范区创业激励政策差异
从表1、表2可以看出,当前长株潭示范区的创业激励政策体系日益成熟,目标群体政策、金融支持政策、创业环境政策逐步细化,主要表现在以下几个方面:
(1)“全民创业”激励人群扩展至农民、机关人员等各类劳动者。与中关村相比,《长沙高新区贯彻落实〈长沙市全民创业带动就业五年行动计划(2015-2019年)〉实施方案》、《长沙高新区被征地农民创业生产经营场地租赁补贴暂行办法》、《长沙高新区鼓励扶持被征地农民、农村居民就业创业若干政策》 等激励政策的出台,将大幅度扩展创业激励政策的激励对象。不仅仅局限于创业大学生、高层次人才等创业精英,也为被征地农民、妇女、失业人员、退役军人等困难群体以及机关事业单位人员、科技人员提供创业平台。鼓励各类劳动者创业致富,鼓励个体经营户“二次创业”,允许党政机关、事业单位体制内富有专业素养及经验的工作人员辞职创业,以此真正推动“全民创业”。
(2)众创空间、创业咖啡、创业苗圃等新型孵化模式的政策性提倡。《湖南省发展众创空间推进大众创新创业实施方案》、《长沙高新区支持创业咖啡发展实施办法》、《株洲高新区创业苗圃暂行办法》等政策创新性地鼓励发展众创空间、创业咖啡、创业苗圃等新兴园区载体。这些园区载体相对于国家级/省级孵化器,规模较小,但更突出全要素、开放型、低成本、便利化。政策大力支持这类载体,将促进长株潭示范区创新创业孵化链条的打造,进一步优化园区创业空间及创业服务。
(3)长沙高新区推行集群注册托管服务办法。作为湖南首个集群注册政策,长沙高新区依靠集群注册、托管服务、“一照一码”,不仅简化了企业注册程序,而且允许没有办公场地的公司创立,优于其它示范区。这种注册方式为资金不足、场地缺乏的创业者提供创业机会,极大地降低了创业门槛。
(4)三大高新区侧重于为不同类型产业提供创业企业政策支持。长沙高新区陆续实施了针对文化产业、服务外包、新材料、电子商务、动漫游戏、节能环保等产业发展的政府文件;湘潭高新区则积极落实有关现代物流业、钢材深加工产业、新能源装备制造产业链群的创业政策;株洲高新区重点激励高成长型中小企业,出台了瞪羚企业扶持办法。不同于单一高新区建成的示范区,三大高新区对于特定产业创业企业支持的侧重点不同。示范区建成后,高新区互补性更强,为创业人才营造了更为完整的政策支持体系。
2.2 长株潭国家自主创新示范区创业激励政策现存不足
基于自身地域特色,长株潭创业激励政策与其它自主创新示范区有所不同,并且在一些方面有所突破。但是,从政策建构角度来看,在政策内容体系和政策执行过程中还存在不足,这些不足同样具有一定的“地域特色”。
2.2.1 创业激励政策制定缺乏整体性
(1)制定主体结构不科学。政策制定主体是影响创业激励政策的重要要素,然而,当前示范区纵向上缺少统一的制定主体。城市群结构使得三大高新区地理位置不集中、管理委员会各自为政,且创业活动涉及工商、财政、税务、人力资源、教育等多部门,横向上缺乏多元主体参与。政府对其角色认知尚不明确,始终占据主要地位,运行机制单一。其他利益相关者(包括政府、高校、中介机构等)参与度较低,尚未充分发挥应有的激励作用。不同创业激励政策由不同政府部门单独发布,政策出台缺少协调统一,政策内容存在重叠交叉、不一致、分散化、碎片化等问题,无法相互融合形成合力。例如,株洲高新区与湘潭高新区都出台了有关信贷风险补偿的激励政策,但两者关于财政专项用于贷款风险补偿的额度却不同,对于纳入风险补偿金担保范围的贷款本金损失,株洲高新区由风险补偿基金和科技银行按照7∶3的比例分担,补偿额度不超过风险补偿基金专用账户的余额,而湘潭则由高新区财政预算安排,专项用于补偿银行与信用担保机构为区属中小企业提供融资服务后本金损失金额的20%。
(2)地区激励水平高低不一。3个城市受不同行政机关管辖,所拥有的资源、发展定位、计划目标各有不同。其各自颁布的创业激励政策大多以单个高新区创业企业为作用对象,未覆盖整个示范区,导致地区间激励水平高低不一。集群注册、创业投资基金管理办法、创业工程引导计划等高质量创业激励政策仅覆盖部分地区(见表3),相较于长沙高新区,株洲、湘潭高新区创业激励政策的制定相对落后,严重影响了示范区整体政策激励效果的提升。
表3 三大高新区管委会各类型创业政策出台情况

创业政策类型长沙高新区管委会株洲高新区管委会湘潭高新区管委会针对高层次人才创业521针对被征地农民创业301金融贷款办法211创业投资基金管理办法200创业载体办法311集群注册办法100创业工程引导计划100
数据来源:作者整理
(3)激励作用过程不持久。长株潭现有创业激励缺乏长效保障机制,不能持续发挥激励作用。具体表现为,示范区政策大多通过行政、经济手段,在创业初期降低进入门槛,提供资金扶持,激发创业热情,但创业晚期的失败保障、退出机制等都只通过口头形式提倡,没有政策条文提供保障,明显后劲不足。而其它示范区政策布局早已先行一步,如武汉东湖“青桐计划”中提出了企业定向退出机制;《东湖国家自主创新示范区关于建设创业光谷的若干意见》明确提出设立创业风险援助资金,为创业失败者提供失业保障。
2.2.2 创业激励政策具体内容有待优化
由表1中根据不同激励要素划分的长株潭单元政策可以发现,其具体政策内容存在不足,政策之间缺乏协调统一,激励要素配置有待优化。
(1)创业教育政策匮乏,创业文化氛围薄弱。相比于资金支持、创业服务等政策,创业文化、创业教育政策从内在激励目标群体实施创业活动,是不可或缺的。然而,目前示范区创业政策的内在激励力度不足,创业教育政策滞后,创业文化氛围薄弱。 主要表现为:①创业文化/教育政策数量不足,受激励对象不全面,涉及面较窄。政策数量远少于创业基地建设、创业资金支持等领域,创业教育政策占创业激励政策的比例也远低于中关村、武汉东湖等地。针对创业导师、创业教育合作等,还没有特别明确的政策性扶持措施;②创业文化/教育政策实践不理想。示范区使用的创业教育手段较落后,以课堂教育、会议讨论为主,可谓“重理论、轻实践”[8]。与北京高校开展系统性“三高计划”形成对照的是,长株潭高校在大学生创业教育上突出就业指导、就业培训,但忽视了创业精神的培养。此外,《“麓谷创新创业”引领工程行动计划(2015-2020年)》中明确提出,到2020年聚集创业导师500名以上。但是,长沙创业网以及长沙高新区创业服务中心网显示的创业导师人数分别为35和15人,当前水平与未来目标还存在较大差距。
(2)创业贷款风险补贴欠缺,信用评估不到位。与其它示范区相比,长株潭自主创新示范区的创业贷款扶持政策存在一些不足,突出表现在两个方面: ①贷款风险补偿力度不大。中关村的风险补偿资金在符合要求的担保公司(合作银行)为中关村总收入2 000万元至1亿和2 000万元及以下的企业提供融资担保发生代偿(产生不良贷款)时,分别承担本金损失额的30%和40%(40%和50%)。东湖最高补偿银行等提供科技信贷服务(质押贷款)发生亏损时本金损失额的30%(50%),补贴股权投资机构(天使投资机构)投资初创科技中小企业总额的10%(损失额50%),而湘潭高新区和株洲高新区风险补偿办法中设定的补贴比例分别是20%、30%,风险补贴力度不统一且总体较弱; ②贷款信用评估不到位。中关村将贷款贴息办法与《企业信用星级评定管理办法》相结合,发挥信用评估的激励与惩戒作用,给予不同信用星级企业不同比例的贷款贴息,每增加一个星级,财政贴息就增加5%。长株潭示范区贷款贴息政策则简略地要求企业满足“无不良记录、信用良好、有还贷能力”等条件,缺乏严格的信用评估政策作为创业贷款依据,是贷款政策不健全的表现。
(3)创业投资政策不足,天使投资有待强化。天使投资是指个人出资扶助具备专业技术、特色新颖的原创项目或中小型初创企业[9],是当今最有影响力的一种创业投资形式。它不仅是新型融资渠道,而且是优化创业投资结构、规避创业风险的重要途径,以创业投资政策鼓励天使投资发展是十分必要的。当前示范区中长沙高新区颁布了创业投资基金办法,而中关村、东湖、张江等出台了针对天使投资和创业投资资金的专项管理办法,发挥财政资金的杠杆作用,加速推进科技与社会资本的结合。2014年,北京天使投资基金投入最高,达321.96亿元,占全国的61%,其次,天使基金主要投入在深圳(10%)、上海(3%)、福建(4%)等东部沿海地区[10],长株潭的投入则远远落后(见图1)。

图1 2014年天使投资基金在中国不同地区投入情况(亿元)
2.2.3 创业激励政策执行不到位
(1)宣传不到位,政策普及度不高。作为传统宣传手段,电视、报刊的影响力依然巨大,然而,鲜有报道长株潭示范区创业政策的电视节目或报纸新闻。获取政策信息最重要的新型渠道是网络,大数据时代下,三大高新区积极运作的“数字报”未将示范区作为一个整体进行宣传,影响范围也有限,实施效果未达到理想目标。同时,三大高新区的门户网站以及其它创业服务网站,例如高新区创业网、长沙创业网、株洲创业服务网,虽都涉及了创业政策,但内容不全面、信息更新迟缓,致使政策普及度不高。
(2)执行效能缺失,组织保障不足。近年来,湖南省、长株潭市级、区级政府颁布了各项示范区激励创业文件。但长株潭三地的客观条件不同,加上外界环境的多变性,示范区政策总体上执行效能不高。上级政府多从宏观层次发布创业政策,一般不明确操作层面的具体激励措施,主要以“文件落实文件”部署工作。下级执行机构拥有较大自由裁量权,一些部门的工作人员素质不够高,只是表面应付。此外,创业激励政策的具体实施内容需根据本地实情,由多个部门协调制定。总之,执行内容过于笼统,甚至部分政策没有详细实施办法。
(3)执行监督不够,动态评估不足。缺少示范区政策评估及对执行情况的监督,主要表现在:示范区统一的创业政策监督机构还未建立,政策执行机构督办协调机制不完善。当前示范区对创业政策实施成效的动态评估机制不健全,缺乏对经济发展、产业进步趋势的动态把握。以长沙高新区为例,其包含10家事业单位和12个驻区机构。其中,与创业政策最相关的是创业服务中心(长沙留学人员创业园),然而,创业中心的20项部门职责中并不包括对创业政策执行情况的监督与评估。只有依靠有效的政策执行监督和动态评估,才能提高政策适用性,达到理想效果。
综上所述,地域特点和政策构建的良性融合是长株潭国家自主创新示范区创业激励政策的基础,但是,这并不意味着地域创业激励要自我封闭,不能互相借鉴,相反,尽管不同地域特色使得政策制定存在差异,但是,有些内容还是可以互相借鉴的。通过相对独立的探索,同时,互相借鉴,各取所长,融合贯通,正是中国特色政策制定的优势所在,也是中国设立国家自主创新示范区、推动科技创新先行先试的初衷。本文基于长株潭自主创新示范区,从理论上描述了地域特点、政策构建和创业激励的内在关系。从政策分析视角出发,本文认为长株潭自主创新示范区创业激励政策改进可以从如下几个方面着手,这种完善路径对其它自主创新示范区同样具有一定的启示和借鉴意义。
3.1 优化创业激励政策体系
全局性的创业激励政策应是一个全覆盖、全内容、全过程的系统化创业激励体系,满足这3个要求并非易事,可以从政策制定主体、制定原则两个方面入手。
3.1.1 优化政策制定主体结构
示范区必须整合现有部门结构,健全协调机制,实现由垂直型到伞形的转变,建立创业激励政策统一框架。应成立统筹整个示范区创业政策的行政机构,打破部门分割,协调部门利益纠纷,加强创业政策整合,避免因政出多门而造成政策庞杂、不兼容[11]。可以仿效美国中小企业管理局(SBA)的做法,将管理机构、信贷机构、咨询机构、教育机构、服务机构集于一身,为创业者提供全方位、多领域的便利。同时,下设3个地方级创业管理机构,实时监控政策制定实施情况,科学整合和管理创业政策,及时上报总部,有效协调政策部署。
另外,可借鉴英国“小企业委员会( SBC)”设立非部门化公共机构的模式,提供中小企业发展情况以及政府各部门相关政策或法规质量效率的评估结果和意见[12]。在政策制定过程中,提高高校、民间组织、中介机构的参与度,最大程度吸纳其意见和建议。积极探索政府主导、市场介入、非营利主体作为补充的创业服务机制。
3.1.2 推动政策作用长效化
努力拓展激励惠及面,在强化普惠的基础上,适度对高层次创业人才、大学生创业者、被征地农民、中小微企业、新兴产业等进行倾斜,权衡地区性与整体性激励,统筹不同地区奖励标准和激励水平。除创业进入期的政策扶持外,在创业中期强化税收优惠、市场竞争引导,在创业后期强化退出保障,为创业失败者设定一定的还款“容忍度”,减少创业风险,增强创业动机。譬如可以学习武汉市的新规,为创业失败者设定一定的还款“容忍度”,符合要求的创业者只需按10%的比例还贷,且不影响贷款信誉。
3.2 细化创业激励政策内容
3.2.1 健全创业教育政策,营造创业氛围
以政策形式推广创业教育,借助各界力量加大培训力度,在大学教育、成人教育以及农民妇女培训中融入创业理念。推动创业导师的征集,积极开展创业比赛、创业沙龙等活动,营造“鼓励创业,勇于创新,不畏风险,宽容失败”的创业氛围。
3.2.2 完善创业贷款政策,规范企业信用评估
加大对高新区内金融机构的风险补贴激励,提高高新区风险补贴水平。提升湘潭高新区贷款风险补贴力度,向长沙、株洲高新区看齐。规范对贷款贴息扶持企业的信用评估,出台统一的示范区企业信用评估标准,将创业企业贷款贴息政策与企业信用等级相融合。
3.2.3 优化创业投资政策,鼓励天使投资进入
根据株洲、湘潭高新区的实际情况,对长沙高新区已执行的《创业投资引导基金管理暂行办法》及《高层次人才创业投资基金管理暂行办法》进行调整,然后推广至另外两个高新区,提升示范区整体企业外源性融资水平。出台创业投资政策,发挥财政杠杆作用,借助风险补贴资金和投资引导资金,激发天使投资人积极性,促进长株潭天使投资机构发展壮大。
3.3 强化创业激励政策执行
3.3.1 加大政策宣传,提高信息普及度
省、市、区级政府门户网站等应加强对创业激励政策的公布、管理、整合,积极开设创业政策专题专栏,发挥特有的政策解读作用。针对高新区网站“各家只介绍自家政策”的问题,可以建立一个统一的示范区门户网站。
3.3.2 提升执行效能,加强组织保障
强化创业服务培训、创业技能培训,加强创业激励政策执行绩效考评。在具体执行内容上多做“加法”,处理流程上多做“减法”,抓好创业激励政策的落实。
3.3.3 优化执行监督,推进动态评估
控制中间环节对于实现创业激励效果至关重要,其中,必须优化示范区政策评估及监督。有必要在示范区下设一个专门的政策评估工作小组,追踪监督示范区各地创业激励情况,及时发现政策执行过程中出现的问题与困难,采取有效措施,灵活调整,控制创业激励政策执行进程,督促创业政策执行到位。
基于长株潭国家自主创新示范区现状,通过比较分析地域差异和政策构建差异可以发现,地区特点、政策构建和创业激励具有一定的内在联系。创业激励政策的有效实施不仅依赖于企业自身内部制度,而且需要外部公共政策的支持。创业激励政策是推动具有区域特色自主创新示范区发展的关键所在,尽管不同区域的创业激励政策在基本面上具有一定的相同点,但是,由于历史发展、产业结构、经济基础、地域环境、科教资源不同,需要制定符合自身地区特点的有效政策,寻求不同政策点的突破。通过地域比较分析,可以更为清楚地看到不同地域创业激励政策的不足和各自努力的方向。只有从不同地域实际和优势出发,创业激励政策才能更为贴近现实需要,才能更好地促进创新创业。
参考文献:
[1] THURIK A R.Entrepreneurship,industrial transformation and growth[M]//LIBECAP G D.The sources of entrepreneurial activity,ovation in and advances in the study of entrepreneurship,inn-economic growth.Greenwich,CT:JAI Press,1999.
[2] REYNOLDS P N,et al.Global entrepreneurship monitor:data collection design and implementation,1998-2003[J].Small Business Economics,2005,24(3):205-231.
[3] BRETT A G,DAVID B A.Entrepreneurship policy[J].The Emergence of Small Business Economics,2004,22(3/4):313-323.
[4] RICHARD F.Toward the learning region[J].Future,1995,27(5):527.
[5] MATHEWS J A.Cultural industries and the production of culture[M].London and New York:Rutledge,2004:3-15.
[6] PORTER M E.The competitive advantage of nations[M].New York:Macmillan,1990.
[7] STEVENSON LOIS,LUNDSTROM,ANDERS.Patterns and trends in entrepreneurship Π SME policy and practice in ten economies:entrepreneurship policy for the future[J].Swedish Foundation for Small Business Research,2001(3).
[8] 朱军.长株潭地区大学生创业障碍及原因分析[J].社会视点,2015(486):231-234.
[9] 杨黎.天使投资可行性研究[D].成都:西南财经大学,2007.
[10] 2014中国天使投资年度报告[EB/OL].http://www.wtoutiao.com/a/992422.html.2016-05-12.
[11] 刘军.我国大学生创业政策体系研究[D].济南:山东大学,2015.
[12] 林军.英国政府扶持中小企业发展的政策及其启示[J].甘肃省经济管理干部学院,2006,19(2):34.
(责任编辑:万贤贤)
Regional Comparison, Policy Construction and Entrepreneurial Motivation——Based on the Analysis of the National Independent Innovation Demonstration Zone of Chang-Zhu-Tan
Abstract:Regional characteristics, policy construction and entrepreneurial incentives have an inherent relevance. With comparation of the Chang-Zhu-Tan, East Lake, Zhangjiang independent innovation demonstration zone, the subjectivity, policy content and policy implementation of entrepreneurial incentives of Chang-Zhu-Tan demonstration zone has many shortcomings. In order to optimize entrepreneurial incentive policy of Chang-Zhu-Tan Independent Innovation Demonstration Area, We must perfect organization's function, multiple subject mutual coordination, highlight the strategic to the integrity of business incentives, perfect the specific content of entrepreneurial motivation policy. From entrepreneurship education, entrepreneurship loans and venture investment policy, it need to improve entrepreneurship policy enforcement through increasing publicity, organization guarantee and dynamic assessment.
Key Words:Independent Innovation Demonstration Area; Entrepreneurial Incentives; Entrepreneurial Incentives Theory; Policy Optimization

微信扫码看作者为您独家介绍本篇论文
收稿日期:2016-09-29
基金项目:湖南省重点研发计划项目(2015ZK2009)
DOI:10.6049/kjjbydc.2016070574
中图分类号:F127.64
文献标识码:A
文章编号:1001-7348(2017)04-0040-07