用户创业生态系统特性对创业活跃度的影响研究
——来自跨国数据的经验证据

周劲波,彭俊淇

(广西师范大学 经济管理学院,广西 桂林 541006)

摘 要:当今全球经济环境中,创业活跃度已成为考察经济体经济增长、创新活力的重要指标。基于全球创业观察、世界经济论坛全球竞争力报告和世界银行等多个国际数据库,构建2007—2021年52个国家(地区)跨国面板数据,探究用户创业生态系统特性对创业活跃度的影响机制。研究发现:用户创业生态系统特性对创业活跃度具有显著正向影响,创业导向选择在用户创业生态系统特性与创业活跃度之间发挥中介作用,国内市场规模在用户创业生态系统特性促进创业活跃度提升过程中发挥负向调节作用,且用户创业生态系统特性的作用在低金融服务效率、低收入水平和低市场动态样本中更为显著。研究丰富了创业生态系统理论内涵,为提升创业活跃度提供实践启示。

关键词:用户创业生态系统特性;创业活跃度;创业导向选择;国内市场规模

The Impact of User Entrepreneurial Ecosystem Attributes on Entrepreneurial Activity:Empirical Evidence Based on the Cross-Country Data

Zhou Jinbo, Peng Junqi

(School of Economics and Management, Guangxi Normal University, Guilin 541006, China)

Abstract:In the era of digital economy, global entrepreneurial activities are facing new challenges under the influence of diverse and complex entrepreneurial environments, while also presenting opportunities to lower the technological and resource thresholds for consumer groups to engage in innovation and entrepreneurship across countries. Against this backdrop, the user entrepreneurship atmosphere within the user entrepreneurial ecosystem is of great significance for efficiently promoting the realization of entrepreneurial opportunities. However, when scholars conducted further studies on cases from rural areas in the United States and India, they found that the formation of a user entrepreneurship atmosphere can bypass the impact of regional economic development levels and drive the vigorous development of entrepreneurial activities, yet its underlying mechanisms remain insufficiently deconstructed.Drawing on the knowledge spillover theory of entrepreneurship, this study argues that the level of entrepreneurial activity directly depends, on one hand, on how the entrepreneurial environment shapes the scale of knowledge stock in a country or region, and on the other hand, on entrepreneurs' knowledge absorption capacity—specifically, the dynamic efficiency in transforming external knowledge through identification, digestion, and application.Moreover, the knowledge filtering effects of macro-factors such as market environment on the user entrepreneurial ecosystem cannot be ignored. Therefore, it is necessary to explore what type of user entrepreneurial ecosystem can foster a conducive user entrepreneurship atmosphere, and how the user entrepreneurial ecosystem effectively promotes the improvement of entrepreneurial activity levels in various countries (regions), so as to provide a new policy path based on user knowledge governance and ecosystem design for bridging cross-national gaps in entrepreneurial activity.

This study combines multiple international databases and, on the basis of fully considering the merging of research sample data, as well as the uniformity and integrity of economic development levels and regional distribution, selects unbalanced cross-national panel data from 52 countries (regions) worldwide spanning 2007-2021 as the research sample. Fixed effects models are used to eliminate unobservable factors that do not change over time. This paper constructs indicators for user entrepreneurial ecosystem attributes through the entropy method and conducts benchmark regression, mediating, and moderating analyses using empirical methods to examine the relationships among user entrepreneurial ecosystem attributes, entrepreneurial activity, entrepreneurial orientation choices, and domestic market size.

The study arrives at the following conclusions. First, user entrepreneurial ecosystem attributes can promote entrepreneurial activity, and the results remain consistent after addressing endogeneity and robustness tests. Second, product R&D-oriented entrepreneurial orientation choices play a partial mediating role in the influence of user entrepreneurial ecosystem attributes on entrepreneurial activity. Third, domestic market size significantly inhibits the promoting effect of user entrepreneurial ecosystem attributes on entrepreneurial activity. Meanwhile, heterogeneity analysis shows that the promoting effect of user entrepreneurial ecosystem attributes on entrepreneurial activity is more pronounced in countries (regions) with lower financial service efficiency, entrepreneur income levels, and market environment dynamism.

In light of these conclusions, the following policy recommendations are put forward. Governments should first focus on optimizing the user entrepreneurial ecosystem to consolidate the policy foundation for innovation and entrepreneurship from the aspects of new infrastructure layout, resource docking mechanism improvement, inclusive culture cultivation, and policy incentives, and assist users in knowledge transformation. Second, they should take strengthening product R&D orientation as a key point to enhance the efficiency of user knowledge transformation through stepped subsidies, user innovation community certification, and promoting the "community+enterprise" model. Finally, they should take tailored development as a breakthrough to comprehensively promote the balanced improvement of entrepreneurial vitality.

In summary, this study explores the cross-level mechanism within the "environment-individual-region" paradigm, reveals the important promoting effect of user knowledge spillover on entrepreneurial activities, and investigates the mechanistic relationships among relevant variables. The research findings can enhance academic attention to user entrepreneurship and provide policy recommendations for the balanced development of entrepreneurial activity levels in countries (regions) globally.

Key WordsUser Entrepreneurial Ecosystem Attributes; Entrepreneurial Activity; Entrepreneurial Orientation Choice; Domestic Market Size

收稿日期:2024-11-18

修回日期:2025-03-10

基金项目:国家社会科学基金项目(20BGL055)

作者简介:周劲波(1970—),男,广西桂林人,博士,广西师范大学经济管理学院教授、博士生导师,研究方向为创新创业、工商管理;彭俊淇(2001—),男,江西九江人,广西师范大学经济管理学院硕士研究生,研究方向为工商管理。

DOI:10.6049/kjjbydc.D42024110645

开放科学(资源服务)标识码(OSID):

中图分类号:F279.1

文献标识码:A

文章编号:1001-7348(2026)06-0042-11

0 引言

数字经济时代,各国创业活动在复杂创业环境下迎来新挑战,但也为降低群体创新创业活动技术和资源门槛带来新机遇。用户创业是在满足个人需求的基础上,将全新或者改进的产品和服务经过商业化应用并出售给他人的创业活动[1]。不同于员工创业和学术创业,用户创业具备独有的用户端知识,展现出低成本、高创新绩效特征[2]。同时,用户创业能促进用户知识溢出[3-4]。然而,由于用户创业具有偶然性,相比于其它创业,用户创业更易受到创业环境的影响[2-3]。Shah等(2012)研究发现,持续保持较高创业活跃度的美国在2004年有46%的创新创业企业(存活5年以上)是由用户创办的。可见,用户创业氛围能促进创业活动蓬勃发展,但其底层机制未被充分解构。因此,有必要探讨哪些用户创业生态能够形成良好的用户创业氛围,以及用户创业生态系统以何种方式推动各国(地区)创业活跃度提升,以期为弥合跨国创业活跃度差距提供相关政策建议。

知识溢出理论指出:一方面,创业活跃度水平取决于创业环境对国家或地区知识存量规模的影响[5],用户创业生态系统是用户知识溢出的核心载体,其通过物质、文化和社会特性所营造的用户创业氛围减少知识过滤、提高用户知识可及性与流动性(Cuvero等,2023)。然而,知识溢出理论主要关注学术或员工创业,较少涉及以用户创业为主导的创业生态系统对创业活跃度的影响[6]。另一方面,创业活跃度依赖于创业者对知识的吸收能力,即识别、消化、应用外部知识的能力[7]。已有研究表明,以产品研发为导向的创业行为对提高创业者知识吸收能力十分重要(刘伟军和刘华,2022)。在具备用户创业氛围的用户社区中,创业者更倾向于进行产品研发,但鲜有研究探讨“环境—个人—区域”的跨层作用。例如,苹果公司受开放创新氛围影响,通过开放App Store开发工具与API接口鼓励用户和开发者参与创新。截至2021年,所有APP开发者中有超过90%为小型团队或独立开发者,累计在该行业创造超200万个应用。此外,市场环境对用户创业生态系统也具有重要影响[8]。市场规模不同会显著影响用户创业者生存难度[9],这种生存压力可能来源于市场竞争加剧或由需求集中所引发的知识过滤,导致创业者知识转化过程受阻[2],进而削弱用户创业生态系统特性对创业活跃度的积极影响。

鉴于此,本研究基于知识溢出理论,构建以创业导向选择为中介变量,以国内市场规模为调节变量的用户创业生态系统特性与创业活跃度关系模型。本研究边际贡献主要体现在以下几个方面:首先,国内外研究多关注城市或省份层面数据,本文基于全球52个国家(地区)跨国面板数据,对影响创业活跃度的因素进行实证检验,使得研究结果更具普适性和可靠性。其次,本文聚焦用户创业视角,利用熵值法构建用户创业生态系统特性评价指标体系,探讨国家(地区)宏观层面用户知识溢出对创业活跃度的影响,有助于拓展知识溢出理论。最后,本文验证创业导向选择、国内市场规模对用户创业生态系统特性与创业活跃度关系的调节效应,有助于进一步理解用户创业生态系统特性的作用机制,并为提高创业活跃度提供政策启示。

1 理论分析与研究假设

1.1 用户创业生态系统特性与创业活跃度的关系

用户创业生态系统特性是从物质、社交和文化特性等方面支撑用户创业主体、营造用户创业氛围、使用户知识得到有效转化的环境特征[2]。其中,物质特性为用户创业生态系统内创业所需物质条件和支持性人力资源要素的集合(Schiavone等,2020),为用户创业活动奠定坚实的物质基础;社交特性反映系统内用户嵌入与利用广泛的社会网络获取关键资源和信息,从而拓展用户创业深度和广度的社交习惯(Brem等,2019);而文化特性则反映系统对用户创业行为的普遍认可与尊重程度,为用户创业主体提供精神动力和价值导向(Shah &Tripsas,2016)。这3方面特性共同构成用户创业生态系统对用户创业活动多维度、深层次的支撑体系[10]。此外,用户创业生态系统特性也聚焦于用户创业特性,强调从主体领先性、时机突发性和过程集体性3个方面支撑用户创业主体开展创业活动。

用户创业生态系统特性通过营造用户创业氛围,显著降低知识过滤对用户知识转化的阻滞效应,进而促进创业活跃度提升。知识溢出理论指出,不同主体对用户知识价值的评估存在差异(Haefliger等,2010),导致隐性知识向显性价值转化受制于知识过滤的影响[11-12]。用户创业生态系统通过打破时空束缚、拓宽资源获取途径、鼓励多元创新等方式营造用户创业氛围,进一步提升创业活跃度(Manes &Tchetchik,2018;Gutchess &Rajaram,2024)。例如,深圳柴火众创空间从线上线下汇聚创新人才,提供场地、工具和设备,引导创客社区从消费电子向产业合作转化;美国Indiegogo股权众筹平台为众多用户创新者提供关键商业化资源,其自带的社群功能可帮助创业者从中获取反馈、建议和寻找潜在客户群体;日本通过建立15个Fablab实验室,为业余爱好者提供分享想法和技能的平台,营造“使用者自主创造自身所需之物”的文化氛围。

在物质特性方面,通过聚焦数字基础设施建设,区域高知识用户能够一方面依托高速互联网技术提升在线用户社区中用户知识透明度[13-14];另一方面,高知识用户互动能减少信息不对称导致的冗余知识溢出[15],提高潜在创业者跨越时空将隐性知识转化为显性价值的能力。在社交特性方面,通过形成高度互联的社交网络,区域内用户能够在长期交互过程中积累信任和声誉(Frank &Shah,2003),更愿意开放分享用户知识,减少信息隐藏或选择性过滤行为[16],为潜在创业者创业资源的获取和整合提供稳定的资源渠道。在文化特性方面,通过培育多元、包容的创业文化氛围,用户在社区中大胆分享创新观点(Shah &Tripsas,2016),促使边缘知识得到认可并融入主流创新体系,为潜在创业者消除认知偏见、吸收用户知识以及开展创业活动提供动力支持[17]。综上,本文提出以下假设:

H1:用户创业生态系统特性对创业活跃度具有显著正向影响。

1.2 创业导向选择的中介作用

创业导向选择体现了创业者的战略决策观念,不同创业导向选择取决于创业者的管理理念(Covin &Slevin,1989)。创业者所秉持的创业导向选择能够映射到企业层面,反映新创企业在创业初期对有限资源的配置倾向[18]。参考Williams &Lee[19]基于资源配置视角对创业导向的划分标准,本文将创业导向划分为产品研发导向和规模扩张导向两种。其中,产品研发导向以创新产品、开拓利基市场等纵向发展方式为主;而规模扩张导向则以提高市场占有率、扩大生产规模等横向发展方式为主[20]

用户创业生态系统特性有助于创业者合理选择创业导向,从而提高创业者知识吸收能力(林筠等,2009)。用户创业生态系统特性水平较低的创业者往往缺乏互补性资源,倾向于通过对现有技术知识的再利用,保守地将资源投入到成熟技术领域[19],这会导致对现有技术路线形成路径依赖,减少对隐性知识的吸收[20]。相反,在用户创业生态系统特性水平较高区域,在线用户社区能为创业者提供低成本试验和原型开发场所(Hienerth等,2014),紧密的网络社交习惯促使创业者能及时获取市场反馈、用户需求信息与技术建议(Oo等,2019),而倡导用户参与的文化氛围能提升创业者从外部用户吸收、整合和应用异质性知识的意愿及能力[17]。这些特性有助于降低产品研发风险,促使创业者将资源投入到研发领域,提高创业者对外部用户知识的吸收能力(刘伟军和刘华,2022),最终提高新创企业核心竞争力。

以产品研发为主的创业导向选择存在外溢效应,有助于技术集聚并增加创业机会。创业机会既能被创业者创造,也能被潜在创业者发现[21]。规模扩张导向虽有利于周边地区潜在创业者踊跃参与创业,但也会促使创业者设置关键用户知识流动壁垒以规避竞争风险[22]。而在用户创业生态系统特性所营造的用户创业氛围的鼓励下,创业者通过产品研发导向不仅能提高新创企业创新效率,还能通过跨企业和跨行业技术知识转移效率,增强整个地区创新能力,推动技术创新集聚(Griliches,1979),使得创业机会被更多潜在创业者识别(Shane &Venkataraman,2020)。因此,相比于规模创业导向,产品研发导向对创业活跃度的促进作用更显著。综上,本文提出以下假设:

H2:创业导向选择在用户创业生态系统特性对创业活跃度影响中发挥中介作用,即用户创业生态系统特性水平越高,创业者越偏向以产品研发为主的创业导向选择,从而提高创业活跃度。

1.3 国内市场规模的调节作用

国内市场规模作为衡量经济体内部市场潜力的重要指标,既反映了国内市场可供开发和利用资源的机会,又揭示了市场竞争态势和发展趋势(Barney,1991)。相比于国际市场规模更多反映全球市场容量和跨境贸易复杂性,国内市场规模集中体现了国内市场消费需求和商业机会(Kohli &Jaworski,1990),与用户创业生态系统特性依托本地化市场环境营造用户创业氛围并围绕系统主体用户知识开展创业实践更具有关联性。

在用户创业生态系统特性支持下,用户知识转化受知识过滤的影响。当国内市场规模扩大时,在物质方面,在线用户社区用户数量大幅增加,创业者难以有效识别与整合有价值的用户知识,导致信息过载[23];在社交方面,用户群体日益庞杂且地域分布更加分散,这会显著增加创业者与关键用户知识持有者建立强信任关系的信息搜寻成本,创业者需投入更多时间和精力来进行持续互动与情感投资,以弥合信任赤字(Brian,1996);在文化方面,已有研究指出,在高度不确定性、竞争加剧的市场环境中,用户更容易信任、接纳与自身文化或经验背景相近的群体成员,而对外部群体产生排斥行为[24]。因此,即使身处多元包容的创业文化环境,创业者仍可能因市场规模扩大而对已有用户知识产生理解偏差,从而不利于用户知识转化。

相反,在较小市场规模中,用户创业生态系统特性更容易展现出高嵌入性,使创业者与用户形成紧密的互动关系。首先,用户创业生态系统通过完善数字化基础设施重构地理与组织邻近性,在实体空间中强化有限规模用户知识主体的可接近性与交互意愿(Hienerth等,2014);其次,领先用户间较高的认同感和共同文化背景快速形成以信任为基础的协作机制[25],能加速隐性用户知识解码,进而促进知识流动;最后,在用户创业文化鼓励下,知识解码过程更易被潜在创业者定向吸收,形成以实际问题为导向的定向知识溢出机制(Stuetzer等,2018),从而提高用户知识向产品设计与服务优化的转化精度。综上,本文提出以下假设:

H3:国内市场规模在用户创业生态系统特性对创业活跃度影响过程中发挥负向调节作用。

综上所述,本文构建理论模型,如图1所示。

图1 理论模型
Fig.1 Theoretical model

2 研究设计

2.1 样本选取与数据来源

在充分考虑样本数据合并、经济发展水平和区域分布均匀性及完整性的基础上,本文以2007—2021年全球52个国家(地区)的非平衡跨国面板数据为研究样本,采用固定效应模型消除不可观测因素的影响。本文数据主要来源于全球创业观察项目(GEM)的成人人口调查(APS)数据库和国家专家调查(NES)数据库、联合国贸易和发展会议(UNCTAD)和国际电信联盟(ITU)、全球竞争力报告(GCR)、世界银行(WB)。为有效合并各个数据库的数据,同时避免缺失值、异常值的影响,对研究样本进行如下筛选与处理:①剔除数据缺失严重及明显异常的样本;②对存在个别缺失值的变量数据使用线性插补法补足;③对所有连续变量进行上下1%分位的双边缩尾处理。

2.2 变量选取

2.2.1 被解释变量:创业活跃度(Tea)

现有研究主要采用人口法、生态学研究法和劳动力市场法(叶文平等,2018),从不同角度对新创企业数量进行标准化处理来测量创业活跃度。考虑到人口法受年份影响波动较大且生态学研究法存在忽视区域内企业规模异质性的问题[26],本文参考徐小平等[27]的研究,采用劳动力市场法,将GEM数据库中的TEA指数加1后取自然对数来测量创业活跃度。GEM认为支付薪水或工资不超过42个月的企业处于早期创业阶段,TEA指数为18~64岁人口中参与早期创业活动的个体比例。

2.2.2 解释变量:用户创业生态系统特性(UseEco)

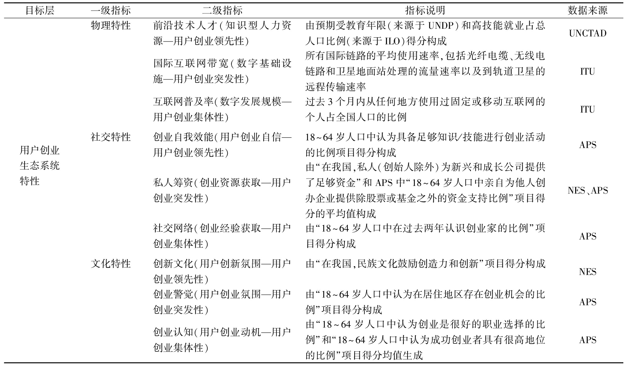
已有研究主要从熵值法、改进的DEA法和定性比较分析方法(QCA)等方面测度创业生态系统,本文聚焦跨国区域内用户创业生态系统特性,GEM数据库主要通过问卷调研法收集数据,为降低人为评价导致的主观差异,参考刘文光等[28]的研究,采用熵值法构建用户创业生态系统特性指标,对各国家(地区)的用户创业生态系统特性水平进行测量。参考Spigel[10]和卢珊等(2024)的研究,从物理(客观指标)、社交和文化特性(主观指标)3个一级指标方面构建用户创业生态系统特性评价指标体系,并结合用户创业独特性,从主体领先性、时机突发性和过程集体性方面构建二级指标,如表1所示。

表1 用户创业生态系统特性评价指标体系
Table 1 Evaluation index system for the attributes of user entrepreneurial ecosystem

目标层一级指标二级指标指标说明数据来源用户创业生态系统特性 物理特性前沿技术人才(知识型人力资源—用户创业领先性)由预期受教育年限(来源于UNDP)和高技能就业占总人口比例(来源于ILO)得分构成UNCTAD国际互联网带宽(数字基础设施—用户创业突发性)所有国际链路的平均使用速率,包括光纤电缆、无线电链路和卫星地面站处理的流量速率以及到轨道卫星的远程传输速率ITU互联网普及率(数字发展规模—用户创业集体性)过去3个月内从任何地方使用过固定或移动互联网的个人占全国人口的比例ITU社交特性创业自我效能(用户创业自信—用户创业领先性)18~64岁人口中认为具备足够知识/技能进行创业活动的比例项目得分构成APS私人筹资(创业资源获取—用户创业突发性)由“在我国,私人(创始人除外)为新兴和成长公司提供了足够资金”和APS中“18~64岁人口中亲自为他人创办企业提供除股票或基金之外的资金支持比例”项目得分的平均值构成NES、APS社交网络(创业经验获取—用户创业集体性)由“18~64岁人口中在过去两年认识创业家的比例”项目得分构成APS文化特性创新文化(用户创新氛围—用户创业领先性)由“在我国,民族文化鼓励创造力和创新”项目得分构成NES创业警觉(用户创业氛围—用户创业突发性)由“18~64岁人口中认为在居住地区存在创业机会的比例”项目得分构成APS创业认知(用户创业动机—用户创业集体性)由“18~64岁人口中认为创业是很好的职业选择的比例”和“18~64岁人口中认为成功创业者具有很高地位的比例”项目得分均值生成APS

物理特性方面,参考UNCTAD对前沿技术准备度的测量方式,本文选取前沿技术人才、国际互联网带宽及互联网普及率3个指标。用户创业主体领先性是指用户创业者的领先身份,其比普通用户能更早识别、采用前沿技术并提供反馈建议(Von Hippel,1986),物联网、大数据、3D打印等前沿技术人才反映潜在用户知识存量。国际互联网带宽和互联网普及率是在线用户社区发展的基础。一方面,国际互联网带宽能提高网络下载数据传输速率和降低创业者信息交流、资源共享门槛,使得突发性创新想法迅速转化为实际行动;另一方面,互联网普及率在促进网民数量增长的同时,也能够扩大在线用户社区规模,形成更广泛的集体性力量,为在线用户社区发展提供基础(Schiavone等,2020)。

社交特性方面,参考焦豪等[29]、Brem等[30]的研究,本文选取创业自我效能、私人筹资和社交网络3个指标。其中,创业自我效能是指创业者对自身能够成功的信心,社交过程中对创业者的支持和反馈能够显著提高创业自我效能(Zhao等,2005)。从主体领先性角度看,领先用户通常在熟悉行业的正反馈社交中获得强烈自信感,创业自我效能反映通过用户社交促使创业者成为领先用户的作用强弱(Von Hippel,1986)。从时机突发性和过程集体性角度考虑,用户创业者在启动资金有限情况下,通常会依赖用户社区中的私人投资者和人脉关系迅速获取创业资源和经验(Oo等,2019)。因此,本文选取私人筹资这一指标衡量用户向私人投资者募集创业资金的难易度,并用社交网络强度衡量用户创业者获取创业经验的丰富程度。

文化特性方面,参考Kalize等[31]、Stam[32]的研究,本文选取创新文化、创业警觉和创业认知3个指标。其中,创新文化有利于营造鼓励知识共享和流动的社会氛围,助力领先用户有效识别消费者需求并开发创新产品和服务[15],促进领先用户创业。创业文化氛围浓厚能够激发创业者的创业警觉(王庆金等,2019),有利于用户创业者在创业过程中捕捉突发性创业机会。创业文化反映社会群体对创业行为的普遍认知,而用户创业动机通常受自我价值实现、名望获取等外部动机的影响,因此创业社会地位影响用户创新向用户创业转化(Hamdi-Kidar &Vellera,2018)。

2.2.3 中介变量:创业导向选择(Eori)

参考陈成梦等[20]的研究,对产品研发导向(Pdo)和规模扩张导向(Seo)分别采用APS数据库中“TEA中创业者认为没有或很少存在提供相同产品的企业”及“TEA中创业者期望进行市场扩张的程度”项目得分进行衡量。

已有研究基于资源配置视角,将产品研发导向、规模扩张导向分别相比较或相乘计算创业导向选择(林虹等,2021;黄永春等,2021),为排除GEM数据库中产品研发导向、规模扩张导向和创业活跃度测量方式存在的共线性问题,本文参考王凤琳等[33]的研究,采取如下方式计算:

(1)

当创业导向选择为正且数值较大时,代表该国家(地区)创业者更偏向选择产品研发导向以专注于产品创新和改进,为满足客户需求和提升产品竞争力分配更多资源。反之,则说明创业者更偏向规模扩张导向,不重视用户知识溢出,而是积极寻求市场扩张以获得更多稳定的市场份额。

2.2.4 调节变量:国内市场规模(Gsize)

参考方慧等[34]的研究,采用GCR数据库中的国内市场规模指标,用国内生产总值加商品和服务进口额再减去商品和服务出口额衡量。不同于其它测量方式,本文综合考虑国内生产总值以及国家通过国际贸易获得的商品和服务净增加值,能更全面地反映国内市场总规模和潜力(安岗等,2024)。

2.2.5 控制变量

参考已有研究[35-36],选取以下控制变量:对数化人均GDP(Gdpp)、GDP增长值(Gdpg)、对数化外商直接投资(Fdi)、性别(Gender)、年龄(Age)、收入水平(Inc)。除此之外,进一步控制国家(地区)、年度固定效应。其中,对数化人均GDP、GDP增长值、对数化外商直接投资数据来源于WB数据库,性别、年龄、收入水平分别来源于APS和NES数据库。

2.3 模型构建

为验证上述研究假设,本文首先探讨用户创业生态系统特性对创业活跃度的影响,并构建如下基准回归模型:

Teait=α0+α1UseEcoit+∑αControlsit+λi+μt+εit

(2)

式(2)中,it分别代表国家(地区)和年份,Teait表示创业活跃度,UseEcoit 表示用户创业生态系统特性,Controlsit表示控制变量集合,λiμt分别表示国家(地区)固定效应和年份固定效应,εit为随机扰动项。

在回归模型(2)的基础上,借鉴温忠麟等[37]的研究,进一步探讨创业导向选择在用户创业生态系统特性与创业活跃度之间的中介作用,并构建模型(3)(4)。

Eoriit=β0+β1UseEcoit+∑βControlsit+λi+μt+εit

(3)

Teait=γ0+γ1UseEcoit+γ2Eoriit+∑γControlsit+λi+μt+εit

(4)

最后,为探讨国内市场规模对主效应的调节作用,在式(2)的基础上加入国内市场规模与用户创业生态系统特性的交互项UE_GSit,如模型(5)所示。

Teait=δ0+δ1UseEcoit+δ2Gsizeit+δ3UE_Gsit+∑δControlsit+λi+μt+εit

(5)

3 实证结果与分析

3.1 描述性统计结果分析

表2展示了主要变量的描述性统计结果。可以发现,用户创业生态系统特性均值为0.219,标准差为0.047,最小值为0.119,最大值为0.426,数值差距不大。样本内国家(地区)创业活跃度均值为0.173,标准差为0.117,最小值、最大值分别为0.021和0.541。可见,全球多数国家(地区)的创业活跃度处于较低水平,经济体之间的创业活跃度存在较大差距。

表2 描述性统计结果
Table 2 Results of descriptive statistics

变量名称 变量符号 观测值均值标准差最小值最大值创业活跃度Tea5030.1730.1170.0210.541用户创业生态系统特性UseEco5030.2190.0470.1190.426创业导向选择Eori4190.2220.063-0.0920.380国内市场规模Gsize3864.4810.9902.0897.000人均GDPGdpp5039.8251.0286.50311.725GDP增长值Gdpg5032.2633.951-17.66824.475外商直接投资Fdi50325.2390.41922.63226.775性别Gender5031.4970.0471.1921.550年龄Age50342.0064.14431.19852.718收入水平Inc5032.0210.2161.0312.882科技水平Techsup5030.4670.1390.1280.883学术转化Acadacom5030.3880.1240.0650.686

3.2 基准结果分析

基于模型(2),本文采用OLS回归法检验用户创业生态系统特性对创业活跃度的影响,结果如表3所示。列(1)(2)分别为加入用户生态系统特性变量和国家及年度固定效应的结果。在加入控制变量的基础上,列(3)(4)分别为采用异方差稳健标准误和国家层面聚类稳健标准误的回归结果。结果显示,对于不同模型变量,用户创业生态系统特性对创业活跃度的回归系数均在1%水平上显著为正,表明用户创业生态系统特性能够显著正向影响创业活跃度,假设H1得到验证。

表3 基准回归分析结果
Table 3 Baseline regression analysis results

变量Tea(1)(2)(3)(4)UseEco0.578∗∗∗0.600∗∗∗0.613∗∗∗0.613∗∗∗(5.330)(6.530)(6.310)(5.150)Gdpp0.048∗∗0.048∗(2.490)(1.970)Gdpg-0.001-0.001(-0.550)(-0.620)Fdi-0.011∗∗-0.011∗∗(-2.130)(-2.490)Gender-0.113-0.113(-0.540)(-0.460)Age0.0010.001(0.930)(0.670)Inc0.0050.005(0.420)(0.460)Techsup0.095∗∗0.095∗∗(2.440)(2.560)Acadacom-0.136∗∗∗-0.136∗∗(-2.740)(-2.460)Constant0.047∗0.042∗∗-0.033-0.033(1.950)(0.570)(-0.010)(-0.008)Country/YearNoYesYesYesObservations503503503503Adj-R20.0520.8600.8640.864

注:括号内为t统计量,***、**、*分别表示在1%、5%、10%水平上显著,下同

在控制变量方面,外商直接投资在5%水平上显著为负,表明外商直接投资会抑制创业活跃度提升,可能原因在于外商投资增加会加速市场垄断,提高进入壁垒,降低创业活跃度。科技水平系数在5%水平上显著为正,表明国家整体科技实力提升会显著提高创业活跃度。学术转化系数在1%水平上显著为负,知识创造者对知识利用度的提高会减少知识对其它创业活动的影响。

3.3 内生性处理与稳健性检验

3.3.1 内生性检验

(1)倾向得分匹配法(PSM)。为缓解样本自选择带来的样本选择性偏误问题,本文采用PSM法对样本进行1∶2的近邻匹配,结果如表4列(1)所示。匹配后用户创业生态系统特性回归系数仍显著为正,且ATT效应值呈现出显著性(p<0.01),表明在考虑样本自选择问题后,研究结果依然稳健。

表4 内生性检验结果
Table 4 Endogeneity test results

变量 Tea UseEcoTea(1)(2)(3)UseEco0.657∗∗∗0.633∗(4.550)(1.770)IV0.688∗∗∗(4.150)Constant-0.351-0.068-0.150(-0.850)(-0.260)(-0.380)ATT效应0.059∗∗∗(4.36)Kleibergen-Paap rk LMp<0.01Kleibergen-Paap rk Wald F17.229ControlsYesYesYesCountry/YearYesYesYesObservations378503503Adj-R20.8560.1710.133

(2)两阶段最小二乘法(2SLS)。尽管基准回归结果表明用户创业生态系统特性对创业具有激励效应,但这种结果有可能是由反向因果关系导致的。因此,借鉴Lewbel[38]工具变量构建方法,本文采取两阶段最小二乘法,将样本内所有国家(地区)按照地理位置相近程度进行分类,并以同期同类别用户创业生态系统特性均值(IV)作为工具变量进行内生性检验。表4列(2)(3)分别为第一、二阶段的回归结果,在通过不可识别检验和弱工具变量检验的基础上,用户创业生态系统特性系数依然显著为正,表明在控制内生性后,用户创业生态系统特性对创业活跃度仍具有正向影响。

3.3.2 稳健性检验

(1)替换解释变量。为保证回归结果的稳健性和合理性,本文改变解释变量测度方式,采用主成分分析法(PCA)重新构建用户创业生态系统特性指标(PUseEco),回归结果如表5列(1)所示。在改变核心解释变量测度方式后,用户创业生态系统特性回归系数依然在1%水平上显著为正,验证了本文对解释变量测度的合理性及回归结果的稳健性。

表5 稳健性检验结果
Table 5 Robustness test results

变量 TeaSuaTeaTeaTeaTea(1)(2)(3)(4)(5)(6)PUseEco0.057∗∗∗(5.840)UseEco0.632∗∗∗0.555∗∗∗0.615∗∗∗(3.290)(4.530)(5.080)L.UseEco0.272∗(1.690)L2.UseEco0.338∗∗(2.660)GovPol-0.024(-0.780)GovSub0.040(0.970)GovEff-0.045(-1.120)Constant0.054-0.366-0.3220.150-0.011-0.142(0.140)(-0.740)(-0.660)(0.220)(-0.030)(-0.370)ControlsYesYesYesYesYesYesCountry/YearYesYesYesYesYesYesObservations503503395364454503Adj-R20.8680.8040.8520.8720.8680.871

(2)替换被解释变量。根据支付工资或薪水时间,GEM对早期创业活动的定义包含新生创业(不超过3个月)和创业企业(超过3个月但低于42个月)。为保证研究结论的稳健性,本文采用新生创业加1后取自然对数(Sua)的方式衡量创业活跃度,回归结果如表5列(2)所示。结果显示,用户创业生态系统特性回归系数在1%水平上显著为正,进一步支持了基准回归模型。

(3)时间滞后效应。考虑到用户创业生态系统特性对创业活跃度影响的滞后性,本文将用户创业生态系统特性分别作滞后一期(L.UseEco)和两期处理(L2.UseEco),回归结果如表5列(3)(4)所示。可以看出,在将核心解释变量替换为滞后一期和滞后二期的用户创业生态系统特性变量后,其回归系数显著为正,表明回归结果具有稳健性和长效性。

(4)剔除特殊时间段样本。由于2008年受国际金融危机影响、2020年受新冠疫情影响,本文剔除2008年与2020年样本再次进行回归检验,结果如表5列(5)所示。可见,在剔除特殊时间段影响后,核心解释变量回归系数依然在1%水平上显著为正,证明模型研究结果稳健。

(5)增加控制变量。为控制可能存在的遗漏变量,参考已有研究,增加政府政策(GovPol)、政府补贴(GovSub)和政府效率(GovEff)3个变量。增加的控制变量指标来自GEM数据库中的NES数据库,题项分别为“在我的国家,政府政策(如公共采购)有利于新公司成长”、“在我国,有足够的政府补贴可供新兴和成长公司使用”、“在我的国家,新公司可在大约一周内获得大部分所需许可证和执照”,回归结果如表5列(6)所示。 可见,在增加可能遗漏的控制变量后,核心解释变量回归系数依然在1%水平上显著为正,再次证明模型结果的稳健性。

4 进一步分析

4.1 机制效应分析

4.1.1 中介效应检验

结合基准回归结果,表6列(1)(2)展示创业导向选择的中介效应检验结果。用户创业生态系统特性对创业导向选择的回归系数显著为正,且在加入创业导向选择变量后,用户创业生态系统特性对创业活跃度的回归系数依然在1%水平上显著为正,并小于基准回归系数。这表明,创业导向选择在用户创业生态系统特性与创业活跃度之间发挥部分中介效应,即用户创业生态系统特性通过促进以产品研发为主的创业导向选择来提高创业活跃度,假设H2得到验证。

表6 机制效应检验结果
Table 6 Mechanism effect test results

变量 Eori Tea Tea(1)(2)(3)UseEco0.279∗∗0.682∗∗∗1.093∗∗∗(2.300)(4.070)(5.760)Eori0.232∗∗∗(3.230)Gsize-0.018(-0.350)UE_Gs-0.549∗∗∗(-3.820)Constant0.232-0.111-0.002(0.88)(-0.280)(-0.000)ControlsYes Yes Yes Country/YearYes Yes Yes Observations419419386Adj-R20.6880.8790.879

4.1.2 调节效应检验

本文对用户创业生态系统特性和国内市场规模去中心化处理后的交互项(UE_Gs)进行回归分析,结果如表6列(3)所示。结果显示,用户创业生态系统特性回归系数为正,而交互项回归系数为负,两者符号方向不一致,表明国内市场规模负向调节用户创业生态系统特性与创业活跃度之间的关系,即国内市场规模越小,越有助于用户创业生态系统特性激发创业活力,假设H3得到验证。

4.2 异质性分析

4.2.1 金融服务效率异质性

各国家(地区)之间的金融服务效率影响当地金融市场能否以低成本提供可持续收益的金融服务能力,这对于缺乏启动资金和融资渠道的创业者十分重要。本文采用Sahay等[39]构建的金融服务效率指标中位数,将样本国家(地区)划分为低金融效率组和高金融效率组进行回归分析,结果如表7列(1)(2)所示。结果显示,无论在低金融效率还是高金融效率组,用户创业生态系统特性对创业活跃度均具有显著正向影响,但在低金融效率样本中该影响效应更加显著。可能原因在于:一方面,在低金融服务效率样本中,创业者更需要通过用户创业生态系统特性中的私人借贷渠道获取创业资金;另一方面,创业者更乐于从私人借贷处而非手续繁琐的金融服务中获取资源。

表7 异质性检验结果
Table 7 Heterogeneity test results

变量 Tea低金融效率高金融效率低收入水平高收入水平低市场动态高市场动态(1)(2)(3)(4)(5)(6)UseEco1.074∗∗∗0.430∗∗∗0.928∗∗∗0.607∗∗∗1.022∗∗∗0.501∗∗∗(2.940)(5.860)(2.860)(4.350)(3.490)(3.080)Constant-0.9590.615-0.7890.601-0.4080.443(-1.580)(1.610)(-1.460)(1.250)(-0.990)(0.830)组间差异0.644∗∗∗0.321∗0.521∗∗经验p值<0.004><0.080><0.016>ControlsYesYesYesYesYesYesCountry/YearYesYesYesYesYesYesObservations250250249249245248Adj-R20.8420.8350.9060.8490.9130.873

注:异质性分析组间系数差异检验p值采用费舍尔组合检验(抽样1 000次)计算得到

4.2.2 收入水平异质性

创业者收入水平影响创业意愿,低收入水平创业者希望通过创业活动获取财富,而高水平收入创业者希望通过创业活动实现自我价值。但低水平收入者容易受资金限制,高收入水平者容易受文化环境因素影响而降低创业意愿。因此,本文根据收入水平(Inc)变量的中位数,将样本国家(地区)划分为低收入水平组和高收入水平组进行回归分析,结果如表7列(3)(4)所示。结果显示,两组中核心解释变量回归系数都显著为正,但低收入水平组回归系数更大。这表明,用户创业生态系统特性能够显著支持各种收入阶层的创业者进行创业活动,且在低收入水平组能发挥更好的作用。这与Yadav等[40]的研究结论基本一致。

4.2.3 市场动态异质性

市场需求快速变化在为创业者带来机遇的同时也会带来诸多挑战。尽管用户创业者能够通过用户社区快速适应消费者市场变化,但买家对产品质量、时效等交易指标的高动态要求导致用户创业生态系统特性对创业活跃度的影响效果不同。本文采用NES数据库中“在我国,B2B市场中产品和服务快速变化”项目得分衡量市场动态性,进一步根据市场动态性的中位数,将样本国家(地区)划分为低市场动态组和高市场动态组,结果如表7列(5)(6)所示。低市场动态组和高市场动态组核心解释变量回归系数显著为正,但用户创业生态系统特性对创业活跃度的促进作用在低市场动态样本更明显,表明B2B市场动态变化会提高通过用户创业生态系统特性进行用户知识溢出的难度,进而抑制创业活跃度。

5 结语

5.1 研究结论

基于全球创业观察、全球竞争力报告和世界银行等国际数据库数据,本文以2007—2021年52个国家(地区)为研究样本,对用户创业生态系统特性对创业活跃度的影响进行研究,得出以下结论:

(1)用户创业生态系统特性能够促进创业活跃度提升,且在经过内生性检验及稳健性检验后该研究结论依然保持不变。作为营造用户创业氛围、促进用户知识转化的关键环境因素,用户创业生态系统特性通过物理空间集聚、社交网络联结和文化认知重塑三维度协同,有效缓解知识过滤对用户隐性知识显性化的阻滞效应,进而提升区域创业活跃度。

(2)偏向产品研发的创业导向选择在用户创业生态系统特性对创业活跃度影响过程中起部分中介作用。创业者基于用户创业生态系统特性能够减少产品研发导向成本,提高知识吸收能力,形成区域技术创新集聚,促进技术套利型创业机会的产生,形成不同于企业主导创新的“用户—创业者”协同创新模式(Gambardella等,2017),进而激发区域创业活力。

(3)国内市场规模会显著抑制用户创业生态系统特性对创业活跃度的促进作用;同时,用户创业生态系统特性对创业活跃度的促进作用在金融服务效率、创业者收入水平和市场环境动态性较低国家(地区)更加显著。可能原因在于,发达地区知识过滤复杂性加剧,会阻碍用户知识转化(Acs等,2013),而欠发达地区由于正式制度缺位或不完善,用户创业生态系统能够发挥关键替代作用,进而促进创业活跃度提升。

5.2 理论贡献

(1)本文从用户创业独特性视角出发构建用户创业生态系统特性指标,剖析用户创新转化为用户创业所需的宏观环境支持因素,并引入个人层面创业导向选择,探讨“环境—个人—区域”范式下的跨层机制作用。既有研究多集中微观层面,本研究从宏观外部环境层面有助于加深对用户创业活动的理解,拓展并丰富创业生态系统特性和创业导向理论研究。

(2)基于知识溢出理论,本文揭示用户知识溢出对创业活动的促进作用,发现创业导向选择在用户创业生态系统特性和创业活跃度之间存在中介作用以及国内市场规模存在调节作用。现有研究多聚焦于学术知识与员工知识溢出对创业活跃度的影响,对用户知识溢出领域研究不足,本研究完善了知识溢出创业理论边界,弥补了现有研究不足。

5.3 政策建议

(1)以优化用户创业生态系统为着力点,夯实创新创业政策基础。首先,各国政府应立足用户知识溢出需求,加快布局5G、云计算等新型基础设施,培育具备技术敏锐度的领先用户群体,支持GitHub、CSDN等专业化知识平台发展,规范小米社区等用户互动平台建设,为创业者提供高效的用户知识获取与交流载体。其次,完善资源对接机制,构建社会化协作网络,形成用户自发参与的紧密型创业社群,重点培育Indiegogo、摩点网等众筹平台,建立低成本、高效率创业信息互通和资源共享体系,切实提升用户知识向市场价值转化的能力。最后,培育包容性文化氛围,健全政策激励链条,实施针对用户创业主体的差异化税收减免、融资担保等配套措施,引导潜在创业者立足自身专长开展创新实践,充分激发用户知识转化活力。

(2)以强化产品研发导向为关键点,增强用户知识转化效能。各国政府应高度重视产品研发导向,充分发挥其依托用户创业生态系统特性激发区域创业活力的优势。相比于规模研发导向,创业者选择产品研发导向更有利于深度挖掘用户隐性知识价值,促进用户创新要素精准对接与高效转化。因此,各国应对创新型企业提供阶梯式补贴,重点支持用户需求驱动的产品迭代。同时,建立用户创新社区认证体系,对符合标准的线上线下用户社群给予运营经费支持和税收减免,促进用户知识高效共享与流通。此外,推动“社区+企业”模式,鼓励新创企业通过用户社区建立行业级用户需求数据库,整合多维度用户行为数据,为产品研发提供精准市场支持。

(3)因地制宜、统筹推进创业活动均衡发展。各国政府需立足国情,系统评估区域金融服务效率、居民收入差距、市场环境动态性等关键指标,科学制定符合地方特色的用户创业生态系统培育方案。尤其是以中国为代表的新兴经济体,在保持国内市场总体规模优势的同时,面临着区域发展不平衡不充分的问题。因此,新兴经济体应重点加强区域协调发展战略与用户创业生态系统特性建设的有机衔接。例如,在我国西部地区,应重点围绕现代农业、生态旅游等打造“小而精”的用户创业生态系统,同时深入实施“东数西算”国家战略,推动大规模市场地区通过产业协同、技术转移等方式带动小规模市场地区用户创业生态系统特性建设。通过构建多层次、立体化政策支持体系,充分激发欠发达地区的内生发展动力,最终实现全国范围内创业活跃度的协调发展和整体提升。

5.4 不足与展望

本文存在以下不足:第一,在用户创业生态系统特性指标构建方面存在不足,未来应根据不同数据库来源扩大研究样本,引入更多变量构建该指标。第二,未来可引入创业生态系统理论等研究方法,探索用户创业生态系统特性对创业活跃度的作用机制,如创业生态系统韧性的中介作用等,采用QCA方法探索用户创业生态系统特性。第三,可继续探讨用户创业生态系统特性所发挥的其它作用,如提高创业成功率、增加经济韧性等。

参考文献:

[1] SHAH S, TRIPSAS M. The accidental entrepreneur: the emergent and collective process of user entrepreneurship[J]. Strategic Entrepreneurship Journal, 2007, 1(1-2): 123-140.

[2] AGARWAL R, SHAH S K. Knowledge sources of entrepreneurship: firm formation by academic, user and employee innovators[J]. Research Policy, 2014, 43(7): 1109-1133.

[3] AUDRETSCH D B, KEILBACH M. The theory of knowledge spillover entrepreneurship[J]. Journal of Management Studies, 2007, 44(7): 1242-1254.

[4] ZHOU J, MA X. The influence of users′ status in online user community on entrepreneurial intention[J]. Academic Journal of Business &Management, 2023, 5(2): 84-94.

[5] ERTUGRUL M, KRISHNAN K, YU Q. Knowledge spillover and entrepreneurship: evidence from BITNET[J]. Research Policy, 2024, 53(9): 105091.

[6] PROKOP D. University entrepreneurial ecosystems and spinoff companies: configurations, developments and outcomes[J]. Technovation, 2021, 107: 102286.

[7] QIAN H,ACS Z J.An absorptive capacity theory of knowledge spillover entrepreneurship[J]. Small Business Economics, 2013, 40(2): 185-197.

[8] 张怀英, 常乐, 蒋辉. 创业生态系统驱动乡村民营企业发展的路径选择——基于570家企业的NCA与fsQCA分析[J]. 价格理论与实践, 2023,43(10): 61-65, 215.

[9] AKCIGIT U, ATES S T. What happened to US business dynamism[J]. Journal of Political Economy, 2023, 131(8): 2059-2124.

[10] SPIGEL B.The relational organization of entrepreneurial ecosystems[J]. Entrepreneurship Theory and Practice, 2017, 41(1): 49-72.

[11] ACS Z J, BRAUNERHJELM P, AUDRETSCH D B, et al.The knowledge spillover theory of entrepreneurship[J]. Small Business Economics, 2009, 32(1): 15-30.

[12] 舒成利, 辜孟蕾, 高山行, 等. 知识溢出创业理论的进路与突破[J]. 西安交通大学学报(社会科学版), 2023, 43(6): 127-139.

[13] AUDRETSCH D,BELITSKI M,FIEDLER A.The knowledge spillover theory of entrepreneurship and innovation: taking stock and new directions[J]. The Journal of Technology Transfer, 2025(3):1-24.

[14] 姚晨. 数字化时代创业生态系统演化过程与机制研究——以腾讯众创空间为案例[J]. 科技进步与对策, 2024, 41(24): 62-71.

[15] LUTHJE C, HERSTATT C. The Lead User method: an outline of empirical findings and issues for future research[J]. R&D Management, 2004, 34(5): 553-568.

[16] 王莉雅, 王树祥. 组态视角下社交型问答社区用户持续知识贡献的影响路径研究——基于社会生态框架[J]. 科技进步与对策, 2023, 40(17): 129-138.

[17] AUDRETSCH D, DOHSE D, NIEBUHR A. Cultural diversity and entrepreneurship: a regional analysis for Germany[J]. The Annals of Regional Science, 2010, 45(1): 55-85.

[18] CLARK D R, PIDDUCK R J, LUMPKIN G T, et al. Is it okay to study entrepreneurial orientation (EO) at the individual level? yes[J]. Entrepreneurship Theory and Practice, 2024, 48(1): 349-391.

[19] WILLIAMS C, LEE S H. Resource allocations, knowledge network characteristics and entrepreneurial orientation of multinational corporations[J]. Research Policy, 2009, 38(8): 1376-1387.

[20] 陈成梦, 黄永春, 吴商硕, 等. 创业自我效能如何激发创业导向选择——基于动态及开放市场环境的调节作用[J]. 软科学, 2023, 37(4): 36-42.

[21] 白俊红, 张艺璇, 卞元超. 创新驱动政策是否提升城市创业活跃度——来自国家创新型城市试点政策的经验证据[J]. 中国工业经济, 2022,36(6): 61-78.

[22] 李向前, 朱晓满, 王伊攀. 制度型开放对企业的“稳预期”效应——基于市场准入负面清单制度的经验证据[J]. 经济纵横, 2025,41(3): 31-43.

[23] RAISCH S, KRAKOWSKI S. Artificial intelligence and management: the automation-augmentation paradox[J]. Academy of Management Review, 2021, 46(1): 192-210.

[24] ABBINK K, HARRIS D. In-group favouritism and out-group discrimination in naturally occurring groups[J]. Plos One, 2019, 14(9): e0221616.

[25] BREM A,BILGRAM V,GUTSTEIN A.Involving lead users in innovation: a structured summary of research on the lead user method[J]. International Journal of Innovation and Technology Management,2018,15(3):1850022.

[26] 李欣泽, 高源, 李芳芳. 打破城乡壁垒:新型城镇化试点对数字经济创新创业活跃度的影响研究[J]. 劳动经济研究, 2024, 12(2): 119-143.

[27] 许小平, 谈炜. 创业行为、产业结构与收入分配——一个跨国经验研究[J]. 工业技术经济, 2020, 39(12): 129-137.

[28] 刘文光, 赵涛, 边伟军. 区域科技创业生态系统评价:框架与实例[J]. 科技进步与对策, 2013, 30(1): 43-49.

[29] 焦豪, 王林栋, 刘星辰. 创业榜样如何影响公司内部创业:基于全球创业观察等国际数据库的跨国研究[J]. 南开管理评论, 2024, 27(4):175-185.

[30] BREM A, BILGRAM V, MARCHUK A. How crowdfunding platforms change the nature of user innovation——from problem solving to entrepreneurship[J]. Technological Forecasting and Social Change, 2019, 144: 348-360.

[31] KALISZ D, SCHIAVONE F, RIVIECCIO G, et al. Analyzing the macro-level determinants of user entrepreneurship: the moderating role of the national culture[J]. Entrepreneurship &Regional Development, 2021, 33(3-4): 185-207.

[32] STAM E. Entrepreneurial ecosystems and regional policy: a sympathetic critique[J]. European Planning Studies, 2015, 23(9): 1759-1769.

[33] 王凤彬, 陈建勋, 杨阳. 探索式与利用式技术创新及其平衡的效应分析[J]. 管理世界, 2012,28(3): 96-112, 188.

[34] 方慧, 宋玉洁. 东道国风险与中国对外直接投资——基于“一带一路”沿线43国的考察[J]. 上海财经大学学报, 2019, 21(5): 33-52.

[35] WELLALAGE N H, FERNANDEZ V, BUI T. Immigration and entrepreneurship: is there a uniform relationship across countries[J]. International Review of Economics &Finance, 2023, 85: 270-285.

[36] SAEEDIKIYA M, SALAMZADEH A, SALAMZADEH Y, et al. Cognitions affecting innovation among generation Z entrepreneurs: the external enablement of digital infrastructure[J]. International Journal of Entrepreneurial Behavior &Research, 2024, 30(2/3): 572-608.

[37] 温忠麟, 叶宝娟. 中介效应分析:方法和模型发展[J]. 心理科学进展, 2014, 22(5): 731-745.

[38] LEWBEL A.Constructing instruments for regressions with measurement error when no additional data are available, with an application to patents and R&D[J]. Econometrica, 1997, 65(5): 1201-1213.

[39] SAHAY M R, CIHAK M, N′DIAYE M P, et al. Financial inclusion: can it meet multiple macroeconomic goals[M]. Washington:International Monetary Fund, 2015.

[40] YADAV V, GOYAL P. User innovation and entrepreneurship: case studies from rural India[J]. Journal of Innovation and Entrepreneurship, 2015, 4(1): 1-20.

(责任编辑:王敬敏)