基于多源数据融合与知识关联聚合的战略性新兴产业关键技术识别研究

龙 跃1,2,陈启浩3

(1.重庆工商大学 现代产业链供应链发展协同创新中心;2.重庆工商大学 管理科学与工程学院;3.重庆工商大学 工商管理学院,重庆 400064)

摘 要:识别战略性新兴产业关键技术发展方向,有助于抢占科技创新、产业发展高地。基于情报分析三阶段模型,集成多源数据融合与知识关联聚合方法,构建战略性新兴产业关键技术识别模型;通过获取战略性新兴产业关键技术多源数据,利用组合分词方法抽取各数据源关键主题,对多源数据进行融合分析,采用知识关联分析识别产业热点技术;以热点技术为节点进行知识聚合分析,结合可视化结果与限制度指标识别共性技术;以共现技术网络为基础,采用链路预测方法识别战略性新兴产业未来技术发展方向。基于实证分析,揭示战略性新兴产业热点技术与共性技术,并与已有技术识别模型及权威资料进行横向对比,验证该方法的准确性和科学性,识别出更具体的战略性新兴产业关键技术。

关键词:多源数据融合;知识关联;知识聚合;战略性新兴产业;关键技术;技术识别

Key Technology Identification of Strategic Emerging Industries Integrating Multi-Source Data Fusion with Knowledge Association and Aggregation

Long Yue1,2, Chen Qihao3

(1.Collaborative Innovation Center for Modern Industrial Chain and Supply Chain Development, Chongqing Technology and Business University;2.School of Management Science and Engineering, Chongqing Technology and Business University;3.School of Business Administration, Chongqing Technology and Business University, Chongqing 400064, China)

AbstractKey industrial technologies are the core areas for cultivating technological competitive advantages and seizing opportunities for industrial development, playing a pivotal role in driving breakthroughs in industrial technology.Strategic emerging industries are knowledge- and technology-intensive sectors rooted in major technological breakthroughs and evolving development needs.Their key technologies are the essential and irreplaceable technologies (or links) that play an important role in the industry, reflecting current technological hotspots, difficulties, or future technological breakthroughs.As China’s technological and industrial competitiveness advances rapidly, Western countries have intensified their technological blockades against China.Strategic emerging industries now face the "small courtyard, high fence" technological dilemma, resulting in unbalanced and inadequate development of key technologies.Against this backdrop, it is essential for China's strategic emerging industries to focus on enhancing their independent innovation capabilities and breaking technological barriers.Therefore, in the new round of technological revolution and industrial transformation, identifying and clarifying the development direction of key technologies, and making forward-looking layouts are of great significance for enhancing independent innovation capabilities, achieving high-level technological self-reliance and self-improvement, and accelerating the development of new quality productive forces.

Traditional technology identification methods mostly rely on single-source data or static analysis, making it difficult to reveal the cross-disciplinary relevance and dynamic evolution process of key technologies.Furthermore, they lack systematic consideration in data source construction and dynamic analysis, resulting in insufficient accuracy and agility in technology identification.The methods of multi-source data fusion and knowledge association aggregation provide a new direction for solving the above problems.The former can integrate multi-source data and statistical methods into a unified framework, adapting to the intelligence analysis needs for addressing uncertainty and complexity.The latter functions through the reorganization, association, aggregation and presentation of multi-dimensional and multi-granularity information objects (including knowledge association, knowledge aggregation, etc.).

Drawing on a three-stage intelligence analysis model, this study integrates multi-source data fusion, knowledge association and aggregation methods to construct a key technology identification model for strategic emerging industries.Specifically, first, multi-source data fusion provides a comprehensive data foundation for key technology identification; second, knowledge association is applied to reveal potential correlations between technical topics in multi-source data, which in turn helps identify key technological hotspots; and finally, guided by the theme of knowledge aggregation and integration technology, core themes in the development of generic technologies and industrial-specific technologies are extracted, and on this basis, the development direction of key technologies in strategic emerging industries is further explored.

To verify the scientific validity of the key technology identification method, this study conducts a horizontal analysis by selecting the BERT terminology model and the Gompertz patent model.Three quantitative indicators for knowledge network topology are adopted: Technology Potential Index (TPI), Technology Influence Degree (TID), and Cross-domain Relevance (CDR).The study finds that incorporating multi-source data fusion and knowledge association aggregation into a unified framework to construct an industry key technology identification model can help identify strategic emerging industry key technologies with uncertainty and complexity.In addition, the effectiveness of the proposed method is verified by comparing it with relevant authoritative documents.

The contribution of this paper includes two aspects: Firstly, it enriches the identification methods of emerging technologies.In response to the uncertainty and complexity of key technologies in strategic emerging industries, it integrates multi-source data fusion and knowledge association aggregation into the intelligence analysis model, reduces the difficulty of identifying key technologies in strategic emerging industries, expands the ideas of emerging technology identification, and deepens the identification methods of emerging technologies.Secondly, it reveals key industrial technologies with higher granularity.The study conducts a deep analysis of common and hot technologies in the industry, and compares them with authoritative and public literature to obtain finer grained key technologies.The insights offer theoretical support for government authorities in formulating targeted industrial policies and provide valuable guidance for enterprises to advance their technological innovation strategies.

Key WordsMulti-source Data Fusion; Knowledge Association; Knowledge Aggregation; Strategic Emerging Industries; Key Technology; Technology Identification

DOI:10.6049/kjjbydc.D62025010633

开放科学(资源服务)标识码(OSID):

中图分类号:G252.8;G304

文献标识码:A

文章编号:1001-7348(2026)05-0060-12

收稿日期:2025-01-22

修回日期:2025-06-11

基金项目:重庆市社会科学规划项目(2024ZXZD23);国家社会科学基金项目(21BGL060);重庆市技术预见与制度创新研究项目(CSTB2022TFII-OFX0014,CSTB2023TFII-OFXO010);重庆市高等教育教学改革研究项目(243164);重庆工商大学研究生教育教学改革研究项目(2023YJG0210)

作者简介:龙跃(1979—),男,重庆人,博士,重庆工商大学现代产业链供应链发展协同创新中心副主任,管理科学与工程学院教授、博士生导师,研究方向为创新管理;陈启浩(1999—),男,四川德昌人,重庆工商大学工商管理学院硕士研究生,研究方向为创新管理。

0 引言

产业关键技术是培育科技竞争优势、抢占产业发展先机的核心领域,在引领重大科技攻关中发挥“头雁效应”。战略性新兴产业是以重大技术突破与重大发展需求为基础的知识技术密集型产业[1],其关键技术在该产业中起重要作用且不可或缺,反映当下技术热点、难点或未来技术突破点[2]。随着我国科技与产业竞争力的快速提升,西方国家对我国的技术封锁持续加剧,战略性新兴产业面临“小院高墙”技术挑战。我国关键技术发展不平衡、不充分,部分核心领域有待进一步攻关。在新一轮科技革命与产业变革中,识别战略性新兴产业关键技术发展方向,把握产业发展制高点并进行前瞻性布局,是提升产业自主创新能力、实现“换道超车”的关键,对于推进高水平科技自立自强、加快发展新质生产力具有重要意义。

相较于传统产业,战略性新兴产业关键技术呈现出高度复杂性、不确定性等新特征[1]。复杂性是指战略性新兴产业关键技术研发过程涉及跨领域知识整合,技术知识结构复杂;不确定性是指战略性新兴产业关键技术经济范式尚未完全确定,增加了技术演化轨迹的不可掌控性。因此,在复杂技术结构与不确定演变路径下,如何准确识别战略性新兴产业关键技术发展方向成为该类产业发展面临的核心问题。然而,传统技术识别方法多依赖于单源数据或静态分析,难以揭示战略性新兴产业关键技术跨领域关联性与动态演化过程[3],且在技术识别准确性、敏捷性等方面存在一定不足[4]。而集成多源数据融合与知识关联聚合方法,适合开展不确定性、复杂性研究[5-6]

鉴于此,本文集成多源数据融合与知识关联聚合方法,构建战略性新兴产业关键技术识别模型,提供更加精准、高效的技术识别路径。多源数据融合可为关键技术识别提供全面的数据基础,基于知识关联揭示多源数据中技术主题间的潜在关系,识别关键技术热点;基于知识聚合来整合技术主题,提炼共性技术,探究战略性新兴产业关键技术发展方向,以期为实现关键技术突破提供参考。

1 文献综述

1.1 战略性新兴产业关键技术识别

战略性新兴产业关键技术包括热点技术、共性技术等,这些技术发展呈现出高度不确定性、复杂性等新特征[1-2],不确定性表现为技术与市场双重不确定。其中,技术不确定性是指战略性新兴产业技术发展过程受诸多外部因素的影响,技术发展路径难以准确预测;而市场不确定性是指相较于传统产业,战略性新兴产业共性技术应用的影响面更广、存续性较短,部分关键技术尚未投入生产就已被市场淘汰[7],这使得技术识别结果模糊性较高;复杂性是指战略性新兴产业作为一个复杂的技术生态系统,其关键技术演变是一个长期复杂的过程,需要众多其它技术配合,其跨领域关联性较高[8]。因此,战略性新兴产业关键核心技术识别既要考虑技术、市场等不确定性变化,又要反映不同技术之间的关联,以此提高识别结果的准确性和科学性。

战略性新兴产业关键技术识别主要聚焦于对新兴技术术语(或主题)的探测与分析[9],其目的在于预测有潜力、有价值的新技术及其演变过程[10],常见的研究方法包括文献计量法、模型构建等。文献计量法是指通过对现有文献数据进行收集和分析,构建多维度分析指标,并对所收集到的大量文献数据进行计量分析,确定关键技术未来发展方向。如孙蒙鸽等[11]根据新兴技术特征设定特征值指标,用术语向量表征方法识别航空领域新兴技术。文献计量法通过构建多维指标全面、系统评估关键技术,科学性与客观性较强,但该方法受限于数据源与计量指标,技术识别精准度较低。模型构建基于突变理论、数据包络理论等框架,运用统计方法构建模型,对关键技术进行识别与预测。如武建龙等[12]基于Gompertz模型,通过对专利进行挖掘识别颠覆性技术;宋博文等[9]整合BERT模型对纳米行业新兴技术进行识别。但模型构建属于定量分析法,常受数据源影响,使得分析结果片面、证据不足[10]

综上,现有技术识别方法在数据源构建、动态分析等方面缺乏系统考量[13],难以识别具备高不确定性、复杂性特征的战略性新兴产业关键技术。因此,探究战略性新兴产业关键技术识别方法、提高关键技术识别效率和准确性成为亟待解决的关键问题。研究表明,多源数据融合与知识关联聚合将多源数据、统计方法纳入统一框架,为探究不确定性、复杂性提供了新启示[5,10]

1.2 多源数据融合与知识关联聚合

多源数据融合是指对来自不同来源、不完备数据进行综合集成,通过数据处理形成完整有效的数据集,可有效解决信息缺失、语义模糊等不确定性问题[10,14]。如李牧南等[15]融合论文、专利、企业年报与社交媒体等多源数据对新兴技术演化风险进行量化分析。基于数据类型的融合分析可降低技术识别过程中的不确定性,提高识别结果置信度,但该类融合方法容易忽视不同数据源存在的时滞性差异与各数据源间的关联关系[12]。因此,多源数据有利于反映产业关键技术发展全貌,但现有方法缺少有效的关联分析、聚合分析等,难以研判战略性新兴产业关键技术间的关联性问题。

知识关联聚合涉及多维度与多粒度信息对象重组、关联、聚合与呈现,包括知识关联、知识聚合方法[14]。其中,知识关联是基于语义信息进行多层次、多角度融合,强调不同知识、知识及其载体间的关联性。如张维冲等[10]基于主题关联方法对多源数据进行融合分析,揭示不同数据来源间的知识关联关系,并识别出区块链产业新兴技术发展趋势;知识聚合利用数据挖掘、语义关联等分析不同来源知识特征,识别知识间存在的潜在关联关系,进而形成有机知识体系[16]。目前,主流知识聚合方法包括基于语义关联的聚类分析、知识图谱等,如王金凤等[17]基于关键词共现网络识别技术创新机会。知识关联聚合方法通过采集大规模文本数据,构建全要素语义网络,实现多要素、多维度对象重组聚合,以揭示技术间的关联性,识别技术复杂性问题,可提升战略性新兴产业关键技术识别的准确性。

综上所述,对多源数据融合与知识关联聚合方法进行有效集成,可提升产业关键技术识别的有效性[18]。因此,本文集成多源数据融合与知识关联聚合方法,构建战略性新兴产业关键技术识别模型,旨在提高技术识别的科学性和准确性,为识别战略性新兴产业关键技术提供新思路。

2 基于多源数据融合与知识关联聚合的产业关键技术识别模型构建

通过梳理新兴技术识别相关理论与方法[7],结合对战略性新兴产业关键技术呈现的不确定性、复杂性等特征的分析,发现战略性新兴产业关键技术识别的核心在于挖掘技术文本中的新颖性信息和内容,通过对技术主题时序分布、技术主题关联、组合等内容进行有效探测,揭示新兴技术变化的“黑箱”。鉴于产业关键技术识别属于情报分析范畴[2],故本文将多源数据融合与知识关联聚合方法融入传统情报分析方法,通过分析战略性新兴产业技术主题内容、主题关联及组合等,降低由于高不确定性、复杂性等特征对战略性新兴产业关键技术识别的难度,提升产业关键技术识别的科学性和准确性。

本文基于Clark[19]提出的情报预测3阶段模型:确定与定义目标、收集与分析信息、呈现与传递分析结果,构建基于多源数据融合与知识关联聚合的战略性新兴产业关键技术识别模型。首先,确定与定义目标阶段,考虑到战略性新兴产业关键技术呈现的不确定性和复杂性等特征,从热点技术与共性技术两个维度细化和界定战略性新兴产业关键技术,明确分析目标。其次,收集与分析信息阶段,收集战略性新兴产业多源数据,弥补现有方法数据收集不全面、代表性弱等问题(梅亮,2025);采用词典分词与统计分词相结合的组合分词方法,提高关键词提取效率和准确度[20]。最后,呈现与传递分析结果阶段,基于知识关联方法构建多层次知识图谱,揭示技术间的潜在关联识别热点词汇,运用改进的限制度指标对共性技术进行识别,基于共性技术网络,采用链路预测方法分析产业技术发展趋势。

综上,本文构建战略性新兴产业关键技术识别模型,如图1所示。

图1 产业关键技术识别模型
Fig.1 Identification model for key industrial technologies

2.1 确定与定义目标

产业关键技术是战略性新兴产业技术重要程度的表征,是最紧要部分并起决定性作用,包括热点技术、共性技术等,对其进行识别需兼顾技术发展动态焦点和基础支撑能力。其中,热点技术是战略性新兴产业当前研发的活跃领域与焦点方向,表征技术成长性与竞争情况,反映产业研发现状与技术结构全貌,为战略性新兴产业关键技术研发投入与动态竞争策略调整提供依据[2];共性技术是产业技术的重要研发基础,具有广泛应用前景且容易复制与移植,其作为跨领域创新的基础,支撑战略性新兴产业长期发展,提供跨领域技术复用与协同支撑(施锦诚等,2023)。两类技术发展在一定程度上代表战略性新兴产业关键技术研发与应用方向,故结合前人对关键技术的界定[2],本文选取热点技术与共性技术表征战略性新兴产业关键技术。

2.2 收集与分析信息

2.2.1 多源数据获取

多源数据应用可弥补数据不完整、数据有效性低等不足[21]。鉴于专利能反映技术应用研究现状,期刊、学位论文、会议论文能反映基础研究现状,基金项目能反映技术发展现状,图书能反映技术发展轨迹(胡旭博等,2022),本文收集战略性新兴产业多源数据,确定目标数据库,明确检索方式,提取标题、关键词、摘要等文本信息,对所提取信息进行初步筛选,排除部分关键信息缺失文本,完成多源数据获取。

2.2.2 多源数据处理与融合

多源数据融合是对多个异构数据源信息进行标准化匹配与整合,形成完整的知识体系,通过数据融合消除信息“孤岛”,提高技术识别精准度,强化对关键技术识别的前瞻分析[5]。鉴于融合词典分词法与统计分词法能有效提高关键词提取效率与准确度(胡旭博等,2022),在多源数据处理阶段,本文采用组合分词法对所获取的多源数据预处理过程进行优化,采用Jieba分词器对文本信息进行精准切分,并过滤无意义词汇,在初步分词结果的基础上构建自定义词典,并保留新兴词汇特征。

在多源数据融合阶段,通过关键词匹配,语义分析与特征向量计算相结合能解决多源数据语义差异。结合领域专家知识构建融合词典,对专利、期刊论文等数据源中的技术术语与学术概念进行标准化清洗(如将“CRISPR系统”“基因靶向技术”标准化为“基因编辑技术”),并导入核心术语库,减少专业词汇切分歧义;用TF-IDF算法排除高频无意义词汇对结果的影响并对处理后的特征词提取主题词,采用Word2vec词向量模型扩展语义关联,识别跨数据源共性技术主题,确定各领域关键词库;结合Jaccard相似度计算跨数据源技术关联性,确保不同来源信息精准匹配。

其中,TF-IDF算法以统计形式评估文本在文档中的重要程度,根据词条在文档内占比确定词条在文档内分布,通过分配权重确定文档主题词,对提高文本分类的准确性与主题词提取效率具有重要意义[22],其计算公式为:

(1)

式(1)中,nij表示第i个词语在第j个文档中出现的频率,D表示文档总数,{j:tidj}表示包含第i个词语的所有文档总数。

2.3 呈现与传递分析结果

2.3.1 基于知识关联的产业热点技术识别

热点技术反映当前技术研究主流方向,通过分析不同数据主题之间的知识关联情况,对不同来源主题进行主轴分析,合并其中相似主题,可解读科学与技术之间的关联关系,并识别产业研发热点[23]。相关研究表明[24],数据源高度关联反映特定领域主要研究方向,基本涵盖该领域研究热点。基于此,本文将具备高主题关联度的主题词作为战略性新兴产业热点技术。由此,从所提取的战略性新兴产业关键主题中遴选出各数据源的属性值,进一步计算各主题间的jaccard系数,构建主题相似性矩阵,判断所选择数据源之间的相似度。基于相似度矩阵,将各数据源主题词导入Power BI2.116软件进行知识关联分析,以主题为节点,以Jaccard系数为边权重,生成产业知识关联网络,识别战略性新兴产业热点技术。

其中,jaccard系数是样本集交集与样本集合集的比值,用以比较样本之间的相似度和分散度,计算公式为:

(2)

式(2)中,AB分别表示不同数据源主题集合。基于已有研究[10],本文将Jaccard系数阈值设定为0.2,当Jaccard≥0.2时,判定数据源间具备主题关联性。当Jaccard<0.2时,则判定数据源具备主题独立性。

2.3.2 基于知识聚合的产业共性技术识别

共性技术反映现阶段产业技术基础,在各领域内广泛使用且与不同技术种类组合,形成密集的种类技术组合。知识聚合以知识元作为研究对象,反映科学知识发展过程与结构关系,显示不同知识元之间的网络互动关系。相关研究表明,限制度指标是技术节点在网络中使用技术资源的能力,反映特定产业研发基础,对共性技术识别效果较佳[2]。由此,本文采用知识聚合方法中的图谱分析,通过融合与关联原本独立的数据源主题,挖掘产业共性技术。知识图谱构建以所提取的热点技术作为节点,通过合并其中的同义词和近义词,根据各主题词之间存在的共现关系,构建主题词共现矩阵,利用cooc13.4软件得到邻接表,并导入VOSviewer1.6.16软件进行可视化分析,从而形成基于主题词共现的知识图谱。其中,以节点大小表示该节点所占权重,以节点之间的连线表示主题词之间的共现关系,从而识别战略性新兴产业共性技术。其中,限制度指标计算公式为:

(3)

式(3)中,C(v)表示节点v的限制度,N(v)表示邻居节点,ωuv表示边权重,dv表示节点度。

2.3.3 基于链路预测的产业关键技术发展趋势

跨学科交叉融合是战略性新兴产业颠覆性创新的重要来源。预测各技术主题间尚未发生但未来可能产生的连接关系,是识别处于萌芽期、技术空白区或具有颠覆潜力关键技术的核心环节。链路预测方法通过计算独立网络节点间产生连接的可能性,预测网络结构的动态演化,尤其擅长捕捉潜在技术融合点和突破方向,有效识别可能引领战略性新兴产业的关键技术发展趋势(黄璐等,2025)。本文基于所构建的共性技术网络,结合链路预测方法探究技术网络中尚未产生连接但在未来可能会产生连接的技术节点,分析战略性新兴产业关键技术未来发展趋势。由于本文所构建的技术网络均为无向网络,参考已有研究[2],本文选取链路预测中基于节点局部信息的分析方法,用Common Neighbors(简称“CN”)指标计算各节点产生连接的可能性。其中,CN指标计算公式为:

(4)

式(4)中,参数α用以调整节点边的权重(-1≤α≤1),f(x)、f(y)用以表征节点x与节点y的连边节点集合,表示节点x与节点y与节点z连边的权重。

3 战略性新兴产业关键技术识别实证分析

3.1 多源数据获取

本文选取战略性新兴产业相关专利、期刊论文、学位论文、会议论文、图书、基金项目6类文献作为数据来源[25-26]。考虑到战略性新兴产业技术迭代速度较快,参考相关研究[27],设定数据采集时间为2019年1月1日—2024年12月31日,收集新一代信息技术、生物医药、新能源、新能源汽车、高端装备制造、新材料、节能环保及数字创意8类产业文本数据(由于部分数据缺失,故剔除“相关服务业”)。考虑到各数据源之间存在的时滞性差异(期刊论文、学位论文滞后于会议论文与基金项目,专利、图书滞后于期刊论文与学位论文),基于相关研究[26],本文将各数据源间的滞后期确定为1年。

鉴于摘要能反映原始数据的关键信息,信息损失率较低,考虑到数据获取的便利性,本文将摘要确定为主题分析的最小语料单位,其中专利、期刊论文、学位论文、会议论文、图书摘要均可直接下载,而基金项目可通过简单的人工收集或自动文摘技术获取。

本文采取资料收集、文献分析与专家咨询等方式制定数据检索表达式。以新一代信息技术产业为例,本文通过梳理政府相关部门发布的《战略性新兴产业分类(2018)》《战略性新兴产业分类与国际专利分类参照关系表(2021)(试行)》《“十四五”软件和信息技术服务业发展规划》等文件,新一代信息技术产业分支包括集成电路、物联网、云计算、移动通讯、半导体、大数据、5G、量子通信等多个细分领域,制定检索表达式为:TI,ABST=“新一代信息技术” OR “新信息技术产业” OR “信息技术业” OR “新型信息技术” OR “信息技术创新” OR “信息产业链” OR “数字化产业” OR “人工智能技术” OR “云计算技术” OR “物联网技术”OR“ 集成电路”OR “大数据” OR “量子通信” OR “云计算技术” OR “半导体”OR “5G”OR“网络设备制造”。具体检索要求和结果见表1、表2。

表1 数据来源与数据检索要求
Table 1 Data sources and data retrieval requirements

序号类别 数据来源检索式检索条件1专利 innojoy专利搜索引擎如:TI,ABST=“新一代信息技术” OR “新信息技术产业” OR “信息技术业” OR “新型信息技术” OR “信息技术创新” OR “信息产业链” OR “数字化产业” OR “人工智能技术” OR “云计算技术” OR “物联网技术”OR“集成电路” OR “大数据” OR “量子通信” OR “云计算技术” OR “半导体”OR “5G”OR“网络设备制造”范围:中国发明专利、实用新型专利、外观设计专利2期刊 中国知网CNKI如:主题=“新一代信息技术” OR “新信息技术产业” OR “信息技术业” OR “新型信息技术” OR “信息技术创新” OR “信息产业链” OR “数字化产业” OR “人工智能技术” OR “云计算技术” OR “物联网技术”OR“集成电路” OR “大数据” OR “量子通信” OR “云计算技术” OR “半导体”OR “5G”OR“网络设备制造”限定条件为:核心期刊、CSSCI、CSCD 3个核心来源期刊3学位论文中国知网CNKI如:主题=“新一代信息技术” OR “新信息技术产业” OR “信息技术业” OR “新型信息技术” OR “信息技术创新” OR “信息产业链” OR “数字化产业” OR “人工智能技术” OR “云计算技术” OR “物联网技术”OR“集成电路” OR “大数据” OR “量子通信” OR “云计算技术” OR “半导体”OR “5G”OR“网络设备制造”———4会议论文中国知网CNKI如:主题=“新一代信息技术” OR “新信息技术产业” OR “信息技术业” OR “新型信息技术” OR “信息技术创新” OR “信息产业链” OR “数字化产业” OR “人工智能技术” OR “云计算技术” OR “物联网技术”OR“集成电路” OR “大数据” OR “量子通信” OR “云计算技术” OR “半导体”OR “5G” OR“网络设备制造”———5图书 国家图书馆馆藏目录查询系统如:主题=“新一代信息技术” OR “新信息技术产业” OR “信息技术业” OR “新型信息技术” OR “信息技术创新” OR “信息产业链” OR “数字化产业” OR “人工智能技术” OR “云计算技术” OR “物联网技术”OR “集成电路” OR “大数据” OR “量子通信” OR “云计算技术” OR “半导体”OR “5G” OR“网络设备制造”限定条件:中文文献、中文图书基藏库6基金项目LetPub、国家社会科学基金项目数据库查询名称中含:“新一代信息技术” OR “新信息技术产业” OR “信息技术业” OR “新型信息技术” OR “信息技术创新” OR “信息产业链” OR “数字化产业” OR “人工智能技术” OR “云计算技术” OR “物联网技术” OR “集成电路” OR “大数据” OR “量子通信” OR “云计算技术” OR “半导体”OR “5G” OR“网络设备制造”———

表2 数据检索结果
Table 2 Data retrieval results

产业专利(项)期刊论文(篇)学位论文(篇)会议论文(篇)图书(本)基金项目(个)新一代信息技术产业191 72828 695126 78641 56535464生物产业225 735134 95824 16710 670337401新能源产业159 976178 50735 4124 821417287新能源汽车产业33 215122 55222 2683 89621479新材料产业227 96677 541181 82640 5453 444746高端装备制造产业16 19041 0844 2321 328194255节能环保产业66 380181 47221 1268 290526378数字创意产业217 811199 44942 0158 5093291 991

3.2 多源数据处理与融合

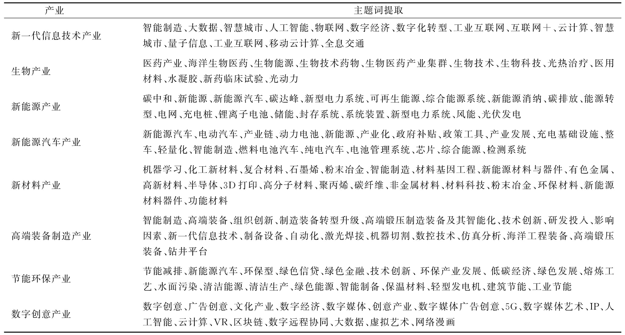
本文采用Python3.10中的Jieba分词器对所提取的摘要文本进行分词处理,在分词结果的基础上对停用词进行过滤,使用TF-IDF算法提取各摘要文本中的关键词,将出现概率超过90%或出现次数低于5的特征词过滤,排除无效高频关键词的不良影响。参考已有研究[16],本文选取各数据源中TF-IDF值前100的特征词作为主题词,所提取的部分主题词见表3。

表3 战略性新兴产业主题词提取
Table 3 Theme extraction of strategic emerging industries

产业 主题词提取新一代信息技术产业智能制造、大数据、智慧城市、人工智能、物联网、数字经济、数字化转型、工业互联网、互联网+、云计算、智慧城市、量子信息、工业互联网、移动云计算、全息交通生物产业医药产业、海洋生物医药、生物能源、生物技术药物、生物医药产业集群、生物技术、生物科技、光热治疗、医用材料、水凝胶、新药临床试验、光动力新能源产业碳中和、新能源、新能源汽车、碳达峰、新型电力系统、可再生能源、综合能源系统、新能源消纳、碳排放、能源转型、电网、充电桩、锂离子电池、储能、封存系统、系统装置、新型电力系统、风能、光伏发电新能源汽车产业新能源汽车、电动汽车、产业链、动力电池、新能源、产业化、政府补贴、政策工具、产业发展、充电基础设施、整车、轻量化、智能制造、燃料电池汽车、纯电汽车、电池管理系统、芯片、综合能源、检测系统新材料产业机器学习、化工新材料、复合材料、石墨烯、粉末冶金、智能制造、材料基因工程、新能源材料与器件、有色金属、高新材料、半导体、3D打印、高分子材料、聚丙烯、碳纤维、非金属材料、材料科技、粉末冶金、环保材料、新能源材料器件、功能材料高端装备制造产业智能制造、高端装备、组织创新、制造装备转型升级、高端锻压制造装备及其智能化、技术创新、研发投入、影响因素、新一代信息技术、制备设备、自动化、激光焊接、机器切割、数控技术、仿真分析、海洋工程装备、高端锻压装备、钻井平台节能环保产业节能减排、新能源汽车、环保型、绿色信贷、绿色金融、技术创新、 环保产业发展、 低碳经济、绿色发展、熔炼工艺、水面污染、清洁能源、清洁生产、绿色能源、智能制备、保温材料、轻型发电机、建筑节能、工业节能数字创意产业数字创意、广告创意、文化产业、数字经济、数字媒体、创意产业、数字媒体广告创意、5G、数字媒体艺术、IP、人工智能、云计算、VR、区块链、数字远程协同、大数据、虚拟艺术、网络漫画

本文选取jaccard系数计算各数据源间的相似性,参考现有研究[8],由于各数据源中词频超过2的主题词数量在100以内,故本文将各类数据来源中前100个主题词作为数据来源的属性值,避免仅出现一次的主题词引致统计偏差,采用jaccard系数计算各数据源之间的关联程度。战略性新兴产业主题相似性矩阵见表4。

表4 战略性新兴产业主题相似性矩阵
Table 4 Thematic similarity matrix of strategic emerging industries

数据源专利会议论文图书基金成果学位论文期刊论文专利1 0.216 0.061 0.201 0.280 0.254 会议论文0.216 1 0.131 0.2410.305 0.346图书0.061 0.131 1 0.081 0.121 0.170 基金成果0.201 0.2410.081 1 0.2760.256 学位论文0.280 0.305 0.121 0.2761 0.389 期刊论文0.254 0.3460.170 0.2560.3891

由表4可知,期刊论文和学位论文的jaccard系数最高,达0.389;其次为期刊论文与会议论文,jaccard系数为0.346,表明科学研究类文献主题相似度较高。此外,专利与学位论文、期刊论文主题相似性也较高,其jaccard系数分别为0.280和0.254。从主题多元性看,期刊论文、学位论文分别与专利、会议论文、基金等3种数据来源具备较高的主题相似度,jaccard系数均高于0.25;专利与会议论文、基金成果的主题相似度次之,均超过0.2;图书与各类数据源的jaccard系数较低,均低于0.2,主题独立性较强。

3.3 基于知识关联的产业热点技术识别

为探究战略性新兴产业技术发展方向,本文对不同来源主题进行主轴分析,合并同类主题,从而识别各产业热点技术领域。已有研究表明,多源数据主题关联度反映技术发展阶段,可识别现阶段主流研究方向,故本文将高关联度主题确定为战略性新兴产业热点技术,可知各产业热点技术领域:①新能源汽车产业热点技术包括一体化压铸、电池CTP集成、固态电池、锂离子电池、正极材料、电驱系统、车网互动等;②新一代信息技术产业热点技术包括先进制程工艺、量子芯片、物联网、量子通信、人工智能、调度算法、数字孪生等;③新能源产业热点技术包括碳纤维、光伏发电、氢能技术、固态电池、氢燃料电池等;④新材料产业热点技术包括石墨烯、复合材料、高温合金、高通量材料、新型材料等;⑤数字创意产业热点技术包括虚幻引擎、区块链、生成式AI、元宇宙、交互技术等;⑥生物产业热点技术包括生物基材料、基因编辑技术、生物能源、mRNA、生物修复等;⑦节能环保产业热点技术包括氢能储运、空气储能、碳捕集与封存、多能互补系统等;⑧高端装备制造产业热点技术包括工业机器人、氢能装备、量子测量仪器、航天发动机、深空探测装备等。因篇幅受限,主题关联图谱未作呈现,备索。

相较于期刊论文、专利等单源数据,基于多源数据融合的热点技术识别结果更加完整。以新能源汽车产业为例,基于专利数据识别出固态电池、电驱系统、一体化压铸3类热点技术,基于期刊数据识别出正极材料、电池CTP集成、固态电池与锂离子电池4类热点技术,而融合专利、学位论文、会议论文、基金和图书等多源数据,识别出车网互动、云计算、智能制造、超充桩拓扑结构等7类热点技术,识别结果更加全面。此外,多源数据交叉可对产业热点技术进行验证,如在新能源汽车产业中,固态电池、一体化压铸等在期刊论文、专利、学位论文、会议论文与基金数据源中均受关注。

为进一步验证多源数据融合方法对技术识别准确性的提升作用,本文分别用专利、期刊、学位论文、会议论文、图书、基金项目6类单源数据进行主题提取与热点技术识别,并从识别结果覆盖率、准确率和F1值3个方面对多源数据与单源数据识别效果进行分析,结果如表5所示。

表5 单源数据与多源数据技术识别效果对比
Table 5 Comparison of single source and multi-source data technology recognition effect

数据源 覆盖率(%)准确率(%)F1值单源数据专利 58.3062.100.601期刊论文63.7067.500.655学位论文61.2065.800.634会议论文59.8064.300.620图书 52.4057.600.549基金项目66.5070.200.683多源数据88.6084.900.867

其中,F1值的计算公式为:

(5)

其中,pm为识别结果的覆盖度,pr为识别结果的准确率。

由表5可知,多源数据覆盖率高达88.60%,高于所有单源数据水平,表明基于多源数据识别出的技术主题较完整;准确率高达84.9%,高于所有单源数据水平,表明基于多源数据识别的主题较为精准;多源数据F1值高达0.867,高于所有单源数据水平,表明多源数据识别结果更能均衡覆盖战略性新兴产业关键技术方向。因此,基于多源数据融合方法进行技术识别可有效弥补单源数据识别结果的片面性,进一步提高技术识别的完整性和准确性。

3.4 基于知识聚合的产业共性技术识别

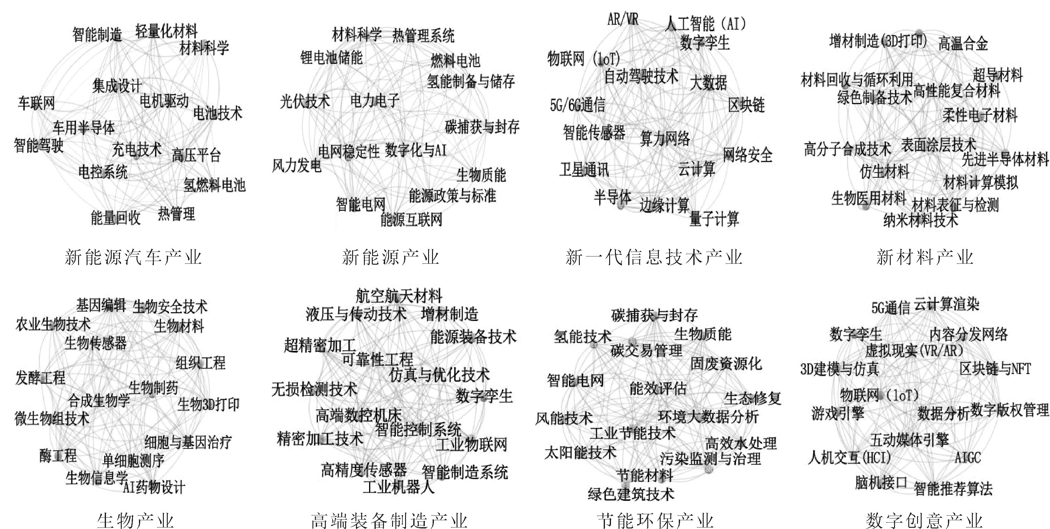
本文结合知识关联分析结果,以热点技术作为节点,以主题相似度作为连边,构建知识图谱,计算各核心节点的限制度(见表6),选取前5项热点技术,将其确定为战略性新兴产业共性技术[1-2]。进一步,构建战略性新兴产业主题共现知识图谱(见图2)。

表6 各产业主题限制度
Table 6 Limitations of various industry themes

产业 主题词高端装备制造产业氢能装备(-2.78)、工业机器人(-2.04)、量子测量仪器(-1.64)、航天发动机(-1.36)、智能装配(-3.08)节能环保产业氢能储运(-1.78)、空气储能(-2.67)、碳捕集与封存(-2.11)、多能互补系统(-2.49)、环保材料(-2.04)生物产业生物基材料(-2.39)、基因编辑技术(-2.94)、生物能源(-2.31)、生物材料(-1.64)、生物修复(-2.38)数字创意产业虚幻引擎(-2.38)、区块链(-3.38)、大数据(-2.42)、生成式AI(-2.99)、元宇宙(-3.29)新材料产业石墨烯(-3.07)、复合材料(-3.05)、高温合金(-1.59)、高通量材料(-1.46)、新型材料(-3.38)新能源产业、新能源汽车产业固态电池(-1.729)、锂离子电池(-1.56)、碳纤维(-3.09)、储能技术(-1.857)、混合动力(-1.77)新一代信息技术产业 量子芯片(-1.84)、人工智能(-1.37)、物联网(-1.64)、区块链(-2.46)、数字孪生(-2.269)

图2 战略性新兴产业知识共现图谱
Fig.2 Knowledge co-occurrence map of strategic emerging industries

如图2所示,在战略性新兴产业中,各产业共性技术趋势明显:①新能源汽车产业共性技术包括电机驱动、电池技术、轻量化技术、电控技术、充电技术等;②新能源产业共性技术包括能源互联网、燃料电池、生物质能、光伏技术、碳捕获等;③新一代信息技术产业共性技术包括量子计算、物联网、数字孪生、大数据、半导体等;④新材料产业共性技术包括高性能复合材料、生物医用材料、绿色制备技术、先进半导体、高温合金等;⑤生物产业共性技术包括生物传感器、生物材料、基因编辑技术、生物制药、细胞与基因治疗等;⑥高端装备制造产业共性技术包括高精度传感器、智能控制系统、高端数控机床、工业互联网、能源装备技术等;⑦节能环保产业共性技术包括工业节能、节能材料、绿色建筑、能效评估、生物质能等;⑧数字创意产业共性技术包括物联网、虚拟现实、人机交互、云计算、生成式AI等。此外,基于各节点共现情况识别出各类共性技术的二级方向,以新材料产业中高性能复合材料为例,其与高温合金、柔性电子材料、超导材料等节点密切相关,且居于上述节点所构成网络的中心位置,表明高性能复合材料二级发展方向为:高温合金、柔性电子材料、超导材料等。

为进一步揭示战略性新兴产业跨领域知识融合特征,本文构建战略性新兴产业全域知识图谱,如图3所示。通过计算各战略性新兴产业主题节点间的共现强度并进行整合分析,进一步识别战略性新兴产业跨领域桥接技术。人工智能、物联网、云计算、区块链4项技术呈现显著跨产业关联性,其中人工智能节点关联新一代信息技术、数字创意、高端装备制造等5个产业,共现强度均值达0.346;物联网节点关联新能源、生物医药、高端装备制造等4个产业,共现强度均值达0.291;云计算节点关联高端装备制造、新能源汽车、新一代信息技术、数字创意等6个产业,共现强度均值达0.267;区块链节点关联新能源汽车、高端装备制造、新一代信息技术、节能环保等7个产业,共现强度均值达0.253。

图3 战略性新兴产业全域知识图谱
Fig.3 Global knowledge map of strategic emerging industries

3.5 基于链路预测的产业关键技术趋势

链路预测旨在识别潜在技术融合与颠覆性方向,本文以共性技术网络为基础,探测网络中尚未直接连接但存在高度潜在连接可能性的技术节点对,选取各产业前3项技术节点作为战略性新兴产业未来技术发展方向,结果见表7。各技术节点通过连接与交叉进一步演化为产业技术未来重点发展方向。以新能源汽车产业为例,能量回收与车联网以11.3%的概率产生连接、氢燃料电池与轻量化材料以9.1%的概率产生连接、充电技术与智能驾驶以8.1%的概率产生连接,表明车联网在能量回收中的应用、轻量化材料与氢燃料电池结合、充电技术与智能驾驶交叉是新能源汽车产业技术未来重点发展方向。综上,本文结合链路预测识别出战略性新兴产业中处于萌芽状态、具有高度融合潜力与颠覆性创新的关键技术发展方向。这些方向代表突破现有技术范式、开辟全新市场空间的重要机遇,可为战略性新兴产业前瞻性技术布局与创新资源投入提供精准的决策依据。

表7 战略性新兴产业关键技术发展趋势
Table 7 Analysis of the development trend of key technologies in strategic emerging industries

产业节点1 节点2 产生连接的可能性新能源汽车产业能量回收车联网0.113氢燃料电池轻量化材料0.091充电技术智能驾驶0.081新能源产业碳捕获电网稳定性0.076光伏技术生物质能0.054风力发电燃料电池0.041新一代信息技术产业区块链自动驾驶0.066量子计算智能传感器0.072AR量子通信0.053新材料产业智能材料材料回收0.067高分子合成技术柔性电子材料0.043增材制造超导材料0.072生物产业生物传感微生物组织0.113单细胞测序生物安全技术0.091药物设计生物材料0.053高端装备制造产业超精密加工能源装备技术0.083增材制造可靠性工程0.067智能制造液压与传动0.055节能环保产业风能技术生态修复0.087氢能技术生物质能0.063光伏发电生态修复0.074数字创意产业云计算渲染数字版权管理0.103智能推荐算法脑机接口0.0643D建模区块链0.073

3.6 链路预测准确性验证

为验证链路预测的有效性,本文采用滚动时间窗法对链路预测结果进行验证。以新能源汽车产业为例,分别使用2019—2021、2019—2022、2019—2023年数据训练网络预测2022、2023、2024年的新增连接(设定CN阈值>0.05),并与2022、2023与2024年真实网络进行对比,结果如表8所示。本文模型精确率达51.4%~57.1%,表明预测结果中有50%以上为有效预测;召回率达69%~75%,表明本文模型可识别60%以上的真实技术融合趋势;F1值均高于0.597,表明本文模型对战略性新兴产业技术发展趋势预测有效。

表8 关键技术链路预测滚动验证结果
Table 8 Rolling validation results of key technology link prediction

预测目标年训练期预测连接数正确预测数精确率(%)召回率(%)F1值20222019—2021年351851.4072.000.60020232019—2022年422457.1075.000.64820242019—2023年382052.6069.000.597

3.7 结果讨论与对比

本文结合相关研究[2]与知识网络拓扑指标分析[12],进一步验证技术识别结果的科学性和准确性。为验证关键技术识别方法的科学性,本文选取BERT术语模型[9]、Gompertz专利模型[12]进行横向对比。BERT术语模型是基于单源文本语义相似性的新兴技术识别范式,而Gompertz专利模型则是基于专利增长曲线的颠覆性技术预测经典方法,两者从文本挖掘与定量分析角度形成与本文方法的理论对照。为避免主观判断,本文选取3项知识网络拓扑定量指标:①技术潜力指数(DPI),采用链路预测CN值均值反映技术组合发展潜力;②技术影响力(TID),采用限制度绝对值均值反映关键技术挖掘能力;③跨域关联度(CDR),以跨产业边进行核算,用于评估技术融合效果(见表9)。

表9 关键技术识别模型性能对比
Table 9 Performance comparison of key technology identification model

模型 DPITIDCDR本文模型0.0842.380.41BERT术语模型0.0611.830.19Gompertz专利模型0.0571.680.17

由表9可知,本文模型DPI值较BERT术语模型提升37.7%,表明本文采用多源数据方法能有效识别高潜力产业关键技术;TID值显著高于Gompertz专利模型,表明知识聚合方法能强化技术识别效果;CDR值高于BERT术语模型、Compertz专利模型,表明本文模型能有效识别跨域关联技术。综上,本文模型结合多源数据融合与知识关联聚合,在战略性新兴产业关键技术识别上更具有合理性与科学性。

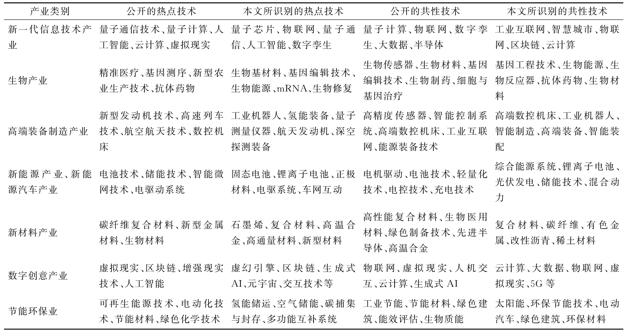
为验证所识别关键技术的准确性,本文以“战略性新兴产业关键技术”等为主题进行文献调研,以《中国新能源汽车产业发展报告(2024)》《新能源汽车产业发展规划(2021—2035年)》《“健康中国2030”规划纲要》《中国制造2025》《国家信息化发展报告(2024年)》《产业关键共性技术发展指南(2022年)》《数字中国发展报告(2023年)》等公开资料与本文识别出的热点技术及共性技术进行对比,结果见表10。本文基于表10结果对比发现:

表10 战略性新兴产业热点技术、共性技术与公开资料对比结果
Table 10 Comparison results of hot technologies, common technologies, and public information in strategic emerging industries

产业类别公开的热点技术本文所识别的热点技术公开的共性技术本文所识别的共性技术新一代信息技术产业量子通信技术、量子计算、人工智能、云计算、虚拟现实量子芯片、物联网、量子通信、人工智能、数字孪生量子计算、物联网、数字孪生、大数据、半导体工业互联网、智慧城市、物联网、区块链、云计算生物产业精准医疗、基因测序、新型农业生产技术、抗体药物生物基材料、基因编辑技术、生物能源、mRNA、生物修复生物传感器、生物材料、基因编辑技术、生物制药、细胞与基因治疗基因工程技术、生物能源、生物反应器、抗体药物、生物材料高端装备制造产业新型发动机技术、高速列车技术、航空航天技术、数控机床工业机器人、氢能装备、量子测量仪器、航天发动机、深空探测装备高精度传感器、智能控制系统、高端数控机床、工业互联网、能源装备技术高端数控机床、工业机器人、智能制造、高端装备、智能装配新能源产业、新能源汽车产业电池技术、储能技术、智能微网技术、电驱动系统固态电池、锂离子电池、正极材料、电驱系统、车网互动电机驱动、电池技术、轻量化技术、电控技术、充电技术综合能源系统、锂离子电池、光伏发电、储能技术、混合动力新材料产业碳纤维复合材料、新型金属材料、生物材料石墨烯、复合材料、高温合金、高通量材料、新型材料高性能复合材料、生物医用材料、绿色制备技术、先进半导体、高温合金复合材料、碳纤维、有色金属、改性沥青、稀土材料数字创意产业虚拟现实、区块链、增强现实技术、人工智能虚幻引擎、区块链、生成式AI、元宇宙、交互技术等物联网、虚拟现实、人机交互、云计算、生成式AI云计算、大数据、物联网、虚拟现实、5G等节能环保业可再生能源技术、电动化技术、节能材料、绿色化学技术氢能储运、空气储能、碳捕集与封存、多功能互补系统工业节能、节能材料、绿色建筑、能效评估、生物质能太阳能、环保节能技术、电动汽车、绿色建筑、环保材料

(1)本文所识别出的热点技术、共性技术等关键技术较为准确。以新一代信息技术产业为例,除虚拟现实外,本文识别出的共性技术与热点技术基本涵盖公开报告中的各项技术,且技术层级更低,技术范畴更明确,初步验证了研究结果的准确性与科学性,为识别其它产业关键技术提供了理论基础。

(2)本文识别出共性技术与热点技术二级发展方向,准确度更高。以新材料产业为例,在所识别出的新材料产业中,石墨烯、高温合金等均属于公开资料中复合材料的细分领域,技术识别结果准确度更高,为产业关键技术突破提供了路径参考。

(3)所识别出的部分热点技术与共性技术关联度较高,反映出战略性新兴产业技术创新重点突破方向。如人工智能、量子计算等技术均出现在新一代信息技术产业、数字创意产业、新能源汽车产业、高端装备制造产业等多个产业共性技术与热点技术领域,表明上述技术既是产业发展的基础,又是当前动态竞争的焦点,这类技术突破既能满足当前产业发展的迫切需求,又能为产业创新提供支撑,有利于推动战略性新兴产业融合、联动发展。《数字中国发展报告(2023年)》表明,人工智能、量子计算等技术是我国数字化创新的关键领域。再次验证本文研究结果的合理性,反映了引领产业技术创新突破的重点方向。

4 结语

4.1 研究结论

本文以战略性新兴产业关键技术识别为研究对象,通过构建多源数据融合与知识关联聚合的战略性新兴产业关键技术识别模型开展实证分析,识别出战略性新兴产业共性技术、热点技术等关键技术,得出如下结论:第一,将多源数据融合与知识关联聚合纳入整体统一框架,构建产业关键技术识别模型,有助于识别具有不确定、复杂性的战略性新兴产业关键技术。第二,通过与BERT术语模型、Gompertz专利模型等已有技术识别模型进行横向对比分析,以及与《中国新能源汽车产业发展报告(2024)》等公开权威资料进行验证,表明本文构建的产业关键技术识别模型的准确性与科学性,能够识别出更具体的战略性新兴产业关键技术。

4.2 理论贡献

(1)丰富了新兴技术识别方法。本文针对战略性新兴产业关键技术的不确定性、复杂性等特征,将多源数据融合与知识关联聚合融入情报分析模型,通过分析战略性新兴产业技术主题内容、主题关联及组合等,降低战略性新兴产业关键技术识别难度,有助于拓展新兴技术识别思路,深化对新兴技术识别方法的认知。

(2)揭示准确度更高的产业关键技术。本文通过对产业共性技术、产业热点技术进行深入分析,结合权威、公开资料进行对比,得到准确度更高的关键技术,为政府制定产业政策、企业开展科技创新提供理论参考。

4.3 管理启示

(1)持续开展热点技术、共性技术识别,把握产业关键技术发展方向。企业作为技术创新主体,针对识别出的热点技术领域,应建立快速响应机制,优先配置研发资金、人才等核心资源,加快技术验证、应用示范与产业化进程;通过深度挖掘知识关联网络,主动识别跨领域技术融合潜在节点,引导和激励高校、科研院所等不同创新主体开展协同研发,抢占技术爆发增长窗口期。对于共性技术,政府可重点投资建设跨行业共享技术平台,推动技术标准互认和基础设施、数据资源开放共享,降低技术复用门槛和应用成本。此外,基于共性技术网络演化,政府可前瞻性部署具有颠覆性创新潜力的融合技术,系统构建“基础共性技术强支撑—热点应用技术快突破”联动的产业创新生态。

(2)针对产业技术发展特点,构建精准施策机制。政府是战略性新兴产业发展的重要“推手”,对于技术迭代快、热点技术密集的新一代信息技术、新能源汽车产业,建立敏捷响应机制,完善技术预警体系与场景开放机制建设,动态监测技术发展趋势,及时调整政策支持重点;针对量子芯片、固态电池等产业化临近技术,加速场景开放与应用推广,巩固先发优势;对于研发周期长、技术壁垒高、共性技术依赖度高的生物、节能环保产业,侧重强化基因编辑、碳捕集等关键共性技术攻关力度,依托共性技术平台汇聚多方资源,深化协同攻关模式,突破核心技术瓶颈,系统提升创新效能和产业竞争力。

4.4 不足与展望

本文存在如下不足:①战略性新兴产业关键技术界定方面,本文仅从热点技术与共性技术两个方面分析产业关键技术,未将潜在新兴技术纳入研究范畴,未来可引入突变检测模型,进一步拓展产业关键技术范畴;②数据源选取方面,政策文献与企业年报等资料一定程度上反映政府对新兴技术的重视程度与政策导向,体现产业发展前沿,未来可将其纳入多源数据,对战略性新兴产业关键技术进行识别;③关键技术识别方法,现有模型在跨产业迁移与动态适应性方面存在不足,未来可引入图神经网络、强化学习等相关算法,提升技术识别的准确性和适用性,对战略性新兴产业关键技术进行动态分析。

参考文献:

[1] LONG Y, LU L, LIU P.Incentive strategy about technology innovation based on knowledge ecological coupling in strategic emerging industry[J].Kybernetes, 2022,51(10): 2987-3008.

[2] 王燕鹏,韩涛,陈芳.融合文献知识聚类和复杂网络的关键技术识别方法研究[J].图书情报工作,2020,64(16):105-113.

[3] 孙明汉,魏雪迎,朱秀珠.关键核心技术群落识别与创新态势评估模型构建——基于全球PCT专利数据的实证研究[J].科技进步与对策,2025,42(12):129-139.

[4] HUSSAIN M, TAPINOS E, KNIGHT L.Scenario-driven roadmap for technology foresight[J].Technological Forecasting and Social Change, 2017, 124(1): 160-177.

[5] 王宏,刘沁莹,胡玉峰,等.基于多源数据融合的新兴技术识别方法研究[J].科技进步与对策,2025,42(5):21-31.

[6] 丁波涛.人工智能时代的情报学发展与创新——基于情报交流理论的视角[J].情报学报,2021,40(3):321-332.

[7] 王刚,侯广辉,廖桂铭.不确定性条件下的“创新漏斗”:颠覆性技术的识别方法与多阶段筛选路径研究[J].管理评论,2022,34(9):98-107,119.

[8] KUMARASWAMY A, GARUD R, ANSARI S.Perspectives on disruptive innovations[J].Journal of Management Studies, 2018, 55(7):1025-1042.

[9] 宋博文,栾春娟,梁丹妮.技术特征相似性视角下的新兴技术主题识别[J].软科学,2023,37(12):80-85,108.

[10] 张维冲,王芳,赵洪.基于全要素网络构建的大规模政策知识关联聚合研究[J].情报学报,2023,42(3):289-303.

[11] 孙蒙鸽,王燕鹏,韩涛,等.新兴技术的多指标量化识别研究——基于向量表征方法的探索[J].图书情报工作,2022,66(3):130-139.

[12] 武建龙,刘禹彤,陈劲,等.基于专利挖掘和Gompertz模型的颠覆性技术识别方法研究[J].科研管理,2024,45(4):62-72.

[13] POYHTORI R,NELIMARKKA M,NIKUNEN K,et al.Refugee debate and networked framing in the hybrid media environment[J].International Communication Gazette, 2021, 83(1): 81-102.

[14] MOUNTANTONAKIS M,TZITZIKAS Y.Large-scale semantic integration of linked data: a survey[J].ACM Computing Surveys,2019,52(5): 1-40.

[15] 李牧南,王良,赖华鹏.基于深度学习和多源数据的自动驾驶技术风险识别[J].科研管理,2024,45(11):160-175.

[16] 洪亮,欧阳晓凤.金融股权知识大图的知识关联发现与风险分析[J].管理科学学报,2022,25(4):44-66.

[17] 王金凤,张芷芯,冯立杰,等.基于LDA与共现网络动态分析的技术机会识别[J].科研管理,2024,45(2):176-188.

[18] BLUME M, OBERLNDER A M, RGLINGER M, et al.Exante assessment of disruptive threats: identifying relevant threats before one is disrupted[J].Technological Forecasting and Social Change, 2020, 158:120103.

[19] CLARK R M, MITCHELL W L.Target-Centric Network Modeling: case studies in analyzing complex intelligence issues[M].Washington:Congressional Quarterly Press,2015.

[20] 吕鲲,陈箫羽,靖继鹏.基于组合分词方法和LDA模型的区块链金融产业关键技术识别研究[J].图书情报工作,2022,66(19):110-121.

[21] KHALEGHI B,KHAMIS A,KARRAY F O,et al.Multisensor data fusion: a review of the state of the art[J].Information Fusion, 2013, 14(1): 28-44.

[22] 吴炜鹏,陈金龙,赵晓阳,等.供应链数字化对企业创新的影响——来自中国上市公司的经验证据[J].科技进步与对策,2024,41(11):67-78.

[23] LIANG Z, PAN D, DENG Y.Research on the knowledge association reasoning of financial reports based on a graph network[J].Sustainability, 2020, 12(7): 2795.

[24] KIM Y G, SUH J H, PARK S C.Visualization of patent analysis for emerging technology[J].Expert Systems with Applications,2008,34(3):1804-1812.

[25] 李静,胡潜,李想,等.基于决策树的多源文献元数据融合研究[J].图书情报工作,2022,66(6):118-125.

[26] 杨金庆,陆伟,吴乐艳.面向学科新兴主题探测的多源科技文献时滞计算及启示——以农业学科领域为例[J].情报学报,2021,40(1):21-29.

[27] 高楠,高嘉骐,陈洪璞.新兴技术识别与演化路径分析方法研究——以集成电路领域为例[J].情报科学,2023,41(3):127-135,172.

(责任编辑:王敬敏)