Since 2018, the Chain Chief System has been gradually implemented in multiple Chinese provinces. A number of supporting policies have also been introduced and have yielded some initial results. With its ongoing development, the Chain Chief System has emerged as a crucial tool for attracting foreign investment and talent, improving the business environment, and advancing the industrial upgrading of local governments. However, there are issues such as weak synergies with the implementation of the Chain Chief System in various provinces that need to be resolved. Especially, the policy role that drives the deep integration of industrial chain and innovation chain has not yet been fully realized. How to give full play to the role of the Chain Chief System in driving the integration of industrial chain and innovation chain and accelerating the optimization and upgrading of the industrial chain has become a urgent theoretical and practical problem that needs to be addressed. Therefore, investigating the mechanism and efficient path of the Chain Chief System to promote the integration of industrial chain and innovation chain, to support the high-quality development of the manufacturing industry, and to expedite the formation of new quality productivity is of great theoretical and practical significance.
In this paper, the LDA thematic model and content analysis method are utilized to sift through and identify the policy tools of the Chain Chief System that facilitate the integration of industrial chain and innovation chain. Additionally, a policy mechanism model of the Chain Chief System to drive the integration of industrial chain and innovation chain is constructed from the perspectives of responsible government and effective market. The fuzzy set qualitative comparative analysis (fsQCA) method is employed to identify the policy configuration path that the Chain Chief System can take to drive the deep integration of manufacturing industrial chain and innovation chain. The results highlight that (1) the mechanism model of the Chain Chief System driving the integration of industrial chain and innovation chain, which is a series of processes of Chain Chief System-multiple policy tools (responsible government and effective market organic combination)-optimal allocation of resources-achievement of policy objectives-deep integration of industrial chain and innovation chain; (2) the five policy tools of enterprise cultivation, industry chain investment promotion, government work, fiscal, tax and financial policies, and collaborative innovation do not individually constitute the necessary conditions for the deep integration of manufacturing industrial chain and innovation chain. rather, it is the combined effect of multiple policy tools under the Chain Chief System that jointly impacts this integration; (3) the effective combination of the Chain Chief System's multiple policy tools leads to the integration of manufacturing industrial chain and innovation chain, known as “All Paths Lead to the Same Conclusion”. Three driving paths, which include overall consideration type, acting in response to the situation type, and mutually complementing type are involved in the deep integration of manufacturing industrial chain and innovation chain. To maximize the effectiveness of the Chain Chief System, it is essential for various provinces to tailor the application of its policy tools according to the specific regional conditions. This approach will help address the differentiated needs of different regions and enhance the synergistic effects of these policies. The findings of this paper offer valuable decision-making references for the government to promote the deep integration of industrial chain and innovation chain.
2020年4月,习近平总书记在陕西考察时强调,“要围绕产业链部署创新链,围绕创新链布局产业链,推动经济高质量发展迈出更大步伐”。制造业是实体经济的脊梁,是立国之本、强国之基,经济现代化建设必须以制造业高质量发展为着力点和重要支撑[1]。新一轮科技革命和产业变革推动全球产业链重构,我国制造业发展的内外部环境面临着不确定性,关键核心技术“卡脖子”、创新链对产业链升级支撑不足、产业链脱钩断链风险加大等问题制约着我国制造业高质量发展。“链长制”是加强产业链高质量发展的积极探索,各地提出以链长制为抓手,促进产业链与创新链深度融合。
链长制通过地方政府相关负责人担任“链长”、产业链龙头企业担任“链主”的制度设计,发挥“有为政府”与“有效市场”协同作用,通过整合资源、协调合作、创新体制机制等多维度的支持,为产业链创新链融合提供制度保障与政策引导,促进产业链创新链融合各环节的相互依存和相互支持,带动产业链上中下游、大中小企业协同发展和融通创新[2],实现产业发展与技术创新的良性互动,以科技创新赋能产业高质量发展[3]。有效发挥链长制的政策效应是产业链创新链深度融合的关键,探寻链长制驱动制造业产业链创新链融合发展的作用机理与有效路径,对实现双链融合助力制造业高质量发展,以及实现科技创新与产业升级相互融合,加速培育和发展新质生产力具有重要的理论与现实意义。
然而,目前鲜有学者关注链长制与产业链创新链融合之间的关系。理论层面,链长制驱动产业链创新链融合的研究框架尚未建立;实践中,相关政府部门在链长制与产业链创新链融合的政策制定过程中缺乏较为明确的战略性规划指引。由此,本文结合我国链长制实施情况,采用LDA主题模型和内容分析法梳理识别链长制驱动产业链创新链融合的政策工具,构建链长制驱动产业链创新链融合的政策机理模型,并基于系统组态视角,应用模糊集定性比较分析方法(fsQCA)探究链长制政策工具驱动制造业产业链创新链深度融合的组态效应,揭示链长制驱动制造业产业链创新链深度融合的政策组态路径,为政府有关部门和制造行业深化、优化链长制,促进产业链创新链深度融合提供决策参考。
目前关于链长制的研究还处于初步探索阶段,未形成系统性的理论体系,现有文献多从链长制的提出背景、内涵等方面进行探讨。链长制的产生旨在维护产业链与供应链的安全稳定[4]。链长制是“传统开发区发展模式的转型与升级[3]”。关于链长制内涵,学界侧重分析其制度设计与运行机制。刘志彪和孔令池[3]认为链长制是将产业链构建的市场机制与政府协调机制相结合的新型产业链治理模式。郑茜等[5]认为链长制是责任分配机制、动员机制和要素保障机制3种机制的有机综合体,致力于在“建链、补链、强链、延链”各环节中有所突破,推动产业链与创新链的深度对接与融合。还有学者认为在链长制中,链长发挥引导作用,链主负责链长制政策的落实,二者相互协作,共同促进产业链协同发展[6]。
综上,链长制聚焦地方经济发展的核心产业,由地方政府相关负责人担任“链长”,产业链龙头企业担任“链主”,在要素保障、政策帮扶等方面精准发力,推动补链、延链、强链、畅链。与传统的产业政策不同,链长制在实施过程中更加重视市场主体作用,强调要充分发挥“链主”在联通产业链上下游和构建产业链创新生态中的核心主导。同时,链长制也注重发挥政府“有形之手”的积极作用,通过优化营商环境、构建与产业链发展适配的公共服务体系等方式履行政府职能。“有为政府、有效市场”理论与链长制政策“在充分尊重市场规律的基础上发挥政府作用”的目标不谋而合。
学界对产业链的内涵进行了一系列探究,从生产流程[7]、供应链[8]等视角给出了相关界定。通过对已有文献的梳理,产业链主要包括市场需求、设计研发、生产开发、市场拓展、产业升级5个阶段,是在一定时空背景和技术经济联系下,各产业部门或上下游企业形成的相互依存的链式关联格局。由于创新具有过程性特征,学者们提出了三阶段[9-10]、四阶段[11]、五阶段[12]等多种“阶段论”的创新链概念。这些概念虽各有侧重,但基本认同创新链体现了价值创造的过程,是知识创新、应用研究、成果转化、商业化和产业化构成的活动链条。关于产业链创新链融合的概念,张晓兰和黄伟熔[13]认为产业链创新链融合是聚焦国家发展需求和战略目标,以创新突破关键核心技术为根本目标的产业和创新的链式组织体系。张彪等[14]则提出创新链与产业链融合的实质在于调整产业链各关键环节与创新链前沿环节彼此运作、融合提升,直至产业结构优化升级到与新的创新链相适应。近年来,有学者通过构建产业链创新链融合的评价指标体系,采用复合系统协同度模型[15]、耦合协调度[16]等方法测算产业链创新链融合程度,为实证研究产业链创新链融合奠定了一定基础。
综上,产业链创新链融合可认为是产业链和创新链相互支持、彼此影响,通过互动耦合实现价值增值的过程,通过产业创新各流程、各主体、各要素间的整合,实现创新链嵌入产业链、产业链支撑创新链,产业链与创新链协同发展的过程。
当前,少有学者系统研究链长制驱动产业链创新链融合的作用机理,理论研究与实践对接两个方面的研究还不充分。理论研究方面,随着“链长制”与“产业链创新链融合”等概念在国家和地方发展规划中多次出现,学界开始关注“链长制”与“产业链创新链融合”的关系研究。孟祺[17]通过实证研究发现链长制通过要素集聚和创新能力提升两个方面驱动产业链现代化。现有研究肯定了链长制在产业链创新链融合过程中的积极作用,为理解链长制与产业链创新链融合的关系奠定了基础,但是链长制驱动产业链创新链融合的理论框架尚未建立,相关理论探索还有待深化。作用实践方面,由于未形成系统性的理论体系,因此学界还无法为政府提出针对性的政策优化思路,学者们更多采用归纳分析法直接提出链长制政策的优化建议。同时,产业链创新链融合涉及多流程、多主体、多要素,单一的政策工具无法有效解决其存在的所有瓶颈问题,需要使用不同的政策工具类型[18]。链长制是一个复杂的政策体系,涉及众多政策工具及其之间的复杂关系,探索链长制政策工具联动对产业链创新链深度融合的驱动路径,是有效发挥链长制作用的前提和关键。
综上所述,一方面,链长制驱动产业链创新链融合的运行机理有待进一步厘清;另一方面,链长制是一个涉及众多政策工具及其之间复杂关系的政策体系,传统线性计量方法难以有效阐明链长制政策工具联动对产业链创新链融合的复杂因果机制。由此,本文以“链长制”为研究对象,尝试探索链长制驱动产业链创新链融合的政策工具主要有哪些?厘清链长制驱动产业链创新链融合的机理,揭示链长制驱动制造业产业链创新链深度融合的政策组态路径。
首先,使用Python软件实现对链长制政策文本的处理和主题模型分析。面对数据量庞大的文本材料,LDA主题模型能够结合计算机语言实现主题建模分析,挖掘更加精确的政策文本主题[19];其次,借助NVivo 13软件完成对政策文本的内容分析工作;最后,构建理论模型,阐明链长制驱动产业链创新链融合的政策机理模型。
“链长制”最早起源于湖南长沙,浙江于2019年8月率先在全省范围内开始推广。总体来看,各省针对链长制的政策实践可以分为以下3个阶段:初步探索(2019—2020年)、广泛开展(2021年)和深化完善(2022年至今)。
经过梳理,目前我国共有27个省(区、市)在省级层面明确提出实施链长制,其中大部分省份都已出台具体的链长制实施方案,云南、辽宁、北京、贵州、福建五个省市在政府工作报告或相关规划文件中提出实施链长制。
本研究将搜集的政策发布时间界定为2019—2023年。通过3个渠道收集详尽政策文本,形成“三角互证”:①在省级政府及其职能部门官方网站检索政策文本;②在政策数据库“北大法宝”和中国知网政府文件专栏中检索政策文本;③在百度、火狐等搜索引擎检索“省份名称+链长制”,结果相互对照和补充。经过梳理与筛选,共整理出124份公开省级政策文件样本(包括专项政策与非专项政策)。
使用潜在狄利克雷分布(Latent Dirichlet Allocation,简称LDA)主题模型进行链长制政策文本的主题提取。LDA主题模型分析主要分为3个步骤:首先,对政策文本进行预处理,主要是分词和去停用词,剔除与主题无关的词汇,以提高模型的效率和准确性。其次,确定主题数量,确保良好的政策主题提取效果。本文依据一致性得分并结合链长制政策内容将主题数设置为5。最后,采用LDA模型提取链长制政策文本的主题信息。LDA模型生成的主题是一系列关键词语的聚合,为了更好地提炼政策主题,每个主题提取15个高概率关键词。通过对各主题下关键词含义的理解,将提取出的5个链长制政策主题分别命名为“政府工作”“产业链招商”“协同创新”“财税金融”和“企业培育”。
内容分析法是定性研究与定量研究的结合,可以解释政策文本中有关研究主题的本质性事实,挖掘文本的深层次内容[20]。将政策文本导入NVivo 13软件,围绕“链长制驱动产业链创新链融合”这一主题,逐句阅读分析,最终形成了843条政策概念语句。以政府工作、产业链招商、协同创新、财税金融和企业培育5个政策主题作为树节点,按照相同或相近原则对政策文本进行编码归类得出子节点,最后将子节点放至相应的树节点中。
根据LDA主题模型与政策文本内容分析,构建链长制驱动产业链创新链融合的政策机理模型如图1所示,链长制对产业链创新链融合的驱动机制可总结为“链长制—多重政策工具(‘有为政府’与‘有效市场’有机结合)—资源最优化配置—政策目标达成—产业链创新链深度融合”。实施链长制使得“有为政府”与“有效市场”形成合力,发挥协同作用促进产业链创新链深度融合。
针对链主,链长制政策的实施集中在企业培育与产业链招商两种政策工具,旨在“补短板、锻长板”,达到补链、延链、强链的政策目标。企业培育与产业链招商实质是通过政府引导保证市场对资源配置的决定性作用,政策落脚点是发挥“有效市场”作用,即通过市场机制完成对信息、技术、人才、管理等资源的整合并提升资源配置效率,政策精准作用于产业链的上、中及下游企业,推动产业链向创新链方向延伸靠近并融合。
企业培育政策同时关注企业在产业链创新链中的作用与企业自身创新能力,破除产业升级与技术创新的瓶颈制约。一方面,培育、扶持龙头企业,引导龙头企业通过兼并重组、投资、外包服务等方式补链延链,使其承担产业链“链主”责任。链主企业能够为产业链上下游企业提供技术激励与市场激励,引导技术、管理、信息等资源有序流动并合理配置,根据产业需求布局科技创新方向,促进创新链迭代与强化,实现双链融合。另一方面,链长制构建从创新型中小企业到专精特新中小企业、专精特新“小巨人”企业再到单项冠军企业的中小企业梯度培育机制,驱动中小企业专业化、精细化、特色化、新颖化发展[21],提升中小企业产业协作配套与补链强链能力,围绕产业链关键环节深耕细作,突破关键核心技术,驱动产业链与创新链深度融合。
产业链招商是在充分调研产业链现状的基础上,精准发力,填空白,补短板,锻长板,拓展产业链上下游,形成完整产业链的招商模式,通过市场作用强化产业关联性,达到补链、延链的政策目标。一方面,政府通过产业链招商有针对性地引进与配置技术、人才等资源,并通过引入先进管理经验,提升资源利用效率。另一方面,产业链招商政策发挥市场机制作用推动产业聚集,降低生产要素流动成本,实现资源配置效率最大化和成本最优化。同时产业聚集促进创新资源的优化配置和创新效率的提高,为培育新质生产力提供有力支撑[22]。通过技术突破与要素优化配置,新质生产力驱动技术创新和产业升级良性循环,推动产业链创新链深度融合。
针对链长,链长制政策的实施主要体现在政府工作这一政策工具,强化了链长制的“有为政府”作用。政府有为是指资源调配、政策配套、目标实现三者合一的有为[23],充分发挥政府宏观调节和引导作用,推动资源合理分配与有效利用。政府建立有效的工作推进机制、问题办理机制及调度督导机制,加大对产业链的统筹和协调,对双链融合过程中出现的堵点、短点、难点、痛点问题进行及时沟通与解决[5],保障链长制工作的有效性,将链长制的制度优势转化为促进产业链创新链融合的长效机制。在此过程中,政府提供土地、资金等要素保障,促进资源精准、持续、有效作用于双链融合环节,以达到畅链的政策效果,推动产业链创新链深度融合。
针对政府、企业、大学、科研院所、科技中介等多元创新主体,链长制的施策重点在于财税金融与协同创新,构建“有为政府”和“有效市场”相结合的互动机制,充分调配创新与金融资源,实现畅链、强链的政策目标,助力产业链创新链深度融合。
财税金融政策分为直接政府方式的财税政策与间接市场方式的金融政策。财税政策能够发挥财政资金的杠杆作用,为创新主体解决“卡脖子”难题提供研发资金支撑,同时为加快研发成果转化提供资金支持,驱动科技创新转化为现实生产力。金融政策更偏向于间接市场化方式,包括企业融资支持、信贷优惠等政策,提升金融服务多样化与金融市场活跃度,促进金融资源最优化配置,降低企业融资门槛与借贷成本[24],发挥市场作用缓解企业融资约束,激励企业投入创新活动,提升产业链创新能力。财税金融多措并举提升链长制畅链的质效,通过“有为政府”与“有效市场”有机结合解决产业链创新链融合各环节的资金瓶颈问题。
链长制建立以市场需求为牵引,以资源共享和优势互补为前提,政府、企业、高校和科研机构联合共建的协同创新机制,通过创新资源的优化配置促进技术交流与知识溢出[25],强化创新链与产业链的高效融合。一方面,围绕产业链部署创新链,对制约产业链发展的关键核心技术,链长制建设全产业链协作机制,协同多方创新主体开展联合攻关。另一方面,围绕创新链布局产业链,链长制构建政产学研用“五位一体”协同创新平台,加快重大科技平台和公共服务平台布局建设,支持企业联合高校院所实施重大科技成果转化项目,打破科技创新与产业应用之间的壁垒,促进创新链和产业链精准对接,以创新链的研发成果转化支撑产业链的升级需求。协同创新政策工具使得政府干预与市场机制并存于创新资源优化配置过程。在创新过程中,政府是引领者,市场是检验者。在政府层面,由于基础研究具有长期性和正外部性,政府必须在这一过程中持续投入各类创新资源,以支撑创新链条的稳定与发展。在市场层面,创新成果的价值不仅是理论层面的突破,更需将其转化为创造经济效益和社会价值的产品或服务,只有经得起市场检验的创新成果才能够实现强链目标。在创新成果转化过程中,创新资源投入主体表现出不同的利益诉求,需要市场机制协调各方主体利益,实现创新资源最优化配置,发挥有效市场作用促进创新链发展,从而支撑产业链升级。
总之,链长制通过企业培育、产业链招商、政府工作、财税金融、协同创新5个政策工具共同作用,实现“有为政府”与“有效市场”有机结合,促进信息、技术、人才、管理、土地、资金、金融、创新等资源有效配置,作用于产业链创新链融合的不同主体、不同流程,以达到补链、延链、畅链、强链的政策目标,将资源要素转变为发展动能,驱动产业链创新链深度融合。事实上,链长制驱动产业链创新链融合不仅在于5个政策工具对双链融合的直接影响,政策工具之间也会相互影响、相互作用,形成多种组合,不同政策工具的协调、合作、互补共同驱动产业链创新链融合。因此,本文采用fsQCA方法进一步探究链长制驱动产业链创新链深度融合的政策组态路径。
链长制驱动产业链创新链融合是一个多重并发因果关系的复杂问题。传统计量方法在解决复杂问题时具有局限性,而模糊集定性比较分析法则综合“案例导向的定性”和“变量导向的定量”双重优点,通过比较分析各案例中的多个因果条件,寻求条件组态对结果变量的作用机制,具有整体性与多维分析的优势。此外,本文研究的变量值难以采用0或1的二分赋值法进行界定,使用fsQCA能够避免将各个变量简化处理为类别变量所导致的信息丢失[26]。因此,本文选择模糊集定性比较分析法(fsQCA)探究驱动制造业产业链创新链深度融合的链长制政策组态路径。
由于链长制对制造业产业链创新链深度融合的影响具有一定时滞性,将滞后期设置为一年,采用2019—2021年的条件变量值与2022年的结果变量值进行分析,最终研究样本为于2019—2021年有明确省级链长制政策的20个省份。
4.2.1 条件变量测量
本研究将政策文本量化方法测度出的政策效力值作为组态分析条件变量。首先对2019—2021年20个省份链长制政策文本中的措施进行编码,按照5种政策工具进行归类,其次借鉴相关研究[27],从政策力度、政策目标和政策措施3个维度衡量政策效力,量化标准如表1所示。
表1 政策量化标准
Table 1 Policy quantitative criteria
分数政策力度量化标准 政策目标量化标准政策措施量化标准5法律、法规目标明确,有具体措施且详细阐述布局型(建设规划)4规章、条例目标明确,有具体措施且简单阐述支持型(要素支持)3规划、规定、决定、纲要目标较明确,有较为具体的措施制度型(制度建设)2意见、办法、方案、计划目标模糊,有措施但无阐述引导型(方向引导)1通知、公告、批复函目标模糊,仅提及政策,无明确措施鼓励型(鼓励加强)
政策力度是反映政策法律效力大小的指标,政策目标是描述政策实现目的的指标,政策措施是描述政策使用手段的指标。利用式(1)计算每年对应政策工具的政策效力值,TP表示t年政策工具i的政策效力值,PE、PG、PM分别表示政策力度、政策目标、政策措施的量化值,t取值为2019-2021,由此得到各省政策工具i的2019-2021年的政策效力TP。将政策工具i的历年政策效力值进行累加,得到政策工具i总效力STP,计算公式见式(2)。
TPit=PEit×PGit×PMit
(1)
![]()
(2)
4.2.2 结果变量测量
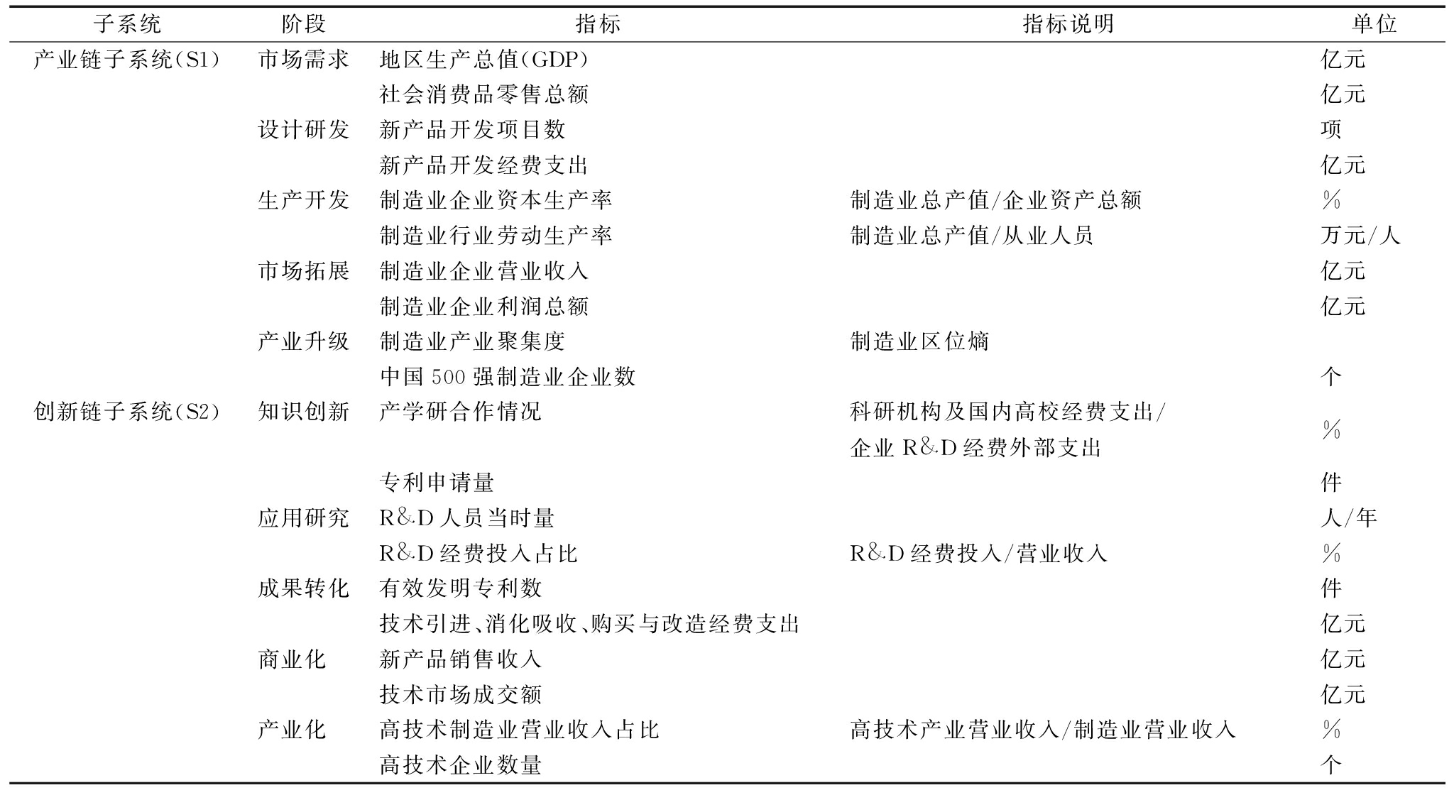
结果变量为制造业产业链创新链融合度。产业链创新链融合度通过产业链创新链耦合协调度进行测度[16]。基于客观性、代表性、全面性与数据可获取性的原则,参考既有文献[15-16,28-34],根据产业链和创新链子系统选取指标构建制造业产业链创新链融合的评价指标体系,详见表2。
表2 制造业产业链创新链融合指标
Table 2 Indicators of the integration of manufacturing industry chain and innovation chain
子系统阶段指标指标说明单位产业链子系统(S1)市场需求地区生产总值(GDP)亿元 社会消费品零售总额亿元 设计研发新产品开发项目数项 新产品开发经费支出亿元 生产开发制造业企业资本生产率制造业总产值/企业资产总额% 制造业行业劳动生产率制造业总产值/从业人员万元/人 市场拓展制造业企业营业收入亿元 制造业企业利润总额亿元 产业升级制造业产业聚集度制造业区位熵 中国500强制造业企业数个创新链子系统(S2)知识创新产学研合作情况科研机构及国内高校经费支出/企业R&D经费外部支出% 专利申请量件 应用研究R&D人员当时量人/年 R&D经费投入占比R&D经费投入/营业收入% 成果转化有效发明专利数件 技术引进、消化吸收、购买与改造经费支出亿元 商业化 新产品销售收入亿元 技术市场成交额亿元 产业化 高技术制造业营业收入占比高技术产业营业收入/制造业营业收入% 高技术企业数量个
产业链子系统S1和创新链子系统S2分别包含多个指标,首先对原始数据进行极差标准化处理,消除原始数据量级和方向的差异,标准化处理见式(3)。其中Uij为系统i的第j项指标的标准化值,Zij是系统i的第j项指标的原始值,maxZij与minZij是系统i的第j项指标的最大值与最小值。

(3)
其次,通过线性加权法将两个子系统指标进行集成得到各系统评价指数,计算公式见式(4),其中,Ui为子系统的综合评价指数,wj为熵值法计算得到的各指标权重。
Ui=∑wjUij
(4)
最后,运用修正后的耦合协调度模型[35]测度产业链创新链耦合协调度。
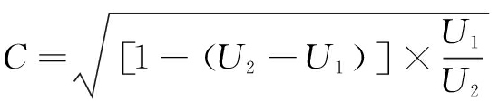
第一步,计算产业链与创新链的耦合度C,计算公式如下(假定maxUi=U2),其中,U1和U2为式(4)计算得到的产业链子系统和创新链子系统的综合评价指数。
![]()
(5)
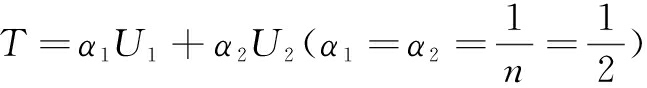
第二步,计算综合评价指数T,计算公式见式(6),其中α1和α2为产业链子系统和创新链子系统的权重,假设子系统的重要性一致,因此α1和α2赋相同值。
![]()
(6)
第三步,根据公式(7)计算产业链创新链耦合协调度D,当D趋近于1,表明耦合协调度越高,产业链创新链融合程度越高;当D趋近于0,表明耦合协调度越低,产业链创新链融合程度越低。
![]()
(7)
本文以2022年20个省市制造业产业链创新链融合度作为组态分析的结果变量,数据主要来自《2023年中国统计年鉴》《2023年中国科技统计年鉴》以及样本省市2023年统计年鉴。
4.2.3 变量校准
表3为测算出的20个样本省份的结果变量与条件变量。本文运用直接校准法将条件变量与结果变量转换为模糊隶属分数。参考Fiss[36]的研究,将锚点设定为样本数据的95%分位数(完全隶属)、50%分位数(交叉点)、5%分位数(完全不隶属)。使用fsQCA 3.0软件对变量进行校准,校准信息如表4所示。
表3 结果变量与条件变量值
Table 3 Values of outcome and conditional variables
地区企业培育产业链招商政府工作财税金融协同创新产业链创新链融合天津1985028802220.293 2河北0403940680.346 6山西5113214366450.261 2内蒙古62305412740.252 0吉林56151158261510.202 8黑龙江42854542480.192 2江苏20040144813500.827 6浙江108683871041740.665 2安徽32289352320.495 5江西8197459104540.423 3山东2638510801500.605 2河南45142192161100.437 7湖北1585026028420.500 2湖南6670198421840.473 1广东50591001051140.883 1广西101302953200.271 0重庆18630166742360.406 3陕西1606115730920.357 8宁夏105707612120.185 2甘肃1801999270.208 3
表4 变量校准结果
Table 4 Results of variable calibration
变量校准完全隶属交叉点完全不隶属制造业产业链创新链融合0.830.380.19企业培育203.1564.009.50产业链招商142.4564.5026.60政府工作390.60157.5044.70财税金融104.0536.000.00协同创新241.7083.0011.40
进行fsQCA研究首先需要进行单个条件必要性分析,以检验前因条件变量是否是导致结果发生的必要条件。单个条件必要性分析结果见表5,所有条件变量的一致性水平均不高于0.9,表明5个政策工具均不单独构成制造业产业链创新链深度融合的必要条件[37],需从系统组态视角分析政策工具的协同作用。
表5 单个条件必要性分析结果
Table 5 Necessity analysis results for individual conditions
条件变量制造业产业链创新链深度融合一致性覆盖度企业培育0.749 40.640 1~企业培育0.505 60.469 7产业链招商0.566 30.541 4~产业链招商0.706 70.588 4政府工作0.677 50.640 7~政府工作0.665 20.559 1财税金融0.785 40.716 9~财税金融0.542 70.471 2协同创新0.778 70.712 2~协同创新0.525 80.455 7
注:~表示逻辑“非”
4.4.1 组态结果分析
在参数设置方面,参考张明和杜运周[37]的研究,将原始一致性阈值设定为0.8,PRI一致性阈值设置为0.7,案例阈值设定为1。组态分析结果如表6所示,H1a、H1b、H2为链长制驱动制造业产业链创新链深度融合的3个充分条件组态。
表6 驱动制造业产业链创新链深度融合的链长制政策组态结果
Table 6 Configuration results of Chain Chief System policy on the deep integration of manufacturing industry chain and innovation chain
条件变量H1aH1bH2企业培育●●产业链招商政府工作●●财税金融●●协同创新●●一致性0.929 20.950 40.950 0原始覆盖度0.442 70.409 00.256 2唯一覆盖度0.140 40.110 10.087 6总体覆盖度0.640 4总体一致性0.909 1
注:●表示作为核心条件存在,●表示作为辅助条件存在,⊗表示作为核心条件缺失,⊗表示作为辅助条件缺失,空白表示该条件是否出现对结果无影响
H1a以财税金融与协同创新为核心条件,政府工作与企业培育为辅助条件存在,典型案例是浙江省。浙江的链长制通过省级领导联系产业链,将链主企业与中小企业有机结合,营造了良好的产业链生态。在财税金融方面,浙江实施“浙科贷”“创新保”等一系列金融服务,快速响应产业链企业的金融服务需求。在协同创新方面,浙江坚持围绕产业链部署创新链、围绕创新链布局产业链,支持企业、高校院所牵头组建创新联合体,协同攻克关键核心技术。在链长制的支持下,浙江的制造业创新发展态势强劲,2022年工业增加值居全国第三。根据中国科技发展战略研究小组联合中国科学院大学中国创新创业管理研究中心编写的《中国区域创新能力评价报告2022》,浙江区域创新能力综合排名跃居全国第四。浙江作为全国链长制的先行省份,实施链长制的经验已被江苏、江西、湖南等多个省份借鉴推广。组态H1a综合配置链长制政策工具,故将其命名为“统筹兼顾型”驱动路径。
组态H1b中财税金融与协同创新为核心条件,政府工作与产业链招商作为辅助条件缺失,案例有广东省、江苏省。广东与江苏营商环境优越,市场经济发达,招商优势明显,地方政府长期将政策重点聚焦招商引资和为企业提供服务,两省的产业门类齐全、产业链较为完整。为了更好地发挥链长制作用,相较于政府工作与产业链招商,广东、江苏两省的政府借势而为,将链长制的施策重点放在产学研协同创新及财税金融政策方面,通过提供多样化的金融服务,加大对产学研协同创新支持,有序地整合创新要素与金融要素,最大化链长制作用,有效驱动制造业产业链创新链深度融合。由此,广东和江苏的制造业产业链创新链融合水平一直稳居全国前列。在H1b组态中,政府借力较为完善的市场体系,锻长板、补短板,将该组态路径命名为“应势而动型”。
组态H1a与H1b反映了发展基础较好的省份通过链长制实现制造业产业链创新链深度融合的方式,核心条件财税金融与协同创新均为“有为政府”与“有效市场”有机结合的政策工具。但两组态辅助条件不同,H1a以政府工作与企业培育为辅助条件存在,H1b中政府工作与产业链招商作为辅助条件缺失。可能是由于组态H1a对应的省份实施链长制较早,政策实施时注重系统性、整体性、协同性;而组态H1b对应的省份由于本身拥有一定的产业链基础,在采纳链长制这一制度创新时同步进行了内化,结合地区具体情况拓展链长制政策,寻找最佳适配政策工具以发挥链长制的制度优势。
组态H2是以政府工作和企业培育为核心驱动条件,产业链招商、财税金融和协同创新为核心缺失条件的路径,表明发展基础不具优势的省市可以通过实施链长制实现“弯道超车”,促进制造业产业链创新链深度融合,典型案例是湖北省。湖北的制造业发展水平与长三角等东部省份相比,在自主创新能力、产业结构等方面均存在较大差距。因此,湖北在实施链长制时,重点关注政府工作与企业培育两方面:政府部门明确重点任务及发展路径,形成合力破解产业链堵点、短点、难点、痛点问题;在企业培育方面,构建优质企业梯度培育格局,充分发挥链主企业在技术、市场等方面的主导力,实现大中小企业融通发展。湖北充分利用政府机制和市场机制的调控作用,实现制造业产业链创新链深度融合,2022年在全国区域科技创新水平排名中位居中部第一。该组态重点关注链长制中政府工作和企业培育政策,围绕链长、链主两条主线展开,故将其命名为“相辅相成型”路径。
4.4.2 稳健性检验
通过调整一致性阈值的方法进行稳健性分析[37],将PRI一致性阈值从0.7提高至0.75,结果中的各组态与原组态并无显著差异,新组态的一致性和覆盖度仅发生细微的变化,研究结果通过稳健性检验。
本文采用LDA主题模型分析与内容分析法构建了链长制驱动产业链创新链融合的理论模型。通过模糊集定性比较分析方法探索链长制驱动制造业产业链创新链深度融合的政策组态路径,研究结论如下:
(1)链长制驱动产业链创新链融合的机制可归纳为“链长制—多重政策工具(‘有为政府’与‘有效市场’有机结合)—资源最优化配置—政策目标达成—产业链创新链深度融合”。
(2)链长制中企业培育、产业链招商、政府工作、财税金融和协同创新5个政策工具均不单独构成制造业产业链创新链深度融合的必要条件,5个政策工具共同驱动制造业产业链创新链深度融合。
(3)链长制驱动制造业产业链创新链深度融合的路径有3条:一是“统筹兼顾型”驱动路径,此路径以财税金融与协同创新为核心驱动条件,政府工作与企业培育为辅助驱动条件;二是“应势而动型”驱动路径,强调协同创新和财税金融两种政策工具的协同作用;三是“相辅相成型”驱动路径,产业链创新链融合依赖于政府工作与企业培育的协同作用。
本文基于“有为政府”与“有效市场”理论,将其与链长制政策作用机制有机融合,构建了链长制驱动产业链创新链融合的理论模型,弥补了现有研究不足。通过模糊集定性比较分析方法探索发现了3条链长制驱动产业链创新链深度融合的路径,明确了每条路径的适用条件,为各省份根据相关产业链发展实际和资源条件,合理运用链长制政策工具组合实现制造业产业链创新链深度融合提供了决策参考。
地方政府实施“链长制”中,需发掘并利用本地区产业链发展的独特优势,将资源优势与产业链的发展需求相结合,因地制宜选择促进产业链创新链融合的链长制驱动路径,运用组态思维制定针对性的链长制政策,发挥政策组合优势。根据不同的情况,地方政府链长制的实施应有所侧重。
(1)产业链基础较好但目前还未在全省实施链长制的省份,可以选择“应势而动型”驱动路径,对标学习,有的放矢,精准施策,将链长制施策重点放在协同创新及财税金融政策,建立高效的协同创新体制机制,营造良好的投融资环境,推动金融资源与创新资源配置效率提升,有效驱动制造业产业链创新链深度融合。
(2)已具有较高产业链创新链融合水平的区域,可最大化“统筹兼顾型”驱动路径的优势,关注链长制政策工具与地区发展特征之间的互补性,根据地方实际做出制度调整和内化,选择更具针对性的链长制政策工具,产生最优效果的政策工具“联合效应”。
(3)产业链创新链融合水平较弱的省份,可以尝试“相辅相成型”路径,集中政府力量解决产业链创新链融合面临的问题,实施链主企业扶持与梯度培育企业机制,充分发挥链长资源配置优势与链主企业引领能力,利用政府机制和市场机制的调控作用,着力补齐自身短板,驱动制造业产业链创新链深度融合。
受政策滞后性与样本量限制,本文选取省份案例有限,未来可选取地方政府链长制驱动产业链创新链融合的更多案例,进一步验证研究结论。
[1] 孔静, 傅元海. 科技自立自强与制造业全球价值链高端: 嵌入机制与路径[J]. 经济学家, 2023, 35(8): 65-75.
[2] LIN B Q, TENG Y Q. The effect of industrial synergy and division on energy intensity: from the perspective of industrial chain[J]. Energy, 2023, 283: 128487.
[3] 刘志彪, 孔令池. 双循环格局下的链长制:地方主导型产业政策的新形态和功能探索[J]. 山东大学学报(哲学社会科学版), 2021, 71(1): 110-118.
[4] 盛朝迅. 从产业政策到产业链政策:“链时代”产业发展的战略选择[J]. 改革, 2022, 35(2): 22-35.
[5] 郑茜, 王臻, 蒋玉涛. 产业链“链长制” 的理论内涵与实施路径——基于扎根理论的多案例实证研究[J]. 科技管理研究, 2022, 42(23): 209-215.
[6] 周钰丁, 王孝松, 蔡露露. 产业链“链长制”推动地方贸易高质量发展了吗[J]. 国际贸易问题, 2023, 49(7): 87-104.
[7] 刘志迎, 赵倩. 产业链概念、分类及形成机理研究述评[J]. 工业技术经济, 2009, 28(10): 51-55.
[8] 武翠, 谭清美. 产业相关多样性对区域经济韧性的影响——来自创新生态系统共生性的解释[J]. 科技进步与对策, 2023, 40(6): 69-79.
[9] ROPER S, DU J, LOVE J H. Modelling the innovation value chain[J]. Research Policy, 2008, 37(6-7): 961-977.
[10] CHENG H, ZHANG Z Y, HUANG Q, et al. The effect of university-industry collaboration policy on universities′ knowledge innovation and achievements transformation: based on innovation chain[J]. The Journal of Technology Transfer, 2020, 45(2): 522-543.
[11] 张敬怡.基于国家创新体系的“四链”融合发展:现状、关系与机制[J].中国科技论坛,2024,40(7):8-20.
[12] OKE A, PRAJOGO D I, JAYARAM J. Strengthening the innovation chain: the role of internal innovation climate and strategic relationships with supply chain partners[J]. Journal of Supply Chain Management, 2013, 49(4): 43-58.
[13] 张晓兰, 黄伟熔. 我国产业链创新链融合发展的趋势特征、经验借鉴与战略要点[J]. 经济纵横, 2023,39(1): 93-101.
[14] 张彪, 董坤, 田常伟, 等. “双链”融合视角下关键核心技术分析框架及应用研究——以山东省区块链产业为例[J]. 情报理论与实践, 2023, 46(11): 133-142.
[15] 李雪松, 龚晓倩. 地区产业链、创新链的协同发展与全要素生产率[J]. 经济问题探索, 2021,42(11): 30-44.
[16] 柳毅, 赵轩, 杨伟. 数字经济对传统制造业产业链创新链融合的影响——基于中国省域经验的实证研究[J]. 浙江社会科学, 2023, 39(3): 4-14, 156.
[17] 孟祺. 产业政策与产业链现代化——基于“链长制”政策的视角[J]. 财经科学, 2023, 67(3): 93-107.
[18] SCHMIDT T S, SEWERIN S. Measuring the temporal dynamics of policy mixes:an empirical analysis of renewable energy policy mixes′ balance and design features in nine countries[J]. Research Policy, 2019, 48(10): 103557.
[19] TIRUNILLAI S, TELLIS G J. Mining marketing meaning from online chatter: strategic brand analysis of big data using Latent Dirichlet Allocation[J]. Journal of Marketing Research, 2014, 51(4): 463-479.
[20] DURIAU V J, REGER R K, PFARRER M D. A content analysis of the content analysis literature in organization studies: research themes, data sources, and methodological refinements[J]. Organizational Research Methods, 2007, 10(1): 5-34.
[21] 娄小亭, 朱祖平, 黄若谷, 等. 多重制度逻辑对中小企业向专精特新升级的影响研究[J]. 经济与管理研究, 2023, 44(8): 74-88.
[22] LIU Y, HE Z C. Synergistic industrial agglomeration, new quality productive forces and high-quality development of the manufacturing industry[J]. International Review of Economics &Finance, 2024, 94: 103373.
[23] 王园园, 王亚丽. 数字经济能否促进产业结构转型——兼论有效市场和有为政府[J]. 经济问题, 2023,45(3): 35-44.
[24] BAI H R, HUANG L Y, WANG Z Q. Supply chain financing, digital financial inclusion and enterprise innovation: evidence from China[J]. International Review of Financial Analysis, 2024, 91: 103044.
[25] REN M H, ZHOU T, WANG C X. New energy vehicle innovation network, innovation resources agglomeration externalities and energy efficiency: navigating industry chain innovation[J]. Technological Forecasting and Social Change, 2024, 200: 123114.
[26] 宋耘, 张瑞秋, 陈浩泽. 中国制造业企业控制全球价值链核心活动的路径探索——基于模糊集定性比较分析(fsQCA)[J]. 经济管理, 2024, 46(5): 28-50.
[27] 王宏起, 赵天一, 李玥. 产业创新生态系统数字化转型的政策组合研究[J]. 中国软科学, 2023, 38(10): 119-131.
[28] 吴超楠, 袁野, 陈燕华, 等. 数字技术创新链与产业链的融合升级研究——以新一代人工智能为例[J]. 科学管理研究, 2024, 42(1): 74-84.
[29] 张虎, 张毅, 韩爱华. 我国产业链现代化的测度研究[J]. 统计研究, 2022, 39(11): 3-18.
[30] 谢家智, 张馨月. 双向直接投资、知识溢出效应与创新链协同发展——基于工业行业数据的实证研究[J]. 科技进步与对策, 2023, 40(22): 33-42.
[31] 邢会, 李明星, 杨子嘉, 等. 创新型人力资本对制造业产业链现代化的作用机制——基于省级面板数据的实证检验[J]. 华东经济管理, 2023, 37(12): 34-45.
[32] HU X H, ZHANG L Y. Research on the integration level measurement and optimization path of industrial chain, innovation chain and service chain[J]. Journal of Innovation &Knowledge, 2023, 8(3): 100368.
[33] BI K X, HUANG P, WANG X X. Innovation performance and influencing factors of low-carbon technological innovation under the global value chain: a case of Chinese manufacturing industry[J]. Technological Forecasting and Social Change, 2016, 111: 275-284.
[34] 郭伟, 刘彤彤, 许天骏. 京津冀创新链水平的统计测度[J]. 统计与决策, 2023, 39(11): 128-132.
[35] 王淑佳, 孔伟, 任亮, 等. 国内耦合协调度模型的误区及修正[J]. 自然资源学报, 2021, 36(3): 793-810.
[36] FISS P C. Building better causal theories: a fuzzy set approach to typologies in organization research[J]. Academy of Management Journal, 2011, 54(2): 393-420.
[37] 张明, 杜运周. 组织与管理研究中QCA方法的应用: 定位、策略和方向[J]. 管理学报, 2019, 16(9): 1312-1323.