“揭榜挂帅”促进关键核心技术攻关的机理与路径研究

赵立雨,王晓旭,杨 光

(中国矿业大学 公共管理学院,江苏 徐州 221116)

摘 要:实现高水平科技自立自强,需加快科技创新步伐,尤其是要在关键核心技术领域取得突破。“揭榜挂帅”作为一种整合科技资源要素的新型科研组织方式,对于优化科技资源配置、加快关键核心技术攻关具有重要作用,但具体机理和路径尚需进一步探究。基于科技资源优化配置视角,围绕信息、人才、资源等核心创新要素和“市场—政府”基本机制,深入剖析“揭榜挂帅”促进关键核心技术攻关的运行机理。以贵州省“揭榜挂帅”攻关煤炭产业关键核心技术难题为例,进一步分析“揭榜挂帅”促进关键核心技术攻关的过程机制。提出“揭榜挂帅”促进关键核心技术攻关的三大路径:一是建立项目、人才、经费相匹配的关键核心技术攻关体系;二是整合三螺旋创新主体推动关键核心技术攻关的资源要素;三是协调政府与市场在关键核心技术攻关过程中的资源配置方式。研究结论为提高科技资源配置效率、促进关键核心技术攻关提供了理论与实践启示。

关键词:揭榜挂帅;关键核心技术攻关;科技资源配置

The “Jie Bang Gua Shuai”Mechanism and Path for Promoting R&D Core Technologies in Key Fields

Zhao Liyu,Wang Xiaoxu,Yang Guang

(School of Public Administration, China University of Mining and Technology, Xuzhou 221116, China)

Abstract:Amid the intensifying global geopolitical risks and the in-depth evolution of the technological revolution, China encounters formidable challenges, including the containment of its scientific and technological innovation resources by Western nations and the heavy dependence on crucial technologies and resources. Consequently, accelerating the breakthroughs of core technologies in key fields has become an imperative for China to secure a competitive advantage in the global technological landscape. The "Jie Bang Gua Shuai" mechanism, which refers to an open competition mechanism for selecting the best candidates to lead key research projects,with chief technology officers assuming responsibilities. It has emerged as a novel paradigm in scientific research organization, bearing substantial significance in optimizing the allocation of scientific and technological resources and expediting the conquest of key core technologies.

The principal aim of this study is to investigate the manner in which the "Jie Bang Gua Shuai" mechanism propels the resolution of core technical conundrums. In conjunction with the resource allocation theory, this study undertakes a meticulous dissection of the operational mechanism of the "Jie Bang Gua Shuai" mechanism within the context of facilitating the research and development of core technologies in key fields. Special emphasis is placed on the functions of core innovation elements, resource allocation entities, and the central mechanism of resource allocation therein. This study uses the coal industry in Guizhou Province as a case study. The industry fully cooperates with universities and integrates resources in line with national strategic needs, adopting the "Jie Bang Gua Shuai" mechanism to address the core technological challenges of intelligent mining in coal mines. The study examines how to effectively optimize resource allocation from three perspectives: the "information-talent-funding" innovation element joint mechanism, the "government-industry-university" innovation subject collaborative mechanism, and the "active government effective market" resource allocation coordination mechanism. Furthermore, this study explores how to effectively optimize resource allocation in the process of analyzing cooperation with universities and deeply analyzes the process of Guizhou Province's "Jie Bang Gua Shuai" mechanism to promote core technology research and development.

The research findings unequivocally demonstrate that the "Jie Bang Gua Shuai" mechanism augments the efficiency of resource allocation and fosters the research and development of core technologies through pivotal innovation elements such as open and equitable bilateral information, open and collaborative scientific and technological talents, and diverse and flexible scientific research funds. Guizhou Province's practice serves as a paradigmatic example of the efficacy of this mechanism, with its process mechanism encompassing the joint mechanism of innovation elements like information, talent, and funds; the collaborative mechanism of innovation entities such as the government, industry, and universities, and the coordination mechanism of resource allocation between the "active government" and the "efficient market". In accordance with these insights, three pathways for promoting R&D of core technologies are proposed: first, by clarifying project requirements and target frameworks, establishing an effective talent team selection mechanism, and building a sustained and stable funding support system, breakthroughs in core technologies can be effectively promoted, driving technological innovation and industrial upgrading; second, it is crucial to strengthen cross-departmental and cross-regional cooperation among various innovation entities; thirdly, it is essential to coordinate the allocation of resources between the government and the market. This coordination should not only leverage the government's strategic, service, and reform guidance mechanisms to provide policy support and directional guidance for innovation entities but also fully utilize the market's decisive role in the allocation of scientific and technological resources.

This study plugs the research void in the process of "Jie Bang Gua Shuai" and stimulates theoretical dialogue, thereby making substantial and valuable contributions to the academic domain. It also proffers invaluable theoretical and practical implications for optimizing the allocation of scientific and technological resources and promoting the research and development of core technologies. Future research endeavors could expand the ambit of case studies and adopt quantitative analytical methodologies to provide more robust data support and a scientific foundation for policy formulation and refinement.

Key WordsJie Bang Gua Shuai; Breakthrough of Core Technologies in Key Fields; Allocation of Science and Technology Resources

收稿日期:2024-10-07

修回日期:2025-02-15

基金项目:国家社会科学基金后期资助项目(24FGLB152);江苏省社会科学基金项目(24ZHB003);江苏省社会科学基金“学习贯彻党的二十届三中全会精神研究专项”(24ZXZA027);江苏省教育科学规划重点项目(B/2023/01/111);中央高校基本科研业务费专项资金资助项目(2023ZDPYSK08)

作者简介:赵立雨(1976—),男,江苏沭阳人,博士,中国矿业大学公共管理学院教授,研究方向为科技管理与科技政策;王晓旭(1998—),女,江苏南通人,中国矿业大学公共管理学院博士研究生,研究方向为科技创新管理;杨光(1989—),女,江苏徐州人,中国矿业大学公共管理学院博士研究生,研究方向为科技创新管理。

DOI:10.6049/kjjbydc.W202410021

开放科学(资源服务)标识码(OSID):

中图分类号:F124.3

文献标识码:A

文章编号:1001-7348(2026)02-0119-11

0 引言

党的二十大报告提出,“以国家战略需求为导向,集聚力量进行原创性引领性科技攻关,坚决打赢关键核心技术攻坚战”。党的二十届三中全会提出,“健全新型举国体制,提升国家创新体系整体效能”。在新一轮国际竞争背景下,我国关键核心技术攻关要实现突破,有效的项目遴选机制和资源配置机制至关重要,而“揭榜挂帅”机制是我国激发全社会创新活力、实现高水平科技自立自强、加快关键核心技术攻关的新型科研项目组织方式。2016年4月,习近平总书记在网络安全和信息化工作座谈会上的讲话强调,“可以探索揭榜挂帅,把需要的关键核心技术项目张榜出来,英雄不论出处,谁有本事谁就揭榜”。2021年9月,中央人才工作会议提出,“完善科研任务‘揭榜挂帅’、‘赛马’制度,实行目标导向的‘军令状’制度,鼓励科技领军人才挂帅出征”。2023年8月,《工业和信息化部办公厅关于组织开展2023年未来产业创新任务揭榜挂帅工作的通知》提出,“面向元宇宙、人形机器人、脑机接口、通用人工智能4个重点方向,聚焦核心基础、重点产品、公共支撑、示范应用等创新任务,发掘培育一批掌握关键核心技术、具备较强创新能力的优势单位”。

“揭榜挂帅”打破组织边界、促进产学融合,该科研组织模式既有利于发挥国家集中力量办大事的制度优势,又能调动市场在科技资源配置中的决定性作用[1]。党的二十大报告提出,“提升科技投入效能,深化财政科技经费分配使用机制改革,激发创新活力。加强企业主导的产学研深度融合,强化目标导向,提高科技成果转化和产业化水平”。2024年6月,习近平总书记在全国科技大会、国家科学技术奖励大会、两院院士大会上的讲话强调,“要充分发挥市场在科技资源配置中的决定性作用,更好发挥政府各方面作用,调动产学研各环节的积极性,形成共促关键核心技术攻关的工作格局”。发挥“揭榜挂帅”机制在经费、人才、知识、技术等科技资源配置方面的优势,加强政府、企业、大学和科研机构等创新主体的合作关系,是促进我国关键核心技术攻关的重要途径。

关于“揭榜挂帅”机制,学术界对其内涵、运行机制、现实困境及优化路径进行了积极探索。陈劲等[2]、沙德春等[3]、司林波等[4]探讨“揭榜挂帅”机制前期—中期—后期运行流程及实践情况;韩凤芹等[5]、张玉强等[1]、曾婧婧等(2021)指出,目前“揭榜挂帅”机制可能存在主体行为异化、市场和社会力量主动性低、制度体系不完善等问题。此外,还有学者将“揭榜挂帅”机制与科技自立自强相结合进行探究,验证其对我国推进科技自立自强的影响(卓乘风等,2024)。然而,现有研究存在以下不足:①对“揭榜挂帅”机制的探讨基于前期发榜—中期揭榜—后期验收的制度化运作流程,缺少与相关理论的交融;②现有研究多关注“揭榜挂帅”机制在一般技术领域的应用,缺乏对关键核心技术攻关的深入探讨,未揭示“揭榜挂帅”机制推动关键核心技术攻关的主要路径。

鉴于此,本文基于科技资源配置理论,探讨“揭榜挂帅”如何依托政府引导与市场主导并行的资源配置核心机制,来协同政府、企业、大学和科研机构等创新主体以及信息、人才、资金等创新要素,进而促进关键核心技术攻关。本文以贵州省“揭榜挂帅”攻克煤矿智能化领域关键核心技术难题为研究案例,聚焦科技资源优化配置视角,揭示“揭榜挂帅”促进能源资源领域关键核心技术攻关的机理与路径,以期为提高科技资源配置效率、促进关键核心技术攻关提供理论依据与实践参考。

1 文献回顾

1.1 “揭榜挂帅”机制与科技资源配置理论

“揭榜挂帅”是指建立以需求为牵引、以能够解决问题为评价标准的机制,让有能力、有担当的团队承担关键核心技术攻关等重点任务。已有研究主要聚焦科技项目、风险防范和项目管理等内容,包含的关键词主要有“揭榜挂帅”、科技创新、运行机制、科技奖励、科研资助、经费管理、风险管理、风险评估等(见图1)。

图1 基于CiteSpace的“揭榜挂帅”关键词可视化分析
Fig.1 Visualization analysis of the keywords of "Jie Bang Guai Shuai" based on CiteSpace

数据来源:在CNKI数据库中以“揭榜挂帅”为主题词搜索中文核心期刊及CSSCI来源期刊文献,共得到36篇,检索日期:2024年9月28日

“揭榜挂帅”机制的核心在于将运用协作技术、汇聚组织外部人员的分布式创新思维作为更广泛的创新源泉[6-7],以促进科技资源优化配置。已有研究主要用数据包络分析法(DEA)[8]、定性比较分析法(QCA)等方法测度科技资源配置效率。从资源配置主体视角看,韩爱华等[9]发现产学研协同能优化科技资源配置效率,提升资金转移和知识转化能力,而产学研缺乏互动则会导致技术研发阶段的优势无法得到充分发挥,从而阻碍科技资源配置效率提升;赵超和曾庆铎[10]研究发现,大数据综合试验区通过提高劳动力资源配置效率等方式促进制造业企业高质量发展,提出坚持政府引导和市场主导相结合的运作机制。王成军等(2023)基于三重螺旋理论探讨“揭榜挂帅”机制运行中“大学—产业—政府”协同对于核心技术攻关的作用;易高峰[11]基于风险系统理论探析政府、企业、大学和科研机构等创新主体可能面临的信息不对称问题。从核心创新要素视角看,杜宝贵和杨帮兴(2023)研究发现,科技人力与财力资源、计划资源配置以及区域开放水平对于促进新动能增长发挥核心作用;卓乘风和陈劲(2024)对2006—2020年我国15万余份政策文件进行实证研究发现,引导高端要素集聚是“揭榜挂帅”机制释放制度红利的途径之一;曾婧婧等(2023)围绕“帅才”“榜单”提出要形成“榜”“帅”的地域匹配性、主体匹配性和技术匹配性关系;朱浩等[12]通过建立跨区域“揭榜挂帅”数据库对各省市“揭榜挂帅”实践进行比较,为创新资源跨区域流动和配置提出建议。已有研究形成了丰富的成果,但尚未系统讨论“揭榜挂帅”机制如何促进科技资源优化配置以突破关键核心技术难题。

1.2 关键核心技术攻关

关键核心技术攻关依赖科学有效的资源配置机制[13]。如何提高科技资源配置效率、完善资源配置体制机制、实现关键核心技术突破、推动产业技术发展,成为当前学界研究的热点话题[14-15]。已有研究聚焦关键技术、核心技术、自主创新、科技创新、专利分析、数字经济等内容,包含的关键词主要有核心技术、产业链、专利分析、技术识别、关键技术、基础研究等(见图2)。目前,学者从不同视角对关键核心技术概念及特征进行探讨[16]。相关学者运用定量分析法对不同领域关键核心技术进行识别,其中专利数据应用最为广泛。付振康等[17]运用有机发光二极管(OLED)技术领域授权发明专利数据,采用改进PageRank算法和HITS算法识别关键核心技术;曹琨等[18]基于科学—技术文本内容特征及复杂网络关系,运用论文及专利数据,用Sentence-BERTopic模型对数控机床领域关键核心技术进行识别。关键核心技术属于关联度高且涉及基础科学研究领域比较广泛的技术[19],如何加快关键核心技术攻关成为当前亟待解决的重点难题;韩凤芹等[20]总结国外关键核心技术攻关重要举措,提出以大战略观构建关键核心技术攻关科技特区等政策建议;孙冰梅等[21]以之江实验室为例,采用探索性纵向单案例研究方法,深入分析创新联合体驱动关键核心技术持续突破的作用机制;李维维等(2021)聚焦政府角色,分析美、日半导体产业研发联盟,为我国健全关键核心技术攻关新型举国体制提出政策建议。可见,亟需探索促进关键核心技术突破的有效路径,而“揭榜挂帅”作为一种整合科技资源要素的新型科研组织方式,可通过分配与整合创新要素、引导与融合创新主体、协调与发展创新机制等方式促进关键核心技术攻关。然而,目前对“揭榜挂帅”促进关键核心技术攻关机理与路径的研究存在不足。

图2 基于CiteSpace的“关键核心技术”关键词可视化分析
Fig.2 Visualization analysis of the keywords of "core technologies in key fields" based on CiteSpace

数据来源:在CNKI数据库中以“揭榜挂帅”为主题词搜索中文核心期刊及CSSCI来源期刊文献,共得到560篇,检索日期:2024年9月28日

综上所述,“揭榜挂帅”实质上是一种优化科技资源配置方式以促进关键核心技术攻关的新型科研组织方式。一方面,“揭榜挂帅”机制有利于加强政府、企业、大学和科研院所等创新主体交流与协作,促进信息、人才、项目、资金等创新资源流动;另一方面,关键核心技术攻关需要科学有效的资源配置机制作为基础。而鲜有研究从科技资源优化配置视角,探讨“揭榜挂帅”机制如何促进关键核心技术攻关这一问题。为此,本研究基于科技资源配置理论,结合贵州省“揭榜挂帅”实践案例,对“揭榜挂帅”促进关键核心技术攻关机理与路径展开研究,理论框架见图3。

图3 “揭榜挂帅”促进关键核心技术攻关的理论框架
Fig.3 Theoretical framework for "Jie Bang Guai Shuai" to promote the research on core technologies in key fields

2 “揭榜挂帅”促进关键核心技术攻关的运行机理

“揭榜挂帅”机制主要围绕“发榜”至“揭榜”的流程展开,“发榜”能推动创新主体“揭榜”,“揭榜”能通过反馈实践问题来调整“发榜”(曾婧婧等,2021)。科技资源配置涉及资金、人才、技术、政策、信息等,科技创新资源配置基本机制主要包括市场机制、政府机制、中介机制等,科技资源配置主体主要包括政府、企业、大学、科研机构、金融与风险投资机构、科技中介等[14]。从科技资源配置基本机制看,“揭榜挂帅”机制需协调和融合政府引导机制与市场主导机制;从科技资源配置主体看,政府、高校、企业和科研机构等在“揭榜挂帅”机制运行过程中发挥联合攻关作用;从科技资源创新要素看,主要围绕人才、经费、信息、政策、知识、设施、技术、项目等创新要素展开。整体而言,“揭榜挂帅”机制通过政府引导机制下的“发榜”环节发布政策、提供信息资源,引导产学研机构提出技术难题,产学研机构结合自身情况反馈至政府部门,最终由政府部门发布技术榜单;再通过市场主导机制下的“揭榜”环节,强化科技创新主体地位,利用技术、经费等资源要素,整合政府、高校和科研机构的人才、知识、设施、信息、项目等创新要素,通过产学协同促进关键核心技术攻关。本文重点探讨“揭榜挂帅”机制从“发榜”至“揭榜”过程中政府、高校、企业和研究机构等创新主体,以及人才、经费、信息、政策、知识、设施、技术等创新要素促进关键核心技术攻关的运行机理(见图4)。

图4 “揭榜挂帅”促进关键核心技术攻关的运行机理
Fig.4 Operating mechanism of "Jie Bang Gua Shuai" in promoting breakthroughs of core technologies in key fields

2.1 主要核心要素

2.1.1 公开公平的双边信息

信息是影响创新资源配置的重要因素,由信息不对称导致的逆向选择和道德风险问题是造成资源配置效率低的重要原因。在“揭榜挂帅”机制中,双边信息是指关键核心技术供给侧与需求侧所拥有的政策信息、技术信息和市场信息等。在公开公平的情境下,互动双方同为信息接收者与信息传递者,通过信息传输获取和使用信息,最终推动关键核心技术“榜单”形成与攻关(见图5)。

图5 “揭榜挂帅”信息资源配置推动关键核心技术攻关
Fig.5 Information resource allocation of "Jie Bang Gua Shuai" to drive breakthroughs of core technologies in key fields

“揭榜挂帅”机制中公平公开的双边信息有利于提高科技资源配置效率。一是双边信息使得关键核心技术攻关供需双方可以精准对接,为“榜单”设立提供有力支持。高校和科研机构是知识和技术的集中地,但缺乏市场信息进一步促进科技成果转化;企业是科技创新主体,但缺乏持续创新的技术来源。政府基于自身公信力为企业、高校和科研机构提供公平公开的信息交流平台,建立与发布关键核心技术“榜单”以实现供需双方的高效、精准对接。二是双边信息有利于推动创新联合体建设,促进信息跨主体、跨区域协同配置。由于不同主体资源禀赋不同,区域创新可能出现“马太效应”[22],即技术供给侧与需求侧通过多主体、多层次信息打破组织与地域边界,降低信息获取成本,提高信息传递效率,实现不同主体在信息配置领域的最大化价值。三是公平公开的双边信息是资源配置的基础,可优化人才、经费等资源配置。新一轮科技革命与产业变革使我国科技创新面临科技人才结构失衡、科研经费分配不均衡等问题,而双边信息市场化流动能完善人才激励机制,减少项目重复导致的资金重复投入问题。

2.1.2 开放协同的科技人才

人才是企业和区域发展的关键性、战略性资源,科技人才会加快创新资源在产业内集聚,促进全要素生产率提升[23]。“揭榜挂帅”机制中科技人才开放协同既要发挥市场在资源配置中的决定性作用,让人才通过价格机制和竞争机制在市场中自由流动,又受政府的宏观调控和政策引导。因此,需建立人才引进机制,打破地域、行业、组织、头衔等限制,为关键核心技术“攻关”提供关键支撑。

面对关键核心技术攻关难题,我国科技创新人才队伍建设需要聚天下英才而用之。在开放性方面,“揭榜挂帅”以公开透明的榜单需求和激励政策吸引人才,以“破五唯”的教育体制改革理念选拔人才,以赋予揭榜方在攻关过程中更多自主权的方式善待人才。例如,2024年6月,上海市科学技术委员会发布的《上海市科技计划“揭榜挂帅”项目管理办法(试行)》明确提出“坚持唯求实效,以能否解决问题为衡量标准,对揭榜单位和项目负责人不设注册时间、行业、职称等限制”。在协同性方面,“揭榜挂帅”机制鼓励人才开展组织间协同、区域间协同与学科间协同研究。第一,组织间协同可加强各要素互动,提高资源配置效率[24],进而推动关键核心技术攻关。第二,行政区域划分使人才具有区域集聚的特点,当前部分地区面临人才资源匮乏、核心技术难题长期得不到解决的问题[25],而“揭榜挂帅”使区域内技术难题面向区域内外,充分调动人才资源以实现供需匹配。第三,关键核心技术难题具有复杂性与综合性特征,多学科协同有助于打破单一学科视角的局限性,通过不同学科专家的沟通与交流实现知识交叉与融合,进而推动关键核心技术攻关。

2.1.3 灵活多元的科研经费

经费投入代表经济主体对资源的购买力和支配权,经费流动方向和速度影响资源配置效率及效果。关键核心技术攻关伴随高度不确定性,灵活多元的科研经费能使创新主体主动把握资金流动方向,分散长周期科研活动面临的高风险,科研团队可以根据实际需求调整人力物力方面的经费投入比例,从而实现科技资源的优化配置。

要发挥经费在关键核心技术攻关中的激励作用,一是通过多元经费投入维持科研活动的连续性,二是通过合理的经费管理机制调动创新主体的主观能动性。在经费多元性上,“揭榜挂帅”机制鼓励多元化投入主体为关键核心技术攻关提供稳定的资金支持。其中,企业资金为主导资金,企业要充分发挥科技创新主体地位,带动高校、科研机构和金融机构共同投入攻关;政府资金为公共型资金,为科研人员开展自由式探索提供经费保障,引导社会资本投入。在经费灵活性上,“揭榜挂帅”科研经费“包干制”使项目单位与科研人员获得更灵活和自由的经费配置方式。一方面,“包干制”简化预算编制,下放预算调剂权,仅需确定经费总额,无需编制明细费用科目预算,科研人员可根据科研项目实际需要灵活调整经费使用方案。另一方面,“包干制”创新财政科研经费配置方式,不仅影响政策执行主体的执行意愿,还塑造目标群体与政策执行主体的价值观念,继而激发科研人员的积极性、主动性和创造性[26]。相较于传统科研经费管理办法,“包干制”放宽了预算编制对实际经费使用的限制,降低了预算编制和调整对科研工作效率的影响,提高科研人员经费使用自主权与灵活性,赋予科研人员更大的资源调动权和技术路线决策权,有利于提高经费在关键核心技术攻关中的配置效率。

2.2 “政府—市场”运行机制

2.2.1 政府引导机制下的“发榜”:政策引导信息收集、识别与公开

政府旨在通过政策引导、经费投入、组织协调等方式优化科技资源配置,提高科技创新能力。“揭榜挂帅”机制中政府引导机制主要作用于“发榜”阶段,即关键核心技术收集、识别和公开等环节,通过政府“有形的手”为科技创新活动确立明确目标,提供政策支持,减少由信息不对称导致的科技资源盲目性配置问题。

政府通过调动资源,在“揭榜挂帅”机制中发挥引导与支持作用,如“发榜”是政府收集、识别与公开信息资源的过程。第一,信息收集是“揭榜挂帅”项目“发榜”的重要前提。信息收集是指政府部门以需求为导向,面向企业和科研机构等需求端主体,通过走访调研、数据统计、线上征集等方式获取技术难题及相关信息。政府对市场信息的收集有利于准确把握产业发展瓶颈和未来发展方向,为关键核心技术识别提供基础。第二,信息识别是“揭榜挂帅”项目榜单形成的关键环节。信息识别是指以国家战略需求为导向形成“数据驱动+专家评审”的识别模式,对已收集信息进行专业化筛选,由此确立关键核心技术榜单。政府对关键核心技术进行识别有利于调动人才、经费、技术等资源,提高科技资源配置效率,实现关键核心技术攻关。第三,信息公开是“揭榜”的重要保证。信息公开是指“揭榜挂帅”项目技术榜单及其运行管理办法统一公开发布,包括明晰的技术需求目标、供需双方资质要求、项目经费管理办法及监督机制等。政府公开“揭榜挂帅”项目信息有利于吸引国内外企业、高校、科研机构及其他技术供给端社会群体广泛关注,加大不同创新主体发挥自身资源优势联合攻关的可能,进而提高关键核心技术攻关效率。

2.2.2 市场主导机制下的“揭榜”:竞争、供求和价格机制

市场机制通过市场竞争和交换实现科技资源在不同主体、领域和时空的分配与组合。“揭榜挂帅”机制下的市场主导机制体现为“揭榜”过程,即供需双方在市场“无形之手”下通过自由竞争,实现技术、经费、人才等创新要素的自由流动与配置,以加快关键核心技术攻关。

市场主导机制下“揭榜”过程的核心在于通过竞争机制、供求机制和价格机制来调节科技资源流动与优化配置。第一,竞争机制是价格机制和供求机制发挥作用的必要条件。“揭榜挂帅”机制基于公开发布的技术榜单,破除“唯帽子”“论资排辈”,以“英雄不论出处”的开放态度倡导符合条件的个人、团队及单位等技术供给方申请“揭榜”,鼓励企业牵头的产学研深度融合创新联合体组织“揭榜”。在项目执行过程中,结合“赛马”机制,对技术路线不明确的项目进行平行攻关,降低技术选择风险。第二,供求机制是价格机制的基础。“揭榜挂帅”通过公开透明的竞争机制,实现需求与供给的有效匹配。企业作为技术创新主体,面向市场提出技术需求,同时关注市场需求和竞争态势,主动调整研发投入方向,将资源集中于核心技术领域。高校和科研机构作为主要技术供给方完善自身资源配置,同时与企业建立深度融合的协同创新体系,共同开展关键核心技术攻关和成果转化。第三,价格机制是市场机制的核心。“揭榜挂帅”机制下的市场化定价机制能够真实反映关键核心技术的价值。通过市场竞争和供求关系的调节,技术成果价格会逐步趋于合理水平。

综上所述,“揭榜挂帅”机制耦合政府引导机制和市场主导机制,推动企业、政府、高校和科研机构等创新主体,调动人才、技术、经费、知识、政策、设施、信息等要素,构建高效、开放、竞争有序的科技创新生态系统,加快科技资源优化配置,促进关键核心技术攻关。

3 “揭榜挂帅”促进关键核心技术攻关的案例研究

3.1 案例选取

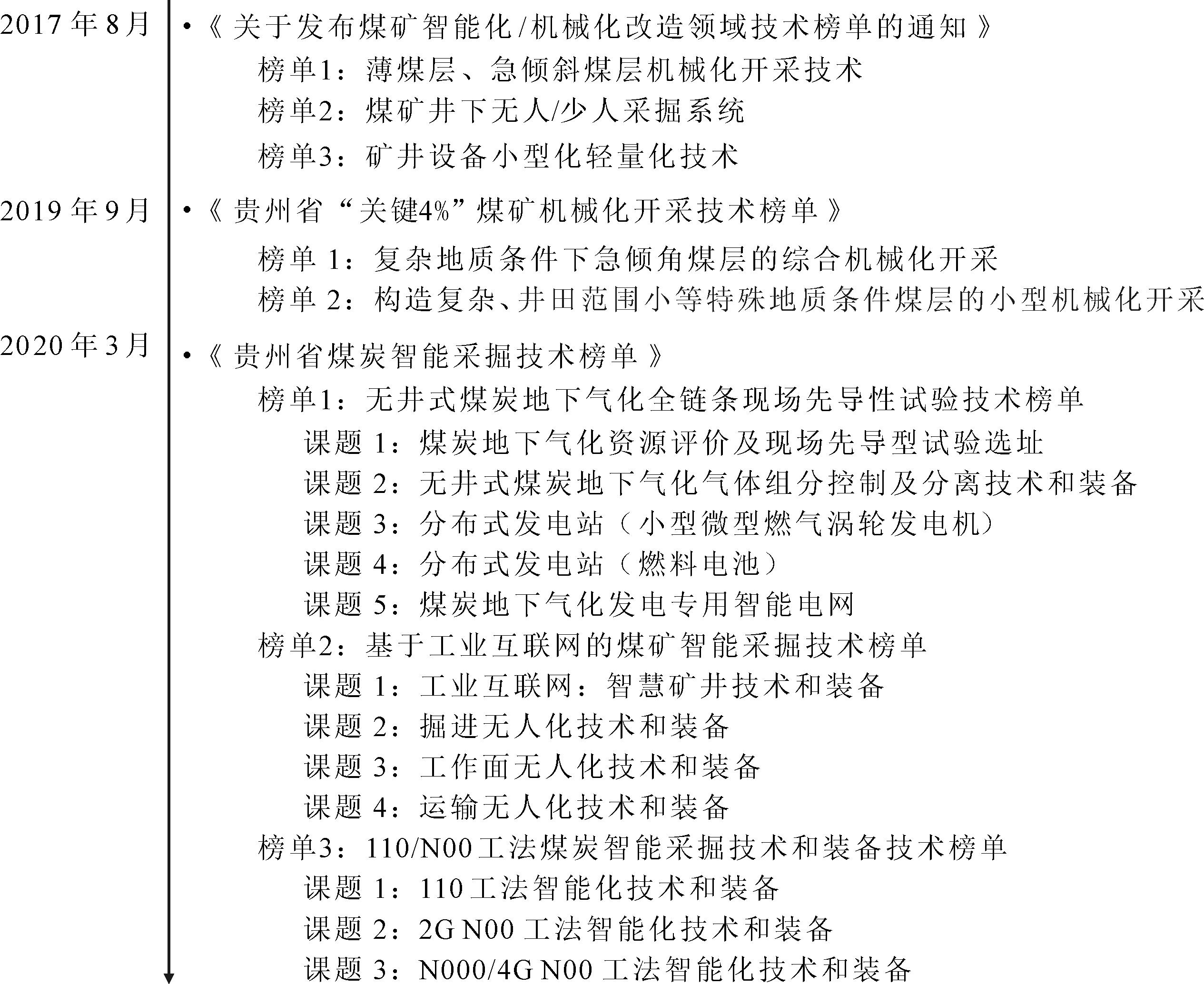
(1)本文选取煤矿智能化这一关键核心技术领域展开案例研究。煤炭是我国最重要的能源资源,在能源保供中发挥“压舱石”和“稳定器”的作用,为国民经济和社会发展提供可靠的能源保障。然而,随着煤炭开采深度的持续增加,开采环境对矿工生命安全、矿山建设和维护构成挑战。煤矿智能化是指将人工智能、工业互联网、云计算等技术与现代煤炭开发技术深度融合,围绕监测实时化、控制自动化、管理信息化建设业务系统,实现煤矿开拓、采掘、运输、安全保障、经营管理等智能化运行过程[27]。煤矿智能化对保障煤炭稳定供应、促进能源绿色低碳转型具有重要意义。2020年2月,国家发展和改革委员会等八部委联合印发的《关于加快煤矿智能化发展的指导意见》提出,“计划到2035年,各类煤矿基本实现智能化,构建多产业链、多系统集成的煤矿智能化系统”。2024年4月,国家矿山安全监察局等七部门联合印发《关于深入推进矿山智能化建设 促进矿山安全发展的指导意见》,提出“全国煤矿智能化产能比率、智能化工作面数量比率、智能化工作面常态化运行率等明确目标”。

(2)本文以贵州省煤炭产业为例,主要基于以下考虑:其面向国家战略需求,充分与高校开展合作,整合科技创新资源,通过“揭榜挂帅”解决煤矿智能化开采这一关键核心技术难题。贵州省煤炭资源丰富,但受喀斯特地貌影响,煤层赋存条件复杂,导致煤炭开采效率低、成本高。在国家能源结构转型和生态文明建设背景下,煤炭产业面临较大的转型升级压力。为破解科技资源薄弱与高质量发展之间的矛盾,贵州省探索开放式创新体系,针对煤炭产业关键领域技术瓶颈和难题,面向全社会公开发布多批技术榜单(见图6),引导企业、高校和科研机构等创新主体“揭榜挂帅”。自2017年以来,贵州省科技厅与贵州省能源局先后联合发布三批技术榜单,有效破解采煤机械化/智能化“卡脖子”难题。2022年1月,贵州省“揭榜挂帅”被国务院列入第八次大督查发现的典型经验做法给予通报表扬。2024年1月,为进一步规范智能煤矿(井工、露天)、智能化选煤厂建设工作,贵州省能源局印发《贵州省智能煤矿建设指引(2024版)》。贵州省在全国率先推出“揭榜挂帅”技术榜单,其构建开放式创新体系、弥补自身科技资源短板、促进关键核心技术攻关的典型做法为其它地区科技创新提供了有益借鉴。

图6 贵州省为破解煤矿机械化、智能化技术难题发布的三批技术榜单
Fig.6 Three batches of technology lists released by Guizhou Province to address technical bottlenecks in coal mine mechanization and intelligentization

3.2 贵州省“揭榜挂帅”促进关键核心技术攻关的过程机制

贵州省“揭榜挂帅”促进关键核心技术攻关的过程机制,一方面符合“揭榜挂帅”促进关键核心技术攻关的运行机理,另一方面深度融合资源配置理论中的创新要素、创新主体和资源配置基本机制。因此,本文从“信息—人才—经费”创新要素联合机制、“政府—产业—大学”创新主体协同机制、“有为政府—有效市场”资源配置协调机制3个方面深入分析贵州省“揭榜挂帅”促进关键核心技术攻关的过程机制。

3.2.1 “信息—人才—经费”创新要素联合机制

贵州省借助“揭榜挂帅”机制有效促进各关键创新要素流动与优化配置,尤其是信息、人才及经费等核心要素整合。一是打破信息壁垒,面向行业企业收集技术难题,面向全国发布关键核心技术难题榜单。贵州省科技部门通过走访贵州省能源局、国家矿山安全监察局贵州局、基层单位、产业园区等部门及一线企业,收集煤矿产业在智能化设备应用、安全生产技术提升、采掘工艺改进等方面的难题;邀请行业专家,根据贵州省煤矿的地质条件、开采工艺、现有技术水平等因素,对企业技术需求进行分析和评判,发布技术榜单,面向社会招贤纳士,推动贵州省煤矿产业向100%机械化与初步智能化开采的目标迈进。二是摒弃传统人才评价桎梏,强化人才资源的自由流动与高效配置,专注于选拔能够直面煤矿产业挑战、解决实际难题的“实干精英”。贵州省“揭榜挂帅”以实际需求和落地成果为导向,创新性采用项目牵引与人才聚合策略,将符合条件的省外揭榜成功者列入“贵州省百千万人才引进计划”,与省外人才单位建立合作关系,采取长期和短期柔性引进策略引进人才,调动人才“揭榜”的积极性。三是打破经费来源单一性限制,构建多元化、可持续性资金支持体系。以《贵州省煤炭智能采掘技术榜单》为例,其成功揭榜的单位既可按照《贵州省科技重大专项管理办法(试行)》申报科技重大专项,获得每个课题不超过1 000万元的财政资助,也可按照《贵州省科技成果转化股权投资管理暂行办法》申请财政科技资金不超过20%的股权投资,若同时申请科技重大专项和股权投资项目,则可获得“1+1”项目支持。

3.2.2 “政府—产业—大学”创新主体协同机制

贵州省通过构建“政府—产业—大学”三螺旋协同创新机制,有效拓宽创新边界,实现煤炭产业在技术研发、验证与优化、技术中试与示范以及技术落地与产业化等多个关键环节的全面进步与发展。一是通过政策支持引导企业、大学和科研机构积极参与“揭榜挂帅”,推动煤炭产业机械化智能化发展。贵州省科技厅针对煤炭产业关键领域技术瓶颈和难题发布多批技术榜单,鼓励采取产学研合作模式。由贵州耀辉矿业发展有限公司牵头,贵州理工学院矿业工程学院作为主要合作单位承担的贵州省科技重大专项《急倾斜煤层机械化开采技术装备研制与应用示范》,实现急倾斜采煤工作面“割底煤采煤机+液压柔掩”的机械化开采方式;盘江煤电联合中国矿业大学、安徽理工大学、常州科研试制中心等单位“揭榜挂帅”,申报科技部重点研发计划项目“复杂地质条件煤矿辅助运输机器人”、贵州省科技厅重大专项“基于工业互联网的煤矿智能采掘技术”。二是以产业技术需求为导向的“揭榜挂帅”让科研与生产更加紧密地结合起来,政府、企业、大学和科研机构等创新主体协同推进科研成果落地与应用。例如,《110/N00工法煤炭智能采掘技术和装备技术榜单》要实现“井下无人地面出煤”,贵州省引进中国科学院院士何满潮教授及其团队提供技术支持,兖矿贵州能化公司组织下属单位发耳煤矿、青龙煤矿、龙凤煤矿开展示范应用。进一步地,该项目联合贵州省煤炭设计研究院等贵州省内技术单位,承接并培育相关技术成果熟化和产品化,进一步促进智能化装备制造产业发展。

3.2.3 “有为政府—有效市场”资源配置协调机制

贵州省充分发挥政府引导和市场主导优势,同时促进科技创新与产业发展深度融合,推动“有为政府”和“有效市场”协调发展。一是政府部门做好顶层设计,全产业链一体化布局,促进“有为政府”在“揭榜挂帅”机制中的引领与推动作用。贵州省政府部门为推动煤炭产业从机械化到智能化高质量发展,分别在2017年和2019年发布《贵州省煤矿智能化/机械化改造领域技术榜单》和《贵州省“关键4%”煤矿机械化开采技术榜单》共计5个技术榜单,力争实现煤矿100%机械化开采的目标。2020年3月,《贵州省煤炭智能采掘技术榜单》系统设计3个技术方向,共12个科研项目,为煤矿智能化技术突破做好路线设计。2024年1月,贵州省能源局印发《贵州省智能煤矿建设指引(2024版)》,明确提出智能煤矿(井工、露天)、智能化选煤厂等建设要求。二是在政府配置资源要素的基础上,以市场需求为导向形成榜单,吸引产学研创新主体深度融合参与技术攻关,挖掘和释放市场潜力,避免技术研发与市场脱节的问题。一方面,贵州省相关科技部门开展省内外煤矿企业调研,向贵州省能源局等行业主管部门征求意见,旨在精准把握一线生产端实际技术需求与困境,洞悉市场亟需解决的重难点问题。2024年5—9月,中国矿业大学贵州研究院联合国家矿山安全监察局贵州局安全技术中心走访调研4个监管部门、8家集团公司和近30家煤矿,开展不同层面的技术讲座或现场指导。另一方面,随着贵州省在煤矿产业技术领域持续攻克系列难题,煤矿智能化技术通过煤矿采掘试点与应用快速接受市场检验,有效提升了煤矿开采率、节约了煤矿资源。

4 “揭榜挂帅”促进关键核心技术攻关路径分析

基于“揭榜挂帅”促进关键核心技术攻关机理与案例分析,从创新要素、创新主体和“政府—市场”机制等方面识别“揭榜挂帅”促进关键核心技术攻关的主要路径。在创新要素层面,建立项目、人才、经费相匹配的关键核心技术攻关体系;在创新主体层面,整合三螺旋创新主体推动关键核心技术攻关的资源要素;在“政府—市场”机制层面,协调政府与市场在关键核心技术攻关过程中的资源配置方式(见图7)。

图7 “揭榜挂帅”促进关键核心技术攻关路径
Fig.7 Roadmap for "Jia Bang Gua Shuai" to promote breakthroughs of core technologiess in key fields

4.1 建立项目、人才、经费相匹配的关键核心技术攻关体系

第一,制定明确的项目需求与目标框架,为匹配合适的科技人才与科研经费奠定基础。政府部门要加强对不同类型科技型企业的深入调研,向相关行业主管部门、技术领域专家征求意见,全面了解行业关键核心技术难点及突破路径,筛选并公布具有明确技术需求目标的关键核心技术榜单。第二,为加快关键核心技术突破,需构建一套吸引并遴选优秀人才的有效机制,采用开放、包容的管理策略。摒弃传统过度依赖资历、职称、论文等指标的选才方式,聚焦项目实际需求,选拔具备解决实际问题能力的优秀人才。同时,建立健全科技创新容错及信用评价机制,全面释放并激发科技创新内在潜能,营造鼓励创新、宽容失败的科研创新环境。第三,完善持续稳定的经费支持体系,为团队协同攻关项目提供资金保障。强化企业在科技创新中的主体地位,激励企业加大科研经费投入;同时,优化融资结构、完善金融体系,为科技创新提供资金支持。第四,实施科研经费“包干制”,赋予科研团队在资源配置、技术路线选择等方面的自主权,促进科技资源高效利用与科研成果快速转化。贵州省围绕煤矿智能化产业,面向技术需求端征集“揭榜挂帅”项目榜单,以实践需求为导向选拔实干人才与揭榜单位,配之以科技重大专项资助、股权投资等灵活多元的资助体系,通过项目、人才、经费相匹配的关键核心技术攻关体系促进煤矿产业向100%机械化与初步智能化开采目标迈进。

4.2 整合三螺旋创新主体推动关键核心技术攻关的资源要素

第一,加强政府、企业、大学和科研机构等创新主体跨部门深度合作,促进信息、人才、资金、技术、知识、设备等创新要素整合。在政府层面,因地制宜制定“揭榜挂帅”机制管理办法,结合各地区资源优势推动不同技术领域产学合作,通过政策引导与资金支持鼓励企业开展研发活动,与高校和科研机构协同攻关关键核心技术;在企业层面,密切关注政府发布的“揭榜挂帅”项目信息,根据政策导向并结合自身资源优势,积极参与“揭榜挂帅”发榜及揭榜环节;在大学和科研机构层面,应加强与市场的联系,注重科研方向与产业发展需求相契合,促进知识、技术、资金及人才等创新要素优化配置,促进关键核心技术攻关。第二,加强不同行政区域创新主体合作,推动创新资源跨区域流动与整合,提高创新资源配置效率。在区域层面,签订区域合作协议,明确各方在创新资源共享、科技成果转化、人才流动等方面的权利和义务,形成稳定的合作框架;在人才层面,实施人才流动与合作计划,鼓励科研人员、技术专家和管理人才在不同行政区域间流动和挂职,加强知识、技术交流;在应用层面,建立科技成果转移转化服务体系,实施跨区域科技成果转移转化示范项目,鼓励和支持高校、科研院所与企业之间的深度合作,形成产学研用紧密结合的创新链。2024年6月,贵州省科技厅组织国内相关专家在贵州安晟能源有限公司召开贵州省科技重大专项“110工法智能化技术和装备”项目验收会。该项目在应急管理大学(筹)河北省矿山智能化开采技术重点实验室、中国矿业大学何满潮院士团队等高校和科研机构支持下,整合三螺旋创新主体推动关键核心技术攻关的资源要素,在“110工法”智能化领域取得佳绩。

4.3 协调政府与市场在关键核心技术攻关中的资源配置方式

第一,发挥政府引导机制在战略、服务、改革等方面的引导作用,为创新主体提供政策支持和方向指引。结合国家中长期科技发展规划,识别并发布国家发展急需解决的重大科技问题和战略需求,引导创新资源和力量向关键领域及核心环节集中;建立高效的信息交流机制,及时发布“揭榜挂帅”项目信息、政策解读、技术动态等,引导创新主体准确把握市场动态和技术前沿;简化项目申报流程,完善人才流动机制,赋予科研人员技术路线决策权、经费管理权等自主决定权,提升创新成果经济社会效益。第二,发挥市场在科技资源配置中的决定性作用,以供需机制、竞争机制和价格机制调节“揭榜挂帅”,促进关键核心技术攻关。构建统一规范、信息共享的“揭榜挂帅”供需对接交易平台,鼓励企业发布技术榜单,通过产学合作攻关技术难题;建立公开、公平、公正的竞争机制,以技术需求为导向遴选真正能解决实际问题的人才团队;加强知识产权保护、运用和管理,明确项目申报、实施、验收等各个环节的知识产权管理要求,促进项目成果知识产权转化与运用,实现科技成果商业化、产业化。贵州省针对煤矿智能化技术难题,在2017—2020年发布3批技术榜单,共计17个技术项目,充分发挥了“有为政府”的引导作用;提出“近学深圳、远学苏州”,构建以企业为主体的创新体系,逐步形成创新型领军企业“顶天立地”、科技型中小企业“铺天盖地”的发展格局,充分发挥了“有效市场”的主导作用。

5 结论与展望

5.1 研究结论

本文基于科技资源配置理论,围绕“揭榜挂帅”从“发榜”至“揭榜”的流程,分析“揭榜挂帅”促进关键核心技术攻关的三大核心要素与两种运行机制,结合贵州省煤炭产业关键核心技术攻关“揭榜挂帅”案例,探索“揭榜挂帅”促进关键核心技术攻关的三大路径。第一,“揭榜挂帅”以公开公平的双边信息、开放协同的科技人才、灵活多元的科研经费等核心创新要素,围绕政府引导机制下的“发榜”和市场主导机制下的“揭榜”过程,提高资源配置效率,促进关键核心技术攻关。第二,贵州省通过“揭榜挂帅”攻关煤炭产业关键核心技术难题的过程机制主要包括“信息—人才—经费”创新要素联合机制、“政府—产业—大学”创新主体协同机制和“有为政府—有效市场”资源配置协调机制。第三,“揭榜挂帅”促进关键核心技术攻关主要包含3条路径:一是建立项目、人才、经费相匹配的关键核心技术攻关体系;二是推动三螺旋创新主体整合创新资源,促进关键核心技术攻关;三是协调政府与市场在关键核心技术攻关过程中的资源配置方式。本文对“揭榜挂帅”机制促进关键核心技术攻关机理进行探讨,从科技资源优化配置视角明晰资源配置主体与核心创新要素在“揭榜挂帅”运行过程中的作用机制,弥补了“揭榜挂帅”过程研究与相关理论对话的不足,丰富了科技资源配置理论在关键核心技术领域的应用。

5.2 不足与展望

本文存在如下不足:一是选取贵州省煤矿智能化“揭榜挂帅”进行单案例分析,研究结论存在一定主观偏差,未来可深度挖掘并广泛收集多样化实践案例,分析不同地区、不同场景下“揭榜挂帅”机制如何促进关键核心技术攻关。二是运用定性分析方法探索“揭榜挂帅”机制促进关键核心技术攻关的路径,未来可构建科学评价指标体系并利用数据进行定量分析,探讨该政策对不同地区科技创新能力的实际影响,识别出影响科技创新水平提升的关键要素,为政策调整和优化提供有力的数据支撑和科学依据。

参考文献:

[1] 张玉强, 孙淑秋. “揭榜挂帅”:内涵阐释、实践探索与创新发展[J]. 经济体制改革, 2021, 39(6): 13-19.

[2] 陈劲, 朱子钦, 杨硕. “揭榜挂帅”机制:内涵、落地模式与实践探索[J]. 软科学, 2023, 37(11): 1-7, 15.

[3] 沙德春, 何新伟, 肖美丹. 科研项目“揭榜挂帅”制的中国实践:流程机制与优化路径[J]. 科学管理研究, 2022, 40(3): 59-68.

[4] 司林波, 孟吉, 张盼. 科技项目“揭榜挂帅”制度探索创新的基本模式与实践情境——基于国内实践的多案例比较分析[J]. 中国科技论坛, 2022, 38(7): 12-22.

[5] 韩凤芹, 陈亚平. “揭榜挂帅”制度的实施困境与对策:基于GCE框架的分析[J]. 中国软科学, 2023, 38(6): 35-42.

[6] MENTION A L, BARLATIER P J, JOSSERAND E. Using social media to leverage and develop dynamic capabilities for innovation technology[J]. Technological Forecasting and Social Change, 2019, 144(7): 242-250.

[7] BLOHM I, ZOGAJ S, BRETSCHNEIDER U, et al. How to manage crowdsourcing platforms effectively[J]. California Management Review, 2018, 60(2): 122-149.

[8] 高军, 岳未祯, 索玮岚. 科技资源配置研究进展及阶段性政策影响[J]. 管理评论, 2018, 30(12): 49-62.

[9] 韩爱华, 高子桓, 张虎. 我国科技资源配置的动态网络效率及空间优化研究[J]. 统计研究, 2023, 40(7): 17-32.

[10] 赵超, 曾庆铎. 国家级大数据综合试验区如何影响制造业企业高质量发展:基于资源配置效率视角[J]. 深圳大学学报(人文社会科学版), 2024, 41(5): 71-83.

[11] 易高峰. 科技项目“揭榜挂帅”的风险形成机理与响应机制[J]. 学海, 2023, 34(6): 134-142.

[12] 朱浩, 杨诗, 罗文竹. 跨区域“揭榜挂帅”的主体特征与网络结构研究[J]. 科技进步与对策, 2025,42(5):82-93.

[13] 易丽丽. 着力破除关键核心技术攻关体制障碍[J]. 中国行政管理, 2022, 38(12): 87-92.

[14] 李应博. 科技创新资源配置[M]. 北京: 清华大学出版社, 2021.

[15] CAO C, SUTTMEIER R P. Challenges of S&T system reform in China[J]. Science, 2017, 355(6329): 1019-1021.

[16] 阳镇, 陈劲. 拨开迷雾:“卡脖子”技术的再审视及其破解[J]. 开放时代, 2023,42(4): 79-92,7.

[17] 付振康, 朱庆华, 柳炳祥, 等. 专利视域下“卡脖子”关键技术识别及突破策略——以OLED技术领域为例[J]. 情报杂志, 2024, 43(5): 106-115.

[18] 曹琨, 吴新年, 白光祖, 等. 基于“科学—技术”复杂网络的关键核心技术识别研究——以数控机床领域为例[J]. 数据分析与知识发现,2025,9(3):42-55.

[19] TALLMAN S, JENKINS M, HENRY N, et al. Knowledge, clusters, and competitive advantage[J]. The Academy of Management Review, 2004, 29(2): 258-271.

[20] 韩凤芹, 史卫, 陈亚平. 以大战略观统领关键核心技术攻关[J]. 宏观经济研究, 2021,42(3): 111-119, 159.

[21] 孙冰梅, 尹西明, 陈劲, 等. 同题共答:创新联合体驱动关键核心技术持续突破的机制研究——以之江实验室为例[J]. 南开管理评论,2024,27(6):74-87.

[22] 黄敦平, 倪加鑫. 数字经济、资源错配与长江经济带高质量发展[J]. 重庆大学学报(社会科学版), 2023, 29(6): 52-68.

[23] 王焘, 马亚雪, 吴柯烨. 区域新兴产业创新生态系统联动效应对科技人才流动的影响研究[J]. 现代情报, 2024,44(11):139-151.

[24] 宋华, 陈思洁. 高新技术产业如何打造健康的创新生态系统:基于核心能力的观点[J]. 管理评论, 2021, 33(6): 76-84.

[25] 马茹, 张静, 王宏伟. 科技人才促进中国经济高质量发展了吗——基于科技人才对全要素生产率增长效应的实证检验[J].经济与管理研究, 2019, 40(5): 3-12.

[26] 赵立雨, 葛蕊. 基于扎根理论的科研经费“包干制”实行影响因素与政策启示[J]. 科技进步与对策, 2025, 42(2): 22-30.

[27] 王国法, 任怀伟, 庞义辉, 等. 煤矿智能化(初级阶段)技术体系研究与工程进展[J]. 煤炭科学技术, 2020, 48(7): 1-27.

(责任编辑:王敬敏)