迭代创新的前因后效机制研究
——基于腾讯微信的扎根理论分析

康 鑫,毛晴瑞

(哈尔滨理工大学 经济与管理学院,黑龙江 哈尔滨 150040)

摘 要:探究迭代创新的催发和辐射作用对于组织推进迭代策略、突破市场困境具有重要意义。基于扎根理论,以腾讯微信作为研究对象构建迭代创新前因后效模型,凝练出用户导向、技术支撑、高管认知和业绩反馈4个前因,以及更替企业角色、构建创新范式、助力技术追赶和创造顾客价值4个后效。研究发现:①用户导向—技术支撑、高管认知—业绩反馈的故事线构成迭代创新的前因影响路径;②组织通过迭代创新活动,实现以技术赶超与构建创新模板为支撑,更替企业角色与创造顾客价值相互促进的后效作用模型。研究结论丰富了案例研究迭代创新研究的情景和动态性,为消除迭代创新主题研究的阶段性视域偏差提供新视角。

关键词:迭代创新;前因后效;扎根理论;案例研究

The Influence-Consequence Mechanism of Iterative Innovation: A Grounded Theory Analysis Based on WeChat from Tencent

Kang Xin,Mao Qingrui

(School of Economics and Management,Harbin University of Science and Technology,Harbin 150040,China)

Abstract“There is no permanent winner, only the constant innovation.”In the Internet era, the interaction between enterprises is more and more frequent, promoting the innovation from the enterprise-oriented linear mode to the iterative innovation mode centered on users and the market. However, existing research largely focuses on empirical analysis and examines iterative innovation from a single dimension. Therefore, exploring the effects of iterative innovation and its impact on organizations is crucial for promoting iterative strategies and overcoming market challenges. Grounded in grounded theory, this study examines the key factors influencing iterative innovation and its value creation logic within organizations and among users, with Tencent WeChat's iterative process as a case study.

The study adopts a qualitative methodology combining grounded theory and case study, and uses data crawler tools to collect data from multiple channels over an extended period from May 2023 to June 2024, covering the iterative innovation process of the organization. This comprehensive dataset includes public materials, news articles, and interview videos from the enterprise's official website, with a particular focus on R&D activities, system upgrades, and user feedback. Using Nvivo and Excel software, the study applied open coding, axial coding, and selective coding to identify four key influencing factors: user orientation, technical support, executive cognition, and performance feedback. These factors lead to four outcomes: redefining the enterprise role, establishing an innovation paradigm, pursuing technological excellence, and creating customer value. Within the 'influencing factors-iterative innovation-action path' framework, the study highlights the panorama of iterative innovation and constructs a fusion model that integrates these elements.

The dimension analysis of influencing factors shows that, in the implementation of iterative innovation, several key factors play crucial roles: (1)user orientation guides the trajectory of enterprise iterative innovation, acting as an external stimulus of iterative innovation; (2) technical support provides the necessary technological capabilities, reflecting the alignment between enterprise iterative needs and technological resources, and represents the core driving force behind iterative innovation activities;(3) executive cognition extends the scope and depth of iterations, offering internal support for iterative innovation; (4) while performance feedback reflects the effectiveness of iterative innovation and inspires subsequent iterations, thus serving as an auxiliary force. Furthermore, in the whole process of iterative innovation, user demand and technical level constitute the starting point of the iterative innovation activities, and on the basis of executives’ insight into the market, the decision-making approach and innovation strategies are refined. Then, performance feedback is utilized for real-time tracking of the iterative outcomes, which in turn offers a precise benchmark for future iterations. This process establishes a logical and closed-loop system that ensures continuous improvement and adaptation.The consequences dimension analysis reveals that the core goal of iterative innovation is to realize the enterprise role change and customer value creation.

Specifically, through a series of iterative innovation activities, a relatively stable innovation paradigm can be established. This paradigm ensures the agility of iterative innovation, allowing the organization to transcend technological barriers and achieve leaps in technical capability. The combined effect of iterative innovation and technological catch-up drives both the transformation of the enterprise role and the creation of customer value, forming a path that integrates technological catch-up, innovation paradigm support, enterprise role replacement, and customer value creation.

The research conclusion promotes the episodic and dynamic analysis of the research of the iterative innovation, contributes the chain research perspective of the iterative innovation, and provides a new theoretical target for eliminating the phased horizon bias in the subject research of the iterative innovation. Moreover, this study offers valuable insights for enterprises implementing iterative innovation strategies. Specifically, enterprises should involve users in the iterative process, closely track user feedback on innovation outcomes, and conduct targeted innovations. Additionally, executives should focus on building an enterprise innovation culture to achieve product upgrades and comprehensive counterattack transformations.

Key WordsIterative Innovation;Influencing Factors and Consequences;Grounded Theory; Case Study

收稿日期:2024-08-29

修回日期:2024-12-25

基金项目:国家社会科学基金项目(23BGL070);黑龙江省自然科学基金联合引导项目(LH2022G011);黑龙江省社会科学研究规划专题重点项目(24GLH002)

作者简介:康鑫(1983—),男,黑龙江哈尔滨人,博士,哈尔滨理工大学经济与管理学院教授,研究方向为知识管理、技术创新管理;毛晴瑞(2001—),女,河南商丘人,哈尔滨理工大学经济与管理学院硕士研究生,研究方向为技术创新管理。

DOI:10.6049/kjjbydc.2024080729

开放科学(资源服务)标识码(OSID):

中图分类号:F273.1

文献标识码:A

文章编号:1001-7348(2026)01-0150-11

0 引言

随着数字化浪潮的推进,外部环境表现出高度动态性,适时创新成为组织应对外部环境挑战和塑造发展新优势的核心能力,将创新置于企业存续进程中的关键位置成为企业价值创造的战略选择。诺基亚和柯达等盛极一时的企业均因对产品需求响应迟滞而被市场淘汰,从行业顶端走向没落[1]。为此,在创新能力和创新效率的双重考验下,多数企业创新战略逐渐倾向于选择迭代创新模式,即打破创新高未知性束缚以延续核心竞争优势。

迭代创新通过连接不同主体,撬动并整合内外部资源,促进技术或产品“新陈代谢”[2-3]。当前,迭代创新理念备受学者关注,部分企业依托这一理念实现从跟跑者、并跑者到领跑者的角色迭代,并占据行业领先地位。然而,更多企业在核心技术自主研发过程中仍处于后发阶段。同时,需求与技术的频繁递归也导致市场呈现出多点化竞争态势。迭代创新成为企业释放创造力、突破技术壁垒的重要途径,挖掘并利用迭代创新前向影响因素成为企业生存与发展的破局之道。因此,有必要立足于组织长久发展目标,深入探究迭代创新如何辐射企业价值创造过程(即厘清迭代创新对企业产生的后向效应)。

纵观现有研究发现,学者们多从理性层面实证分析惯例复制、期望落差、知识距离等对迭代创新的驱动作用[3-4]。实际上,迭代创新是组织为响应市场变革和用户偏好而采取的创新模式,所以从感性层面凸显迭代创新的前因后效更加符合该模式的适用情景。鉴于此,本文基于组织动态能力视角,以迭代速度较快的腾讯微信为研究对象,对企业迭代创新进行纵向案例研究和开拓性分析,构建以迭代创新为“桥梁”,以前驱因素和后向效应为研究主题的作用框架,对迭代创新关键前因和成效进行持续追踪及深度探索。

1 文献综述

1.1 迭代创新内涵与特征

迭代创新已成为应对创新环境不确定性的重要途径,其核心逻辑在于将极简的模型进行微小迭代后迅速打入市场,在“小步慢跑”中寻求发展机遇,达到“慢即是快”的效果[5]。由此,本研究将迭代创新定义为“一种在新想法和用户需求偏好的驱动下,以产品雏形为始点,通过快速试错与反复验证收集用户反馈,并基于现有技术的可编辑性对产品进行及时修正与优化调整,实现产品快速、持续优化升级的动态创新模式”。

迭代创新不同于突破式创新的“蛙跳式”迸发模式,也异于渐进式创新的线性累积过程,其是通过螺旋上升方式,既实现类似于突破式创新的颠覆性效果,又具备渐进式创新的动态优化特征。具体而言:①贯穿于产品全生命周期。迭代创新的本质是先向市场推出最小化可行产品,再根据用户反馈持续调整和修正初始产品[6]。②组织敏捷性强。组织在迭代创新过程不作过多预测,希望快速迭代产品并投放市场[2]。③发生频率高。由于用户需求的不断变化和迭代创新的灵活性,组织可通过循环迭代推动功能优化与更迭[7]。④遵循螺旋改进形式。迭代创新要求每次迭代应适度超越用户需求,实现创新过程的非线性演化。⑤突破程度低。迭代创新通过持续的“微创新”行为对原有技术或产品轨迹产生冲击,进而实现价值创造。

1.2 迭代创新前向影响因素

基于迭代创新前向影响因素这一核心议题,当前学术研究主要聚焦于知识管理、柔性管理和互动能力3个维度,本文深入剖析其作为关键要素在驱动迭代创新过程中所发挥的作用。

(1)知识管理方面,学者多关注在外部复杂情境下,企业存量知识不足以应对需求变化的问题,强调组织更依赖于外部知识进行创新。如侯佳雯等(2022)发现知识距离和知识耦合通过单独与适配行为对外部知识吸收、转化和利用,从而加固企业创新活动的基石。

(2)柔性管理方面,资源柔性能够赋能企业在不同产品间实现灵活转换,借助缓冲效应有效减轻迭代创新过程中面临的潜在风险,使企业以较小的成本将资源配置于新环境中,以捕捉更优的迭代创新机遇。协调柔性作为一种关键能力,有助于管理者挖掘现有资源的应用潜力,进而探索新市场需求或技术趋势。资源特性与协调柔性的有效匹配是实现高迭代创新绩效的重要基石。

(3)互动能力方面,杨卓尔等[8]发现,高互动能力能确保企业更加全面地捕获价值链上下游主体对产品的功能和非功能性需求,通过开放部分升级流程的参与权限,结合信息获取、数据分析及偏好挖掘等方式,精准识别迭代创新绩效提升的关键驱动因素,从而有针对性地优化迭代创新策略。

1.3 迭代创新后向效应

迭代创新作为当前备受推崇的创新范式,相关研究成果围绕商业模式构建、产品精进和消费升级等维度展开。

(1)商业模式构建方面,学者多聚焦于迭代创新连接组织与市场的中介作用[9]。促进产品精进方面,已有研究发现迭代创新是组织开展创新活动的关键着力点。如Nerker等[3]、唐欣和谢诗蕾[5]、马蓝[10]指出在原有产品或服务的基础上,组织可凭借迭代创新持续进行试错与实验,修复问题以提升产品性能,进而塑造产品市场竞争优势。

(2)在驱动消费升级方面,相关学者主要从需求满足的动态迭代[11]、精准确定市场定位[9]等层面进行积极探索。首先,需求满足的动态迭代。组织每一轮迭代创新均会优化或引入新功能,推动消费者需求层次不断升级[11]。也有文献从市场细分角度关注迭代创新对消费升级的指导作用。如罗仲伟等(2014)认为随着迭代的不断深入,产品能够更好地适应不同细分市场的特定需求,对市场进行细分,有利于企业精确找到市场定位,创造新价值链,进而推动行业消费升级。

当前,迭代创新研究成果较为丰富,相关研究主要集中于迭代创新影响因素及其作用效果上,也关注到迭代创新在企业与市场中所扮演的连接角色[6,12-13]。但现有研究缺乏对迭代创新前向因素和后向效应串联的原理性洞见,难以解释迭代创新在前因后效中所发挥的桥接作用,且关键支撑因素和应用情景条件较少触及到组织与用户层面,不足以凸显迭代创新前因后效的全景图,这为本研究提供了契机。

2 研究设计

2.1 案例选取

本文选择腾讯微信作为案例研究对象的主要原因在于:第一,从迭代创新涉及的价值区间看,最佳案例应是在价值区间延伸方面卓有成效的企业。微信设计之初专注于社交,目前已借助迭代创新颠覆多个价值区间,成为语音和视频聊天、朋友圈分享等诸多拓展的互联网平台,比较符合该要求。第二,微信自问世至今,Android平台版本迭代次数已高达123次、iOS平台版本迭代120次、Windows平台版本迭代42次、其它平台迭代43次,具备丰富、清晰的迭代过程,满足案例研究频次需求。第三,迭代创新多应用于平台型企业,微信作为满足用户多样性需求的综合平台,比较契合迭代创新适用情境。

2.2 研究方法

本研究采用程序化扎根理论和案例研究融合方法,主要基于如下考虑:首先,迭代创新前因后效属于“What”和“How”的问题,即迭代创新催发因素“是什么”、迭代创新“如何”辐射于组织和用户的问题,该方法比较适用[14]。其次,目前关于迭代创新前因后效的主题尚未形成链式成果,案例研究能够逻辑推演具体框架,加深对迭代创新本质的理解,也有助于丰富现有理论并指导实践。最后,迭代创新是一个动态过程,通过案例扎根企业内部和用户评价的真实资料,可弥补面板数据静滞问题,进一步丰富迭代创新的事件线。

2.3 资料收集

根据有用性、适当性和充分性原则,本文采用二手资料进行研究,尽可能多渠道、长时段收集资料。本文于2023年5月—2024年6月借助数据爬虫工具持续收集资料,资料所属时间跨度为2011—2024年,覆盖组织迭代创新过程。资料主要来源于企业官网中的公共资料、宣传新闻和视频等访谈资料,重点挖掘研发团队、系统升级、用户反馈等相关资料。

通过对视频转文本,初始形成24万字的资料库,再按以下标准对原始数据进行筛选:①主题契合性,即所选资料与系统、产品、服务迭代升级直接相关;②内容全面性,即收集的资料涵盖企业发展历程、功能及系统迭代契机、用户评价、高管创新认知等方面;③渠道多样性,即同一层次原始资料和数据来源于不同渠道,以确保研究的全面性和深入性。经以上标准删减与提炼后保留7.1万字,数据来源与信息如表1所示。

表1 数据来源与说明
Table 1 Data sources and description

数据来源 数量和具体信息数据收集时点代码数据用途 官方网站以迭代、改进、补丁、更新等为关键词从微信官网、公众号、宣传册等渠道获取资料,累计整理1.9万字第一阶段(2023年5—7月)GW扎根编码自媒体发言及评论以迭代、改进、补丁、更新、体验感等为关键词从用户论坛、微博、应用APP中获取用户评价与反馈,累计整理1.1万字第一、二阶段(2023年5—12月)MT扎根编码文献资料以迭代、微创新、用户体验、技术提升、创新生态等为关键词在中国知网、Web of Science中检索相关文献,整理得到1.1万字第一、二阶段(2023年5—12月)WX扎根编码媒体报道以迭代、改进、补丁、更新、体验感等为关键词从媒体报道中获取资料,累计整理1.6万字第一、二、三阶段(2023年5月—2024年6月)BD扎根编码、理论饱和度检验行业研究以迭代、改进、补丁、更新、体验感为关键词从微信所属行业中获取资料,累计整理1.4万字第一、二、三阶段(2023年5月—2024年6月)BG扎根编码、理论饱和度检验

2.4 编码与分析

按照扎根理论逻辑,对收集的资料进行开放式编码、主轴式编码和选择性编码分析,构建迭代创新前因后效模型。

2.4.1 开放式编码

开放式编码是指对原始资料进行筛选和精炼,通过设计编码方案将繁杂的原始资料聚敛为简洁的初始概念与范畴的过程。在此过程中,成立两两分工编码小组,采取背靠背编码方式,分别使用Nvivo12和Excel软件对收集的原始资料进行逐句拆解。两个小组在编码时遵循最大化保留初始编码原则,提取概念化信息,并按照含义相近原则对概念化信息进行合并和提炼,最终对结果进行一致性比对(胡海波,2024)。剔除无关、重复、极低频次概念后,用“a+序号”对概念进行依次编号,最终在前因层面提炼出22个初始概念、后效层面提炼出23个初始概念。通过整合初始编码,凝练出更抽象的范畴,用“A+序号”依次编号,最终在前因层面得到9个初始范畴、在后效层面形成11个初始范畴。部分编码结果如表2、表3所示。

表2 前因开放式编码过程与结果(部分示例)
Table 2 Open coding process and results of influencing factors(partial examples)

初始范畴初始概念贴标签原始资料语句示例 A1消费导向a1个性导向建立高效用户体验旨在建立友好、高效的用户体验(GW) a2娱乐导向拓展微信功能微信加大对视频号的投入力度(BG) 感知乐趣用户感知到乐趣,选择更新微信(MT) 持续更新为符合用户需求,微信不断改善功能(BD) a3价值导向聚焦用户需求一直聚焦在对用户有帮助的技术研发上(GW) 有的放矢创新准确定位用户需求,做到有的放矢(WX)A2用户体验 a4功能导向快速办理业务微信小程序也可快速办理ETC(MT)a5用户认知及时了解信息可第一时间了解信息(MT) a6用户参与实用更新撤回和删除功能不再同时出现,这个更新挺有用(MT) 提供建议用户给产品带来很多宝贵建议(GW) 用户评价想点撤回却误点成删除(MT) a7用户感知节省手机内存小程序可以追剧,还蛮省内存(MT) 用户建立自信因为视频号……我建立了自信(MT)

表3 后效开放性编码过程及结果(部分示例)
Table 3 Open coding process and results of consequences(partial examples)

初始范畴初始概念贴标签 原始资料 B1跟跑者b1产品追随优势不突出微信跟米聊等软件相比没有竞争力(BG) 功能欠缺功能还不如QQ(MT) 同行竞争激烈QQ功能比较完善,而且已经积累起用户基础(GW) b2市场跟随追赶对手微信经历了发布后火爆注册的惊喜(BD) 扩展用户渠道微信打通微博私信、QQ/邮箱好友推荐(GW) 模仿创业邮箱负责人看到Kiki交友软件之后说这个东西我们应该做(MT)B2并跑者b4产品升级功能丰富微信迅速推出手机通讯录和朋友圈等功能(BG) 硬件匹配功能多了,后台模块数不断翻番(GW) b6实力提升平起平坐微信钱包让腾讯可以和支付宝平起平坐(BG) 功能比肩微信这个功能类似于Facebook(MT)B3领跑者b7行业主导超前创新在聊天工具里做社区,互联网历史上是没有的(BG) 创造奇迹这款产品成为中国互联网的一个奇迹(MT) b8产品主导打造微信生态野蛮生长为微信生态(GW) 用户活跃度领先微信用户活跃时间甚至超过人们在Facebook、Instagram、Snapchat和Twitter上的平均活跃时间总和(BG)

2.4.2 主轴式编码

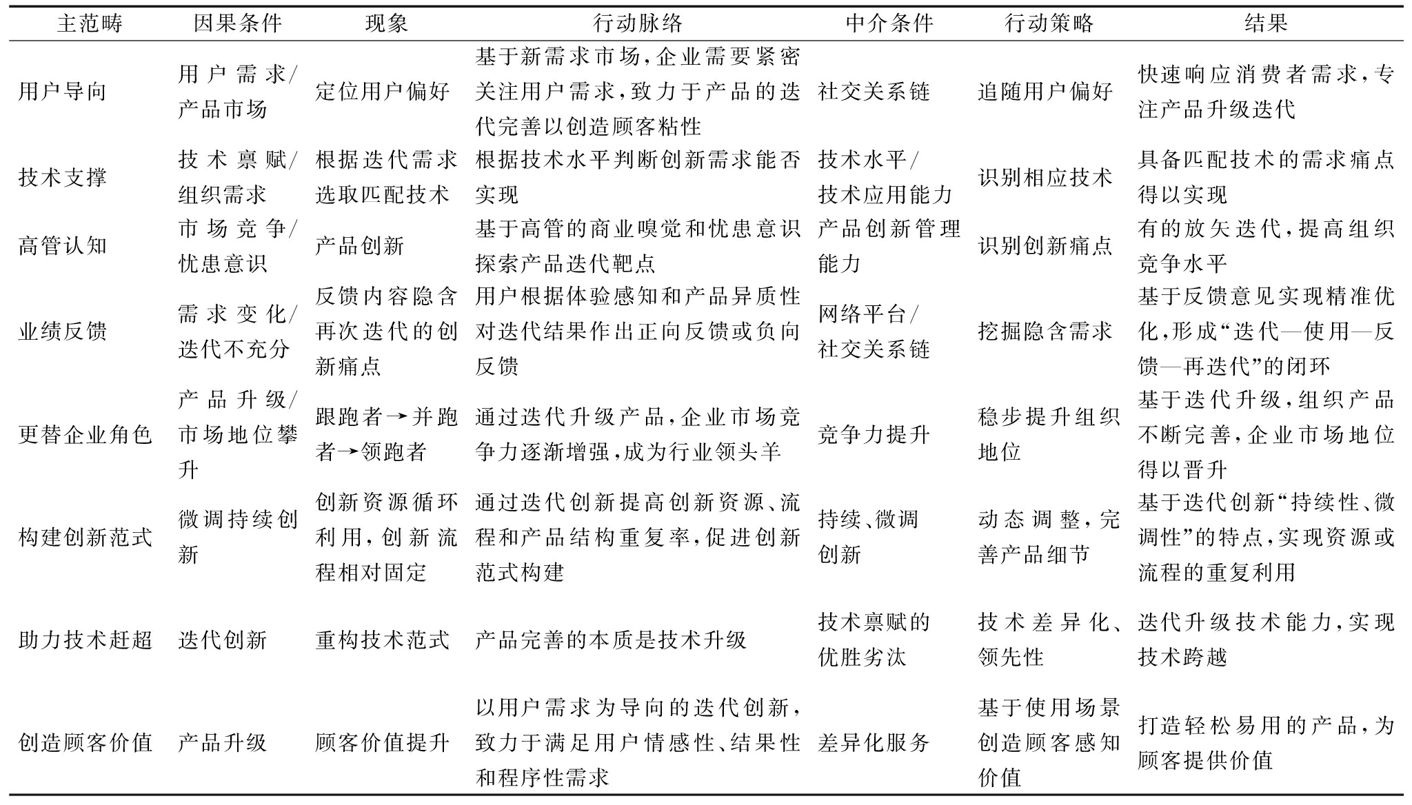
主轴式编码是指依据条件/后果矩阵,对开放式编码结果进行精炼与归纳,深入挖掘各范畴间的显性与隐性关系及内在逻辑,进一步形成逻辑轴线。最终,本文归纳出4个前因主范畴和4个后效主范畴,并勾画出可以验证每个主范畴的证据链,帮助厘清事件所处环境及反应的行动/后果(胡海波,2024),结果如表4所示。主范畴与初始范畴的具体关系内涵如表5所示。

表4 主轴式编码结果
Table 4 Axial coding results

主范畴因果条件现象行动脉络中介条件行动策略结果用户导向用户需求/产品市场定位用户偏好基于新需求市场,企业需要紧密关注用户需求,致力于产品的迭代完善以创造顾客粘性社交关系链追随用户偏好快速响应消费者需求,专注产品升级迭代技术支撑技术禀赋/组织需求根据迭代需求选取匹配技术根据技术水平判断创新需求能否实现技术水平/技术应用能力识别相应技术具备匹配技术的需求痛点得以实现高管认知市场竞争/忧患意识产品创新基于高管的商业嗅觉和忧患意识探索产品迭代靶点产品创新管理能力识别创新痛点有的放矢迭代,提高组织竞争水平业绩反馈需求变化/迭代不充分反馈内容隐含再次迭代的创新痛点用户根据体验感知和产品异质性对迭代结果作出正向反馈或负向反馈网络平台/社交关系链挖掘隐含需求基于反馈意见实现精准优化,形成“迭代—使用—反馈—再迭代”的闭环更替企业角色产品升级/市场地位攀升跟跑者→并跑者→领跑者通过迭代升级产品,企业市场竞争力逐渐增强,成为行业领头羊竞争力提升稳步提升组织地位基于迭代升级,组织产品不断完善,企业市场地位得以晋升构建创新范式微调持续创新创新资源循环利用,创新流程相对固定通过迭代创新提高创新资源、流程和产品结构重复率,促进创新范式构建持续、微调创新动态调整,完善产品细节基于迭代创新“持续性、微调性”的特点,实现资源或流程的重复利用助力技术赶超迭代创新重构技术范式产品完善的本质是技术升级技术禀赋的优胜劣汰技术差异化、领先性迭代升级技术能力,实现技术跨越创造顾客价值产品升级顾客价值提升以用户需求为导向的迭代创新,致力于满足用户情感性、结果性和程序性需求差异化服务基于使用场景创造顾客感知价值打造轻松易用的产品,为顾客提供价值

表5 具体范畴与关系内涵
Table 5 Specific categories and relationship connotations

维度主范畴 初始范畴 关系内涵前因维度A1用户导向a1消费导向用户对产品需求多元化的不断提升,激发企业持续对产品进行迭代升级,进而提升企业竞争力 a2用户体验 A2技术支撑a3技术能力产品在线反馈渠道日益丰富,良好的技术能力能够及时了解用户需求并作出针对性迭代创新反应 a4技术配置 A3高管认知a5创新意识具有创新意识的企业家更加勇于变革,有效提升企业迭代创新效率 a6商业嗅觉商业嗅觉敏感的企业家可在消费者需求不断丰富和市场变革中嗅到商机,促进企业迭代创新 a7忧患意识忧患意识强的企业家在企业运营过程中具有强烈的危机感和使命感,使得他们能够及时应对消费者需求变化,针对性改善现有产品 A4业绩反馈a8产品异质随着生活水平的提高,消费者对产品新颖性、个性化要求越来越高,促使企业不断对产品进行迭代创新,凸显出产品异质性 a9创新成果迭代创新成果质量会影响消费者评价,从而反映出迭代创新成功与否后效维度B1更替企业角色b1跟跑者迭代创新旨在升级产品功能,推动企业由产品跟随者晋升至行业领导者 b2并跑者 b3领跑者 B2构建创新范式b4结构范式迭代创新属于小微高频创新,迭代结果仅呈现在某一功能或外观上,结构、资源和创新流程往往会重复利用 b5资源范式 b6流程范式 B3助力技术赶超b7技术追赶通过迭代创新,技术得到升级与突破,逐渐加入技术第一梯队 b8技术超越 B4创造顾客价值b9情感性价值产品经过螺旋改进后更加符合用户期望,在心理、操作和布局方面更加契合用户预期 b10结果性价值 b11程序性价值

2.4.3 选择式编码与模型构建

选择式编码通过对上一步骤形成的主范畴进行反复提炼与归纳,挖掘包含所有前述范畴的核心范畴,且能与其它范畴形成系统性联系,构建一个涵盖所有概念和范畴的扎根网络体系。各范畴典型关系结构如表6所示。

表6 典型关系结构
Table 6 Typical relationship structure

序号典型关系结构关系结构的内涵技术支撑用户导向、高管认知和业绩反馈为组织迭代创新提供靶点,技术禀赋提供坚实支撑,促进螺旋迭代,促进企业角色转变1↓用户导向、高管认知、业绩反馈→迭代创新→企业角色技术支撑产品持续迭代能够创造顾客价值,使用户对企业形成正向评价,从而对企业角色转变产生积极影响2↓用户导向、高管认知、业绩反馈→迭代创新→顾客价值→企业角色技术支撑 创新范式、技术赶超创新范式和技术赶超在迭代创新过程中能创造顾客价值,对于企业转变角色发挥促进作用3↓ ↓ 用户导向、高管认知、业绩反馈→迭代创新→顾客价值→企业角色

进一步,梳理初始范畴、主范畴和核心范畴之间的逻辑关系,以确保能够描绘出所有脉络条件和行为现象,最终提炼出“迭代创新前因后效”这一核心范畴。其中,前因维度包括用户导向、技术支撑、高管认知和业绩反馈;后效维度包括更替企业角色、构建创新范式、助力技术赶超和创造顾客价值,二者通过迭代创新实现连接。

(1)前因维度。消费导向和用户体验构成用户导向层面的核心要素,意指企业通过整合用户需求,为迭代创新提供迭代基准点。技术能力和技术配置在技术支撑范畴中分别指利用外引技术和自身研发技术,实现迭代创新所需资源集聚和匹配,提供良好技术环境。创新意识、商业嗅觉和忧患意识构成高管认知层面的核心要素,主要体现为企业高管为组织筛选和洞察迭代时机、评估迭代风险提供建议,并对迭代需求和技术禀赋进行匹配指导。产品异质和创新成果构成业绩反馈层面的核心要素,涉及对本次迭代成果的深度评估,旨在搜寻创新缺口和催化创意涌现,以精准定位创新痛点。

(2)后效维度。跟跑者、并跑者和领跑者的逐级跃迁属于更替企业角色层面,迭代创新作为这一演进过程的核心驱动力,旨在螺旋式升级产品功能,实现赋能、蓄能和扩能,逐步提高企业市场地位。结构范式、资源范式和流程范式属于构建创新范式层面,揭示迭代创新“微而快”的创新特点,且支持频繁、灵活的产品优化或技术升级。技术追赶和技术超越属于助力技术赶超层面,体现为组织凭借持续迭代实现技术实力和企业地位的双重跃升。情感性价值、结果性价值和程序性价值属于创造顾客价值层面,体现为从提升满意度和创造附加价值角度出发,为企业角色转换提供动力。

本文围绕核心范畴将故事线概括为:首先,企业根据用户需求和高管创新认知提炼创意痛点,并将该创新刺激点与现存技术进行定点匹配、协调,从而进行迭代创新。其次,企业根据反馈意见再次抽取隐含的用户偏好,以此循环,经过持续迭代优化提升用户体验感,最终促使用户形成对产品价值的认同体验。最后,企业历经多次迭代形成的固定创新范式,可加快迭代速度,辅以螺旋式提升的技术禀赋,在创造顾客价值作为关键节点这一情境下,正向作用于组织,使企业角色得以稳步进阶。本文基于此故事线,构建迭代创新前因后效融合模型,如图1所示。

图1 迭代创新前因后效融合模型
Fig.1 Influencing factors and consequences model of iterative innovation

2.4.4 理论饱和度检验

本文采用两方面、三阶段方式检验理论饱和度。一方面,反复对比原始资料,对多方数据进行三角验证,确保“理论—数据—文献”高度契合。另一方面,邀请两名领域专家检验与审核本文提炼的三阶段编码结果,第一阶段、第二阶段梳理结果表明信息已基本达到饱和。第三阶段重复第一、二阶段的调研,结果显示没有新的、差异显著的描述出现,表明收集资料达到饱和,数据收集工作结束。例如,为符合用户需求,微信在8.0.3版本中将表情包上限扩大至999个。通过分析这一例证发现,腾讯捕捉到用户对表情包数量的提升需求,并将其作为迭代重点(持续更新—娱乐导向—消费导向—迭代创新)。又如,微信最初发布的测试版本主要可发送文字、图片,并没有带来多少反馈。而当同行竞争者推出语音对讲功能后,微信也顺势推出类似服务,用户量终于开始有所突破。通过分析这一例证发现,微信通过模仿同行不断迭代升级产品功能,获取市场份额(迭代创新—模仿创业—市场跟随—跟跑者)。

3 模型阐释与分析

3.1 迭代创新前因影响路径

企业进行迭代创新活动的影响因素主要来源于用户导向、技术水平、高管认知和业绩反馈4个层面,本文具体阐述其作用机理。

3.1.1 用户导向→迭代创新

用户导向源于消费需求和用户体验的综合作用。随着用户消费意识的日益增强,其倾向于将新产品与已有产品进行纵向对比,碰撞出创新性感知,为组织产品迭代提供具备时效性和针对性的创意来源[15]。消费需求信息是企业创新的关键资源,资源依赖理论认为这些资源为企业掌握用户需求、整合知识、降低创新风险提供有力支持[16]。大数据驱动背景下,用户拥有大量显性和隐性知识储备,微信持续迭代升级正是源于对用户需求的深刻洞察,充分借助用户的异质性知识,挣脱企业内部资源约束,再根据本土市场特点,快速推出迭代版本,激发用户更大的使用兴趣,在用户中积聚口碑效应,进而反哺组织推出新功能,最终实现后来者居上。此外,信号理论表明,用户体验作为一种信号,不仅能减少潜在用户在选购产品时的信息不对称,也可帮助产品研发者匹配用户“千人千面”的多样化需求[17-18]。如马化腾提到:“真正的危机从来不会从外部袭来,只有我们漠视用户体验时,才会遇到真正的危机。”

3.1.2 技术支撑→迭代创新

(1)技术禀赋在组织整合与转化内外部知识资源进而迭代创新过程中发挥重要作用。技术的连合性特征使微信与用户等多性质主体相聚合,可帮助组织驾驭未被利用的独特资源。正如Wamba等[19]强调,数字技术能将客户需求快速移植,进而驱动企业产品迭代创新。由编码结果可知,技术支撑维度由技术能力和技术配置组成。

(2)技术能力是指组织对技术的吸收和应用能力。借助数字化平台,企业面对更加丰富的数字用户群体,借助产品创新与用户需求匹配产生的体验反馈,更易带来产品的持续优化。微信利用数字技术识别与整合用户反馈信息,实现产品供需的精准对接。微信的技术禀赋既是迭代创新过程中的关键资源,又是汇集迭代创意的基础。技术配置是指组织自身研发配置于经营活动中的专利技术。当前,科技发展日新月异,行业现存技术极易失去时效价值,仅利用外部技术容易陷入“心有余而力不足”的迭代窘境,企业开展内部技术研发是迭代升级产品、掌握先发制人优势的关键。如负责微信视频和图片的技术研发团队推出视频编解码技术,据其反映,微信是率先将这项技术做到落地应用的,体现出自研技术的先进性。

3.1.3 高管认知→迭代创新

高管是企业创新活动的预测者和核心领导者,高管认知水平对组织创新效率提升发挥重要作用。编码结果显示,高管认知主要表现为创新意识、商业嗅觉和忧患意识。

(1)创新意识是指高管对创新活动的偏好和态度,强创新意识管理者在挖掘自身创新潜力的同时注重提高员工创新意愿,以及培育企业创新文化。挖掘自身创新潜力主要体现在微信高管在经营过程中重视创新机遇,着力拓宽创新边界。激发员工创新意愿体现为微信高管们利用资源和职位分配权激励员工显化自身创新潜能,员工为实现职位或权力提升,愿意将更多精力投入到创新活动中,拓宽产品迭代创意来源。

(2)高管商业嗅觉在迭代过程中发挥关键作用。一方面,领导者对企业环境中所隐含的创新机会具有一定敏锐性。另一方面,领导者充当组织和员工间创新的“过滤器”,通过论证员工提出的迭代创新想法,筛选并驱动组织创新策略的实施[20]。微信看重需求的合理性以及满足人性的哲学思考,产品经理会挖掘每个需求的本质,通过多轮讨论进行思辨与决策。

(3)具有强烈忧患意识的企业家能够在挖掘商机的同时考量迭代创新的价值,进而作出组织效益最大化决策。一方面,企业高管自身容易陷入盲目乐观的认知偏差,具有强烈忧患意识的高管能够将组织创新路径稳定在一个正确的发展轨道上。另一方面,高管忧患意识能使其正确研判市场局势和需求,进行针对性产品迭代,避免因安于现状、缺乏自我革新意识而处于竞争劣势地位[21]

3.1.4 业绩反馈→迭代创新

迭代创新是一个不断试错的螺旋过程,由于外界环境的复杂性,用户对创新的期望值与实际产品之间存在差距,由此产生正向和负向业绩反馈[4]。其中,正向业绩反馈代表实际创新成果达到或超出用户预期,能够激发领导和员工持续创新的积极性,从而触发组织内部研发的正向投入。例如,“微信iOS版新增独立发送按钮”词条冲上热搜,多数网友给出如下正向反馈:“终于支持独立发送了”,说明迭代创新解决了客户需求痛点,提升了微信再次迭代优化的意愿。而负向业绩反馈表示此次迭代创新结果并不能使用户满意。组织对负向反馈意见进行拆解和分析,有助于捕捉用户需求趋势以及深度搜寻迭代创新缺口,在降低搜寻和协调成本的同时,实现组织迭代创新来源的积累[22]

3.1.5 前因融合模型

上述前因既可单独促进迭代创新,也可相互作用产生叠加效应。具体而言:用户导向提供创新来源,高管对创意进行鉴别,判断创意落实的可行性和必要性,衡量企业现有技术能否驾驭该创意,然后进行小样本实验,通过创新反馈获得迭代创新价值判断,据此决定是否根据用户导向进行创新。若推出迭代产品,则持续跟踪用户反馈,正向反馈表明此次迭代获得成功,负向反馈则能启发企业根据用户需求开启后续迭代进程,进而形成逻辑循环,如图2所示。

图2 迭代创新前因作用机制
Fig.2 Influencing factor mechanism of iterative innovation

3.2 迭代创新后效价值模型

迭代创新的后效价值主要体现在更替企业角色、构建创新范式、实现技术赶超和创造顾客价值4个层面,本文具体阐述其作用机理。

3.2.1 迭代创新→更替企业角色

企业角色即企业在市场中所处位置。随着用户需求的不断革新,企业能否提升市场定位取决于自身产品或服务能否增强顾客粘性。

组织可通过迭代创新引领市场需求,满足客户偏好、延伸用户链,逐步实现市场定位的攀升。微信发展之初主要依靠模仿市场中已有产品进行自我研发,由于资源受限,在市场中扮演着跟跑者角色。经过螺旋迭代的产品会增加企业长期声誉资产,如融洽的供需关系等,进而提升企业市场地位[4]。2011年,微信发布3.5版本,此时微信开始专注于迭代与更新自身功能,致力于从蓄能到赋能发展,助力自身由跟跑者向并跑者角色转换。异质性资源和创新能力是组织从并跑者晋升到领跑者的先决条件,也是实现赋能期到扩能期优势转变的重要驱动力。

3.2.2 迭代创新→构建创新范式

丰富的用户诉求及补充的异质性知识能够提升企业迭代创新的频率和活力,为构建创新范式创造优势。组织通过吸收和整合内外部创新知识,在以往迭代的基础上进行自我扬弃,可促使创新形成相对固定的运作模式和创新范式。

作为组织内部的一种行为惯例,创新范式是企业借助迭代创新对内外部知识进行拆分解析、组合还原、更新重构,继而形成的创新路径,具有可重复执行的特点,在提高组织迭代创新稳定性和效率方面发挥重要作用[4,23]。微信基于前期形成的创新基础,融合知识、技术等资源,利用创新范式实现创新能力提升和组织竞争力边界延伸。从微信迭代历程可知,微信往往通过拆分产品,对整体模型进行局部简化与更新,实现模型结构范式的重构;微信每次迭代更新,其关键技术或基础组件都相对固定,可供组织循环利用,形成资源范式;另外,微信系统每次更新都具备近似的创新路径,形成创新范式。由于迭代创新的动态性,创新范式并非静止不变,在实现产品或技术更新的同时也会激发内部机理的优胜劣汰。

3.2.3 迭代创新→实现技术赶超

平台型企业发展存在强烈的技术依赖性,从长远看,组织自发更新技术能摆脱受制于人的困境[24]。更新技术包括技术追赶和技术超越两个阶段,前者的难题是如何解决“冷启动”的问题,后者的难题在于如何平衡新产品技术升级与老产品迭代创新之间的关系。

微信在初创期处于技术追赶阶段,通过对具有市场潜力的先进技术进行模仿和改进,推动技术扩散,借助产品功能迭代对市场需求作出反应[25],致力于缩减与前沿企业间的技术差距,实现技术追赶。随着微信的快速成长,嬗变的消费需求很快触碰到现有技术极限,为突破技术藩篱,其致力于更新自有技术,加快技术能力演进,促进技术水平螺旋式上升,完成技术超越。如微信开发刷掌支付技术的前提是打造能够在极端光照条件和不同位置识别手掌的软硬件,包括开发摄像头和双因子验证过程,既能识别掌纹,又能识别掌静脉,实现准确读取,这一功能创新体现出微信在技术水平上的跨越。

3.2.4 迭代创新→创造顾客价值→更替企业角色

在体验经济时代,用户追求自我感受的满足,微信将产品或服务应用到顾客生活细节中,让顾客在场景体验中创造自我感知价值[26],从而加固企业行业根基、更替企业角色和巩固企业地位。根据顾客价值理论,顾客价值是指顾客对企业产品或服务感受到的整体利益与所支付成本之间的差额。迭代创新具备应对外部环境变化的能力,随时随地可精准圈定用户喜好,对产品进行即时、动态定位,提升顾客感知价值,实现企业从跟跑者到并跑者再到领跑者角色的转换。

根据价值维度不同,董大海(2008)将顾客价值划分为情感性价值、结果性价值和程序性价值。情感性价值的提升高度依赖用户使用产品或服务体验的升级。一方面,微信通过逐级迭代改进产品,对功能和服务进行优化,进而创造情感性价值。另一方面,微信通过构建社群增强归属感和情感连接,提升情感性价值。结果性价值的增值由产品或服务所提供的价值决定,微信对产品进行迭代升级不仅注重功能和服务的新颖性与个性化,还将简化流程目标贯穿于迭代升级的全过程,以实现价值创造和效率提升的双重目的,程序性价值借助高效、即时和便利感知得以实现。微信在开发初期功能单一,通过迭代升级实现功能供给增加和整体系统重构,为简化程序奠定了基础。

3.2.5 后效作用框架

从上述讨论可以看出,迭代创新可从单一层面对价值创造产生影响。为进一步呈现迭代创新对组织的复合效应,本文从各结果效应融合框架下对迭代创新赋能价值创造进行探讨。迭代创新的核心目标是实现企业角色更替和顾客价值创造。具体而言,组织通过实施一系列迭代创新活动,构建相对固定的创新范式,确保迭代创新的敏捷性;同时,技术不断迭代,推动组织跨越技术壁垒,实现技术能力的飞跃,助力企业角色更替和顾客价值创造,形成以技术赶超为推动力、以创新范式为支撑、更替企业角色与创造顾客价值相互融合与促进的作用路径,如图3所示。

图3 迭代创新后效机制
Fig.3 Consequence mechanism of iterative innovation

4 结语

4.1 研究结论

(1)迭代创新催化因素包括4个层面,即用户导向、技术支撑、高管认知和业绩反馈。第一,在迭代创新实施过程中,用户导向引导企业迭代创新的路径趋向,是激发迭代创新的外部力量;技术支撑为企业迭代创新提供技术赋能,反映企业迭代需求与技术禀赋的匹配度,是迭代创新的核心力量;高管认知能延伸迭代宽度和长度,是支撑迭代创新的内部力量;业绩反馈反映迭代创新实施效果并为下次迭代提供启发,是迭代创新的辅助力量。第二,在迭代创新全过程中,用户需求和技术水平融合构成迭代创新活动的起点,企业根据高管对市场的深刻洞察来调整决策思维和创新策略,随后通过业绩反馈实时监测迭代举措的实施效果,为后续迭代创新提供精准锚点,形成逻辑闭环。

(2)迭代创新的辐射作用体现在组织和用户双向价值创造上。第一,企业通过不断迭代开发更加符合市场需求和顾客期望的产品与服务,提升企业市场地位,助力企业角色从跟跑者、并跑者向领跑者路径演进。第二,通过一系列小幅度的迭代过程,企业逐步构建一种创新范式,进而实现快速迭代。第三,迭代创新能够突破技术藩篱,提升技术再创能力,实现技术赶超。第四,迭代创新的核心在于实现价值共创,通过满足顾客现有需求和激发顾客潜在需求,实现顾客价值最大化,提升顾客粘性。第五,迭代创新通过构建创新范式和实现技术赶超,间接达成企业角色更替和创造顾客价值的核心目标。

4.2 理论贡献

(1)本文基于迭代创新前因后效链式研究视角,解析迭代创新在前置因素与后向效应之间的桥接作用。虽然学者已认识到组织迭代创新的重要性,但相关研究多从单一维度出发,倾向于将影响因素和辐射作用分开,未充分关注链式关系的统合性[6,27]。本研究将迭代创新动因归纳到一个理论逻辑体系,梳理出迭代创新在企业和用户中发挥正向效应的作用逻辑,补充了组织依靠迭代创新塑造新优势的触点。

(2)本文强化了对迭代创新前因后效的情景化和动态性分析。以往学者较少从过程视角对迭代创新驱动因素和辐射作用进行定性分析,事实上,迭代创新是一个动态过程,仅根据某一时点数据或静态问卷结果难以勾勒出前因后效的完整版图。本文将迭代创新置于具体情境,厘清迭代创新产生以及反哺于价值共创的底层逻辑,解析迭代创新前因后效作用机制,丰富了前因与后效通过迭代创新活动产生的融合效应,为后续细化研究提供了新见解。

4.3 管理启示

(1)将用户纳入企业产品研发与迭代流程,高度重视用户在迭代创新中的重要作用。面对内部创新来源约束,管理者需首先利用数字技术对用户反馈进行深度挖掘和智能分析,从用户评论中识别出有价值的创新启发,着力拓展创新来源广度和深度。在此基础上,集中整合组织内部技术资源,提升产品竞争优势。如构建用户声音捕捉与分析体系,促使企业深入考察市场动态与客户需求变化,通过运用场景化思维方法,将用户反馈置于具体应用情景之中,据此进行产品迭代。

(2)通过强化高管创新认知培育企业创新文化。在中庸思想的影响下,企业管理者因势利导采取主动战略是构建竞争优势的关键。因此,企业应适时开展战略性迭代行为,抓住非预期迭代机遇,把握技术渗透与产品更新的迭代窗口,利用迭代创新战略“匀速超车”,进而实现市场地位的螺旋攀升。对于尚处于跟跑阶段的后发企业而言,企业管理者需持续关注技术生态和市场需求演变,重视自身能力积累。

(3)企业应关注用户对创新成果的反馈,进行针对性创新,尤其是最新产品投放市场后所得到的用户反馈,对其进行精确判断与深入解读,剖析创新行为的内部驱动力,选择技术持续优化的渐进式迭代追赶策略,抑或技术连续颠覆突破的跨越式迭代超越策略,遵循差异化的迭代创新轨迹,实现企业产品升级与逆袭。

4.4 研究局限与展望

本文探究迭代创新前因后效链式机制,存在一些局限:一方面,本文虽然关注案例的代表性和典型性,但仅聚焦于微信这一特定企业的迭代创新,且在实验观察期无法涵盖每个迭代行为的完整轨迹。未来应结合更加丰富的数据或较长年份的大样本,针对不同行业开展研究,提高理论适用性。另一方面,受限于数据真实性和可得性,本文采用较为客观的二手数据进行分析与归纳,未来可通过访谈与二手数据相结合的方式进行验证,实现资料的互相补充与交叉检验。

参考文献:

[1] 余义勇,杨忠.动态情境下企业如何克服组织惰性以实现持续成长——基于“情境—认知—行动”分析框架[J].管理世界,2022,38(12):159-177.

[2] BAUM R,BIRD J.The successful intelligence of high-growth entrepreneurs:links to new venture growth[J].Organization Science,2010,21(2):397-412.

[3] NERKER A.Old is gold?the value of temporal exploration in the creation of new knowledge [J].Management Science,2003,49(2):211-229.

[4] 张杰盛,李海刚,韩丽川.虚拟社区互动性对迭代创新绩效影响的实证研究[J].工业工程与管理,2017,22(5):128-134.

[5] 唐欣,谢诗蕾.战略柔性、互动能力影响企业迭代创新绩效的组态分析[J].科技管理研究,2023,43(12):212-223.

[6] 周惠平,姚艳虹.数字化背景下知识跨界搜寻对企业迭代创新的影响——关系嵌入与政府支持政策的调节作用[J].科技进步与对策,2023,40(13):113-122.

[7] ELLWOOD P,GRIMSHAW P,PANDZA K.Accelerating the innovation process:a systematic review and realist synthesis of the research literature[J].International Journal of Management Reviews,2017,19(4):510-530.

[8] 杨卓尔,高山行,曾楠.战略柔性对探索性创新与应用性创新的影响:环境不确定性的调节作用[J].科研管理,2016,37(1):1-10.

[9] 夏天添,万鹏宇,王慧.跨组织知识重组、迭代创新与产品研发效率[J].哈尔滨商业大学学报(社会科学版),2022,40(4):119-128.

[10] 马蓝.迭代式创新、双元机会开发对消费升级的影响机制研究[J].工程管理科技前沿,2024,43(2):62-68.

[11] GARICANO L,HEATON P.Information technology, organization, and productivity in the public sector:evidence from police departments[J]. Journal of Labor Economic,2010,28(1):167-201.

[12] DONG J Q,WU W,ZHANG Y.The faster the better? innovation speed and user interest in open source software[J]. Information &Management,2019,56(5):669-680.

[13] SHARMA,SABOOR A,KUMAR V.Investigating the influence of characteristics of the new product introduction process on firm value: the case of the phamaceutical industry[J]. Journal of Marketing,2018,82(5):66-85.

[14] YIN K.Case study research: design and methods(5rd edition)[R]. London:Sage Publications,Inc.,2014.

[15] CARBONELL P,RODRIGUEZ-ESCUDERO I,PUJARI D.Customer involvement in new service development:an examination of antecedents and outcomes[J].Journal of Product Innovation Management,2009,26(5):536-550.

[16] 胡昌平,邓胜利.数智背景下的信息交互与服务发展[J].情报理论与实践,2024,47(4):1-9.

[17] RIASANOW T,YE H J,GOSWAMI S.Generating trust in online consumer reviews through signaling:an experimental study[R].Hawaii:48th Hawaii International Conference on System Sciences,2015.

[18] 张彩云,石琳琐,胡怀国.消费升级的影响因素及其内在机理[J].当代经济管理,2021,43(11):1-12.

[19] WAMBA S F,AKTER S,EDWARDS A J,et al.How big data can make big impact:findings from a systematic review and a longitudinal case study[J].International Journal of Production Economics,2015,165(7):234-246.

[20] 奚雷,彭灿,李德强.高管团队行为整合对双元创新的影响:组织能力的中介作用和批判性反思的调节作用[J].运筹与管理,2024,33(2):233-239.

[21] 李宏贵,王培龙,徐新悦.边缘市场导向对新创企业颠覆性创新的影响研究[J].科技管理学报,2024,26(4):33-45.

[22] 杨宏山,高涵.政策试验、迭代学习与治理转型——基于北京市街道管理改革的案例分析[J].华中师范大学学报(人文社会科学版),2023,62(2):56-64.

[23] KUMAR V,KUMAR U,PERSAUD A.Building technological capability through importing technology:the case of indonesian manufacturing industry[J].Journal of Technology Transfer,1999,24(1):81-96.

[24] 师磊,阳镇,钱贵明.数字产业集群政策与关键核心技术突破式创新[J].中国工业经济,2025,43(1):100-117.

[25] 贺远琼,刘路明,田志龙,等.“政产学用”如何驱动“卡脖子”技术的双核创新——基于华中数控的纵向案例研究[J].南开管理评论,2025,28(2):16-29.

[26] 王丽平,张敏.多因素联动效应对新经济企业商业模式创新的驱动机制研究——基于模糊集的定性比较分析[J].管理评论,2022,34(3):141-152.

[27] 傅锋,陈爽英,文艺.数字平台互补者经验对迭代创新的影响研究[J].管理学报,2024,21(1):86-95.

(责任编辑:王敬敏)