The conclusions include three aspects. Firstly, the suitability of digital innovation ecosystem can effectively enhance provincial economic resilience. In the eastern region, the suitability of digital innovation ecosystem has a significant promoting effect on provincial economic resilience, while the promoting effects are not significant in the central and western regions. The impact of the suitability of digital innovation ecosystem on provincial economic resilience has spatial spillover effect. Secondly, the suitability of digital innovation ecosystem has a significant positive impact on provincial economic resilience through high-tech industry agglomeration. Finally, entrepreneurial activity and artificial intelligence can significantly enhance the promoting roles of the suitability of digital innovation ecosystem on provincial economic resilience.
The theoretical contributions are threefold. Firstly, the study of the antecedents on economic resilience is broadened from the suitability of digital innovation ecosystem perspective. Secondly, the path role of high-tech industry agglomeration in the suitability of digital innovation ecosystem affecting provincial economic resilience is clarified. Finally, the contextual roles of entrepreneurial activity and artificial intelligence in the suitability of digital innovation ecosystem affecting provincial economic resilience are verified.
This study provides several suggestions for relevant departments. Firstly, the relevant departments should promote the construction of digital infrastructure, guide and support the exploration and application of digital technology, thereby ensuring steady economic growth. From a regional perspective, in the eastern region, the relevant departments can improve the suitability of digital innovation ecosystem by virtue of the resource endowment and digital infrastructure of each province; in the central and western regions, the relevant departments need to formulate strategies based on the actual conditions of each region to improve the suitability of digital innovation ecosystem in each province, so as to make them significantly contribute to provincial economic resilience. In addition, the relevant departments should strengthen inter-provincial collaboration and improve communication mechanism, and give full play to the spatial spillover effect of the impact of the suitability of digital innovation ecosystem on economic resilience. Secondly, the relevant departments should increase investment in high-tech industry, strengthen the deep integration of the industrial chain and innovation chain, promote high-tech industry agglomeration, and help the provincial economy move forward steadily. Thirdly, the relevant departments should formulate precise entrepreneurial incentive policies and optimize the entrepreneurial environment to ensure that the suitability of digital innovation ecosystem continues to inject strong impetus into provincial economic development under high entrepreneurial activity, thus enhancing provincial economic resilience. Finally, the relevant departments should formulate policies to increase support for artificial intelligence, improve the artificial intelligence development system and basic elements such as arithmetic, data and algorithm, and ensure that the suitability of digital innovation ecosystem plays a promoting role in provincial economic resilience under the rapid development of artificial intelligence.
在充满复杂性和不确定性的环境下,“黑天鹅”“灰犀牛”事件时有发生,经济体具有抵御外部冲击并快速恢复的能力显得至关重要[1]。经济韧性是经济体应对内外部冲击,维持自身健康、可持续发展,并不断迈向更高发展水平的关键,亦是应对通货膨胀,避免经济过热或硬着陆的重要支撑。随着数字技术高速发展,传统的创新生态系统逐步向数字创新生态系统过渡[2]。数字创新生态系统适宜度体现创新主体进行数字创新活动时所需最适资源位与现实资源位之间的贴近程度[3]。在面对外部冲击时,高适宜度的数字创新生态系统有助于优化资源配置、促进产业协同和信息流动,进而分散外部冲击带来的风险,提高省域经济韧性。因此,探究数字创新生态系统适宜度与省域经济韧性之间的关系具有深远意义。
通过梳理相关文献可知,现有研究探讨了数字技术和创新方面的相关因素对经济韧性的影响。如Zou[4]研究发现,数字技术通过维持协作网络促进杭州经济恢复韧性;闫绪娴和郭伟[5]分析了数字基础设施对省域经济韧性的影响;Martin[6]探究了创新能力与城市经济韧性的关系;张辽和姚蕾[7]采用空间杜宾模型探究了数字技术创新对城市经济韧性的影响。但是,鲜有研究探讨数字创新生态系统适宜度与省域经济韧性的关系。因此,本文尝试引入生态位适宜度理念,深入剖析数字创新生态系统适宜度对省域经济韧性的影响。此外,高适宜度的数字创新生态系统可以打破技术壁垒、促进知识与技术共享,推动高技术产业集聚,而高技术产业集聚通过加强省域产业链与创新链融合,促进省域技术进步,进一步增强省域经济韧性。那么,高技术产业集聚是否在数字创新生态系统适宜度影响省域经济韧性中产生路径作用?不仅如此,创业是推动经济高质量发展的核心动力[8],和谐的创业环境是经济发展的基础条件。创业活跃度越高,越有利于省域数字创新生态系统适宜度发挥优势,促进科技成果转化,提高省域经济韧性。因此,创业活跃度是否调节数字创新生态系统适宜度与省域经济韧性的关系也是值得探究的一个重要问题。省域经济发展离不开良好的数字环境,人工智能发展能引发数据资源汇聚,优化智能决策过程,进而增强数字创新生态系统适宜度对省域经济韧性的影响。因此,有必要探讨人工智能在数字创新生态系统适宜度影响省域经济韧性中的调节效应。
鉴于此,本文依据2013-2022年中国内地30个省域(西藏因数据不全而未纳入)面板数据,探究数字创新生态系统适宜度对省域经济韧性的影响及其地区异质性和空间效应,并分析高技术产业集聚的中介作用以及创业活跃度、人工智能的调节作用,以明晰数字创新生态系统适宜度影响省域经济韧性的内在机制,为提升省域经济韧性提供相关建议。
数字创新生态系统是数字技术与创新生态系统的有机结合[9],其以协调主体间相互作用关系为核心,推动创新资源整合和共享,实现数字技术在各领域应用和创新。高适宜度的数字创新生态系统意味着拥有多元化创新主体、丰富的数字资源和良好的创新环境等,有助于数字创新网络构建、产业体系多元化以及资源流动,有利于省域经济发展,提高省域经济抗风险能力。
具体而言,首先,基于创新网络理论,高适宜度的数字创新生态系统有助于增强省域数字创新链横纵关联度,构建省域数字创新网络,提高信息流通速度和创新水平[10]。在遭遇外部冲击时,即使部分连接中断,数字创新生态系统依然能够持续运行,甚至降低创新成本、开辟新兴领域和市场,实现经济转型升级,进而提高省域经济韧性。其次,基于价值链理论,随着数字创新生态系统适宜度提高,省域上下游产业协作加强,推动产业体系多元化发展,形成产业的“栖息地”,实现省域经济体系多样化,进而提升经济抗风险能力。最后,基于资源基础理论,数字创新生态系统在促进资源流动、整合与优化配置方面具有独特优势。高适宜度的数字创新生态系统借助交叉融合的创新生态,能够加强创新主体间资源整合和集成,降低创新要素边际成本,实现“增值效应”和“协同效应”,从而吸引更多要素和资源。这种资源流动能产生更大的经济规模,促进技术、知识、人才、信息等高端资源交汇[11],进而提升省域经济体系调整自身结构、适应外部环境的能力,增强省域经济韧性。由此,本文提出研究假设:
H1:数字创新生态系统适宜度对省域经济韧性具有显著正向影响。
数字创新生态系统适宜度提升有助于打破空间限制,促进技术、知识、人才和信息的跨省流动,进而激发示范与学习效应,呈现溢出特征,提高邻近省域经济韧性。首先,数字创新生态系统适宜度基于示范效应能够提高邻近省域经济韧性。一方面,根据武翠和谭清美[12]的观点,数字创新生态系统适宜度较高省域通常拥有多元化异质性种群,能够有效整合并协调技术、知识、人才和信息资源,扩大资源在不同省域间流动、扩散,从而带动邻近省域技术进步,提升邻近省域经济韧性。另一方面,数字化和智能化技术发展能够强化省域示范效应[13]。在数字创新生态系统适宜度较高省域,数字化技术更加成熟,有利于企业提升实力,并激发邻近省域企业的模仿与学习动力,推动邻近省域新产品产业化、智能化,夯实邻近省域经济增长根基,增强经济韧性。其次,数字创新生态系统适宜度基于学习效应能够提高邻近省域经济韧性。当邻近省域发现高适宜度的数字创新生态系统带来的积极影响时,会竞相模仿,构建与完善数字创新生态系统,促进产业结构多元化和经济制度体系化,进而有助于提高经济韧性。由此,本文提出研究假设:
H2:数字创新生态系统适宜度对省域经济韧性的影响存在空间溢出效应。
高技术产业集聚是指高技术领域内相互关联企业或者机构在某特定地区集聚[14]。良好的数字创新生态系统有助于营造创新环境,吸引高技术产业集聚,促进技术创新,提高省域创新能力和竞争力,为经济增长带来更强动力,从而提高省域经济韧性。
数字创新生态系统适宜度高的省域知识库丰富[15],系统中各生态因子通过知识共享、技术跨界融合,促进高技术产业集聚。同时,数字创新资源充沛,数字产业基础不断完善、产业门类日渐齐备、产业体系渐次延伸,各产业间不再是孤立的个体,而是通过深度互联互通共同编织成为高效协同的产业网络,显著提升省域内高技术产业联动效应与知识溢出能力,促进高技术产业集聚。高技术产业集聚作为风险分散器,不仅能够促进产业间深度融合,激发更多创新活动[16],而且能够降低外部冲击对经济的负面影响,为经济增长提供稳健保障。此外,高技术产业集聚还有利于促进传统产业转型升级[17],完善产业链条,促进要素和技术资源在产业间自由流通,驱动跨领域知识重组和深度融合,激发知识创造,为经济多元化发展开辟新赛道,有效分散外部经济冲击风险,提高省域经济韧性。由此,本文提出研究假设:
H3:高技术产业集聚在数字创新生态系统适宜度影响省域经济韧性中发挥中介作用。
创业活跃度是指一个地区的创业数量和就业量增长情况,代表地区创新能力和创业环境的活力程度[18]。省域创业活跃度越高,表明社会文化包容度越大,能够营造良好外部环境以及发挥人才基础优势,从而实现数字创新生态系统适宜度对省域经济韧性的促进作用。首先,创业活跃度高的省域往往拥有较高社会文化包容度,有助于数字创新生态系统内创新主体与创新资源高效匹配。创新主体获取到关键的创新资源,有助于将科技成果转化为现实生产力,提高省域经济韧性。其次,较高的省域创业活跃度有助于营造良好的外部环境,吸引创业者和科技型初创企业涌入,同时,促进数字创新生态系统内创业者、科技型初创企业与外界进行频繁交流和沟通,及时获得市场和客户需求信息,面临市场变化时能及时作出反应,化威胁为机遇。最后,创业活跃度高的省域往往拥有雄厚的人才基础[19],在此情境下,数字创新生态系统展现出蓬勃的发展态势,有利于创新链与人才链加速融合,满足省域经济发展需求,从而提高省域经济韧性。由此,本文提出研究假设:
H4:创业活跃度能增强数字创新生态系统适宜度对省域经济韧性的作用。
人工智能作为新一代信息技术,正日益成为推动经济发展的重要支撑[20]。凭借高技术性、高平台性和数字性等特征,人工智能不仅能高效驱动数据资源整合,而且能优化智能决策过程、降低信息不对称现象,强化省域数字创新生态系统适宜度对经济韧性的影响。首先,人工智能的广泛应用有助于省域获取海量数据资源[21],并促进其在不同创新主体之间高效共享。人工智能发展水平越高,越有利于提高数字创新生态系统的数据资源整合能力,促使新产品、新服务和新模式不断涌现,并通过资源共享效应、技术溢出效应和竞争优化效应带动省域数字产业发展,促进数据要素价值利用,从而提高省域经济抗风险能力。其次,人工智能可以实现智能决策和自动化操作[22],为数字创新生态系统生产、管理和服务提供技术保障,提高省域创新质量、扩大创新规模,增强经济适应性和灵活度,从而提升省域经济应对外部冲击和市场波动的能力。最后,人工智能发展能够降低信息不对称现象[23],促进省域数字创新生态系统发展,使得创新资源能够在产业链间整合和共享,提高科技成果转化率,为省域经济结构优化提供新动能,增强省域经济韧性。由此,本文提出研究假设:
H5:人工智能能增强数字创新生态系统适宜度对省域经济韧性的作用。
综上所述,本文建立研究框架如图1所示。
图1 研究框架
Fig.1 Research framework
2.1.1 解释变量
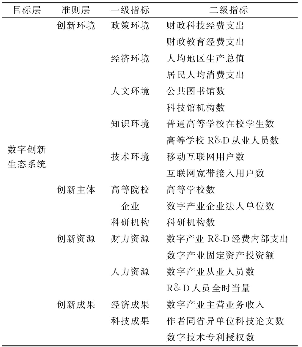
借鉴解学梅和刘晓杰[24]、张瑶和张光宇[25]的做法,本文构建数字创新生态系统评价指标体系,具体如表1所示。在构建评价指标体系的基础上,运用生态位适宜度模型,计算省域数字创新生态系统适宜度(DIES)。
表1 数字创新生态系统评价指标体系
Table 1 Evaluation index system of digital innovation ecosystem
目标层准则层一级指标二级指标创新环境政策环境财政科技经费支出财政教育经费支出经济环境人均地区生产总值居民人均消费支出人文环境公共图书馆数科技馆机构数知识环境普通高等学校在校学生数高等学校R&D从业人员数数字创新生态系统技术环境移动互联网用户数互联网宽带接入用户数创新主体高等院校高等学校数企业数字产业企业法人单位数科研机构科研机构数创新资源财力资源数字产业R&D经费内部支出数字产业固定资产投资额人力资源数字产业从业人员数R&D人员全时当量创新成果经济成果数字产业主营业务收入科技成果作者同省异单位科技论文数数字技术专利授权数
生态位适宜度通过评估现实生态位与理想生态位的贴近程度来表征生物适应能力。其值越高,表明生物能够更高效地获取生存资源,并具备较强环境适应能力,从而在激烈的生态竞争中占据更有利地位。本文运用生态位适宜度模型测算省域数字创新生态系统适宜度,其是一个介于0和1之间的数值指标。当生态位适宜度为1时,说明该省域数字创新生态系统资源与环境完全匹配,创新主体能够高效利用资源并实现最大化产出;反之,当生态位适宜度为0时,表明该省域数字创新生态系统资源与环境完全不匹配,现有资源无法满足省域数字创新活动的基本需求。本文设定生态因子指标为X,假设存在n个生态因子,则不同省域的生态因子指标可以形成一个m维生态因子空间。

(1)
式中,Xij(i=1,2,…,m;j=1,2,…,n)表示i省第j个生态因子。
首先,对各生态因子(Xij)数值进行标准化处理,得出生态因子的实际生态位
具体计算如下:
![]()
(2)
其中,Xjmax表示第j个生态因子组内的最大值,Xjmin表示第j个生态因子组内的最小值。
其次,确定第j个生态因子的最佳生态位(Xaj)。
![]()
(3)
最后,计算数字创新生态系统适宜度,计算公式如下:
DIES=
![]()
(4)
其中,参数ε利用DIES=0.5计算得出;参数wj表示第j个生态因子的权重,本文利用熵权法测算。
2.1.2 被解释变量
借鉴Martin[6]的做法,通过量化GDP的动态变化测量省域经济韧性(ER),以揭示经济体面临冲击时的恢复能力、适应能力及持续增长潜力,具体计算如下:
ER=(Yr,t/Yr,t-1)/(Yl,t/Yl,t-1)
(5)
其中,Yr,t表示r省在第t年的经济增长率,Yr,t-1表示r省在第t-1年的经济增长率,Yl,t和Yl,t-1分别表示第t年、第t-1年的全国经济增长率。
2.1.3 中介变量
借鉴杨浩昌等[26]的做法,采用企业从业人数并运用区位熵衡量高技术产业集聚(HIA),具体计算如下:
HIArt=(Hrt/Ht)/(Prt/Pt)
(6)
其中,HIArt、Hrt、Prt分别表示r省在t年的高技术产业集聚、高技术企业从业人数以及总就业人数,Ht和Pt分别表示第t年全国高技术企业从业人数与全国总就业人数。
2.1.4 调节变量
(1)创业活跃度(EA)。借鉴陈海龙和李阳[27]的做法,采用连续三年该省域每万人中15~60岁人群所拥有的新增私营企业数(成立时间不超过42个月)衡量,具体计算如下:
EArt=(ΔPErt+ΔPEr,t-1+ΔPEr,t+1)/Lrt
(7)
其中,ΔPErt、Lrt分别为r省第t年的新增私营企业数和15~60岁人口数。
(2)人工智能(AI)。借鉴陈楠和蔡跃洲[28]的做法,采用省域人工智能专利申请量衡量。
2.1.5 控制变量
本文将省域的信息化水平(IL)、城镇化水平(UL)、消费水平(CL)、交通基础设施(TI)以及政府支出(GE)作为控制变量。参考廖桂铭等[29]的做法,采用电信业务总量占GDP的比值衡量省域信息化水平。参考方磊和张雪薇[30]的做法,采用城镇户籍人口数与总户籍人口数比值衡量省域城镇化水平。参考李治国等[31]的做法,采用社会消费品零售总额占GDP的比值衡量省域消费水平。参考胡红安和仪少娜[32]的做法,采用人均货运总量衡量省域交通基础设施。参考方磊和张雪薇[31]的做法,采用政府财政支出占GDP比值衡量省域政府支出水平。
本文以2013-2022年中国内地30个省域(西藏因数据不全而未纳入)为研究样本。省域数字创新生态系统适宜度数据来源于《中国科技统计年鉴》《中国高技术产业统计年鉴》《中国电子信息产业统计年鉴》《中国统计年鉴》《中国经济社会发展年鉴数据》《区域创新能力评价报告》和地方科技平台报告。高技术产业集聚数据来源于《中国高技术产业统计年鉴》《中国科技统计年鉴》《中国统计年鉴》。人工智能数据来源于国家知识产权局。经济韧性、创业活跃度、信息化水平、城镇化水平、消费水平、交通基础设施和政府支出数据来源于《中国统计年鉴》。本文采用插值法对缺失数据进行填补,并对人工智能和交通基础设施数据进行对数化处理。此外,为消除极端值影响,对所有连续变量在1%和99%水平进行缩尾处理。
为检验数字创新生态系统适宜度对省域经济韧性的直接影响,构建如下基准模型:
ERrt=α0+α1DIESrt+α2Controlrt+εrt
(8)
式中,DIESrt、ERrt分别为r省t年的数字创新生态系统适宜度和经济韧性;Controlrt为控制变量;α0为截距项;εrt为随机误差项。
为检验高技术产业集聚在数字创新生态系统适宜度影响省域经济韧性中的中介作用,构建如下中介效应模型:
HIArt=β0+β1DIESrt+β2Controlrt+εrt
(9)
ERrt=χ0+χ1DIESrt+χ2HIArt+χ3Controlrt+εrt
(10)
式(9)(10)中,变量含义同上。
为检验创业活跃度和人工智能在数字创新生态系统适宜度对省域经济韧性影响中的调节作用,构建如下调节效应模型:
ERrt=μ0+μ1DIESrt+μ2Wrt+μ3DIESrt×Wrt+μ4Controlrt+εrt
(11)
式中,Wrt为调节变量,表示创业活跃度(EArt)或人工智能(AIrt),其它变量含义同上。
本文对数字创新生态系统适宜度、经济韧性、高技术产业集聚、人工智能、创业活跃度以及控制变量进行描述性统计分析,具体结果见表2。
表2 描述性统计分析结果
Table 2 Results of descriptive statistical analysis
变量平均值标准差最小值最大值ER0.9930.456-0.5742.341DIES0.4710.0380.4360.663HIA0.7910.7840.0423.434EA0.0860.0750.0020.377AI6.7981.7202.77110.487IL0.1250.0980.0070.427UL0.6140.1140.4040.893CL9.0010.9446.52410.666TI0.7060.7080.1513.265GE0.1410.0780.0230.429
运用Stata软件对变量进行相关性分析与多重共线性检验。相关性分析结果如表3所示,可见,数字创新生态系统适宜度与经济韧性的相关系数为0.090,且通过10%水平上的显著性检验。多重共线性检验结果见表4,结果显示,所有变量的VIF值均小于临界值10,说明该模型不存在严重的多重共线性问题。
表3 变量相关性分析结果
Table 3 Results of variable correlation analysis
变量ERDIESHIAEAAIILULCLTIDIES0.090*HIA0.0450.636***EA0.094*0.313***0.325***AI0.0080.726***0.596***0.425***IL-0.0420.239***0.239***0.135**0.249***UL-0.176***0.372***0.616***0.522***0.577**0.119**CL0.012-0.083-0.069-0.091*0.008-0.154***-0.013TI0.015-0.413***-0.223***0.055-0.496***-0.155***0.057-0.063GE-0.048-0.203***-0.179***-0.250***-0.128**0.002-0.174***0.219***-0.009
注:***表示p<0.01,**表示p<0.05,*表示p<0.1,下同
表4 多重共线性检验结果
Table 4 Test results of multicollinearity
变量VIF1/VIFAI3.9360.254UL2.7450.364DIES2.7430.365HIA2.4200.413TI1.8300.546EA1.5500.645GE1.1510.869IL1.1260.888CL1.1010.908
运用面板数据进行分析时,需要确定是采用固定效应模型、随机效应模型,还是混合估计模型。为确定最优模型,依次进行F检验、LM检验和Hausman检验。F检验结果显示,F(29,264)=2.810,Prob>F=0.000,表明固定效应模型优于混合估计模型;LM检验结果显示,chibar2(01)=29.208,Prob>chibar2=0.000,表明随机效应模型优于混合估计模型;Hausman检验结果显示,chi2(6)=1.480,Prob>chi2=0.961,表明随机效应模型优于固定效应模型。因此,应选择随机效应模型。异方差检验结果显示,chi2(30)=1 430.583,Prob>chi2=0.000;序列相关检验结果显示,F(29,234)=2.870,Prob>F=0.000,表明存在异方差问题和序列相关现象。鉴于广义最小二乘法在处理异方差和序列相关性方面具有显著优势,故选择该方法进行分析。
3.4.1 基准回归分析
数字创新生态系统适宜度对省域经济韧性的直接作用检验结果见表5。列(2)表明,数字创新生态系统适宜度对省域经济韧性的影响显著为正(β=3.018,p<0.01),故假设H1成立。这是因为,高适宜度的数字创新生态系统可以依托数字技术发展,促进省域异质性资源流动,提高资源利用率,推动省域经济发展,从而提升省域经济抗风险能力,增强经济韧性。
表5 基准回归结果
Table 5 Results of baseline regression analysis
变量(1)(2)ERERDIES3.018***(0.840)UL-0.768***-1.127***(0.233)(0.249)TI0.0160.084**(0.037)(0.041)CL0.0140.021(0.029)(0.028)GE-0.514-0.320(0.347)(0.344)IL-0.051-0.193(0.272)(0.269)Constant1.408***0.086(0.294)(0.467)Wald12.180***25.620***
注:括号中为标准误,下同
3.4.2 地区异质性分析
本文将30个省域划分为东、中、西部进行异质性分析,以检验数字创新生态系统适宜度对经济韧性的影响是否存在地区异质性,检验结果见表6列(1)~(6)。在东部地区,数字生态系统适宜度对省域经济韧性产生显著正向影响(β=3.741,p<0.01),而在中部地区(β=0.879,p>0.1)和西部地区(β=-0.227,p>0.1)影响不显著。其原因可能是:东部地区拥有良好的数字基础设施和丰富的创新要素,能够通过利用创新资源与创新环境优势提高数字创新生态系统适宜度,激发省域创新活力,提高科技成果转化率,为经济发展注入动力,增强省域经济韧性。相较于东部地区,中部和西部地区的数字技术发展不成熟,创新要素流通不畅,科技创新体系与产业链完整性不足、效能较低,影响了省域数字创新生态系统适宜度,因而导致数字创新生态系统适宜度对省域经济韧性的驱动作用难以充分发挥。
表6 地区异质性分析结果
Table 6 Results of regional heterogeneity analysis
变量东部地区(1)(2)ERER中部地区(3)(4)ERER西部地区(5)(6)ERERDIES3.741***0.879-0.227(0.733)(6.998)(2.060)Constant1.625***-0.3231.480**1.1211.648***1.751(0.345)(0.492)(0.708)(2.943)(0.571)(1.091)控制变量YESYESYESYESYESYESWald9.312*37.580***17.551**17.570**11.589**11.602**
3.4.3 稳健性检验
以上分析了数字创新生态系统适宜度对省域经济韧性的影响,为保证研究结果可靠性,还通过以下方法进行稳健性检验:首先,采用工具变量法。将数字创新生态系统适宜度滞后一期作为工具变量,进行两阶段最小二乘法回归,回归分析结果见表7列(1)(2),均与上文保持一致。其次,增加控制变量。合理的产业结构表现为多元化布局和专业化协同,能够分散外部冲击,增强经济韧性。借鉴陈阳等[33]的做法,采用第三产业总产值与第二产业总产值的比值衡量产业结构(IS),并将其作为控制变量,回归结果见表8列(1)(2)所示,与上文保持一致,进一步验证回归结果稳健。
表7 采用工具变量法的稳健性检验结果
Table 7 Robustness test results using instrumental variable method
变量(1)(2)DIESERL.DIES1.115***(0.022)DIES3.062***(0.850)Constant-0.043***0.121(0.012)(0.478)控制变量YESYESWald22.808***F714.930***
表8 增加控制变量的稳健性检验结果
Table 8 Robustness test results with an additional control variable
变量(1)(2)ERERDIES2.944***(0.855)Constant1.344***0.092(0.299)(0.467)控制变量YESYESWald13.492**27.896***
高技术产业集聚的中介作用检验结果见表9。其中,列(3)表明,数字创新生态系统适宜度对高技术产业集聚的影响显著为正(β=8.699,p<0.01)。列(4)表明,数字创新生态系统适宜度(β=1.913,p<0.05)与高技术产业集聚(β=0.127,p<0.01)对省域经济韧性的影响也显著为正,表明高技术产业集聚在数字创新生态系统适宜度影响省域经济韧性中起部分中介作用,即假设H3成立。这是因为,高适宜度的数字创新生态系统凭借丰富的数字资源和优越的创新环境,助力省域创新链与产业链紧密对接,促进高技术产业集聚与协同,进而增强省域经济韧性。
表9 中介作用检验结果
Table 9 Test results of the mediating role
变量(1)(2)(3)(4)ERERHIAERDIES3.018***8.699***1.913**(0.840)(0.974)(0.935)HIA0.127***(0.049)Constant1.408***0.086-5.089***0.732(0.294)(0.467)(0.542)(0.526)控制变量YESYESYESYESWald12.180***25.620***418.545***32.856***
创业活跃度和人工智能的调节作用检验结果见表10。列(4)表明,DIES与EA乘积项的回归系数显著为正(β=8.294,p<0.01),表明创业活跃度越高,数字创新生态系统适宜度对省域经济韧性的影响越显著,即假设H4成立。这是因为,在创业活跃度高的省域,创新链与人才链能够深度整合,加速知识与技能的快速流通,增强省域抗风险能力,提升省域经济韧性。列(6)表明,DIES与AI乘积项的回归系数显著为正(β=1.656,p<0.05),人工智能强化了省域数字创新生态系统对经济韧性的影响,即假设H5成立。这是因为,在人工智能发展水平高的省域,数字创新生态系统展现出强大驱动力,能够有效推动生产管理智能化,促进新产品、新服务与新模式涌现,推动经济多元化发展,进而显著提高省域经济韧性。
表10 调节作用检验结果
Table 10 Test results of the moderating roles
变量(1)(2)(3)(4)(5)(6)ERERERERERERDIES3.018***2.615***1.509*1.960**-3.513(0.840)(0.833)(0.834)(0.994)(2.627)EA1.360***1.535***(0.403)(0.390)EA×DIES8.294***(1.712)AI0.055*0.110***(0.028)(0.037)AI×DIES1.656**(0.734)Constant1.408***0.0860.3610.802*0.2032.616**(0.294)(0.467)(0.466)(0.458)(0.514)(1.087)控制变量YESYESYESYESYESYESWald12.180***25.620***38.026***64.468***29.820***35.335***
首先,利用全局莫兰指数对2013-2022年经济韧性进行检验,发现其具有空间自相关性。因此,可以从空间效应角度考察数字创新生态系统适宜度对邻近省域经济韧性的影响。其次,通过LM检验、Hausman检验与LR检验确定空间计量模型。LM检验结果均在10%水平上显著,故采用空间杜宾模型;Hausman检验结果不显著,表明随机效应模型优于固定效应模型;LR检验结果显示,P<0.100,拒绝原假设且通过10%水平上的显著性检验,说明空间杜宾模型拒绝退化为空间滞后模型或空间误差模型。因此,本文最终采用随机效应的空间杜宾模型进行分析。
为准确识别数字创新生态系统适宜度对省域经济韧性的影响,对空间杜宾模型进行空间效应分解,检验结果见表11列(1)~(3)。结果表明,数字创新生态系统适宜度对省域经济韧性影响的直接效应显著为正(β=2.928,P<0.01),说明数字创新生态系统适宜度对省域经济韧性具有促进作用,与上文结果保持一致。数字创新生态系统适宜度对邻近省域经济韧性影响的间接效应也显著为正(β=4.454,P<0.01),说明数字创新生态系统适宜度对省域经济韧性的影响具有空间溢出效应,即假设H2成立。这是因为,一方面,数字创新生态系统适宜度高的省域会产生知识、技术等要素外溢,促进邻近省域创新产出能力提升,推动数字技术与产业深度交叉融合,进而提高邻近省域经济韧性;另一方面,数字创新生态系统适宜度高的省域对邻近省域有较强的“头雁”引领示范作用,激发邻近省域大力发展数字技术,提高数字创新生态系统适宜度,增强抵御外来冲击的能力,提升经济韧性。
表11 空间效应分解结果
Table 11 Decomposition results of spatial effect
变量(1)(2)(3)直接效应间接效应总效应DIES2.928***4.454***7.382***(0.933)(1.533)(1.889)控制变量YESR20.167
本文探究了数字创新生态系统适宜度对省域经济韧性的影响,得出以下研究结论:首先,数字创新生态系统适宜度对省域经济韧性具有显著正向影响,且该影响具有地区异质性,即在东部地区,数字创新生态系统适宜度对省域经济韧性具有显著正向影响,而在中部和西部地区的影响不显著。此外,这一影响具有空间溢出效应。其次,高技术产业集聚在数字创新生态系统适宜度对省域经济韧性的影响中发挥部分中介作用。最后,创业活跃度和人工智能在数字创新生态系统适宜度影响省域经济韧性过程中发挥正向调节作用,二者均能够显著增强数字创新生态系统适宜度对省域经济韧性的影响。
首先,从数字创新生态系统适宜度视角出发,拓展了经济韧性前因研究。本文引入生态位适宜度模型,基于创新网络理论、价值链理论和资源基础理论研究数字创新生态系统适宜度对省域经济韧性的影响及其异质性,并分析其空间溢出效应,为经济韧性影响因素研究提供了新视角,丰富了该领域研究。其次,厘清了高技术产业集聚在数字创新生态系统适宜度影响省域经济韧性中的路径作用。本文遵循“生态位适宜度—产业集聚—经济韧性”的研究思路,验证了数字创新生态系统适宜度通过高技术产业集聚影响省域经济韧性的路径,为数字创新生态系统适宜度影响省域经济韧性的研究提供了新思路。最后,验证了创业活跃度和人工智能在数字创新生态系统适宜度影响省域经济韧性中的情境作用。本文证实创业活跃度和人工智能是数字创新生态系统适宜度影响省域经济韧性的重要情境因素,拓展了数字创新生态系统适宜度作用于经济韧性的边界条件。
(1)加强省域数字创新生态系统建设,提升数字创新生态系统适宜度,增强省域经济韧性。加大推进数字基础设施建设,引导并支持数字技术探索与应用,激发创新潜能,不断提升数字创新生态系统适宜度,从而保障经济稳健增长。分地区看,在东部地区,可以利用各省域资源禀赋和数字基础设施不断提升数字创新生态系统适宜度,从而提高省域经济韧性;在中部和西部地区,结合各地实际情况,制定相应策略,提高本省域数字创新生态系统适宜度,以发挥其对经济韧性的积极作用。同时,强化省域间协作并健全沟通机制,构建跨省信息共享枢纽、市场拓展网络,充分发挥数字创新生态系统适宜度对省域经济韧性影响的空间溢出效应。
(2)促进省域内高技术产业集聚,发挥其在数字创新生态系统适宜度影响经济韧性中的“桥梁”作用。相关部门应加大高技术产业投入,激发产业数字化活力和创新意识,加强产业链与创新链双链深度融合,促进高技术产业集聚,助力省域经济稳健前行。
(3)激发省域创业活跃度,为数字创新生态系统适宜度增强省域经济韧性保驾护航。相关部门需制定精准的创业激励政策,鼓励多元创新主体参与,强化科技创新组织的凝聚力与战略导向。同时,优化创业环境,简化流程,降低创业成本并提供全方位支持,确保在高创业活跃度下数字创新生态系统适宜度持续为省域经济发展注入强劲动力,从而提升省域经济韧性。
(4)深化人工智能应用,为省域数字创新生态系统建设提供支持,增强经济韧性。相关部门应加大对人工智能的政策支持,完善人工智能体系和算力、数据、算法等基础要素,强化技术创新的引领作用,确保在人工智能的快速发展下数字创新生态系统适宜度对省域经济韧性发挥促进作用。
首先,本文基于中国内地30个省域数据进行实证分析,未来可以进一步聚焦城市层面进行深入探讨,以获得更有针对性的建议。其次,省域数字创新生态系统包含多个维度,但本文未对其分维度展开研究,未来可以基于不同理论视角分析数字创新生态系统适宜度各维度对经济韧性的作用机制。最后,本文仅实证检验了数字创新生态系统适宜度影响省域经济韧性的净效应,未来可运用QCA方法深入探讨多因素协同对省域经济韧性的影响。
[1] FARLEY J, VOINOV A. Economics, socio-ecological resilience and ecosystem services[J].Journal of Environmental Management, 2016, 183: 389-398.
[2] XU Y Q. Digital innovation ecosystem: research context, research hotspot and research trends—knowledge mapping analysis using Citespace[J].Journal of Electronics and Information Science, 2020,5:72-80.
[3] 刘钒, 张君宇, 邓明亮. 基于改进生态位适宜度模型的区域创新生态系统健康评价研究[J].科技管理研究, 2019, 39(16): 1-10.
[4] ZOU Y H. Urban resilience, digital technologies, and the economic recovery of a city from the pandemic[J].Public Administration Review, 2024, 84(4): 637-650.
[5] 闫绪娴, 郭伟. 数字基础设施如何影响区域经济韧性?[J].现代经济探讨, 2023,42(10): 33-42.
[6] MARTIN R. Regional economic resilience, hysteresis and recessionary shocks[J].Journal of Economic Geography, 2012, 12(1): 1-32.
[7] 张辽, 姚蕾. 数字技术创新对城市经济韧性的影响研究——来自中国278个地级及以上城市的经验证据[J].管理学刊, 2023, 36(5): 38-59.
[8] CHOWDHURY F, AUDRETSCH D B, BELITSKI M. Institutions and entrepreneurship quality[J].Entrepreneurship Theory and Practice, 2019, 43(1): 51-81.
[9] 荆玲玲,黄慧丽.时空双维下数字创新生态系统对区域创新能力的激发与影响研究——基于省域面板数据的动态QCA分析[J].科技进步与对策,2024,41(16):13-23.
[10] ZHAO S L, LI J S. Impact of innovation network on regional innovation performance: do network density, network openness and network strength have any influence[J].Journal of Science and Technology Policy Management, 2023, 14(5): 982-999.
[11] ZHANG L P, XIONG K Q, GAO X Z, et al. Factors influencing innovation performance of China's high-end manufacturing clusters: dual-perspective from the digital economy and the innovation networks[J].Frontiers in Psychology, 2022, 13: 1012228.
[12] 武翠, 谭清美. 长三角一体化区域创新生态系统动态演化研究——基于创新种群异质性与共生性视角[J].科技进步与对策, 2021, 38(5): 38-47.
[13] 张建平, 许润达, 孙爱军, 等. 数字基础设施对区域土地绿色利用效率的影响及其空间效应[J].经济地理, 2025, 45(2): 192-202.
[14] 曾鹏, 孔令乾. FDI与高技术产业集聚互动机理探讨——新经济地理学视角[J].重庆大学学报(社会科学版), 2017, 23(6): 1-12.
[15] XIE X L, MU X Y, TAO N, et al. The coupling mechanism of the digital innovation ecosystem and value co-creation[J].Advances in Environmental and Engineering Research, 2022, 4(1): 1-9.
[16] ZHANG N, DENG J Q, GU Y, et al. Does the agglomeration of high-tech industries improve the efficiency of China's green economy? analysis based on the marketization[J].Frontiers in Environmental Science, 2023, 11: 1326393.
[17] 罗琼, 钟坚, 王锋波. 粤港澳大湾区高技术产业集聚空间效应与门槛效应研究[J].经济体制改革, 2023,41(5): 68-77.
[18] 杨玉文, 谭雨晨. 新型城镇化能促进共同富裕吗 ——基于136个陆地边境县的经验证据[J].南京农业大学学报(社会科学版), 2025, 25(2): 25-38.
[19] 白俊红, 张艺璇, 卞元超. 创新驱动政策是否提升城市创业活跃度——来自国家创新型城市试点政策的经验证据[J].中国工业经济, 2022,39(6): 61-78.
[20] 李成, 李一帆. 经济复杂环境下货币政策调控与优化思考[J].经济学家, 2020,32(7): 85-95.
[21] 卢启程, 陈琪, 奚国茜. 人工智能与创业: 融合现状、理论挑战与未来展望[J].经济管理, 2025, 47(2): 184-208.
[22] 张斌, 李亮. “数据要素×” 驱动新质生产力: 内在逻辑与实现路径[J].当代经济管理, 2024, 46(8): 1-10.
[23] XU R F, SONG F M. Is AI a key driving force for Chinese total factor productivity growth? mechanistic analysis of employment, supply chain, and information asymmetry[J].Economic Modelling, 2025, 150: 107126.
[24] 解学梅, 刘晓杰. 区域创新生态系统生态位适宜度评价与预测——基于2009-2018中国30个省市数据实证研究[J].科学学研究, 2021, 39(9): 1706-1719.
[25] 张瑶, 张光宇. 区域数字创新生态系统的健康性评价及预警研究[J].软科学, 2023, 37(5): 24-30.
[26] 杨浩昌, 李廉水, 张发明. 高技术产业集聚与绿色技术创新绩效[J].科研管理, 2020, 41(9): 99-112.
[27] 陈海龙, 李阳. 数字经济发展对创业活跃度的空间溢出效应研究[J].统计与信息论坛, 2023, 38(5): 41-52.
[28] 陈楠, 蔡跃洲. 人工智能、承接能力与中国经济增长——新“索洛悖论” 和基于AI专利的实证分析[J].经济学动态, 2022,63(11): 39-57.
[29] 廖桂铭, 顾乃华, 胡哲力. 经济增长目标调整与地区技术创新——基于目标承诺视角[J].当代经济科学, 2024, 46(4): 88-99.
[30] 方磊, 张雪薇. 科技金融生态对区域经济韧性的空间效应及影响机制[J].中国软科学, 2023,38(6): 117-128.
[31] 李治国, 李兆哲, 孔维嘉. 创新要素集聚与城市间均衡发展: “一城独大” 还是“携城发展”[J].产业经济研究, 2024,23(3): 88-100.
[32] 胡红安, 仪少娜. 生产性服务业集聚对西部军民融合深度发展的影响——以西部装备制造业升级为例[J].科技进步与对策, 2018, 35(4): 138-145.
[33] 陈阳, 逯进, 于平. 技术创新减少环境污染了吗 ——来自中国285个城市的经验证据[J].西安交通大学学报(社会科学版), 2019, 39(1): 73-84.