基于创新生态系统视角的未来产业培育模式
——以人形机器人产业为例

刘 云,张心同

(中国科学院大学 公共政策与管理学院,北京 100081)

摘要:未来产业正成为全球新一轮科技革命和产业革命的竞争焦点,对培育新质生产力、构筑经济增长新引擎具有引领作用。选取人形机器人产业为案例研究对象,基于创新生态系统视角,分析政府、核心企业以及各主体间的互动关系,总结未来产业培育与创新发展经验,以更好地作用实践。研究发现,政府通过制定战略规划、建设产业集群、推动应用示范等方式,积极发挥“架构者”作用,构建产业创新生态系统;核心企业在创新生态系统中发挥主体作用,通过技术突破、应用场景开发驱动产业快速发展。探索性提出未来产业培育模式理论模型,强调政府的主导作用,对中央与地方的政府职能进行细化与区分,并从加强顶层设计、健全政策体系、激发地方活力三个方面提出构建我国未来产业培育模式的政策建议。

关键词:未来产业;产业培育模式;创新生态系统;人形机器人

The future Industry Cultivation Model from the Innovation Ecosystem Perspective: A Case Study of the Humanoid Robot Industry

Liu Yun,Zhang Xintong

(School of Public Policy and Management, University of Chinese Academy of Science , Beijing 100081, China)

AbstractFuture industries are becoming the focal point of competition in the global technological and industrial revolutions and play a critical role in fostering new quality productive forces and promoting economic growth. Given the forward-looking, uncertain, and long-term features of future industries, there is an urgent need to develop a scientific and effective industry cultivation model. Research on future industry cultivation models is still in its early stages. The connection between relevant studies and actual industrial development is not yet strong enough, and many research outcomes are insufficiently clear to effectively guide the development of future industries, requiring further exploration and research.

From the perspective of the innovation ecosystem, the study selects the humanoid robot industry as a case study, with government departments and several representative domestic and international companies as the research subjects. It collects data from multiple sources comprehensively through various channels, including interviews, public information, and internal documents. This study systematically organizes the collected data and applies structured data analysis techniques to examine the dynamics between the government, key enterprises, and other ecosystem participants. This analysis culminates in a comprehensive summary of the industry's developmental insights.

The research identifies three major approaches for cultivating future industries: ecosystem building, technological advancement, and scenario-driven development. In terms of ecosystem building, the government takes measures such as strategic planning and industrial cluster development, while core enterprises participate through various means, jointly promoting the development of the industrial innovation ecosystem. For technological advancement, core enterprises achieve technology breakthroughs through independent research and development, industry-academia collaboration, and integrated innovation, thus driving the development of future industries. In scenario-driven development, the activities of actors within the ecosystem can be categorized into demand-supply matching of scenarios and demonstrations of typical scenarios, facilitating the commercialization of humanoid robots. On the basis of the case analysis, the study proposes a model of future industry cultivation based on the innovation ecosystem theory. This model emphasizes the government's leading role in industry cultivation, where the government acts as an "architect" to foster the industrial ecosystem. Core enterprises rely on the innovation ecosystem to form close interactive and cooperative relationships with various actors, achieving rapid development of future industries through a combination of technological advancement and scenario-driven approaches.

It is concluded that (1) the central government is responsible for technology identification, strategic planning and institutional development in the cultivation of future industries, and it is expected to establish a systematic framework that includes industry standards, funding policies, technology finance, talent training, and ethical norms. (2) Local governments are the key forces in building the innovation ecosystem and promoting the development of future industries. They determine the key development directions of future industries in line with their own resource endowments and industrial foundations, and provide long-term and stable support, optimize resource allocation, and promote the development of industrial clusters. (3) Core enterprises are the ultimate entities realizing industrial breakthroughs, relying on the innovation ecosystem to establish in-depth cooperative relationships with various entities. They cooperate with supply-side entities to ensure a stable supply of raw materials and key components,and collaborate with complementary enterprises for technological integration and innovation.

In accordance with the theoretical model and practical experience, the study provides three policy recommendations for cultivating future industries in China. The central government should enhance top-level design by strengthening the identification of key technologies and strategic planning for future industries, ensuring a unified and cohesive national development strategy that involves comprehensive planning and coordination. Policymakers need to refine the policy framework by optimizing tax, talent, financial, and regulatory policies to foster better communication and cooperation among various actors within the innovation ecosystem, thereby empowering enterprises to take the lead in innovation and fully engage in the development of future industries. Regionally tailored approaches should be adopted to cultivate future industries by gathering leading core enterprises, suppliers, and complementary businesses, and by establishing innovation and service platforms that provide comprehensive support and services to these enterprises, which in turn will stimulate the growth and advancement of future industries.

Key WordsFuture Industry; Industry Cultivation Model; Innovation Ecosystem; Humanoid Robot

DOI10.6049/kjjbydc.2024090715

开放科学(资源服务)标识码(OSID):

中图分类号:F204;F407

文献标识码:A

文章编号:1001-7348(2025)24-0061-11

收稿日期:2024-09-27

修回日期:2024-12-06

基金项目:国家自然科学基金项目(72474206)

作者简介:刘云(1963-),男,安徽合肥人,博士,中国科学院大学公共政策与管理学院特聘教授、博士生导师,研究方向为创新管理、科技政策、科技评价、知识产权管理;张心同(1999-),男,山东潍坊人,中国科学院大学公共政策与管理学院硕士研究生,研究方向为科技政策、创新管理。

0 引言

当前,全球正处于新一轮科技、产业革命进程中,未来产业正成为促进经济社会发展的新引擎。各国在前沿科技、颠覆性技术领域前瞻布局[1],以在未来产业竞争中占据先机与优势。我国高度重视未来产业的布局、培育、发展。2020年4月,习近平总书记在浙江考察时强调,“抓紧布局数字经济、生命健康、新材料等战略性新兴产业、未来产业”。《中华人民共和国国民经济和社会发展第十四个五年规划和2035年远景目标纲要》提出前瞻谋划未来产业,确定了未来产业发展的重点领域与方向。工业和信息化部等七部门联合发布《关于推动未来产业创新发展的实施意见》,布局制造、信息、材料、能源、空间、健康六个方面,提出通过打造标志性产品、壮大产业主体、丰富应用场景等方式推动未来产业高质量发展。各级地方政府也相继提出具有地方特色的未来产业发展行动方案,多措并举培育未来产业创新生态,促进未来产业发展。

从发展条件看,我国在多个相关领域取得了一系列科技突破,为未来产业前瞻性布局和培育提供了坚实的科技基础。我国拥有完备的工业体系、庞大的内循环市场以及产业高端化、绿色化的转型需求,一方面为新技术的转化及应用提供了丰富的场景与激励,另一方面也形成了强大的产业链协同效应,有助于未来产业的培育和发展。

然而,未来产业正处于萌芽阶段,发展过程高度依赖尖端科技突破与应用场景开发,具有前瞻性、不确定性、复杂性、颠覆性、长周期性等特征[2]。这些特征使得未来产业的培育模式、发展前景尚不明确,为其发展与管理带来了巨大挑战。当前,我国未来产业正面临技术突破不足、应用场景待完善、创新生态待健全等问题,研究未来产业的培育模式对我国提升在全球未来产业中的竞争力、培育新质生产力具有重要意义。本文选择人形机器人产业为案例研究对象,基于创新生态系统视角,重点研究政府、企业推动产业发展的措施成效,构建未来产业培育模式理论模型,并基于模型分析与实践经验提出针对性政策建议,以期为我国未来产业培育提供一定的理论支撑。

1 研究评述

1.1 未来产业

工业和信息化部等七部门《关于推动未来产业创新发展的实施意见》中提出,“未来产业由前沿技术驱动,当前处于孕育萌发阶段或产业化初期,是具有显著战略性、引领性、颠覆性和不确定性的前瞻性新兴产业。”学界也展开了相关讨论(见表1)。综合概述,未来产业是源自前沿科技突破,目前处于孕育期或成长初期,对经济社会发展具有重大影响潜力且需前瞻布局的引领性、战略性产业。

表1 未来产业含义

Table 1 Concept of future industries

文献来源含义概要沈华等[5]·未来产业以满足未来人类和社会发展新 需求为目标·以新兴技术创新为驱动力·扩展人类认识空间、提升人类自身能力、 推动社会可持续发展陈劲等[6]·重大科技创新产业化后形成·代表新一轮科技和产业革命的发展方向·对未来经济社会变迁起关键性、支撑性、 引领性作用余东华等[7]·基于重大科技创新和高新技术产业化·未来决定产业竞争力和经济实力

学者们从不同视角对未来产业的特征展开研究。王小林等[8]基于中美战略布局的视角,提出未来产业具有前沿科技深度应用、前沿科技交叉融合、多主体合作推动创新三大特征,并提出创新生态系统是未来产业的发展动力。吴迪[9]认为未来产业有培育周期长、先发优势足、带动性较强、正外部性以及不确定性五个特征,丰富了未来产业理论内涵。同时还有学者对我国未来产业发展战略选择(陈凯华等,2023)、知识产权管理(冯晓青,2024)、支撑新质生产力(邱斌,2024)等方面开展研究。未来产业培育模式研究也是当前学界研究的重点之一,余江等(2023)以美国集成电路产业为案例研究对象,总结颠覆性技术驱动的未来产业培育模式理论框架。黄庆礼等(2024)基于国内实践经验,探讨创新基础设施集群对未来产业发展的积极作用,为未来产业培育提出政策建议。谢芬等[10]基于未来产业生命周期演化进程,搭建未来产业孵化培育系统框架,提出通过战略规划、政策供给、组织创新、资源配置子系统的协同整合促进未来产业发展。还有学者探讨了人工智能、数字化对未来产业培育的影响,研究产业培育面临的挑战及实现路径,并提出对应的政策建议(宋宪萍, 2024;史占中, 2024)。但是结合具体未来产业发展经验开展的培育模式研究较少,亟需进一步深入探索。

1.2 基于创新生态系统理论的未来产业培育

学者们主要通过结构视角(Ecosystem as Structure)或生态成员中心视角(Actor Centric)开展创新生态系统研究[11-12]。部分学者关注现有创新生态系统中起核心作用的主体,将其称为关键组织(Keystone Organization)或生态系统领导者(Ecosystem Captain)。有的学者进一步提出“架构者(Architect)”概念[13]:架构者设定系统发展目标,确定成员在生态系统中的地位分工,确立标准并搭建各主体交流路径,架构者是生态系统中基本和显著的特征之一[14]。谭劲松等[15]通过研究中国轨道交通设备产业,总结政府在产业创新生态系统的演进过程中发挥的关键作用,包括架构者、制度构建者、参与主体等,为未来产业培育模式研究提供启发。未来产业正处于发展孕育期,核心企业能力相对较弱,因此需要政府作为架构者构建产业创新生态系统,搭建各主体间的合作交流网络,助力核心企业通过技术推动、场景驱动等方式实现自身成长,进而促进未来产业持续快速发展。

有的学者采用创新生态系统理论对未来产业展开研究,李军凯等[2]构建了未来产业创新生态系统框架,分析政府、企业、科研院所、新型研发机构在创新生态系统群落中的角色分工,强调政府和企业家精神在系统中的重要作用。张治河等[16]构建人工智能产业创新系统模型,提出环境、教育、科学三大子系统分工协作,为创新主体提供支持保障。陈凯华[17]提出面向需求和场景进行未来产业创新生态培育,系统分析培育产业创新生态可能面临的挑战并提出政策建议。相关研究构建了相对完整且自洽的理论框架,但缺乏与未来产业发展实践的结合,对政府架构者角色阐述相对不足,忽略了中央政府、地方政府在未来产业培育中的作用互补性与差异性。

综上所述,未来产业的相关研究尚处于起步阶段,国内学者开展了较多理论研究,未来产业相关理论体系正在形成,但与产业发展的实际结合紧密度不够,已有的研究成果尚不能清晰地指导未来产业创新发展实践。未来产业涉及诸多复杂主体与不确定因素,在理论构建、模式研究、实践应用等方面具有较大的研究空间与价值。

2 研究方法与数据

2.1 研究方法

未来产业培育模式问题复杂,研究对象涉及多层次、多主体,且仍处于动态演进阶段,当前的相关研究尚不充分。本文采用单案例研究方法,选取人形机器人产业作为研究对象,重点研究其创新生态系统构建过程,以及过程中政府与核心企业、产业链上下游企业、互补端企业、科研院所等主体的互动关系,系统梳理人形机器人产业发展经验,基于创新生态系统视角探索性构建未来产业培育模式理论模型。

2.2 案例选择

选择人形机器人产业为案例研究对象,适合本文研究目标与主题,有利于构建未来产业培育模式理论框架。

(1)人形机器人产业是典型的未来产业。人形机器人产业由人工智能、高端制造、感知技术等前沿科技创新驱动,但目前仍处于初级阶段,需要依靠核心技术突破及应用场景创新推动产业发展。同时,人形机器人具有良好的未来发展潜力,在高端制造、医疗健康、会展服务、特种作业等领域已展现出独特优势,但距离大规模商业应用仍有一段距离,与其他处于孕育期或成长初期的未来产业具有相似性,满足案例典型性原则。因此,通过人形机器人产业的培育经验总结未来产业培育模式存在合理性。

(2)当前,人形机器人产业正经历产业创新生态系统的形成演进过程,发展中面临一些问题,具有研究价值。人形机器人产业已经形成包含政府、核心企业(整机企业)、供给侧主体(原材料、零部件供应商)、需求侧主体(新能源车企等)、互补企业(人工智能企业等)、科研主体以及金融主体的生态系统主体分类,但各主体地位及主体间的合作机制尚不明确,仍处于动态演进的过程中。人形机器人亟需降低产品成本、提升端到端任务完成能力,因此,研究政府构建产业创新生态系统的措施以及各类企业在技术突破、成本控制、场景开发等方面的行动策略,对总结未来产业培育模式理论模型具有重要意义。

(3)人形机器人产业的研究数据比较丰富。当前的人形机器人正经历发展小高潮,相关企业数量增长迅速,人形机器人的产品集中发布。据不完全统计,目前国内外通用人形机器人整机企业已超过35家(见表2),共发布原型机或机器人产品超百台。英伟达、比亚迪、科大讯飞等互补端、需求端企业也通过不同方式布局人形机器人产业。

表2 代表性人形机器人企业

Table 2 Representative humanoid robot enterprises

类别公司名称国外特斯拉Figure 01Open AIAgility迪士尼 Apptronik川崎重工亚马逊IHMCBD AI国内优必选傅利叶宇树智元理工华汇 小米星动纪元达闼追觅钢铁侠 中兵智能中电科乐聚云深处五八 开普勒探索小鹏汽车科大讯飞加速进化逐际动力 卓益德洛必德蔚蓝科技银河通用星辰智能 月泉仿生图睿智能

2.3 数据收集

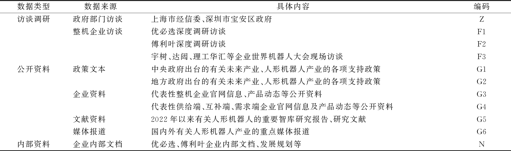
当前的人形机器人企业发展模式存在差异性,不同企业在技术路径、商业策略、政策应对等方面呈现出多样化特征;政府通过政策引导、资金支持、产业集聚等方法推动未来产业发展,在构建产业创新生态系统中发挥着重要作用。因此,研究需全面调研各相关主体,然后总结其培育模式理论框架。本文以人形机器人产业为案例研究对象,但在数据收集过程中并不仅限于某一特定的人形机器人企业,而是考虑其代表性和兼顾调研的便利性,选择政府部门及多家国内外代表性企业作为调研对象,并遵循三角验证原则,多渠道综合获取访谈调研、公开资料、内部资料等相关数据,如表3所示。

表3 数据来源

Table 3 Data sources

数据类型数据来源具体内容编码访谈调研政府部门访谈上海市经信委、深圳市宝安区政府Z 整机企业访谈优必选深度调研访谈F1 傅利叶深度调研访谈F2 宇树、达闼、理工华汇等企业世界机器人大会现场访谈F3公开资料政策文本中央政府出台的有关未来产业、人形机器人产业的各项支持政策G1地方政府出台的有关未来产业、人形机器人产业的各项支持政策G2 企业资料代表性整机企业官网信息、产品动态等公开资料G3 代表性供给端、互补端、需求端企业官网信息及产品动态等公开资料G4 文献资料2022年以来有关人形机器人的重要智库研究报告、研究文献G5 媒体报道国内外有关人形机器人产业的重点媒体报道G6内部资料企业内部文档优必选、傅利叶企业内部文档、发展规划等N

访谈调研为案例研究提供了真实丰富的数据,是本研究最重要的数据来源,具体如表4所示。调研以半结构化访谈为主,设置了调研提纲,但以开放式提问为主,允许受访者结合自身经历与体会进行发散,采访者不进行批判性评论,避免影响受访者的真实表达。针对同一问题,询问不同受访对象的体会与感受,若有问题的回答存在偏差,则将上一组访谈对象的回答作为进一步提问的背景,询问下一组访谈对象偏差产生的原因。

表4 访谈数据收集

Table 4 Interview data collection

访谈类型访谈对象时长(min)访谈主题访谈问题举例编码政府部门访谈上海市经信委110未来产业布局及具体行动方案·上海未来产业规划理念有哪些Z·上海目前培育未来产业的有效措施有哪些深圳市宝安区政府55未来产业布局及具体行动方案·深圳未来产业布局方向有哪些Z·深圳未来产业集群发展情况整机企业访谈优必选副总及研发团队140人形机器人研发历程及未来趋势·贵公司核心研发团队情况及技术创新、产 品开发模式如何F1·人形机器人未来产品方向、应用场景、发展 困境有哪些优必选研发团队与市场负责人120人形机器人市场现状及产学研合作情况·贵公司机器人产业合作生态如何F1·贵公司产品市场竞争力如何·贵公司获得的政策支持、政府资助情况傅利叶研发团队与市场负责人75人形机器人研发历程、市场现状、未来趋势·贵公司产品开发与技术研发历程F2·贵公司发展的核心驱动要素、可推广经验宇树、达闼、理工华汇等技术人员210人形机器人产品特点与发展历程·贵公司核心技术创新、产品开发情况F3·贵公司未来发展策略

2.4 数据分析

本研究对获取的数据展开系统性编码,采用结构化数据分析方法,将数据凝聚提炼,形成一阶概念、二阶主题和聚合构念[18]。在分析过程中,注重原始数据、主题概念与创新生态系统理论的不断沟通对话,数据分析主要划分为如下阶段:

(1)原始数据处理。整理访谈录音,注意保留受访者原始意见表达。此后进行二手资料处理,将视频宣传片等转为文本,繁体、英文文本资料转为简体中文,形成基础数据库,便于后续编码。研究团队将不同来源的数据进行“中心句”提取与整理,通过Excel汇总。

(2)数据逻辑串联。针对原始数据“中心句”提取结果进一步筛选、简化、聚焦,提出反映研究对象行为的一阶概念,并针对一阶概念进行聚合降维,提出二阶主题,借助思维导图挖掘各概念间的逻辑关系。研究团队及相关领域专家反复探讨,如有意见冲突,则依托原始数据资料进行验证,对不确定的信息进行回访,寻找是否存在例证推翻现有编码。

(3)数据结构搭建。将二阶主题与创新生态系统理论进行对话,进一步抽象为聚合构念,形成数据结构,为确保其可靠性,在研究过程中基于理论和案例多次对比修正,直至梳理出稳健清晰的逻辑关系,如图1所示。

图1 数据结构

Fig.1 Data structure

3 案例分析

人形机器人是具有与人类相似的身体结构和运动方式的智能机器人,其技术系统包含感知系统、决策系统、执行系统。其中,感知系统通过各类传感器感知自身状态与环境信息,将信息传递至决策系统;决策系统基于人工智能算法处理信息,得出执行方案;执行系统通过执行结构完成动作。人形机器人产业链上游包含人形机器人零部件及软件系统供应商,其中电机、减速器、关节、传感器、控制器等为核心零件,在成本中占比较高,且是制约机器人性能的重要因素。中游主要包含机器人技术及相关人工智能技术研发、机器人本体生产和系统集成企业,即机器人整机企业。下游为人形机器人在不同场景的应用企业。

人形机器人产业是代表性未来产业,一方面,正经历发展热潮,具备良好的产业前景,有为多个领域提供创新解决方案的潜力;另一方面,正处于产业化初期,虽有广泛的潜在应用场景,却难以实现量产与大规模商业应用,存在亟需解决的问题。

(1)技术水平未达到满足场景需求的理想状态。当前,人形机器人的运动效率、稳定性、多地形适应能力尚有欠缺,对多样化的生活场景、复杂的工厂场景适应力不足。人形机器人的任务理解、执行能力仍有待提高,难以满足用户对高效率及准确性的追求。人工智能与机器人的融合创新是一条可行性较强的解决路径,但也面临数据的数量与质量、算法的优化与改进、安全性与隐私保护等问题。此外,算力资源分配也是制约人形机器人发展的瓶颈之一,如果数据处理全部在云端完成,则会出现数据传输及处理延迟;如果数据处理全部由端侧本地完成,人形机器人则会面临散热、续航挑战。

(2)人形机器人成本较高,对落地应用造成阻碍。一个原因是生产未实现规模化,单个机器人成本较高;另一个原因是核心零部件成本高,特别是精密关节、驱动器、减速器等部件,部分需要从国外进口的零部件价格更加高昂,须通过自研核心零部件实现成本降低。目前国内人形机器人产业的上游供应商及整机企业已取得一定进展,但在小型伺服阀、新型刚柔串并混联结构、高精度新型传感器等方面仍需进一步突破。

(3)应用场景不清晰。大多数投资者及用户对人形机器人的应用前景持观望怀疑态度,其对需求痛点的解决方案、与传统方式的差异化竞争优势还未充分呈现,导致市场认知度不足。部分投资者对人形机器人的实际价值与投资回报率也存有疑虑。

为解决人形机器人面临的发展困境,政府、企业及其他相关主体通过多种措施促进其产业发展。基于对调研数据的系统性编码,本文将人形机器人产业培育方式总结为生态构建、技术推动、场景驱动三大维度,对每一维度下的各主体行为作分类分析,阐明未来产业发展的过程与机制。

3.1 生态构建

在人形机器人产业发展过程中,政府充分发挥创新生态系统架构者作用,通过战略规划、产业集群建设等措施构建产业创新生态系统,同时系统中的核心企业也以多种方式积极参与生态构建,相关例证见表5。

表5 生态构建典型证据

Table 5 Typical evidences of ecosystem cultivation

二阶主题一阶概念典型证据举例战略规划技术识别·打造人形机器人“大脑”“小脑”、突破“肢体”关键技术(G1) 任务布局·面向人形机器人等重点方向,聚焦核心基础、重点产品、公共支撑、示范应用等创新任务(G1)·上海着力发展未来产业,提高国际竞争力,实现产业升级,因此确定了五个未来产业方向,并把五个 方向定义为五个集群(Z)产业集群建设产业园建设·(北京)引进一批具身智能机器人骨干企业,打造产业综合集聚区(G2、G6)·上海通过“平台+载体”推动未来产业发展,产业园是载体,在其中建设很多平台(Z) 创新平台建设·上海积极引进领军企业共建制造业创新中心,并通过创新中心进行共性技术研发、场景解决方案打 造(活动)(Z)·我们(深圳)把机制搞活,建研发创新平台,建技术创新中心,最终是支持企业,调动它们积极性,很多 科研团队、机构如果对产业没贡献,(政府)也不太想引进(Z)服务平台建设·北京亦庄实施产业生态“争先”计划,聚焦产业链全过程发展需求,健全服务平台(G2、G6)企业贡献平台开源·智元机器人开源AIDEA数据平台的数据集(G3、G6)人才培养·智元机器人将开展多项活动培育人形机器人产业人才(G3、G6)·我举一个内部人才的例子,我们之前的产品经理是外国人,但当时他的设计由我们各项目组实现后 只能达到70%~80%,相关人才在学校中获得的培养与人形机器人产业需要还是存在夹角,所以我 们也想强化人才这方面(F1)

(1)战略规划。我国识别关键技术,明确任务布局,确定产业的发展方向及目标,综合开展顶层设计及战略规划。技术识别方面:2023年工业和信息化部发布《人形机器人创新发展指导意见》(以下简称《指导意见》),将人形机器人划分为“大脑”“小脑”、机器肢、机器体四大关键技术群,提出凝练关键技术、关键软件、标准体系等清单,推动人形机器人与各类前沿技术融合[19]。任务布局方面:《指导意见》按照“谋划三年、展望五年”,部署了关键技术突破、重点产品培育、应用场景拓展、产业生态营造、支撑能力强化5个方面任务,提出2027年使人形机器人产业生态具备国际竞争力,综合实力达到世界先进水平。同时,揭榜挂帅制度作为推动技术突破、产业发展的有效手段,在人形机器人产业也得到充分应用。2023年8月,工业和信息化部发布《人形机器人揭榜挂帅任务榜单》,共张榜19项关键任务,分为核心基础、重点产品、公共支撑、典型应用四大部分,重点关注硬件、智能、场景3个方面(见图2)。

图2 人形机器人产业揭榜挂帅

Fig.2 Open bidding for selecting the best candidates of humanoid robot industry

美国也开展了机器人领域的战略规划,方式为通过专业社区联盟提议带动政府设立相关计划。2009年美国计算机社区联盟(CCC)发布首份机器人路线图,受此启发,2011年美国国家科学基金会(NSF)与美国能源部(DOE)、农业部(USDA)、国立卫生研究院(NIH)、国防部(DOD)、航天局(NASA)等联邦机构联合发布美国国家机器人计划(NRI),用于支持机器人领域基础研究。该计划采用联合资助方式,以避免某项目因不利于单个联邦机构而难以获得资助的问题,促进了机器人领域的跨学科合作研究[20]。2024年,CCC支持多家美国高校联合发布新一版美国机器人路线图(A Roadmap for US Robotics-2024 Edition),总结了未来发展的主要趋势、社会驱动力以及面临的挑战,提出八大技术研究机会,将具身智能作为重点发展方向之一;同时呼吁建立社会—经济—技术生态系统(socio-economic-technological ecosystem),成立由多家联邦机构组成的工作组,吸纳政界、学界、工业界的代表,确保生态系统的高效沟通、合作,并鼓励其与人工智能、网络与信息技术(NITRD)小组建立有效合作机制[21]

(2)产业集群建设。上海、北京、深圳等地区结合自身实际制定了人形机器人产业发展行动方案,密集发布相关政策,探索通过产业园、创新平台、服务平台建设等方式构建产业集群,进而形成人形机器人产业创新生态系统。

产业园建设方面:各地均引进核心企业,并汇聚供给端、需求端、互补端各类企业,完善生态系统主体。北京亦庄建设机器人产业园,引进优必选等龙头整机企业和智同精密、清能德创等关键零部件企业,已汇聚机器人生态相关企业百余家,初步形成人形机器人产业生态圈。上海着力发展张江机器人谷,汇聚产业链中的标杆企业如傅利叶智能、智元机器人、开普勒机器人等,目前已引进机器人相关企业80余家,形成集聚效应。两地的人形机器人产业园均采用相似发展模式,即引进核心企业,带动上下游产业集聚,实现产业生态迅速完善。

创新平台建设方面:各地通过建设创新中心促进生态系统中主体交流合作,突破共性关键问题。北京2023年建成具身智能机器人创新中心,探索“公司+联盟”模式,与生态系统中的核心企业、需求端企业、科研主体等15家机构开展合作,解决产业发展共性问题。工业和信息化部与上海市政府签约,设立国家地方共建人形机器人创新中心,打造集成技术研发、成果孵化、人才培育、平台支撑的创新生态。深圳建立广东具身智能机器人创新中心,面向产业实际,整合学术、研究、产业资源,推动关键技术创新突破与应用场景开发。

服务平台建设方面:各地积极建设涉及检验检测、孵化培育、人才、资金、知识产权等多种平台,进一步完善产业生态。北京亦庄落地国家机器人检测与评定中心,打造国际机器人产业园孵化器,发挥知识产权保护中心效能,构筑全生命周期的基金支持体系。上海张江除打造多个功能性平台外,还积极创新科技金融对未来产业的支持方式,支持交通银行建立“张江机器人谷服务站”,推出了“智慧知产贷”等创新金融产品。通过多功能、多层次的服务平台建设,各地可为企业的创新发展提供全面支持,并进一步吸引产业中的优质企业入驻。

(3)企业贡献。人形机器人产业中的企业充分发挥创新主体作用,通过平台开源、人才培养等方法促进产业生态构建。智元机器人开源其自研的高性能通信框架AimRT、灵犀X1机器人、基于AIDEA的数据集等,同时还提出具身智能(Embodied Intelligence)成熟度的划分标准、“G1-G5”的具身智能技术演进路线,预期实现从基础自动化到感知、决策、执行的端到端大模型技术进步,为行业内的技术发展提供了实践参考。英伟达推出人形机器人通用基础模型Project GR00T、机器人系统级芯片Jetson Thor和3个计算平台, 希望通过提供开发平台、基础硬件等方式为开发者和企业提供支持,进一步构建产业生态。此外,智元机器人计划通过专项计划、高校比赛、开发者创想日等活动助力人型机器人人才培养。优必选推出从K12到高校的人工智能人才培养体系,将人工智能与人形机器人相结合,与多所高校合作培养科研型人才、与职业技术学院合作培养技能型人才,以满足多层次的产业需求。

3.2 技术推动

人形机器人具有较高的技术门槛,涉及技术门类多且技术更新快。面对这一挑战,核心企业依托创新生态系统,通过自主研发、产学研合作、融合创新等多种方式实现技术跟随与突破,使企业在竞争中取得优势,进而实现产业发展,相关例证见表6。

表6 技术突破的典型证据

Table 6 Typical evidences of technology breakthroughs

二阶主题一阶概念典型证据举例自主研发原有技术积累·傅利叶此前一直投身于康复机器人领域,在硬件方面有深厚的技术积累,我们基于自身优势,在研发 人形机器人的时候偏重机器人硬件、运动层面(F2)·我们(宇树)在机器狗领域技术领先,相关技术迁移应用到人形机器人上,产品各方面参数都处于较 高水平(F3) 关键技术攻关·我们(优必选)目前已经完成了从小型舵机到大型人形机器人舵机的全覆盖,每一款都是公司大规模 投入进行攻关研究的,经历了小试、中试、量产,最终实现突破(F1) 产学研合作科研成果转化·北京理工大学团队在2000年开始人形机器人研发,其科研成果“汇童”机器人经历6代更新,正处于 产业化阶段(F3、G6) 联合研发·优必选有与高校等科研机构合作的传统,我们与很多顶尖高校都进行过科研合作,包括合作开展研 发项目、建立联合实验室等(F1、N)·上海高校有很好的人形机器人科研基础,比如同济有多足机器人的研究,上海交通大学也有很多双 足仿人机器人,我们也在探索建立它们与企业的合作研发机制(Z)融合创新互补技术融合创新·人工智能的发展极大促进了人形机器人发展,基于大模型等重构机器人算法、提升任务处理能力是 一个发展重点(F1)·Figure 01连接到预训练的多模态大模型,可以完成垃圾整理、自然对话等任务(G5、G6)

(1)自主研发。在创新生态系统中,核心企业自主研发是通过技术推动实现产业发展的重要方式。当前的大多数人形机器人企业均追求核心零部件自主研发,突破新型制造工艺、新材料、新型传感等关键技术,以期实现进一步低成本制造,强化机器人运动能力与任务处理能力。技术突破的实现方式可分为原有技术积累突破和关键技术攻关突破。

通过原有技术积累实现技术突破、产品发布的代表性企业有傅利叶智能、宇树科技等。傅利叶智能在医疗康复领域积累了大量研发经验,在仿生机械结构、模块设计、执行器关节等技术领域具备优势。在原有技术积累的基础上,傅利叶开发通用机器人GR-1,实现了全栈核心底层硬件自研和关键零部件的突破。宇树科技在四足机器人领域有深厚的技术积累,其第一款人形机器人H1的膝关节正是使用了四足机器人B2的关节电机,相关的零部件迁移使用大大加快了宇树人形机器人的产品研发速度。

关键技术攻关是企业实现技术突破的主要方式。优必选的产品体系较健全,覆盖了小型、中型、大型人形机器人,且小型机器人种类丰富,因此对从小型到大型的伺服驱动器均有个性化需求。公司研发团队遵循概念化—实验与验证—商业化的技术研究流程,持续开展关键技术攻关,已设计生产40多种不同的伺服驱动器,使优必选实现了小、中、大扭矩伺服驱动器的自主化。

(2)产学研合作。核心企业与高校等科研机构主体的产学研合作可有效通过技术突破推动产业发展,主要包含科研成果转化、联合研发等方式。科研成果转化方面:理工华汇公司依托北京理工大学人形机器人团队的科研成果,推出具备自研核心零部件的汇童系列机器人,实现了高爆发驱动,其跳跃高度和跳远距离为世界领先水平。星动纪元公司由清华大学交叉信息研究院孵化,现已推出产品级人形机器人STAR 1,快速实现了从实验室到市场的产品转化。联合研发方面:自2015年起,优必选就与清华大学等高校合作,开展人形机器人步态规划、导航规划、运动协调等方面研究,并与深圳大学、华南理工大学建立联合实验室,为建设人形机器人全栈技术能力体系带来了极大帮助。

(3)融合创新。在产业创新生态系统中,核心企业与互补端企业交流合作实现技术融合创新。目前人形机器人产业主要与人工智能技术融合,实现机器人算法重构与具身智能开发。人形机器人企业Figure与Open AI、微软达成合作,将与Open AI合作开发下一代人形机器人AI模型,预期大幅增强人形机器人的感知、推理、交互能力,使其更好地理解和响应环境中的复杂信息;而微软将提供微软云作为AI基础设施用于Figure的人工智能训练。通过与互补端企业合作,Figure有机会大幅提升人形机器人的端到端任务处理能力,提高机器人在各种场景的商业化落地速度。

3.3 场景驱动

基于场景的应用示范是人形机器人落地的必要条件。人形机器人当前面向的典型场景可大致分为三类:一是汽车、核电等高端工业场景,二是会展、晚会、康养等娱乐服务场景,三是巡检、石化、国防等特殊作业场景,这些场景涵盖了多个行业与领域,展现了人形机器人面对多样化需求的应用潜力。广泛的应用场景吸引了生态系统中的需求侧主体,人形机器人整机企业与需求侧主体的合作正经历发展高潮,双方共同针对特定场景需求开展人形机器人技术攻关、数据集训练等。同时,各地政府也积极作为,结合地区产业优势与资源禀赋,推动人形机器人应用示范项目落地。生态系统中各主体相关活动可分为场景供需对接和典型场景示范两类,相关例证见表7。

表7 应用示范的典型证据

Table 7 Typical evidences of application demonstration

二阶主题一阶概念典型证据举例场景供需对接核心企业与需求端合作·优必选已经在会展服务、教育领域有了一定的用户,目前将新能源汽车领域作为公司进军制造业的 优先落地场景,探索与车企建立合作关系(F1)·比亚迪首次投资人形机器人相关企业,成为智元机器人股东(G6)政府建立企业交流机制·上海通过组织科创企业与长期护理保险企业交流活动,推动化解银发经济人工短缺与人形机器人缺 乏应用场景的供需矛盾(G2、G6)·傅利叶主要专注于硬件层面,目前不做场景应用,上海市政府帮助我们“结对子”,让我们跟有需求的 企业交流,探索建立合作机制(F2) 典型场景示范典型场景训练·我们(上海)希望通过场景收集到足够的数据,提升任务执行能力,高质量场景数据集会是人形机器 人落地的一大助力(F1、F3)场景示范工程·北京亦庄将实施50个应用示范工程,开展“机器人+”应用示范(G2、G6)·我们(上海)之前应用场景做得比较粗,只是选定方向,没有提出要做成什么样,有什么标准,具体领 域是什么,缺乏专业性;此后我们要进行升级迭代,一是缩小领域范围,二是设立评判标准,包括获取 专家的指导意见等(Z)

(1)场景供需对接。核心企业与需求端主体建立合作是开发应用场景、通过场景需求驱动未来产业发展的最有效途径。新能源汽车制造是当前人形机器人最活跃、最具潜力的应用场景,汽车制造对精度、效率、安全性的高要求为人形机器人应用提供了可能性,行业龙头企业已在此领域展开了合作探索。比亚迪投资智元机器人,以期将人形机器人用于新能源汽车生产。优必选发布工业场景解决方案,与蔚来、吉利、一汽大众等汽车企业建立合作,进行实训实操,目前已在一定程度上可完成搬运、分拣、质检等任务。特斯拉Optimus人形机器人以在特斯拉超级工厂应用为设计目标,目前已可完成分装电池任务,并不断提升运动能力与人工智能水平。

各地政府正积极探索建立核心企业与需求端企业的交流机制,开发多种人形机器人应用场景。上海针对“银发经济”的发展需求,尝试搭建长期护理保险机构与人形机器人企业的交流平台,帮助养老相关企业了解人形机器人的研发及产业化进展,深入了解人形机器人在陪护、情感交流、生活辅助等方面的潜力,通过构建交流渠道助力双方进一步开发人形机器人服务陪护场景。

(2)典型场景示范。典型场景训练可生成高质量数据集,提升人形机器人基于场景的任务处理能力,形成技术、场景双轮驱动的发展模式。当前人形机器人产业在数据集的规模和质量方面仍有欠缺,特别是基于具体应用场景训练采集的高质量场景数据集,可能会成为行业内的关键资源,乃至形成行业壁垒。为解决这一问题,上海人形机器人创新中心面向不同场景搭建训练场,2024年在上海打造100个训练场,预计2027年将在多城市搭建1 000个适配不同场景的训练场。上海机器人产业技术研究院联合重点高校及傅利叶、智元等核心企业开展了人形机器人数据集建设项目,待数据集建设完成后将面向全国开放,促进数据共享与应用场景开发,共同完善产业生态。

开展场景示范工程是各地政府促进人形机器人技术应用和市场化落地的重要手段之一。北京亦庄提出通过精准挖掘场景需求,开展应用示范工程,在智能制造、教育培训、养老服务、特种工作等领域实现应用突破,同时关注人形机器人与人工智能的融合创新潜力,将“人工智能+人形机器人”作为标杆应用场景之一。上海提出进一步细化场景示范工程,一方面明确领域范围,另一方面设立专业评判标准,提升相关工作的指导性和可推广性。此类场景示范工程可验证人形机器人技术的可行性,提高市场接受度,有助于形成技术与市场的良性反馈循环。

3.4 案例总结

本文通过案例研究,对国内外构建人形机器人产业创新生态系统、促进产业发展的实践经验进行系统总结,分析了政府在未来产业培育中发挥的重要作用,提出基于创新生态系统视角的未来产业培育模式理论模型(见图3)。该理论模型可按主体分为政府、核心企业、供给端主体、需求端主体、互补端企业、科研主体、金融主体等。以人形机器人产业为例,其创新生态系统核心企业为整机制造商,供给端主体主要为原材料企业及核心零部件供应企业,需求端主体主要为重点应用领域企业、公共服务机构、普通消费者等,互补端企业主要为人工智能企业等,科研主体主要包含与核心企业交流合作的大学、科研院所、技术平台等,金融主体主要包含银行、风险投资、产业基金等。

图3 基于创新生态系统的未来产业培育模式模型

Fig.3 Model of future industry cultivation based on the innovation ecosystem

未来产业的核心企业实力相对较弱,难以完全发挥其在创新生态系统中的引领作用,这种模式下需要政府介入与引导,发挥“架构者”“制度供给者”以及部分需求侧的作用,不仅制定战略规划确定未来产业发展方向,还通过提供政策支持、培育产业集群、建立服务平台、促进主体合作等方式塑造创新生态系统。依托这一不断演化发展的创新生态系统,核心企业积极作为,与各相关主体形成紧密的互动合作关系,以技术推动与场景驱动的双重方式实现未来产业快速发展。

4 结语

4.1 研究结论

本文以人形机器人产业为案例研究对象,基于创新生态视角开展未来产业培育模式研究,重点研究政府及核心企业在生态系统构建、产业培育方面的作用,得出如下结论:

(1)政府部门在未来产业培育中承担技术识别、战略规划、多元整合、制度建设等职责。在技术识别基础上,有关部门凝练国家战略需求,通过制定战略规划,确定一定时期内未来产业发展方向与发展目标。对重点发展的未来产业方向,以国家重大科技项目、揭榜挂帅项目等实施作为抓手,促进产业创新生态系统各主体交流合作。结合产业发展实际,逐步建立包含产业标准、资助政策、科技金融、人才培养、伦理规范等方面的制度体系。

(2)地方政府是产业创新生态系统构建、促进未来产业发展的关键力量。地方政府结合自身资源禀赋与产业基础,科学合理确定未来产业重点发展方向,为构建产业生态系统提供长期稳定支持,推动各要素汇聚与配置优化,促进未来产业集群发展,通过建立服务生态系统各主体的公共平台,推动共性技术开发、应用示范等,最终实现区域未来产业的高质量发展。

(3)未来产业中的核心企业是产业突破发展的最终实现主体。核心企业依托未来产业创新生态系统,与各相关主体建立深度合作关系。核心企业与供给端主体展开合作,确保获得原材料、关键零部件的稳定供给;与互补端企业进行技术融合创新,开发新型技术解决方案,加速产业内部技术突破,形成颠覆性技术创新;与科研主体通过人才供给、成果转化、联合研发等方式展开合作,推动技术进步促进产品迭代。此外,核心企业积极探索与需求侧主体的多样化合作,开发符合场景需求的技术与产品,加速了未来产业商业化进程。

4.2 实践启示

未来产业正成为各国竞争的重点之一,通过建立符合我国实际的未来产业培育模式,引导未来产业健康有序发展,形成经济发展的新动能,方能使我国在新一轮技术革命与产业革命中占据有利地位。本文构建了未来产业培育模式理论模型,并基于此提出相关政策建议如下:

(1)加强顶层设计,强化未来产业技术识别与战略规划。未来产业培育需要中央政府发挥核心主导作用,进行统一布局与科学谋划。建议成立由多领域专家组成的未来产业战略咨询专家组,密切跟踪国内外重点未来产业领域的发展动态,关注全球技术、产业竞争格局变化,识别未来产业发展共性技术挑战,谋划建设一批前瞻性研究平台。基于未来产业培育周期长的特征,制定中长期战略规划,形成系统的政策框架和行动指南,探索建立未来产业培育联合工作组,跨区域、跨领域、跨部门、跨行业整合多元资源,凝聚战略需求,形成发展合力。在科技计划项目中设立未来产业专项,持续稳定支持未来产业发展。中央政府还应做好未来产业的政策统筹,确保各项政策实现落地及有效协同。

(2)健全政策体系,助力形成未来产业创新生态系统。完善产业创新政策,促进创新生态系统中各相关主体的合作沟通,切实发挥企业的创新主体作用。优化财政补贴、税收优惠政策,对需求端的企业、机构、消费者购买未来产业产品提供适当补贴,提高相关企业研发费用加计扣除比例,简化企业财政补贴申报流程。升级人才政策,变革相关教育内容与方式,培养适合未来产业的新型人才;改革人才评价标准,鼓励科研人员参与未来产业技术研发,营造开放包容的科研创新氛围。完善科技金融政策,加快建设多层次资本市场,拓宽企业融资渠道;鼓励专业投资机构、产业基金等加大对未来产业的投资力度,完善金融产品与服务,分担相关风险。制定产业监管政策,识别未来产业发展可能带来的安全风险与伦理问题,在依法管制的同时注重包容性、灵活性,避免影响企业创新探索的积极性;监测、评估未来产业相关支持政策的绩效及合规性,确保培育体系规范有效运转。

(3)激发地方活力,探索地方特色未来产业培育模式。地方政府应深入分析现有的产业基础与未来产业的关联性及转型潜力,明确自身在全国未来产业格局中的定位,结合产业基础及发展规划,确定具有区域特色的未来产业发展路径,避免盲目追随热点或简单复制其他地区经验造成重复建设与资源浪费。重点建设未来产业集群,围绕产业链的关键环节和核心要素进行资源配置,汇聚相关龙头核心企业、上下游企业、互补企业,搭建各类功能平台提供全方位服务支撑。地方政府应推动产学研协同创新,着力强化地方高校、科研院所、核心企业的合作交流,通过设立研究专项、组建联合实验室等方式推进共性技术研发突破;同时鼓励高校科研机构结合未来产业需求调整人才培养方案,供给高素质产业人才。地方政府还应探索建立健全科技金融服务体系,可设立地方未来产业发展基金,支持初创期和成长期的高潜力企业,鼓励地方金融机构创新金融产品和服务模式,如知识产权质押贷款、科技保险等产品,为未来产业的技术创新与市场化应用提供资金支持。

4.3 局限与展望

受限于调研条件,本文研究重点主要为中国人形机器人产业,对其他世界领先的人形机器人企业调研不足。此外,由于人形机器人处于发展初级阶段,无法对相关产业培育措施的成效开展实证研究,无法对不同措施的成效进行比较分析,因此总结得出的理论模型实践指导性不足,未来将针对人形机器人产业展开持续跟踪研究。

参考文献:

[1] 周波, 冷伏海, 李宏, 等. 世界主要国家未来产业发展部署与启示 [J]. 新华文摘, 2022, 44(6): 20-24.

[2] 李军凯, 高菲, 龚轶. 构建面向未来产业的创新生态系统:结构框架与实现路径 [J]. 中国科学院院刊, 2023, 38(6): 887-894.

[3] OSTP. OSTP report on the industries of the future act[R]. Washington, D.C.: The White House, 2022.

[4] 工业和信息化部. 工业和信息化部等七部门关于推动未来产业创新发展的实施意见[EB/OL]. (2024-01-18). [2024-03-28]. https://www.gov.cn/zhengce/zhengceku/202401/content_6929021.htm.

[5] 沈华, 王晓明, 潘教峰. 我国发展未来产业的机遇、挑战与对策建议 [J]. 中国学术期刊文摘, 2021,27 (19): 54-57.

[6] 陈劲, 朱子钦. 未来产业:引领创新的战略布局 [M]. 北京: 机械工业出版社, 2022.

[7] 余东华. “十四五”期间我国未来产业的培育与发展研究 [J]. 天津社会科学, 2020,40(3): 12-22.

[8] 王小林, 谢妮芸. 未来产业:内涵特征、组织变革与生态建构 [J]. 社会科学辑刊, 2023,45(6): 173-182.

[9] 吴迪. 促进未来产业健康有序强劲发展 [J]. 宏观经济管理, 2023,31 (4): 5-12.

[10] 谢芬, 杜坤伦. 未来产业高质量发展的生命周期演化与政策体系构建 [J]. 江海学刊, 2024, 67(4): 96-103.

[11] ADNER R. Ecosystem as structure: an actionable construct for strategy[J]. Journal of Management, 2017, 43(1): 39-58.

[12] SONG J. Innovation ecosystem: impact of interactive patterns, member location and member heterogeneity on cooperative innovation performance [J]. Innovation Management Policy &Practice, 2016, 18(1): 13-29.

[13] JACOBIDES M G, CENNAMO C, GAWER A. Externalities and complementarities in platforms and ecosystems: from structural solutions to endogenous failures [J]. Research Policy, 2024, 53(1): 104906.

[14] GULATI R, PURANAM P, TUSHMAN M. Meta-organization design: rethinking design in interorganizational and community contexts [J]. Strategic Management Journal, 2012, 33(6): 571-586.

[15] 谭劲松, 宋娟, 陈晓红. 产业创新生态系统的形成与演进:“架构者”变迁及其战略行为演变 [J]. 管理世界, 2021, 37(9): 167-191.

[16] 张治河, 高中一. 人工智能产业创新生态系统模型的构建与分析 [J]. 科研管理, 2023, 44(10): 10-21.

[17] 陈凯华. 以需求和情景为牵引培育未来产业创新生态 [J]. 人民论坛·学术前沿, 2024,13(12): 22-28.

[18] GIOIA D A, CORLEY K G, HAMILTON A L. Seeking qualitative rigor in inductive research: notes on the Gioia methodology[J]. Organizational Research Methods, 2013, 16(1): 15-31.

[19] 工业和信息化部. 工业和信息化部关于印发《人形机器人创新发展指导意见》的通知[EB/OL]. (2023-05-26). [2024-03-28]. https://wap.miit.gov.cn/jgsj/kjs/wjfb/art/2023/art_50316f76a9b1454b898c7bb2a5846b79.html.

[20] HICKS D J, SIMMONS R. The national robotics initiative:a five year retrospective[J]. IEEE Robotics &Automation Magazine, 2019, 26(3): 70-77.

[21] BURNSTEIN J, PIERSON H, MARVI H, et al. A roadmap for US robotics: robotics for a better tomorrow 2024 edition[R]. San Diego, US: Computing Community Consortium, 2024.

(责任编辑:梅岚峤)