意义行为、资源行动与商业模式迭代编织路径
——基于有农的纵向单案例研究

陈舒阳1,李永发2

(1.东南大学 经济管理学院,江苏 南京 211189;2.安徽财经大学 工商管理学院,安徽 蚌埠 233000)

摘要:商业模式迭代是企业面对复杂、动态、不确定性数字情境冲击的重要手段,有助于企业增强预见性,赢得独特竞争优势。基于有农案例,从商业模式规则和功能板块出发,界定作为认知图式、形式表达和真实实体的商业模式,并构建“认知-表达-实体”(CFR)模型作为商业模式迭代的基础性分析框架。引入意义行为和资源行动理论,探究认知、表达和实体三种形态商业模式迭代机制和编织成型路径。研究发现:①商业模式迭代是由“认知图式-形式表达-真实实体-新认知图式”构成的反馈循环过程;②意义行为和资源行动在三种商业模式形态转化中发挥关键作用,外部情境触发管理者意义建构是商业模式迭代的逻辑起点,实体形态商业模式构成企业特有的运营环境,反过来影响外部情境,意义给赋是认知形态商业模式转化为表达形态商业模式的重要保障,与表达形态商业模式适配的资源行动是构建实体形态商业模式的关键环节;③三种商业模式形态转化过程也是商业模式规则、功能板块编织成型的过程。

关键词:CFR模型;商业模式迭代;意义行为;资源行动;编织路径

Sense-Behavior, Resource Action and Iterative Business Model Weaving Paths: A Longitudinal Single Case Study of YouNong

Chen Shuyang1, Li Yongfa2

(1. School of Economics and Management, Southeast University, Nanjing 211189, China; 2. School of Business Administration, Anhui University of Finance and Economics, Bengbu 233000, China)

AbstractAs enterprises face the impact of a complex, dynamic, and uncertain digital environment, business models constitute a firm-specific operating environment that enhances future predictability and is an important means of addressing the challenges of managing in the digital era. Creating a viable business model is an iterative process, which is due to the dynamic characteristics of the external environment as well as the difficulty of decision makers to design a perfect business model at the early stage of start-ups. In the digital era, many enterprises have gone through one or more rounds of business model iteration in a short period of time, but the results of the iterations are very different, so how to provide enterprises with a viable business model iteration path and strategy has attracted a lot of attention from scholars and practitioners.

This paper first defines the business model as a cognitive schema, a formal expression, and a real entity from the perspective of business model rules and functional boards. The business model as a cognitive schema is the designer's conjecture of the real business model, which is based on the individual's established business logic and cognitive framework. It is often composed of one or multiple functional modules governed by fuzzy rules. The business model as a formal expression refers to the representational artifacts (e.g., diagrams, canvases, or narratives) that articulate business conjectures and realities through words, images, or symbols. It typically consists of a set of functional modules defined by specific rules. The business model as a real entity describes the actualized outcome of configuring these functional modules within a realworld business context, governed by relational and operational rules.

Second, the CFR model is established as a fundamental analytical framework for business model iteration. Finally, by introducing sense-behavior and resource action theory and taking YouNong as a case study, this research explores the critical roles of sense-behavior and resource action in the formation and transformation of the three business model forms:cognitive, formal, and real-entity,and deduces their interrelationships and integrated model during iterative processes, thereby addressing how to facilitate the development of a viable real-entity business model and its specific weaving pathways.

The study finds that (1) Business model iteration constitutes a feedback loop comprising "cognitive schema— formal representation—real entity —new cognitive schema." (2) Sense-giving behavior and resource action play a critical role in the transformation across the three forms of business model. The external context triggers managers' sense-making, which serves as the logical starting point for business model iteration. The business model as a real entity forms the unique operating environment of the enterprise, which in turn influences the external context. Sense-giving acts as a key guarantee for transforming the cognitive-form business model into the representational form, while resource actions aligned with the representational form are essential for constructing the business model as a real entity. (3) The transformation process among the three business model forms is simultaneously a process of weaving and shaping the rules and functional modules of the business model. In conclusion, this paper delineates three distinct states of the business model—the cognitive schema, the formal expression, and the real entity—based on the framework of business model rules and functional boards. It elucidates the transformation between these business model forms and the evolution of business ideas into mature business models, shedding light on business model essence and functions. It also highlights sense-making, sense-giving, and resource-action in business model iteration, offering insights into the "environment-cognition-action" mechanism. The findings of this study provide guidance to businesses, especially for specialized, refined, differential, and innovative SMEs within agriculture. They suggest that managers should continuously update their understanding in response to external shifts, which helps in refining business models. This process not only aids in the development of organizational consensus through effective sense-giving by managers but also underscores the importance of the adaptability and pertinence of resource deployment. By doing so, it enables the realization of a viable business model and the establishment of a competitive edge.

Key WordsCFR Model; Business Model Iteration; Sense-behavior; Resource Action; Weaving Paths

DOI10.6049/kjjbydc.2024050291

开放科学(资源服务)标识码(OSID):

中图分类号:F274

文献标识码:A

文章编号:1001-7348(2025)24-0023-13

收稿日期:2024-05-14

修回日期:2024-07-20

基金项目:国家自然科学基金项目(71372196);安徽省社科规划项目(孵化项目)(AHSKF2021D08)

作者简介:陈舒阳(1996-),女,安徽广德人,东南大学经济管理学院博士研究生,研究方向为商业模式创新理论与策略;李永发(1975-),男,安徽青阳人,博士,安徽财经大学工商管理学院教授,研究方向为商业模式创新理论与策略。通讯作者:陈舒阳。

0 引言

数字技术的迅猛崛起与非线性发展为企业设计新型商业模式(Business Model,BM)提供动力和支撑[1]。商业实践领域涌现的新型商业模式会显著改变某些行业游戏规则[2],赢得独特竞争优势。当企业面临复杂、动态、不确定性数字环境冲击时,商业模式构成企业特有运营环境,增强未来可预见性,是应对数字时代管理挑战的重要手段。然而,创造可行的商业模式属于一种迭代工作,这不仅源于外部环境的动态性,也是由于决策者很难在创业初期就设计出完美的商业模式[3]。并且,一个超凡的商业模式创意并不等于商业成功,从构想到成功实践任重而道远[4]。数字时代,诸多企业在短时间内历经一轮甚至多轮商业模式迭代,但结果大相径庭,因此如何为企业提供一个可行的商业模式迭代路径和策略受到学者的广泛关注。

既有研究关于商业模式含义和功能的解释主要有3种[5-6]:①作为认知图式(Cognitive Schema),即认知形态商业模式(C态商业模式),是管理者脑海中对真实商业系统的想象;②作为真实实体(Real Entity),即实体形态商业模式(R态商业模式),是现实世界中对企业运营有直接影响的公司属性;③作为形式表达(Formal Representation),即表达形态商业模式(F态商业模式),是通过符号、数学或图形描述前两者。虽然三种解释方式有助于在每个类别积累知识,但它们在商业模式的底层材质和功能结构方面各不相同,易造成商业模式概念混淆和滥用。并且,现有研究大多直接采纳某种解释以设定分析界限,却较少同时探讨三种解释间的关联与转化机制,导致其内在关系仍模糊不清。进一步,现有的商业模式迭代研究或聚焦于意义行为、决策逻辑、创业烙印等认知视角下的商业模式设计机制[7-8],或围绕资源行动的商业模式实施路径[9]。虽然少有研究从“认知—行动”双视角构建商业模式迭代整合模型[10],但商业模式迭代机制和路径尚有待更深入的探究,否则相关的管理启示将成为纸上谈兵。

鉴于此,为系统说明商业模式迭代问题并提供迭代策略,本文采取如下步骤:首先,从商业模式基础问题出发,界定商业模式的底层材质和功能结构,即商业模式是什么?延续李东等[11]提出的基于规则的商业模式容器模型:①商业模式的底层材质是规则,是企业开展价值创造和捕获活动所涉及的全部规则,并经历从模糊到具体再到成型的过程;②商业模式容器模型由顾客价值定位、供给模式、合作网络、运营系统、盈利模式5个功能板块构成,板块成型的先后顺序受决策者特质、资源条件等因素影响;③商业模式成型涉及规则成型和板块成型,是两个方向的动态编织过程(如图1所示)。其次,基于商业模式规则和功能板块,进一步界定认知、表达和实体形态的商业模式,并在Shepherd等[5]、Massa等[6]、李永发等[12]研究基础上,总结“认知-表达-实体”(CFR)模型以作为商业模式迭代的基础性分析框架。最后,引入意义行为与资源行动理论,以黟县有农生态农业有限公司(简称“有农”)为研究对象,探究意义行为和资源行动在三种形态商业模式成型及转化过程中扮演的关键角色,推演迭代过程中三者的转化关系和整合模型,即回答如何推动一个可行的实体形态商业模式成型及其具体编织路径。

图1 商业模式成型的编织维度

Fig.1 Weaving dimension of business model forming

本文的理论与实践价值在于:①推演认知图式、形式表达和真实实体三种商业模式形态循环迭代的机制模型,并从规则成型和功能板块成型两个维度澄清三种商业模式形态的迭代编织路径,揭示从商业思想到成熟商业模式的演进机制和发展路径,推动商业模式基础性研究;②明晰管理者意义行为、组织资源行动在商业模式迭代中发挥的重要作用,为后续商业模式迭代的“环境—认知—行动”机制研究提供启发;③为企业,尤其是农业领域专精特新中小企业商业模式的动态迭代提供实质性指导,启迪创业者选择落地可行的商业模式迭代编织路径。

1 理论基础与研究框架

1.1 商业模式迭代的CFR模型

商业模式迭代指企业为应对外部环境和利益相关者变化,不断对现有商业模式进行修正、完善和改变的过程[13]。基于Shepherd等[5]、Massa等[6]和李永发等[12]的研究,结合商业模式规则和功能板块,重新界定认知、表达和实体三种形态商业模式,并总结出三者区别,如表1所示。其中,认知形态商业模式是设计者基于个体既定商业逻辑与认知框架对现实商业系统的猜想[14-15],往往由规则模糊的某个或某几个功能板块构成,是商业模式迭代的构思起点。表达形态商业模式指以文字、图像或象征等形式直观表达商业猜想与现实的模型道具,通常由规则具化的某几个功能板块构成,便于不同个体、组织之间沟通、协同与共享[16-17]。实体形态商业模式描述真实商业世界中一系列基于关系支撑规则的商业模式功能板块配置结果,如“剃刀和刀片”模式、众包模式,在解释不同商业绩效和行业动态中发挥重要作用[18-19]

表1 三种商业模式形态的区别

Table 1 Differences among the three forms of business model

比较认知形态商业模式表达形态商业模式实体形态商业模式定义管理者脑海中对真实商业系统的猜想商业猜想、商业现实的形式化表达道具现实世界中支撑价值创造和价值捕获的客观真实实体商业模式属性认知表达活动商业模式规则模糊具体成型商业模式功能板块某个或某几个功能板块某几个功能板块或全部全部功能板块作用商业模式迭代的构思起点过渡形态,促进不同个体、组织沟通、协同与共享解释不同商业绩效

三种商业模式形态之间存在紧密联系和相互作用,构成一个动态的反馈循环结构。作为商业模式迭代的初始阶段,认知形态商业模式存在于管理者脑海中,以“构想”“猜想”等主观思维形式出现,大多是模糊、不完整和不准确的。为促进认知形态商业模式中的抽象商业概念被组织其它层级理解、接受并付诸行动,管理者需要将其主观思维外化为可操作的形式化模型,即表达形态商业模式。而实体形态商业模式是表达形态商业模式实施的结果,结果受诸多因素影响,可能偏离初始的商业模式创意。事实上,认知形态商业模式一开始并不准确合用,需经过若干次调整,才能获得一个可行的表达形态商业模式。表达形态商业模式是对认知形态商业模式的深化和具化,也为实体形态商业模式实施提供蓝图。而表达与实体形态商业模式触发生成新认知形态商业模式,进而构成三种商业模式形态之间的反馈循环,体现商业模式迭代的连续性和自我修正性,故本文构建商业模式迭代的CFR模型(如图2所示),以探究、理解和诠释商业模式迭代的复杂机制和具体编织路径。

图2 商业模式迭代的CFR模型

Fig.2 CFR model for business model iteration

1.2 意义行为

意义行为是管理者基于个人先验知识判断外部情境并进行意义建构(Sensemaking)和意义给赋(Sensegiving)的过程[20],主要涉及意义建构和意义给赋两个相互衔接的行为。初始认知形态商业模式是高度抽象、不完整的,且嵌入在极复杂的动态外部环境中。意义建构理论强调外在环境刺激性和管理者基于自身认知对情境进行解读与建构,适用于解释外部情境触发管理者形成和更新认知形态商业模式。同时,管理者也需将认知传递至组织层面,达成组织共识,指导组织实践。意义给赋理论强调组织语义塑造,有助于向组织成员传递、扩散和渗透认知,适用于解释表达形态商业模式的形成。

意义建构是人们努力理解新奇、模糊、令人困惑或以其它方式违反预期的问题或事件的过程[21]。作为一项重要的组织活动,环境扫描和问题解释等意义建构活动显著影响组织决策与战略变革[9,22]。意义建构是一个社会化过程,个体试图解读和解释来自环境的一系列线索,具体包括扫描、解释和响应三个核心阶段。其中,扫描是指管理者收集信息的深度和广度,既包括集中搜索,又包括一般的信息浏览,通常被认为是解释和响应的先决条件。解释是管理者从模棱两可的线索中挖掘意义,往往从对问题的控制和效价两个维度解释战略问题。一旦管理者根据认知框架扫描并判断出模糊问题,就会在此基础上采取响应行为[23]

意义给赋是试图影响他人对组织现实重新定义的意义建构过程,具体表现为组织领导者或管理者使用语言、符号、图像等方式战略性塑造组织成员的意义建构[21,23]。作为一种信息输出,意义给赋是高层管理者将其认知向组织其它层级传递、扩散和渗透的过程。意义给赋并不是一个简单的自上而下过程,这是因为接收个体也有自己的解释。此外,在任何层面或者组织边界外,行动者都可能与他人进行意义给赋,不断更新和修正组织认知[24]

1.3 资源行动

资源行动理论是战略性落地认知形态和表达形态商业模式的实践路径,是获得一个实体形态商业模式的必经之路,为解释实体形态商业模式的迭代机制提供理论基础。资源基础理论(Resource-based View,RBV)认为,竞争优势源于拥有的战略性资源,但RBV对管理者创造或利用资源优势的行为保持相对沉默[25-26]。事实上,尽管战略性资源很重要,但企业绩效更多地取决于战略性资源的占有与使用关系。换而言之,企业拥有资源和利用这些资源的行动是决定绩效优势的关键因素[25],故资源行动理论引起学者们的广泛关注。资源行动理论描述了组织使用战略性资源、实现竞争优势的一系列管理行动,根据不同时期的企业资源特性,拓展出“资源拼凑”“资源编排”与“资源协奏”理论[27]。其中,资源拼凑是指企业充分利用手头资源创造或拼凑出所需条件,完成某项必须任务或目标(孙永波等,2021);资源编排聚焦于不同层面和边界,将组织战略性资源转化为高阶能力(苏钟海等,2023);资源协奏适用于异质情境下的资源管理行动,重点关注组织特定资源的剥离和捆绑行为[28]

2 研究设计

2.1 方法选择

本文选择纵向探索性单案例研究方法,具体原因如下:①本文研究目的是探究如何推动一个可行的实体形态商业模式形成?商业模式迭代的具体编织路径是什么?上述属于“如何”和“怎样”型研究问题,宜采用探索型案例研究方法[29];②本研究聚焦于商业模式迭代中认知、表达和实体形态商业模式之间的转化机制,该转化是一个复杂、动态和多元的跨层过程,而纵向单案例研究有利于系统、深入和详尽地呈现商业模式迭代过程[30];③结构化案例数据分析方法具有更好的表征效果,有助于洞察实践中的管理规律,通过讲述有农故事为构建商业模式迭代机制和路径带来新见解与新启发(单宇等,2021)。

2.2 案例企业选择

2.2.1 案例企业选择原则

遵循理论抽样原则(毛基业,2020),选择有农作为案例研究对象,主要原因包括:①案例特殊性,有农作为一家农业领域的专精特新企业,其组织业务与结构相对简单,且经历多次商业模式迭代,有助于分析和论证商业模式迭代机制与发展路径;②理论适配性,市场、政策等外部情境触发总经理徐海波勾勒出有农的商业模式图式,并通过符号、语言、制度等向组织解释与传递,进而实施资源行动,这契合探究三种商业模式形态转化机制的研究目的;③数据可得性,研究团队获得总经理大力支持,自2021年开始多次与有农接触、洽谈,了解企业经营状况。

2.2.2 案例企业商业模式迭代历程

有农是一家集优质农产品开发、种植、加工、销售、社会化服务等为一体的综合性现代化农业龙头企业,由徐海波、张国珍夫妻于2014年1月在安徽黟县创立。成立以来,有农整合黄山、宣城、滁州等市土地,辐射1.6万余农户。2021年,有农获黄山信投集团股权融资5千多万元,先后荣获全国巾帼现代农业科技示范基地、全国首批20个全国农业社会化服务典型案例、安徽省专精特新企业、安徽省首批农业产业化示范联合体等称号。

自成立以来有农经历多轮商业模式迭代,实现从土地流转模式到平台生态模式的华丽转变。为了厘清有农商业模式迭代机制,根据业务类型和关键事件,将其商业模式迭代历程划分为3个阶段,如图3所示。具体为:①土地流转阶段(2014-2017年),成立之初,有农先后尝试整村经营权流转的屏山模式、村集体统一流转土地的碧山模式和土地经营权入股的田川模式,多种土地流转模式推动有农实现规模化、现代化农业生产;②联合体生态阶段(2017-2021年),2017年4月,有农联合众多有潜力的经营主体,特别是农业服务提供商,以联合体生态模式为村集体、家庭农场、合作社、小农户等提供农业全产业链社会化服务;③平台生态阶段(2021年至今),2021年底,随着业务板块和服务范围逐渐扩大,有农与各利益相关者合作,实现既能单独提供服务,也能集成多个业务模块提供综合服务,形成互利共赢、共建共享的平台生态模式。

图3 有农商业模式迭代历程

Fig.3 YouNong's business model iteration process

2.3 数据收集

数据收集开始于2021年6月,数据来源包括一手资料和二手资料,具体情况如表2所示。

表2 案例数据来源

Table 2 Sources of case data

数据类型数据来源日期时长/分内容概要一手资料访谈总经理2021.6.5120创始人过往经历、创业历程总经理、董事2021.9.2690企业发展历程及关键事件总经理2021.11.2690企业商业模式发展和策略总经理2022.9.2880创始人认知和未来发展方向总经理、董事2023.3.11120企业内部控制和资源行动总经理2023.7.2290有农模式、未来拓展方向二手资料内部资料宣传片、规章制度、工作总结等——————企业结构、具体项目中的组织行为等外部资料新闻报道——————企业发展历程和所获荣誉等学术文献——————有农经营模式、机制等

(1)一手资料,采用现场观察、半结构化访谈和开放式访谈相结合的方式多次实地调研,与公司管理层进行深度访谈,形成重要的数据来源。研究团队共对有农进行6次深度访谈,涉及企业创业历程、发展状况和商业模式决策等,访谈环节全程录音,总时长为9.8小时。访谈结束后即时进行文字转换,共获得约10万字访谈材料,以文档形式存储。

(2)二手资料,包括有农内部文档资料、网络新闻报道和与有农相关的学术文献等,收集近27万字二手资料。首先校验二手资料的真实性,然后与一手资料相互验证,提高案例数据的客观性与准确性,增强研究结论信度。

2.4 数据结构

数据结构允许数据被配置成一个合理的视觉辅助工具,并提供图形以展示从原始数据到形成术语与主题的数据分析过程[31]。构建数据结构的基础是具备完整的一阶构念、二阶主题和聚合构念。一阶构念要求遵循原始数据,在此基础上归纳并贴标签。合并提炼的一阶构念形成二阶主题,而聚合构念是二阶主题的精炼和概括[24]。在初始阶段,两位研究人员采用背靠背方式独立编码案例资料。当某些编码的共识性很低时,重新审视数据,相互讨论,达成一致性解释。基于上述编码过程,共获得35个一阶构念、15个二阶主题以及5个聚合构念,具体数据结构如图4所示。

图4 数据结构

Fig.4 Data structure

2.5 信效度保证

一方面,在数据收集阶段,遵循三角验证原则,结合访谈、内部文档、公开报道及学术文献等多源数据进行交叉比对与核实。另一方面,在数据分析阶段,采用双人独立编码、比对讨论的方式,形成初步数据结构后,持续与新收集的案例数据进行迭代对照,直至理论饱和、不再出现新概念为止。

3 案例分析

有农历经土地流转、联合体生态和平台生态三个阶段,每个阶段分析都包括两个部分:第一,机制分析。基于CFR模型,引入意义行为和资源行动理论,探究有农三种形态商业模式的形成、转化和迭代机制。第二,路径分析。结合商业模式规则和功能板块,揭示推动一个可行的实体形态商业模式成型的具体编织路径。

3.1 土地流转阶段

2013年,在合肥从事营销策划工作的徐海波与妻子张国珍发现绿色、有机等优质农产品的市场需求越来越大。同年12月,时任安徽省委书记张宝顺同志要求两年内安徽省土地流转率达到50%以上。此时,国家重视粮食生产,鼓励农业规模化经营。市场需求和农业政策支持等外部情境触发徐海波感知商业机会,判断出规模化有机农业大有可为,并决心返乡创业,发展机械化有机农业种植,开拓有机农业市场,即形成市场导向型意义建构。此阶段典型证据见表3。

表3 土地流转阶段典型证据

Table 3 Typical evidences in the stage of land circulation

聚合构念二阶主题一阶构念典型证据援引外部情境政策机会国家鼓励农业规模化经营时任安徽省委书记张宝顺同志要求两年内安徽省土地流转达到50%以上,国家重视粮食生产,鼓励农业规模化经营市场需求有机农产品市场需求上升人们对绿色、有机等优质农产品的需求越来越旺盛市场导向型意义建构感知政策和市场机会徐海波发现消费者对有机农产品的需求不断增长,而具有老家黄山特色的地道有机农产品产量不足。同年12月,徐海波看到一条新闻:时任安徽省委书记张宝顺同志要求两年内安徽省土地流转率达到50%以上判断规模化有机农业大有可为随着消费升级,人们对食品安全的要求越来越高,有机农产品具有巨大的发展潜力。且家乡具备生态环境优势,适合发展优质粮油产业建构开拓有机农业市场的认知传统的水稻种植已不再适应时代发展需求,要扭转传统农业生产困境,必须发展和开拓有机农业市场自上向下型意义给赋行为引导管理者直接参与任务实施一开始做农活,聘请当地的农民工,张国珍带着一批女工,徐海波带着一批男工制度控制技术人才培训徐海波重金雇佣机械化耕田、插秧的人才,每年还举办各种农机技能比赛,加强农机手等技术人才培训资源拼凑有限资源获取获取政府支持和帮助徐海波在当地政府部门帮助下,参加农业机械技术学习班……徐海波想出以农业保险单额度抵押贷款的创意,得到县委、县政府的大力支持拼凑碎片化资源利用手头资源解决问题农田都是有保险的,徐海波以参保的几千亩田作为抵押,办理了一笔400万元的农业发展贷款,暂时解决资金问题商业模式 认知形态商业模式 以规模化农业开拓有机农业市场的构想尽管徐海波对农业还没有清晰的概念,但长期在商海打拼的他已经勾勒出一个不成熟的商业模式框架———以规模化农业开拓有机农业市场表达形态商业模式 形成屏山、碧山、田川方案徐海波已经与村集体初步达成商业模式构想,取名屏山方案……为解决日常管理问题,有农与碧山村合作,形成碧山方案……为充分调动农民积极性,田川方案应运而生实体形态商业模式 土地流转模式有农在屏山村、龙江村、宏村村及横岗村实行土地整村流转……对碧山村1 120亩土地实行土地代耕代种……田川村260户农户以660亩土地经营权入股

市场导向型意义建构是管理者通过感知、判断外部情境,以市场需求为中心,采取设定开拓市场的企业目标、响应战略问题等建构活动的过程[24,30]。基于市场导向型意义建构,徐海波初步勾勒出土地流转阶段的认知形态商业模式——以规模化农业开拓有机农业市场。这一阶段,有农尚未建立完善的组织管理层级和流程,且面临技术不足、经验缺乏等难题,企业各部门对农业及其相关技术的认知存在显著差异。因此,管理者通过直接参与任务实施、制定新制度等自上向下型意义给赋向组织层传递认知[30],如徐海波夫妇亲自带领聘请的农民工下田,加强农机手等技术人才培训等。有农先后生成“屏山方案”“碧山方案”和“田川方案”,实现管理者脑海中认知形态商业模式向组织层表达形态商业模式的转化。

为将表达形态商业模式付诸实践,有农采取资源拼凑行动。创业初期,有农企业规模小、资源匮乏、市场知名度低,难以吸引外部优质资源。恰逢国家大力推行农村土地流转和规模化经营,安徽省积极响应国家号召,先后颁布《关于金融服务“三农”和实体经济发展的意见》、《安徽省人民政府办公厅关于加快推进粮食生产全程机械化的意见》等政策文件。同时,绿色消费需求增长为有农提供了强有力的制度支持,助力有农早期的资源拼凑行动。一方面,有农依托农业政策,主动获取外部资源,寻求政府支持和帮助,如徐海波在当地政府支持下参加农业机械技术学习班。另一方面,有农拼凑碎片化资源,多次利用手头资源解决问题,如徐海波以参保的几千亩土地作为抵押,办理一笔400万元的农业发展贷款,暂时解决资金问题。这一阶段,有农在屏山村、龙江村、宏村村及横岗村实行土地整村经营权流转,对碧山村1 120亩土地施行土地代耕代种,与田川村合作成立黟县农友种植合作社田川分社,农民以土地入股。最终,有农形成实体形态商业模式——土地流转模式。表达和实体形态商业模式的形成与实践过程产生反馈效应,如徐海波吸取“屏山方案”中农民积极性低的经验教训,创新性提出“碧山方案”,具体过程如图5所示。

图5 土地流转阶段商业模式迭代机制

Fig.5 Iteration mechanism of business model in the stage of land circulation

注:虚线表示反馈机制

进一步,从规则成型和板块成型两个维度说明土地流转模式的成型编织路径。步骤一,管理者产生以规模化农业开拓有机农业市场的设想(认知形态商业模式),初步构建规则模糊的顾客价值定位和供给模式板块。步骤二,先后与屏山村、碧山村、田川村签订土地流转相关协议,搭建合作网络板块,并逐步生成屏山、碧山、田川方案(表达形态商业模式)。方案形成过程中,顾客价值定位和供给模式板块规则逐渐具化,规则模糊的运营系统和盈利模式板块初步形成。步骤三,在屏山村整村流转土地,通过出售种植的农产品获取收益;在碧山村实行代耕代种,由村集体全面负责农业全产业链活动,通过提供服务、加工农产品获取利润;在田川村采取土地入股,成立黟县农友种植合作社田川分社,获取分红和服务收入。实践中,合作网络、运营系统和盈利模式板块规则从模糊到具体再到成型,三大板块规则不断合法化,支撑顾客价值定位和供给模式板块规则成型。最终,有农土地流转模式(实体形态商业模式)成型。

3.2 联合体生态阶段

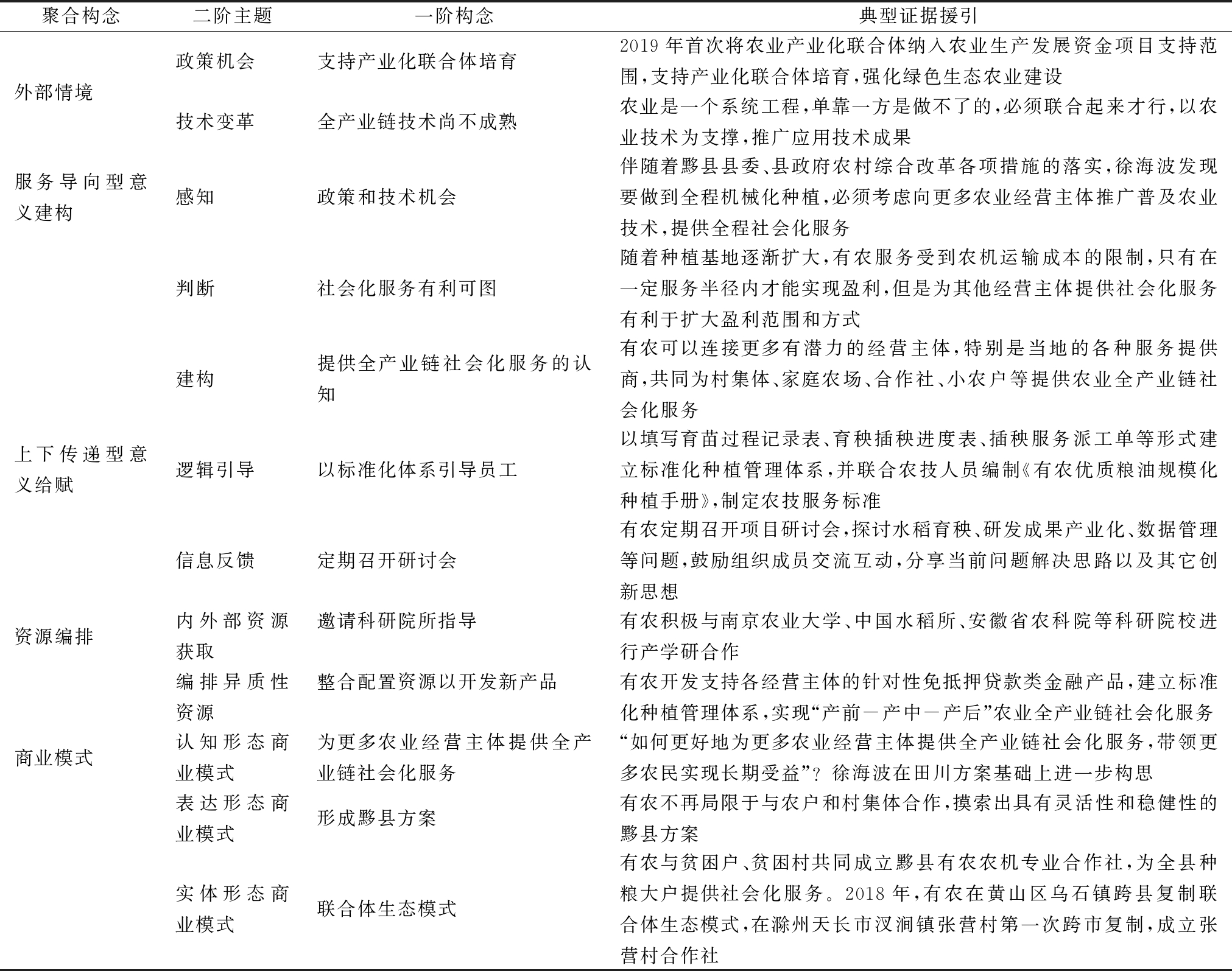
随着农机、人才、技术等资源优势凸显,有农试图为更多农业经营主体提供全产业链社会化服务。但现有农业全产业链技术尚不成熟,每一项农机服务效率都存在距离制约,亟需通过技术变革扩大服务范围。2019年,农业产业化联合体首次被纳入农业生产发展资金项目支持范围。技术变革和农业政策等外部情境触发徐海波感知商业机会,判断社会化服务有利可图,建构提供农业全产业链社会化服务的认知,即服务导向型意义建构。此阶段典型证据见表4。

表4 联合体生态阶段典型证据

Table 4 Typical evidences in the stage of ecological union

聚合构念二阶主题一阶构念典型证据援引外部情境政策机会支持产业化联合体培育2019年首次将农业产业化联合体纳入农业生产发展资金项目支持范围,支持产业化联合体培育,强化绿色生态农业建设技术变革全产业链技术尚不成熟农业是一个系统工程,单靠一方是做不了的,必须联合起来才行,以农业技术为支撑,推广应用技术成果服务导向型意义建构感知政策和技术机会伴随着黟县县委、县政府农村综合改革各项措施的落实,徐海波发现要做到全程机械化种植,必须考虑向更多农业经营主体推广普及农业技术,提供全程社会化服务判断社会化服务有利可图随着种植基地逐渐扩大,有农服务受到农机运输成本的限制,只有在一定服务半径内才能实现盈利,但是为其他经营主体提供社会化服务有利于扩大盈利范围和方式建构提供全产业链社会化服务的认知有农可以连接更多有潜力的经营主体,特别是当地的各种服务提供商,共同为村集体、家庭农场、合作社、小农户等提供农业全产业链社会化服务上下传递型意义给赋逻辑引导以标准化体系引导员工以填写育苗过程记录表、育秧插秧进度表、插秧服务派工单等形式建立标准化种植管理体系,并联合农技人员编制《有农优质粮油规模化种植手册》,制定农技服务标准信息反馈定期召开研讨会有农定期召开项目研讨会,探讨水稻育秧、研发成果产业化、数据管理等问题,鼓励组织成员交流互动,分享当前问题解决思路以及其它创新思想资源编排内外部资源获取邀请科研院所指导有农积极与南京农业大学、中国水稻所、安徽省农科院等科研院校进行产学研合作编排异质性资源整合配置资源以开发新产品有农开发支持各经营主体的针对性免抵押贷款类金融产品,建立标准化种植管理体系,实现“产前-产中-产后”农业全产业链社会化服务商业模式 认知形态商业模式 为更多农业经营主体提供全产业链社会化服务“如何更好地为更多农业经营主体提供全产业链社会化服务,带领更多农民实现长期受益”?徐海波在田川方案基础上进一步构思表达形态商业模式 形成黟县方案有农不再局限于与农户和村集体合作,摸索出具有灵活性和稳健性的黟县方案实体形态商业模式 联合体生态模式有农与贫困户、贫困村共同成立黟县有农农机专业合作社,为全县种粮大户提供社会化服务。2018年,有农在黄山区乌石镇跨县复制联合体生态模式,在滁州天长市汊涧镇张营村第一次跨市复制,成立张营村合作社

服务导向型意义建构是管理者通过感知与判断外部情境,以提供优质服务满足客户需求为中心,采取设定服务化战略目标、响应服务化网络等建构活动的过程[32]。基于服务导向型意义建构,徐海波构思出联合体生态阶段的认知形态商业模式——为更多农业经营主体提供全产业链社会化服务。在该阶段,有农吸纳更多主体加入,利益相关者网络发生变化,组织结构相对有序且更加完备。管理者通过制定标准化体系、定期召开研讨会、反馈信息等上下传递型意义给赋向组织层传递认知[30]。如徐海波建立标准化种植管理体系,并联合农技人员编制《有农优质粮油规模化种植手册》;定期召开项目研讨会,鼓励组织成员交流互动、积极反馈。上下传递型意义给赋促使有农形成黟县方案,实现将管理者脑海中的认知形态商业模式转化为组织层的表达形态商业模式。

在该阶段,表达形态商业模式的成功实现依赖于资源编排行动。有农已经积累了一定资源,包括农业机械设备、专业人才和技术储备,研发、营销、管理能力不断提升。为响应国家“将农业产业化联合体纳入农业生产发展资金项目支持范围”的政策号召,有农聚焦农业产业化联合体,构建和完善全产业链服务技术体系。而全产业链社会化服务要求有农协调和整合产业链上下游资源,开展资源编排行动。一方面,有农不断吸纳产业链其他经营主体,集聚内外部资源,如有农与南京农业大学、中国水稻所、安徽省农科院等科研院校进行产学研合作,获得外部指导。另一方面,有农通过编排内外部异质性资源,开发新产品。如针对各经营主体开发出免抵押贷款类金融产品;实现“产前—产中—产后”农业全产业链社会化服务。该阶段,有农在黟县与贫困户、贫困村共同成立农机专业合作社,为全县种粮大户提供社会化服务,构建实体形态商业模式——联合体生态模式。黟县方案的落地和跨县复制产生反馈效应,如徐海波在总结跨县和跨市复制经验的基础上,组建黟县有农优质粮油生产联合体,该联合体被评为安徽省首批现代产业示范联合体,具体过程如图6所示。

图6 联合体生态阶段商业模式迭代机制

Fig.6 Iteration mechanism of business model in the stage of ecological union

注:虚线表示反馈机制

进一步,从规则成型和板块成型两个维度详细说明联合体生态模式成型的编织路径。步骤一,管理者生成为更多经营主体提供全产业链社会化服务的构想(认知形态商业模式),初步形成规则模糊的顾客价值定位和供给模式板块。步骤二,有农吸引更多有潜力的经营主体加入,与贫困户、贫困村共同成立黟县有农农机专业合作社,形成黟县方案(表达形态商业模式),提供农业全产业链社会化服务,获取合作社服务收入、联合体服务收入和效益分红。合作网络、运营系统、盈利模式板块规则由模糊到具体,支撑顾客价值定位和供给模式板块规则具化。步骤三,有农复制黟县方案,建立全省领先的社会化服务体系,五大功能板块规则逐步成型。最终,联合体生态模式(实体形态商业模式)形成。

3.3 平台生态阶段

有农在推广社会化服务过程中存在规模小、服务较分散、利益冲突等问题,引发徐海波思考如何促进有农社会化服务实现更大盈利,打通农业产业链条。生态农业的市场需求不断上升,市场空间巨大。此外,传统农业需要向智慧农业、数字农业转变,依靠数字技术解决传统农业靠天吃饭、种植效率低等问题。技术变革和市场需求等外部情境触发徐海波感知商业机会,判断设定业务模块能扩大服务规模,建构出为其他利益相关者创造更多价值的认知,即价值导向型意义建构。该阶段典型证据援引见表5。

表5 平台生态阶段典型证据

Table 5 Typical evidences in the stage of platform ecology

聚合构念二阶主题一阶构念典型证据援引外部情境技术变革亟需向数字农业转变要想解决传统农业靠天吃饭的问题,技术是根本。且整个经济社会已经迈向数字时代,传统农业需要向智慧农业、数字农业转变,单纯种植向产业集群转变市场需求市场空间巨大生态农业的市场需求不断扩大,未来还有更大的增长空间价值导向型意义建构感知技术和市场机会徐海波发现有农社会化服务规模小、较分散,未形成完整的产业链。农业加工企业和下游的加工工厂并不配套,中间的服务组织、研发也不配套,就算产生研发成果也难以落地。所以谁先把这么多大大小小的服务组织整合起来,谁就肯定能做大做强判断设定业务模块能扩大服务规模对于有农而言,人、土地、数据等要素都是资源,每种服务都可设定为一个业务模块,可单独为各种组织与个体提供服务,也可组合多个模块提供服务,扩大服务范畴建构为其他利益相关者创造更多价值的认知有农可以构造互补性业务,连接村集体、农户、种植大户和各类其他利益相关者,与各个组织及个体交互创造价值平台交互型意义给赋共享搭建信息共享平台有农组织头脑风暴会、互动白板、焦点小组和开放式团队等创意共享活动资源协奏网络资源获取吸纳高校、国有资本、银行和保险公司等网络资源有农与高校进行合作,成立有农研究院和有农商学院,促进成果转化和开展人才培训;做好企业混改,有选择地吸纳国有资本,提升有农信誉;吸引如银行和保险公司等更多机构加入,形成更庞大的价值网络协奏多元化资源打造数字化农业平台育秧、烘干、秸秆碳化(秸秆利用)与数字化农业,上述四项重投入,要么需要大量土地,要么需要技术支撑,这都不是普通家庭农场能做的,而有农发挥应用场景优势,将数字技术与产业发展深入结合,打造数字化农业平台,整合多元化资源

续表5 平台生态阶段典型证据

Table 5(Continued) Typical evidences in the stage of platform ecology

聚合构念二阶主题一阶构念典型证据援引商业模式 认知形态商业模式 以数字农业平台为全产业链创造价值的构思“如何整合农业链条,不与现有利益相关者发生冲突”“如何结合数字化农业与机械化种植”,徐海波产生新的商业构思表达形态商业模式形成“新型农服中心”方案2022年,广德洪桥村合作社找到有农,期待有农为合作社农业提供全程托管服务。徐海波针对广德的新经营场景设计出“新型村级农服中心”方案实体形态商业模式平台生态模式2022年,广德市誓节镇“有农洪桥村农服中心”正式运营。由有农牵头,村集体、种粮大户和能人共同投资,把一个村或几个村的土地组织起来,实现全托管生产

价值导向型意义建构是管理者通过感知与判断外部情境,以交互价值创造为中心,采取设定企业价值创造目标、响应数字交互平台需求等建构活动的过程[33]。基于价值导向型意义建构,徐海波构思出认知形态商业模式——以数字农业平台为全产业链创造更大价值。这一阶段,有农整合农民、村集体、合作社、种植大户、金融机构、科研院所、政府等多方利益体,形成闭环生态体系。管理者和组织通过频繁互动、共享信息、碰撞创意想法等平台交互型意义给赋,促使组织与管理者达成共识[9]。如有农通过搭建信息共享平台,组织头脑风暴会、互动白板、焦点小组和开放式团队等创意共享活动,形成新型农服中心方案,实现将管理者脑海中的认知形态商业模式转化为组织层的表达形态商业模式。

此阶段,表达形态商业模式的成功落地需要资源协奏。有农获得黄山信投集团股权融资5千多万元,荣膺全国首批20个全国农业社会化服务典型案例,实现一定企业规模和社会影响力,同时,社会责任、行业规则、技术引领、行业生态等制度情境对有农行为合法性提出更高要求。一方面,有农基于资源互补性,吸纳高校、国有资本、银行和保险公司等网络资源,如与高校合作,成立有农研究院和有农商学院,促进成果转化与开展人才培训;吸纳黄山信投集团国有资本,提升有农信誉等。另一方面,有农通过资源协奏,打造数字化农业平台。如有农发挥应用场景优势,将数字技术与产业发展紧密结合,实现后台实时统计“收割”、“烘干”等田间数据。这一阶段,有农在广德市誓节镇成立并运营“有农洪桥村农服中心”,构建实体形态商业模式——平台生态模式。打造新型农服中心是有农平台生态模式的一次试验,随着村级农服中心发展,不断产生反馈效应,具体过程如图7所示。

图7 生态平台阶段商业模式迭代机制

Fig.7 Iteration mechanism of business model in the stage of platform ecology

注:虚线表示反馈机制

进一步,从规则成型和板块成型两个维度详细说明平台生态模式成型的编织路径。步骤一,管理者产生通过打造数字农业平台为全产业链创造价值的构思(认知形态商业模式),初步形成规则模糊的顾客价值定位和供给模式板块。步骤二,有农整合村集体、农户、种植大户、高校、国有资本、银行和保险公司等网络资源,打造数字化农业平台,形成规则模糊的合作网络和运营系统板块。有农与广德市誓节镇洪桥村合作,形成新型农服中心方案(表达形态商业模式),成立广德市誓节镇洪桥村农服中心,获取服务收入,形成规则模糊的盈利模式板块,其它四个板块规则随之逐渐具化。步骤三,有农逐步推广村级农服中心,五大功能板块规则逐步成型。最终,平台生态模式(实体形态商业模式)形成。

4 结论与讨论

一个可行的实体形态商业模式获得需经历反复的修正、优化,尤其随着外部情境改变,当前可行的商业模式可能失效,商业模式迭代不可避免。基于CFR模型,引入意义行为和资源行动理论,清晰描摹外部情境触发下有农不同阶段三种商业模式形态转化,获得有农商业模式迭代过程的整合模型,具体如图8所示。

图8 有农商业模式迭代过程整合模型

Fig.8 Integration model of YouNong's business model iteration process

4.1 商业模式迭代是由“认知图式—形式表达—真实实体—新认知图式”构成的反馈循环过程

一次完整的商业模式迭代经历认知图式、形式表达和真实实体三种商业模式形态过程。首先,一个伟大的商业创意可能成为商业模式迭代的起点,但创意也不是凭空产生的,需要外在情境的触发和先前经验积累[12]。作为管理者对商业逻辑的假设,认知形态商业模式可以支持现实世界实体形态商业模式的产生和发展[5]。其次,管理者的商业构想需要详细准确地传递给组织,描绘公司业务的商业模式蓝图,形成清晰的商业模式表达模型,即表达形态商业模式。然后,表达形态商业模式的落地涉及资源行动、试错学习、试验等现实活动,能跨越组织边界并捕获价值,故实体形态商业模式可以检验认知和表达形态商业模式的正确性,在解释不同商业绩效中发挥重要作用[5]。最后,当前阶段或前一阶段表达和实体形态商业模式形成与实践过程均会引起管理者认知改变,如实体形态商业模式可以反馈新商业模式是否比原商业模式更有效?进而触发形成新认知形态商业模式,即“认知图式—形式表达—真实实体—新认知图式”构成商业模式迭代的反馈循环结构。

4.2 意义行为和资源行动在三种商业模式形态转化中发挥关键作用

外部情境触发管理者意义建构是商业模式迭代的逻辑起点,形成认知形态商业模式,而实体形态商业模式构成企业特有的运营环境,反过来也可能影响外部情境。如图8所示,管理者通过市场导向型、服务导向型和价值导向型意义建构的不断迭代,感知外部情境变化,判断未来市场机会,依次构思出三阶段的认知形态商业模式。而实体形态商业模式可能改变某些行业游戏规则,如优步和出租车行业、网飞和电影行业,以及住宿行业的爱彼迎[2],不仅重塑现有产业,还对人们生活、工作、消费方式产生深远影响,改变外部情境。

意义给赋是认知形态商业模式转化为表达形态商业模式的重要保障。实践中,管理者往往通过行为引导、制度控制等意义给赋行为向组织层传递和扩散认知[22],实现管理层的认知形态商业模式转化为组织层的表达形态商业模式。转化过程可能存在不一致情况,如管理者表达难以使整个高管团队达成共识,或者员工错误理解[23]。如图8所示,有农意义给赋经历自上向下型、上下传递型和平台交互型演化过程,以行为引导、制度控制、信息反馈等方式向组织传递和渗透管理者思想,与组织互动也帮助管理者不断修正自身认知,依次形成三阶段的表达形态商业模式。

与表达形态商业模式相适配的资源行动是构建实体形态商业模式的关键环节。企业选择执行的一系列活动、执行方式、执行时间、执行者与组织资源能力密不可分,活动主体包含焦点公司、合作伙伴、客户或供应商。如图8所示,有农通过资源拼凑获取和利用碎片化资源,构建土地流转模式;通过资源编排整合内外部异质性资源,构建联合体生态模式;通过资源协奏协同利益相关者多元化资源,构建平台生态模式。

4.3 三种商业模式形态的转化过程也是商业模式规则、功能板块编织成型的过程

认知形态商业模式通常是由规则较为模糊的某个或某几个功能板块构成,是商业模式的初步构想,大多是抽象、模糊、不完整和不准确的,如有农土地流转阶段的认知形态商业模式包括规则模糊的顾客价值定位和供给模式两个板块。随着认知形态商业模式向更为具体的表达形态商业模式转化,原有功能板块规则的合法性逐渐增强,获得制度认可,其它缺失的功能板块也逐步补齐,但各板块呈现非均衡发展,顾客价值定位、供给模式、合作网络板块规则已趋于具体化,而运营系统和盈利模式板块规则仍处于较模糊阶段。在表达形态商业模式落地过程中,商业模式规则合法性、功能板块完备性越来越高,最终实体形态商业模式成型。总之,从认知至表达再至实体形态的转化过程中,商业模式规则、功能板块成型是非同步、不均衡的,但总体趋势是规则由模糊到具体再到成型,五大功能板块逐步补齐。

鉴于上述三个重要结论,本文构建商业模式迭代机制的理论模型,如图9所示。该模型揭示认知、表达和实体形态商业模式的反馈循环过程,剖析意义行为与资源行动在商业模式迭代中的枢轴作用,勾勒出商业模式规则与功能板块逐步成型的编织路径,为理解商业模式迭代规律提供新洞见。

图9 商业模式迭代机制理论模型

Fig. 9 Theoretical model of business model iteration mechanism

5 理论贡献与启示

5.1 理论贡献

基于有农纵向单案例的探索式研究,构建商业模式迭代机制的整合模型,揭示认知、表达和实体三种形态商业模式转化的反馈循环过程与具体编织路径,对现有研究的理论贡献主要体现为:

(1)基于商业模式规则和功能板块,重新界定认知、表达和实体三种形态商业模式,厘清三种商业模式形态的转化机制,构建“认知图式—形式表达—真实实体—新认知图式”的反馈循环结构,有助于解释商业模式本质和不同商业模式形态的真实功能。首先,李永发等[12]提出商业模式演化的CRE模型,虽然总结了现有商业模式研究的三种形态共性,却没有深入探究三种形态的转变过程和机制。其次,Shepherd等[5]梳理了作为图式、作为表达和作为实体的三种商业模式研究流派,构建商业模式变化的边界对象框架,但忽略三种形态之间的转化关系。本研究从商业模式规则和功能板块出发,先解释商业模式是什么的问题,再深入探究认知、表达和实体三种形态商业模式之间的关系和具体转化过程,推动商业模式基础理论研究。

(2)识别出意义建构、意义给赋和资源行动在商业模式迭代中发挥的关键作用,从意义行为和资源行动双视角为商业模式迭代研究提供新思路。现有研究或聚焦于意义建构、决策逻辑、创业烙印等认知视角下的商业模式设计机制[7-8],又或是围绕资源行动的商业模式实施路径[9],少有研究从“认知—行动”双视角构建商业模式设计的整合模型[10],尤其是跨越组织层级描摹管理者意义行为、组织资源行动在三种商业模式形态迭代中的综合机制未得到充分探讨。

(3)从规则成型和功能成型两个维度澄清3种商业模式形态的迭代编织路径,发展和丰富商业模式迭代过程、路径和策略研究。现有的商业模式迭代研究普遍关注新奇、效率、渐进、变革等属性,鲜有从商业模式形态层面且结合规则成型、功能成型系统探究商业模式迭代过程和具体编织路径的研究。故本文有助于推动商业模式迭代研究向商业模式本质、形态、具体路径等方向发展。

5.2 管理启示

第一,倡导管理者基于外部情境变化持续进行意义建构与管理认知升级。管理者针对商业模式的种种创意,往往源自自身直觉、过往经验等。为更好地捕捉国家政策、技术创新、市场需求等外部情境因素带来的商业机遇,生成商业模式创意,可以采取如下实践策略:①持续开展教育培训,如定期参加行业研讨会,了解行业动态,申请MBA或EMBA,系统提升商业管理思维等;②强化AI赋能,提升管理者对AI的认知和应用能力,灵活运用AI技术分析决策情境,如使用AI预测市场趋势。

第二,管理者意义给赋过程善于应用话语策略,达成组织共识。一个新商业模式的产生首先需要取得语言“合法性”,并以通用语言为基础,促进整个高管团队思维碰撞,形成商业模式调整的策略性共识。在此基础上,如何向组织成员准确传递和渗透认知,如何激发员工交流互动,共享创意性想法?具体包括:①商业愿景的精准传达,管理者运用精确且感染力强的语言描绘商业模式蓝图,确保高管团队对商业模式核心理念的理解和共鸣;②搭建多元化沟通渠道,结合目标主体职位、学历背景等不同,采取差异化修辞、对话途径等,如专题研讨、头脑风暴、互动工作坊等,获得组织成员认可和支持,促进内部知识、创意交流。

第三,重视资源行动的灵活性和针对性,获得可行的实体形态商业模式。面对复杂动态的外部环境,组织应采取怎样的资源行动促进商业模式创意落地:①企业依据自身资源条件,灵活运用资源拼凑、资源编排和资源协奏策略。如创业初期通过“拼凑”行为克服资源约束;成长期系统通过编排产业链上下游资源,优化和拓展业务;成熟期通过整合多元化生态系统资源,探索新增长点。②搭建资源共享的网络生态平台,如众包平台,促进跨行业、跨企业、跨组织的资源流动,提高资源利用效率。

5.3 研究局限与展望

本研究仍存在一定局限性,有待进一步完善:①选取的案例对象是农业领域的专精特新中小企业,意义建构和给赋过程相对简单,商业模式迭代也较为灵活和容易,未来可选择超大型企业进行研究,提升研究结论普适性;②认知形态商业模式形成不仅受外部情境触发,还与管理者创业烙印、风险偏好等自身特质相关,未来可深入探究管理者特质对认知形态商业模式形成的作用。

参考文献:

[1] 陈劲,张月遥,阳镇.共同富裕战略下企业创新范式的转型与重构[J].科学学与科学技术管理,2022,43(2):49-67.

[2] HOCKDOEPGEN M, CLAUSS T, KRAUS S, et al. Knowledge management capabilities and organizational risk-taking for business model innovation in SMEs[J]. Journal of Business Research,2021,130(C):683-697.

[3] ANDRIES P, DEBACKERE K, LOOY B. Simultaneous experimentation as a learning strategy: business model development under uncertainty[J].Strategic Entrepreneurship Journal,2013,7(4):288-310.

[4] 王炳成,傅晓晖,崔巍.商业模式创意如何才能得到顺利应用——企业创新文化调节下动态能力的中介作用[J].济南大学学报(社会科学版),2021,31(5):134-144,175-176.

[5] SHEPHERD D A, SEYB S, GEORGE G. Grounding business models: cognition, boundary objects, and business-model change[J]. The Academy of Management Review,2021,48(1):100-122.

[6] MASSA L, TUCCI C L, AFUAH A .A critical assessment of business model research[J]. Academy of Management annals,2017,11(1):73-104.

[7] 周琪,侯雪茹,长青.意义建构视角下绿色商业模式设计的形成机制——基于蒙草生态的探索性案例研究[J].经济管理,2022,44(9):107-129.

[8] SNIHUR Y, ZOTT C. The genesis and metamorphosis of novelty imprints: how business model innovation emerges in young ventures[J]. The Academy of Management Journal, 2020,63(2):554-583.

[9] 张璐,赵爽,长青,等.跨越组织层级的鸿沟:企业创新能力动态构建机制研究[J].管理评论,2019,31(12):287-300.

[10] 王森强,薛超凯.如何设计商业模式——基于“行为—认知”视角的理论综述与整合模型构建[J].科学与管理,2022,42(4):25-32.

[11] 李东,王翔,张晓玲,等.基于规则的商业模式研究——功能、结构与构建方法[J].中国工业经济,2010,41(9):101-111.

[12] 李永发,徐天舒,李东.商业模式多空间演化轨迹研究[J].东南大学学报(哲学社会科学版),2017,19(2):92-99,147-148.

[13] 王子阳,罗浚知,魏炜.基于美团黑珍珠榜单的数字原生企业商业模式设计机制研究[J].管理学报,2023,20(12):1737-1749.

[14] BADEN-FULLER C, MORGAN M S. Business models as models[J]. Long Range Planning,2010,43(2-3):156-171.

[15] 陈寒松,贾竣云.离职创业企业商业模式设计——基于华为公司的模糊集定性比较研究[J].科研管理,2023,44(1):146-154.

[16] CHESBROUGH H. Business model innovation: opportunities and barriers[J]. Long Range Planning,2010,43(2-3):354-363.

[17] 王雪冬,董大海.国外商业模式表达模型评介与整合表达模型构建[J].外国经济与管理,2013,35(4):49-61.

[18] CASADESUS-MASANELL R, RICART J E. From strategy to business models and onto tactics[J]. Long Range Planning, 2010,43(2-3):195-215.

[19] 刘丰,邢小强.商业模式组合:理论框架和研究展望[J].经济管理,2023,45(1):191-208.

[20] 孙倩,高静美.企业意义行为与先动优势协同机制研究——基于A能源公司的案例分析[J].财经问题研究,2022,36(5):119-127.

[21] MAITLIS S,CHRISTIANSON M. Sensemaking in organizations: taking stock and moving forward[J].Academy of Management Annals,2014,8(1):57-125.

[22] PRIOR, DANIEL D, KERANEN, et al. Sensemaking, sensegiving and absorptive capacity in complex procurements[J]. Journal of Business Research, 2018,88(C):79-90.

[23] HAHN T, PREUSS L, PINKSE J, et al. Cognitive frames in corporate sustainability: managerial sensemaking with paradoxical and business case frames[J]. Academy of Management Review,2014,39(4):463-487.

[24] 罗瑾琏,李树文,唐慧洁,等.数字化生产力工具的创新突破条件与迭代过程:容智信息科技的案例研究[J].南开管理评论,2023,26(5):27-38,83.

[25] D'ORIA L, CROOK T R, KETCHEN D J, et al. The evolution of resource-based inquiry: a review and meta-analytic integration of the strategic resources-actions-performance pathway[J].Journal of Management,2021,47(6):1383-1429.

[26] SIRMON D G, HITT M A, IRELAND R D, et al. Resource orchestration to create competitive advantage breadth, depth, and life cycle effects[J]. Journal of Management,2011,37(5):1390-1412.

[27] 周倩,王树祥,王孝莹.组态视角下物流企业数字化对碳减排的影响路径研究[J].管理学报,2023,20(8):1138-1147.

[28] 黄明,吉祥熙.资源协奏及其在异质情境下的作用机制:综述与展望[J].研究与发展管理,2023,35(2):158-172.

[29] YIN R K. Case study research and applications:design and methods (6th ed.)[M]. America: Sage publications,2017.

[30] 张璐,梁丽娜,苏敬勤,等.破茧成蝶:创业企业如何突破能力的刚性束缚实现进阶[J].管理世界,2020,36(6):189-201,253.

[31] GIOIA, DENNIS A, CORLEY, et al. Seeking qualitative rigor in inductive research: notes on the gioia methodology[J].Organizational Research Methods,2013,16(1):15-31.

[32] 王满四,周翔,张延平.从产品导向到服务导向:传统制造企业的战略更新——基于大疆创新科技有限公司的案例研究[J].中国软科学,2018(11):107-121.

[33] 曾德麟,蔡家玮,欧阳桃花.数字化转型研究:整合框架与未来展望[J].外国经济与管理,2021,43(5):63-76.

(责任编辑:胡俊健)