数字原生企业何以在迭代中实现创新获利
——快手与皮皮虾双案例研究

綦成双1,徐 飞2

(1.浙江大学 管理学院,浙江 杭州 310058;2.上海财经大学 商学院,上海 200433)

摘 要:如何通过自身创新获取在有限平台市场空间内的竞争价值是数字原生企业面临的现实问题。以移动应用程序开发企业为研究对象,选取两家企业作为纵向案例,结合创新获利理论,遵循“知识搜寻—迭代创新—优势建构”研究思路,探究不同领先时间和成长阶段的数字原生企业在迭代中实现创新获利的内在演化机理。研究发现:①在引入期、成长期和更新期,数字原生企业会基于阶段情境选择适配策略。引入期通过快速响应性迭代实现优势寻求,成长期通过前瞻性迭代实现优势新构,更新期通过引领性迭代实现优势持续;②先发数字企业以核心技术创新为焦点,通过快速做大保持竞争优势,经历行业原型迭代抢占先发市场、主导设计迭代激发网络效应、整合式迭代做大生态价值3个演化过程;③后发数字企业以异质需求拉动为焦点,通过差异化获取竞争优势,经历模块迭代定位利基市场、细分市场迭代挤占网络效应、纵深式迭代提升差异化价值3个演化过程。结论可为数字创新获利背景下数字原生企业成长与创新提供有效借鉴。

关键词:数字原生企业;数字创业;创新获利;迭代策略;知识搜寻;案例研究

How Digital Native Startups Profit from Innovation in Iteration: A Dual Case Study of Kuaishou and Pipi Dance Technology

Qi Chengshuang1,Xu Fei2

(1.School of Management, Zhejiang University, Hangzhou 310058, China ;2. College of Business,Shanghai University of Finance and Economics,Shanghai 200433,China)

Abstract:New quality productive forces are vital for the high-quality development of Chinese society. To strengthen new quality productivity, it's necessary to deepen the innovative development of the digital economy. At present, digital innovation and entrepreneurship are flourishing.As a new digital productivity tool, digital products show broad market prospects. Some of the large digital innovation platforms offer innovative opportunities for digitally native enterprises to develop their own application products for a large number of platform users. Some native digital enterprises, after experiencing swift expansion, often venture into the platform market with the strategic intent to either fulfill their initial vision or to establish a late-mover advantage, while the other part of the enterprise is struggling at the edge of survival. Therefore, how to improve the vitality of enterprises in the limited market space and profit from digital innovation has become an important practical problem.

To address these research gaps, this paper takes digital native enterprises of developing mobile application products as the research object. It combines the theory of profiting from innovation, follows the research idea of "knowledge search-iterative innovation-advantage construction", and then explores the internal evolutionary mechanism of digital native enterprises with different lead times and growth stages to realize profiting from innovation in iteration. This paper uses the digital product data and text information of the mobile application industry on the innovative digital platform of the App Store, and adopts the method of literature research, text analysis and case study to conduct an in-depth and comprehensive exploration of the research question.

The findings of this paper are as follows: (1) In the three stages of introduction stage, growth stage, and renewal stage, digital native enterprises need to select and match iterative innovation strategies based on stage context in order to realize advantage construction by utilizing the exclusive mechanism of knowledge search ability. In general, at the introduction stage, enterprises need to carry out responsive iteration through industry cognitive learning and benchmarking observation learning to promote advantage seeking; at the growth stage, enterprises need to carry out forward-looking iteration through technology embedding learning and market-oriented learning to promote advantage construction; and at the renewal stage, enterprises need to carry out leading iteration through cross-border reorganization learning and precision strategy learning to promote advantage continuation. (2) The different lead times of enterprises promote the formation of two different evolutionary paths to realize profiting from innovation in iteration. In the process of advantage construction, the first-mover digital enterprises go through three evolution processes: industry prototype iteration to seize the first mover market, leading design iteration to stimulate the network effect, and integrated iteration to amplify the ecological value. In the process of advantage construction, the late digital enterprises go through three evolution processes: module iteration to locate the niche market, market segment iteration to capture the first network effect, and deep iteration to enhance the differentiation value. Finally, it is found that for the first-mover digital native enterprises, adopting the rapid expansion strategy iteration focusing on the core technology innovation is conducive to maintaining the competitive advantage; for the late-mover digital native enterprises, adopting differentiation strategy iteration focusing on heterogeneous demand pulling is conducive to obtaining competitive advantages.

This paper enhances the theory of profiting from innovation, particularly in digital innovation, by examining the product innovation of digital native firms. It explores the differences in the evolutionary processes of organizations entering the market at various times and how they build advantages through iteration, influenced by the lead time's exclusive effect. The study also investigates how knowledge search impacts evolutionary strategy choices at different growth stages, with a focus on knowledge learning ability as a complementary asset. The findings offer practical insights for digital native enterprises' growth and innovation, guiding both enterprises on how to iterate their products and policymakers on fostering high-quality digital economic development, and stimulating the positive role of digital productivity tools in promoting digital industrialization and industrial digitalization.

Key Words:Digital Native Startups;Digital Entrepreneurship; Profit from Innovation; Iteration Strategy; Knowledge Search; Case Study

收稿日期:2024-01-13

修回日期:2024-06-17

作者简介:綦成双(1995-),女,山东烟台人,博士,浙江大学管理学院博士后,研究方向为数字创新与创业;徐飞(1964-),男,四川成都人,博士,上海财经大学商学院教授、博士生导师,研究方向为高技术创新创业。通讯作者:綦成双。

DOI:10.6049/kjjbydc.2024010407

开放科学(资源服务)标识码(OSID):

中图分类号:F273.1

文献标识码:A

文章编号:1001-7348(2025)23-0036-11

0 引言

以苹果App Store、小米应用商店等为代表的大型数字创新平台,通过授予软件开发工具包、提供接口和标准等方式,为独立创业企业提供面向大量平台用户的自主开发移动应用程序的数字创业机会。部分原生企业在进入平台市场后飞速成长,实现“先入为主”或“后发上位”,而有些企业却在生存边缘苦苦挣扎。随着行业发展,如何在有限市场空间内提高生存活力,从数字创新中获利成为企业面临的现实问题。数字平台市场的特点主要表现如下:第一,网络效应是核心特征[1];第二,大量提供产品或服务的互补者共存[2];第三,竞争异常激烈[3]。可见,此类数字原生企业构筑的竞争优势具有情境独特性,需要思考如何在成长过程中采取恰当的数字创新战略以实现持续价值创造[4]

与传统企业不同,数字原生企业迭代属性更加显著。原因在于:首先,数字技术生成性架构具有松散耦合性、可延展性、颗粒性(模块化)和AI自动生成四大特征[5]。数字技术模块或组件可以重新组合或升级[6-7],由此生成的数字化产品具有较强的可重新定义性[8]。其次,由于数字创业的市场导向性,传统产品开发已无法适应用户偏好动态变化[9],需要在市场检验中持续试错,快速迭代产品,精准迎合用户需求。可见,迭代创新已成为数字企业获取竞争优势的重要战略。

针对企业如何从自身创新中建构优势,已有研究基于创新获利理论视角进行解读。Teece[10-11]主张创新者获利水平不同,并构建以独占性机制、互补性资产为核心影响因素的理论框架,提出数字经济中创新者的价值捕获面临与工业经济时期不同的挑战。从研究现状看存在以下不足:第一,该理论的分析对象主要聚焦传统转型制造企业产品创新,对于数字原生类创业企业涉猎不足,既未能展现数字情境的独特性,也未剖析这类企业竞争优势产生及维系的内在机理。第二,该理论强调领先时间作为独占性机制的重要性[12],即先发者通常比后发者更易占据优势,但忽略了决定创新者能否从创新中获利的持续迭代,也未探讨在领先时间这一独占效应下,不同时机进入市场的组织迭代行动演化差异。第三,该理论强调互补性资产(如动态能力、知识管理能力、组织学习能力等)在创业创新中的重要作用[13],但对数字平台和生态系统中无形知识动态管理的关注不足。在平台生态中,企业应根据自身及外部知识适应性调整知识组合,也就是说,要充分结合数字原生企业在成长阶段的知识搜寻行为对创新获利水平进行探讨。

为了进一步探讨数字原生企业如何从自身创新中获取更高的平台竞争价值,本文选取两家代表性移动应用程序开发类的数字原生企业作为纵向案例,遵循“知识搜寻—迭代创新—优势建构”的研究思路,探究不同领先时间和成长阶段的数字原生企业应如何采取创新获利策略构建自身竞争优势,以期为数字创新获利情境下数字原生企业成长与创新提供借鉴。

1 文献综述

1.1 数字原生企业迭代

Erick Ries(2009)首次提出“Pivot, do not jump to a new vision”,并于2022年在《精益创业》中将转向(pivot)正式定义为一种结构化的方向路线修正,旨在测试关于产品、商业模式和增长潜力的新基本假设。迭代是企业转向决策的一种类型。从战略视角,迭代是指企业通过重新分配活动、资源和注意力定位自身战略方向[14];从创业视角,迭代强调企业通过主动试错和假设验证,以最快方式、最少精力开发满足市场和顾客基本需求的最小可行性精益创业产品[15-16];从创新视角,迭代主张企业通过“小而快”创新与用户进行广泛交互,感知市场真实诉求。由于数字技术的分层模块化属性,迭代已成为推动企业数字化创新的重要力量[17]。基于数字技术所具备的可编辑性与可扩展性,企业能够及时修正数字产品,低成本实现快速、持续的产品升级。因此,越来越多的学者开始关注数字原生企业迭代行为。

与迭代相关的现有研究主要集中于以下方面:第一,迭代对创业创新影响的实证研究,如创业结果、创新绩效等;第二,迭代前置因素研究,如用户互动、战略学习、创业学习、知识搜寻等[18-19]。在上述研究中,迭代多数情况下被视为单一变量,并未围绕迭代演化发展进行过程或类别划分。王永贵等(2023)从传统工业企业转型视角切入,采用案例研究方法探讨从数字化搜寻到数字化生态的迭代转型过程。然而,鲜少研究聚焦数字原生类创业企业迭代演化机制问题。除Ries[15]构建的“开发—测量—认知”框架以及朱晓红等(2019)基于动态能力视角的解释外,相关理论层面的分析较少。在此情境下,有必要围绕数字原生企业所开发产品迭代的演化策略作进一步分析。

1.2 数字原生企业迭代与创新获利

与Schumpeter(1912)、Arrow等(1962)从社会整体视角分析创新获利问题不同,Teece[10]开创性地基于企业视角正式提出创新获利理论,以解释企业是否以及如何有效地从创新活动中获益。这一理论强调独占性机制和互补性资产的重要作用。在此基础上,Hurmelinna等[12]将独占性机制划分为五大类别,即知识属性、制度保障、人力资源管理措施、实务操作和领先时间。其中,领先时间是指率先进入市场或利用持续改进确定领先优势。依据进入时间的不同,出现了先发企业和后发企业。先发企业在某一行业初期进入,是在核心技术或主流市场领域的抢先行动者,而后发企业通常在某一行业中后期进入,是以追赶为目标的模仿者和快速学习者。学者们发现,先发进入优势能否转化为持久领先优势与其后续行动策略密切相关。部分成功追赶的后发企业较多采用产品迭代创新模式获取动态竞争优势。

在数字化时代,创新获利理论需要被赋予新的理解,这是由于企业竞争价值的发生机制有所改变。数字技术和数字化进入者带来的颠覆性影响,使传统企业竞争优势减弱[20]。由于数字平台生态环境的高技术性、动态性和不确定性显著[21],企业需要借助数据要素获取新的竞争价值[22]。目前,部分学者围绕新情境展开探索,如Teece[11]率先将这一理论拓展到数字创新中,提出探讨数字经济中创新者的价值捕获问题需要充分考虑平台和生态系统。与传统企业注重投资能力和营销能力等互补性资产不同,平台企业更关注对瓶颈性资产的准确预测与控制,如与市场的链接能力。Bojnsack等[23]发现,在数字化时代,数据产品表现为分层模块化架构,能否实现创新获利取决于是否拥有控制点。可见,传统创新获利理论多数应用于制造企业产品创新或服务创新研究,同时,围绕数字原生企业情境的研究开始涌现。传统产品开发观强调依托产品开发惯例以争取最优设计,并利用隔离机制维持竞争优势[8]。但随着数字技术演化,产品概念本身具有内在开放性。在以短暂优势和动态变化为特征的数字创业环境中,按计划开展产品设计已经无法满足客户个性化需求。现有研究提出,持续迭代能够提升新产品质量,吸引用户注意,进而提升市场价值[24],但并未考虑不同数字原生企业如何采取迭代策略获取平台竞争价值并建构竞争优势。

1.3 数字原生企业迭代与知识搜寻

数字原生企业迭代演化是一个动态过程。随着时间推移,企业需要在不同成长阶段和竞争情境下采取针对性行动战略。从生命周期视角出发,回顾以往研究发现,在产品生命周期演进过程中,数字创业企业能否有效发掘、精准验证和解决用户潜在需求,关键取决于自身能否在动态环境中实现知识能力进阶提升。罗仲伟等(2014)发现,随着产品发展成熟,版本迭代方式从“碎步快跑”的小步优化、小步更新的迭代模式,变成每隔几个月一次大步更新、大步跨越的迭代模式;焦豪等(2021)关注企业进行数据全生命周期管理的阶段性目标差异,探讨了不同周期内动态能力在提升数据效能中的作用。虽然少数学者已经关注企业在其产品生命周期历程中的行动差异,但尚未深入探讨为何不同周期的行动选择具有差异性。组织创新活动本质上是持续的知识搜寻过程。从知识搜寻视角看,企业通过重组与整合内外部知识创造新知识,体现的是一种组织知识学习能力。结合创新获利理论,本文基于知识学习能力视角,探讨企业在成长各阶段知识搜寻对其迭代创新选择的影响。

从现有研究看,知识搜寻类型影响迭代创新:一方面,影响迭代创新效果。知识搜寻包括领域知识搜寻与架构知识搜寻,其中,领域知识搜寻意味着获取不同领域新知识,会影响企业产品或技术迭代速度,但也可能增加管理成本,不利于企业迭代创新[25];架构知识搜寻意味着更新内部知识架构与管理流程,能够促进知识耦合,影响企业产品或技术迭代升级。另一方面,影响迭代创新方向。知识搜寻包括本地知识搜寻与远程知识搜寻[26]、深度知识搜寻和宽度知识搜寻[27]等。不同方向的知识搜寻会促使企业开展不同方式的知识重组,进而影响迭代创新方向。现有研究主要对设计重组与使用重组[28]、重组使用和重组创造[29]进行了探讨,尚未从系统性、动态性视角出发,考虑企业在具体成长阶段因知识搜寻行为异质性引发的迭代行为变化。

总体而言,先发进入优势能否转化为持久领先优势与其后续行动策略密切相关。一些成功追赶的后发企业较多采用产品迭代创新模式获取动态竞争优势[5]。由于早期进入者所采取的进入方式和竞争策略与后来者具有较大差异,本文认为,有必要基于创新获利理论视角对数字创业产品市场进入时机与后续迭代行为进行整合性研究。目前,鲜少研究关注不同领先时间的数字创业企业利用所开发的数字创业产品从迭代中实现创新获利的演化机制,也未对这一行动战略的动态特征加以刻画。对于在不同时间向市场推出新产品的企业而言,由于知识基础不同,其所开发的数字创业产品在各成长阶段如何突破知识局限,通过知识搜寻推动产品迭代创新,进而捕获竞争价值并建构竞争优势?结合创新获利理论,本文采用“知识搜寻—迭代创新—优势建构”的案例研究思路破解这一难题。

2 研究设计

2.1 方法选择

本文选择纵向探索性案例研究方法,原因如下:第一,聚焦不同进入时机(先发和后发)数字原生企业创新获利机制,本质上是聚焦过程的研究,适用于探索性案例研究方法。第二,涉及企业时间动态研究,关注企业在不同周期的迭代行为。纵向探索性案例研究方法能够从多时点对案例企业进行深度挖掘,并在纵向对比中揭示进入平台市场后,数字企业在成长过程中涌现的内在机制,构建合理的演进链条。

2.2 案例选取

2011年,中国短视频社交平台开始起步,历经2012—2015年成长期、2016—2017年爆发期后,从2018年逐渐步入沉淀期。由于高用户交互引发的网络外部效应,这一行业进入时机优势显著,在进入市场后,新创企业生存面临挑战。通过恰当的迭代策略开拓市场空间具有现实必要性,也便于观测先发者引领行为和后发者追赶行为。

本文采用理论抽样方法,遵循案例极化性、启示性以及数据可获得性原则,最终选择两家通过数字创业产品开发逐步成长起来的数字企业作为研究对象。原因如下:首先,案例典型性。具体而言:两家企业市场绩效表现良好,具备一定竞争优势,在《2023年Q2移动互联网行业数据研究报告》中均位于用户流量价值TOP100,其所开发数字创业产品在流量规模、流量质量,乃至变现能力上表现出色。作为短视频平台市场上的代表性企业,两家企业产品创新获利过程和路径对其它企业具有重要经验启示。并且,两家企业分别为短视频社交行业的早期进入者(市场份额始终位于行业前列)和晚期进入者(市场份额超越行业同细分领域先进入者),与本文研究情境相契合。同时,APP均是企业在创业初期开发的第一款产品,后续进行较为快速和稳定的迭代,故新产品成长能够准确反映创业企业成长轨迹。其次,案例可获得性。在掌握两家企业APP产品版本更新全记录资料、获取企业原始素材的基础上,可以通过补充不同渠道和类型数据信息进行验证。表1为案例企业基本信息。

表1 案例基本信息
Table 1 Basic information about the cases

类别快手皮皮虾上线时间2011年7月2018年7月主营业务直播电商、游戏、二次元、知识付费等业务的企业生态。用于用户记录和分享生产、生活的平台主打轻幽默神评论的年轻人聚集社区平台,形成包括趣味、生活、科技、教育等在内的丰富多元内容生态,以及文字、图片、视频等多样化内容体裁下载量247 54310 962评分1 169万人次,4.8分123.6万人次,4.9分迭代周期2~3次/月1~2次/月

资料来源:作者整理

2.3 数据收集与分析

(1)在数据收集环节,遵循Yin[30]的研究观点,从多种数据来源渠道(内部、外部渠道)收集案例资料,能够确保案例数据来源可靠,案例研究结论稳健。本文研究数据来源如下:第一,内部来源数据。通过半结构化访谈和二手资料获取案例企业内部文件、发布版本描述、用户评论记录等生成性文档,获得约6万字的一手调研资料。第二,外部来源数据。本文通过网络搜集相关行业分析报告、新闻报道及文献书籍等资料。数据收集概况如表2所示。

表2 数据来源
Table 2 Data sources

数据类别数据来源资料代码数据描述内部资料产品经理访谈SM有关产品开发全生命周期的过程描述企业档案文件SP企业官方发布的档案材料体验评论SE有关APP产品的用户体验评论产品版本记录SOAPP产品全部版本的更新记录描述外部资料证券公司SL行业分析报告数据平台SD数据分析报告文献整理SW包括书籍在内的重点文献资料新闻报道SN相关行业新闻报道

(2)在数据分析环节,使用归纳式的定性方法对所收集的数据资料进行分析和理论演绎。首先,结合案例资料与现有文献理论对案例过程进行阶段划分。参考Isckia等[31]、Huotari 等[32]、Varga等[33]对平台型企业构建阶段的划分,即在初创期,企业创意被识别并得以市场化;在成长期,企业架构与战略规划逐步明晰;在更新期,企业确立核心优势并持续成长。基于三阶段的划分标准,结合移动应用产品生命周期分析,通过对案例企业所开发数字创业产品增长速度的剖析,将各自增长的爆发点和过渡事件作为节点,以此区分企业所开发数字创业产品的引入期、成长期和更新期,并在此基础上描述生命周期演进各阶段数字创业产品迭代策略。其次,通过归纳式主题分析法对原始数据进行编码并抽象成一阶概念,确定共同的二阶主题,再进一步聚合成类属,最终形成“知识搜寻—迭代创新—优势建构”的理论框架。

3 案例分析与发现

3.1 案例分析

3.1.1 平台先发在位企业在迭代中实现创新获利

先发者在平台发展初期将数字创业产品推入市场。此时,数字平台市场规模较小,技术架构不完善,互补者竞争并不激烈。先发在位者需要思考如何抓住市场先行进入时机,获取产品所在行业的领先地位。现有研究提出“瓶颈战略”,主张在位企业通过“嵌入—自主—桥连”获取数字平台生态系统中的关键组件以实现成长,并利用平台包络战略获取可持续优势等[34]。本文通过资料编码分析进行阶段划分:一是引入期,案例企业凭借在移动GIF制作产品上的先发优势获得一部分种子用户。2014年初,案例企业借助独特定位(“GIF+声音”的短视频工具和接地气的短视频社区)迎来增长爆发点。二是成长期,案例企业打造以“私域+内容”为核心的优质信任UGC产品,用户规模呈现稳定增长态势。三是更新期,案例企业于2018年开始采取强市场策略,用户市场规模进一步扩大。本文发现,在数字创业产品从引入期、成长期到更新期的演进过程中,先发在位者采取以核心技术创新为焦点的快速做大策略进行产品迭代,通过行业原型迭代、主导设计迭代和整合式迭代实现数字创业产品竞争优势的持续性,如表3所示。

表3 平台先发企业案例编码
Table 3 Data coding for starters

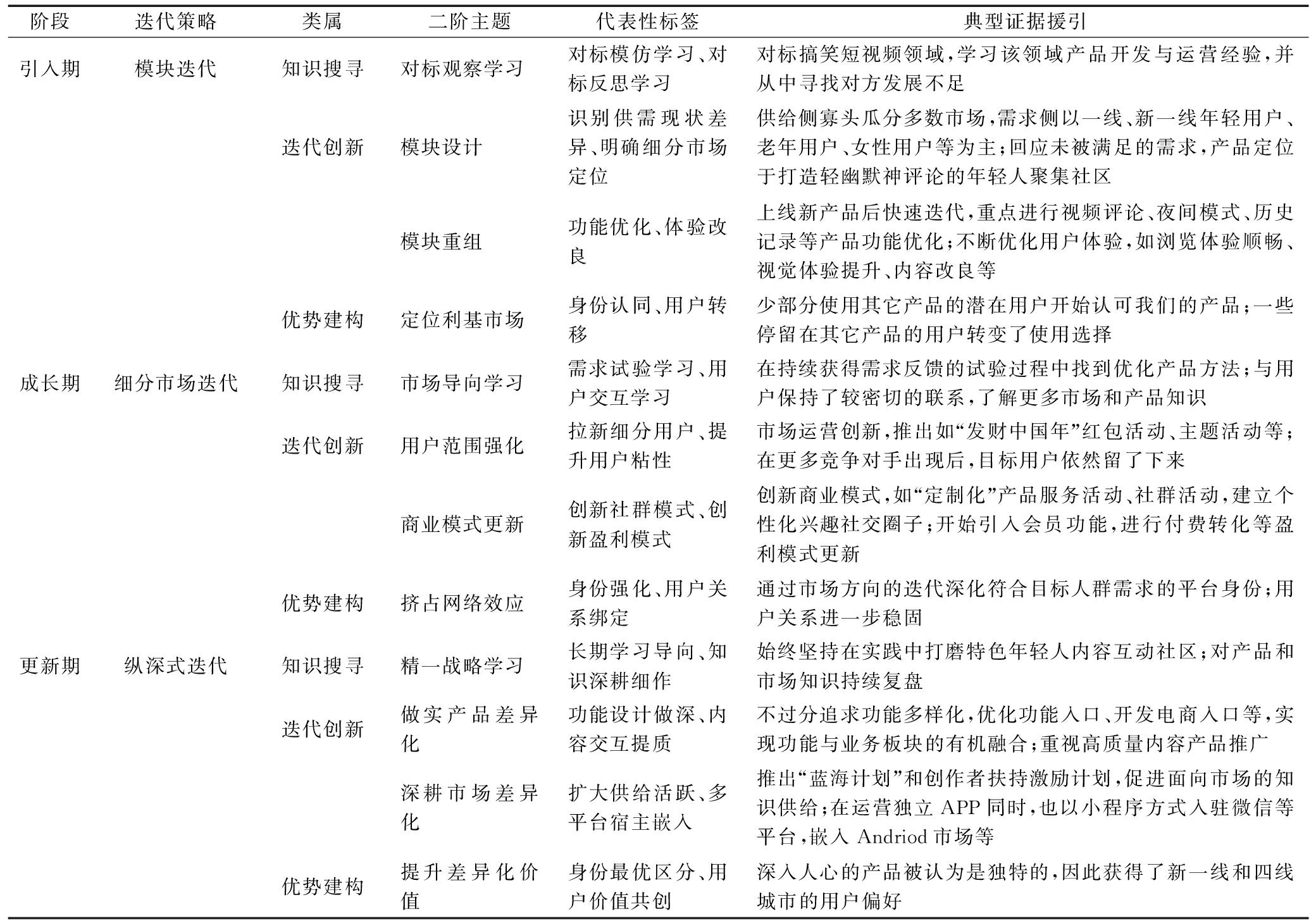
阶段迭代策略类属二阶主题代表性标签典型证据援引引入期行业原型迭代知识搜寻行业认知学习市场响应学习、外部互动学习企业敏锐观察获取数字行业发展信息;创业者在反思投资人建议和用户测试反馈后,快速调整布局未来发展迭代创新需求原型化潜在需求发掘、原型开发移动互联网时代用户追求更加丰富自我表达的社交需求;率先上线定位于移动端GIF图制作工具的新产品原型修正功能体验优化、市场定位调整产品制作、浏览、分享及转发等功能迅速被完善;历时8个月逐步从工具向社区产品转型优势建构抢占先发市场机会合法化、注意力获取企业产品逐步获得用户认可,对产品的理解加深;用户开始进入迅速增长阶段成长期主导设计迭代知识搜寻技术嵌入学习内部深度学习、去中心化学习创始人团队的技术背景使其坚定做好有竞争力产品的决心;经验与数据融合匹配,多方参与共同开发迭代创新底层技术设计算法升级、内容分发提效企业建立了成熟合规算法机制,使日均创作上传量达百万级别;在连接端优化分发方式,用算法驱动高效分发用户增长设计信任连接、流量普惠企业社区属性连接诸多用户,主播与用户建立强信任关系;流量普惠,更加关注下沉用户市场优势建构激发网络效应成长性验证、用户规模化流量算法推荐机制保证了产品市场的有效性;一部分增长的用户向价值用户转化,用户规模显著提升更新期整合式迭代知识搜寻跨界重组学习跨界学习、重组性学习进行跨行业业务知识学习,向产业化发展;企业开始思考改变“佛系”态度,跳出成长舒适圈,更新产品知识体系,创新引领市场运营迭代创新商业平台化布局多栖业务、开放平台架构开拓电商、广告、直播、本地生活等业务功能赛道;开发“创作者版、直播伴侣”等衍生互补模块,打造100个GMV超十亿的生态合作伙伴,成为中小新生品牌的“孵化地”智能赋新人机协同、场景迁移在产品内部上线“AI 对话”模块;推进产品新功能在更多 C 端与 B 端业务场景落地优势建构做大生态价值长期价值共创、社会价值可持续为用户和社会创造长期价值,市场投资者预期乐观;下沉用户既是使用者又是内容创造者,带动就业,技术真正赋能普惠公益

(1)引入期(2011年7月至2014年1月):通过行业原型迭代抢占先发市场。行业认知学习是指创业主体通过观察与积累某行业相关知识获取经验,在原有认知的基础上主动调整、优化思维决策,从而完善行业知识认知体系。第一,市场响应学习。案例企业率先对数字市场环境变化作出响应。在电子商务、数字经济即将进入蓬勃发展阶段的背景下,企业通过对外部环境的泛在观察率先捕捉应用程序短视频行业发展信息。第二,外部互动学习。案例企业在与利益相关者互动中不断提升行业认知水平。平台发展初期,由于可配置资源和注意力有限,案例企业需要自主探索与整合技术知识、用户知识等,在与外部互动、市场测试中帮助产品开发者学习、完善行业相关知识图谱。

基于对新兴行业发展的认知,案例企业着手实现产品需求原型化和原型修正。第一,需求原型化。企业将为满足潜在需求而生成的创意原型转化为具体、可使用的商业产品。例如,案例企业结合自身对市场需求的理解,为追求个性化表达的社群用户开发短视频工具产品。第二,原型修正。企业基于对外部反馈等知识的获取与整合,针对产品原型的不足进行优化。例如,在产品上线初期,案例企业不断优化产品功能设计,调整产品市场定位,完成从工具类产品向社区类产品的转型。

在行业发展初期阶段,案例企业率先开始沉淀短视频行业种子用户,为从竞争对手中突围、抢占先发优势奠定基础。第一,机会合法化。创业机会合法性,尤其认知合法性是指关键利益相关者(如用户)对新企业市场行为或机会具象化下产品服务的认可度。例如,越来越多的用户开始认同案例企业所开发的创业产品。第二,注意力获取。市场竞争优势构建能够反映用户注意力配置。用户愿意成为案例企业所开发产品社区中的一员,由此企业实现初步用户积淀,进而抢占短视频行业先发市场。

(2)成长期(2014年1月至2018年6月):通过主导设计迭代激发先占网络效应。在平台发展阶段,随着用户规模稳步扩张,企业底层技术支持成为关键。技术嵌入学习是企业探索如何获取核心技术优势并将这一优势转化为产品优势的知识学习过程。第一,内部深度学习。内部深度学习是指企业利用、开发内部所积累的知识(尤其是技术知识)资产。案例中,数据产品开发者团队具有技术背景,有利于企业构建完备的内部深度学习机制,提升技术经验应用效率。第二,去中心化学习。去中心化学习是指支持自由交流的、由经验与数据共同驱动的学习方式。例如,案例企业鼓励多方共同参与主导设计开发,通过构建并提升有利于核心算法开发的技术优势,完善产品知识体系。

案例企业对主导设计的迭代探索可分为技术主导设计(底层技术设计)与技术主导设计驱动下的用户增长设计。第一,底层技术设计。底层技术架构涉及产品技术组件模块的基础创新设计,需要升级应用程序算法和模型能力,构建匹配用户个性化推荐的运算规则与数据处理机制。案例企业开发了成熟的流量算法推荐机制,如流量池分配、叠加推荐、热度加权等,并利用算法驱动内容分发效率提升。第二,用户增长设计。用户增长设计离不开商业模式创新。在核心算法和技术模型支持下,案例企业通过关注下沉社区开发的流量普惠规则,变现私域流量和信任价值,实现社区属性下的用户连接。

案例企业的主导设计迭代激发了先占网络效应,表现为成长性验证和用户规模化。第一,成长性验证。成长性验证是指对数据产品落地市场的有效性进行分析与验证。例如,案例企业始终保持较强的市场发展劲头,同行业竞争对手未能撼动其领先地位,并开始面向海外市场布局。第二,用户规模化。案例企业依托先发流量红利,以核心技术革新为焦点,在用心做好产品和内容的前提下提升用户使用粘性,实现社区用户规模自增长。

(3)更新期(2018年6月至今):通过整合式迭代做大生态价值。数字平台市场发展进入更新期,案例企业面临较大的竞争压力。先进入者能否培育可持续竞争优势决定其多大程度上能够保留目标用户的网络效应。因此,先进入者需要积极、主动进行跨界学习,适应数字创业市场变化,力争引领短视频行业变革。第一,跨界学习。跨界学习是指企业对行业外部环境和自身发展要求作出战略响应,内化跨行业经验。例如,案例企业为推动MCN从内容向产业转型,积极整合、学习跨行业知识。第二,重组学习。重组学习是指通过吸收新知识,对原有经验和知识体系进行重新组合与开发。例如,案例企业跳出成长“舒适圈”,反思自身商业化创新发展战略的不足,探寻构建新知识体系。

在这一阶段案例企业采取整合式迭代策略,主要通过商业平台化和智能赋新两种方式实现。第一,商业平台化。相对于传统封闭式组织形式,平台化组织架构具有开放共享和资源整合优势。一方面,案例企业积极布局多栖业务,凭借用户和流量方面的优势推进商业化进程,孕育更多新品类、新业务和新市场,从属性单一的短视频产品成长为具有服务属性的综合类产品,实现满足多细分领域用户需求的平台业务创新。另一方面,案例企业开放平台架构,将用户和流量打包为“硬资产”对外赋能,构建自身“流量生态”。同时,赋能内容创业者,从产品提供商转型成为数字化开放赋能平台。第二,智能赋新。案例企业依托其大模型研发团队的知识优势,在创业产品内部上线“AI 对话”模块,率先提供智能问答和文本创作等新交互功能。同时,在更多业务场景应用上持续发力,释放创业产品潜力。

通过整合式迭代策略不断做大生态价值,案例企业逐步构建持续竞争优势。第一,长期价值共创。长期价值共创是通过平台知识流动与整合将用户等利益相关者汇聚到内容价值创造环节中。与简单提升用户留存转化率不同,在数字创业产品市场化过程中,案例企业通过打造开发者生态实现与利益相关者的长期价值共创。第二,社会价值可持续。受益于普惠流量分发和生态繁荣,案例企业数字创业产品设计从赋能个体拓展至赋能各市场主体、中小企业,推动各行业数字化升级,创造可持续发展的社会价值。

3.1.2 平台后发新创企业在迭代中实现创新获利

随着数字平台市场发展,技术架构逐渐成熟,以用户为中心的市场解决方案创新变得关键。对于后发进入数据产品市场的案例企业,其难题在于如何利用在位数字平台生态中的高开放性、资源共享以及编码化知识,扫描并识别“后来居上”的机会进入空间。与规模导向不同,平台差异化追求以细分用户为核心,强调专业化需求的价值创造[35]。本文通过分析资料编码进行阶段划分:一是引入期,自上线新产品后,案例企业在政府监管下,将1.0到1.5版本的开发重点放在产品功能优化上,初步形成合法用户市场;二是成长期,在产品1.5版本后,案例企业重点开展一系列创新活动,取得了较好的用户拉新和引流效果;三是更新期,案例企业实现产品持续稳定增长,并在这一阶段完全领先于同领域竞争对手。本文发现,在数字创业产品演进过程中,后发进入者采取以需求拉动为焦点的差异化策略进行产品迭代,通过模块迭代、细分市场迭代和纵深式迭代获取数字创业产品竞争优势,如表4所示。

表4 平台后发企业案例编码
Table 4 Data coding for latecomers

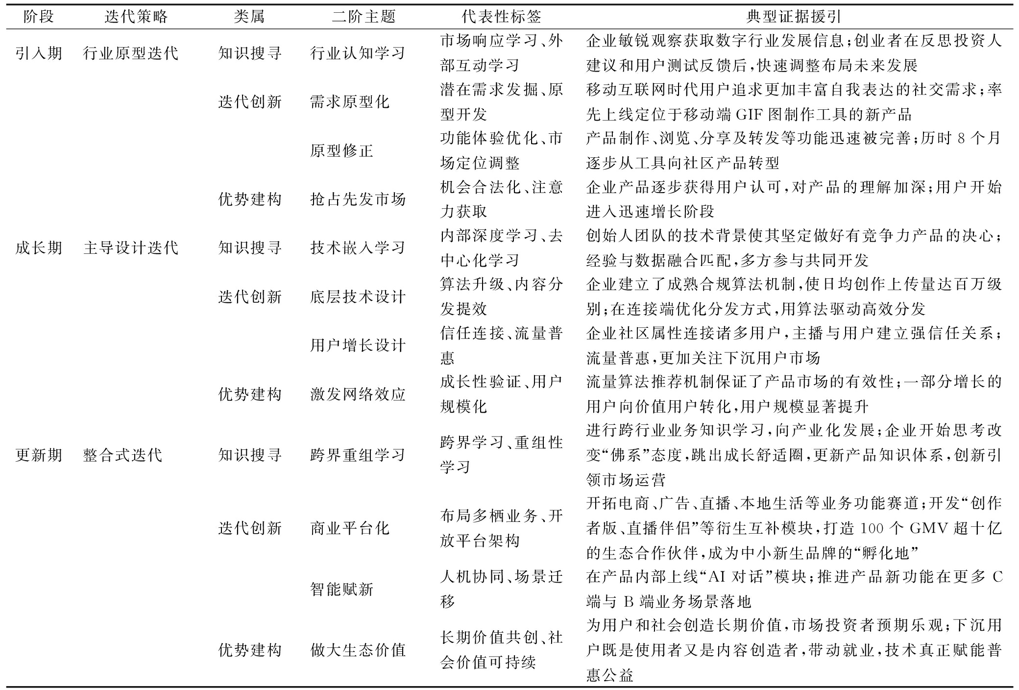
阶段迭代策略类属二阶主题代表性标签典型证据援引引入期模块迭代知识搜寻对标观察学习对标模仿学习、对标反思学习对标搞笑短视频领域,学习该领域产品开发与运营经验,并从中寻找对方发展不足迭代创新模块设计识别供需现状差异、明确细分市场定位供给侧寡头瓜分多数市场,需求侧以一线、新一线年轻用户、老年用户、女性用户等为主;回应未被满足的需求,产品定位于打造轻幽默神评论的年轻人聚集社区模块重组功能优化、体验改良上线新产品后快速迭代,重点进行视频评论、夜间模式、历史记录等产品功能优化;不断优化用户体验,如浏览体验顺畅、视觉体验提升、内容改良等优势建构定位利基市场身份认同、用户转移少部分使用其它产品的潜在用户开始认可我们的产品;一些停留在其它产品的用户转变了使用选择成长期细分市场迭代知识搜寻市场导向学习需求试验学习、用户交互学习在持续获得需求反馈的试验过程中找到优化产品方法;与用户保持了较密切的联系,了解更多市场和产品知识迭代创新用户范围强化拉新细分用户、提升用户粘性市场运营创新,推出如“发财中国年”红包活动、主题活动等;在更多竞争对手出现后,目标用户依然留了下来商业模式更新创新社群模式、创新盈利模式创新商业模式,如“定制化”产品服务活动、社群活动,建立个性化兴趣社交圈子;开始引入会员功能,进行付费转化等盈利模式更新优势建构挤占网络效应身份强化、用户关系绑定通过市场方向的迭代深化符合目标人群需求的平台身份;用户关系进一步稳固更新期纵深式迭代知识搜寻精一战略学习长期学习导向、知识深耕细作始终坚持在实践中打磨特色年轻人内容互动社区;对产品和市场知识持续复盘迭代创新做实产品差异化功能设计做深、内容交互提质不过分追求功能多样化,优化功能入口、开发电商入口等,实现功能与业务板块的有机融合;重视高质量内容产品推广深耕市场差异化扩大供给活跃、多平台宿主嵌入推出“蓝海计划”和创作者扶持激励计划,促进面向市场的知识供给;在运营独立APP同时,也以小程序方式入驻微信等平台,嵌入Andriod市场等优势建构提升差异化价值身份最优区分、用户价值共创深入人心的产品被认为是独特的,因此获得了新一线和四线城市的用户偏好

(1)引入期(2018年7月至2019年):通过模块迭代定位利基市场。对标观察学习是通过观察同行业同领域其它企业所开发数字创业产品的市场行为,汲取经验并进行模仿与改进的学习行为。第一,对标模仿学习。案例企业采取的行动策略是充分发挥模仿学习对产品市场定位的积极作用。短视频行业释放的蓬勃发展信息,为案例企业开发新产品进入该行业、积累用户知识提供了指引。同时,对标观察头部在位企业有助于案例企业获取与产品相关的技术和市场经验。第二,对标反思学习。案例企业开始重视对所吸收的行业知识进行总结和反思,搜寻在位平台薄弱领域或未覆盖的用户信息,力图在数字创业产品开发中做到知己知彼。

借助对标观察学习,企业采用模块迭代策略,通过对分层化组件模块的设计与重组开发创业产品。第一,模块设计。案例企业通过识别供需现状差异,理解需求侧群体差异和在位平台用户范围边界,进而发现可能有利的生存空间范围。然后,进一步明确细分市场定位,致力于打造轻幽默神评论、注重短视频创作的年轻人聚集社区。第二,模块重组。案例企业产品采用的开发方式是借助数字技术,从传统集中式架构演化为分层模块化架构[36]。在现有平台技术与产品的基础上,设备、网络、服务、内容等部分松散耦合,产品设计可扩展性与灵活性得到极大提升。作为后发进入者,案例企业能够通过模块重组实现产品开发。

相对于强大的在位者,作为后发新创企业,明确定位可生存的利基市场是引入期最主要的战略目标。第一,身份认同。身份认同不仅与个体自我认知与评价有关,而且受到社会反馈与评判的影响。例如,在创业进入阶段,案例企业通过发掘未被满足需求的市场空间,逐步获得市场用户对其身份的认同,进而解决进入壁垒问题。第二,用户转移。在先发平台上未能获得价值创造机会的互补者可能被迫“进驻、停留”,而尚未满足需求的终端用户可能处于不活跃或潜伏状态。此时,案例企业的进入促发部分利基市场用户的使用转移。

(2)成长期(2019—2020年):通过细分市场迭代挤占先发网络效应。这一阶段的企业开展大规模在做中学的细分市场深耕,市场导向学习对企业而言十分重要。市场导向学习是围绕用户需求反馈,在与用户持续交互中积累产品经验的学习方式。第一,需求试验学习。需求试验是通过对多样化产品开发设计解决方案进行市场可行性验证,使产品在试错过程中不断调整,以匹配市场需求。在商业试验设计(例如在小部分用户中试行某功能)过程中,案例企业会对异质性需求相关知识产生更精准的理解和认知。第二,用户交互学习。用户交互是知识创新的重要途径。案例企业利用大数据观测用户与用户、用户和主播等主体间交互信息数据,制定市场运营和产品优化决策。

细分市场迭代策略主要通过用户范围强化和商业模式更新两个方面实现。第一,用户范围强化。用户范围强化是后发进入企业围绕特定细分领域内用户和内容创作者开展运营及商业化部署。一方面,案例企业通过开展一系列市场运营活动实现用户拉新;另一方面,案例企业以兴趣社交圈子打造内容互动社区,以关系连接方式提升用户粘性。第二,商业模式更新。案例企业创新社群设计模式,开发更符合目标用户需求的定制化产品,同时针对异质性需求进行独特资源积累与差异化价值转化。在盈利模式上,基于内容消费的创新模式在帮助平台获取收益的同时,可为创作者等平台多方参与者带来收益,如广告收益、电商收益、游戏收益、直播打赏等。

作为后发者进入行业的案例企业利用细分市场迭代策略弱化先发网络效应。第一,身份强化。案例企业采取一系列商业化运营手段,使自身相对于竞争对手的差异化身份、符合目标人群需求偏好的平台形象得到进一步巩固。第二,用户关系绑定。案例企业通过特色话题/栏目活动深化与年轻人群体的联系,奠定良好的平台用户基础。同时,平台选择与细分用户群体深度绑定,获得用户口碑。案例企业作为后发者的网络效应被激活,先发平台的网络效应被削弱。

(3)更新期(2020年至今):通过纵深式迭代提升差异化价值。案例企业通过精一战略学习开展现阶段知识搜寻活动。精一战略学习是在整个生命周期内始终聚焦对特定细分市场领域知识的学习。垂直类平台被认为难以仅依靠市场策略持续获得用户青睐。如果仅追求短期内快速扩大用户规模,而不看重内容质量,并不能实现平台价值持续增长。换言之,后发进入者应成长为细分领域的“专家”,构建独特的平台内容和技术能力[37]。案例企业坚持长期学习导向,坚持对用户知识深耕细作,尤其面对短期用户增长度、活跃度、转化度等指标下滑时,能够持续学习。

纵深式迭代策略主要通过做实产品差异化和深耕市场差异化两个方面实现:第一,做实产品差异化。案例企业坚持拓展现有功能类别,并实现功能与业务板块有机融合。同时推进监管审核,在流量分配机制上注重推广高质量产品,以确保差异化产品的合规性。第二,深耕市场差异化。案例企业根据用户画像与不同用户实现个性化交互,坚持丰富内容创作者类型,优化知识方市场供给。同时积极与外部多元主体合作,将自身模块嵌入其它成熟的数字平台生态系统,进入多个平台提供产品和服务,实现多宿主嵌入,并开发网页版、苹果版、安卓版、微信服务号版和微信小程序版等。

利用纵深式迭代策略,案例企业提升了自身相对于先发企业而言的差异化价值。第一,身份最优区分。身份最优区分是指企业通过协调制度压力下产生的一致性需求和竞争压力下产生的差异化需求这两种具有张力的需求,实现合法且独特的战略定位。在垂直细分市场领域,案例企业既充分利用平台市场和技术资源,又培育相比同类别企业的竞争优势,实现移动互联网市场排名领先。第二,用户价值共创。案例企业培育了一批高粘度忠实用户,并与用户共同创造情绪价值,构建核心价值壁垒。

3.2 跨案例分析

与学者们的研究成果相呼应,戚聿东等(2020)提出在数字化产品性能不断升级的同时,企业需要兼顾满足多样化与个性化市场需求;李晓华等(2023)认为,数字原生企业采用柔性框架及时响应,可实现在技术与市场方向上的协同进步。由此可见,数字原生企业迭代策略方向有技术(以产品为中心)和市场(以用户为中心)两种。其中,技术方向解决的是“产品能够做什么或提供什么功效”问题,而市场方向解决的是“如何吸引或留住用户”问题。本文发现,在不同生命周期阶段,企业会基于阶段情境选择匹配的技术—市场迭代行为策略组合(见图1)。

图1 数字原生企业创新获利过程模型
Fig.1 Model of profiting from innovation for digital native enterprises

在引入期,由于在市场和技术方面的经验知识不足,企业在做中学习的动力较强,能够根据技术和市场反馈快速调整,完成对产品知识的初步验证。例如,技术方向的功能响应优化包括问题修复、性能优化、参数更新、模块化(重组、修改、删减)等;市场方向的体验响应优化包括流程优化、界面设计优化、运营交互逻辑调整等。因此,企业在引入期以快速响应性迭代为主,最终实现优势寻求。在成长期,企业已积累一定经验知识,为实现用户规模增长,通过增强核心技术功能或创新市场手段开发产品知识十分关键。例如,技术方向的底层技术设计包括开发新算法、引入新技术模型等;市场方向的用户市场创新包括新增运营活动、更新商业模式等。因此,企业在成长期以前瞻性迭代为主,最终实现优势新构。在更新期,企业进一步巩固市场竞争格局,加快新知识体系整合和价值溢出,在焦点领域发挥对技术和市场发展的引领作用。例如,技术方向的颠覆引领包括衍生新功能(人工智能助手、互动对话、文本创作等)、新端口(跨平台进入端口等)、新架构(开放平台架构等);市场方向的价值共创包括拓展多元业务场景、实现开放生态合作等。因此,企业在更新期以引领性迭代为主,最终实现优势持续。从快速响应性迭代、前瞻性迭代到引领性迭代,数字原生企业在技术和市场方向的迭代演化逐渐深入。综上,本文提出如下命题:

命题1:在生命周期3个阶段,数字原生企业以螺旋式演进方式推进技术与市场方向上迭代行动的深化和创新,进而构建竞争优势。引入期通过快速响应性迭代实现优势寻求,成长期通过前瞻性迭代实现优势新构,更新期通过引领性迭代实现优势持续。

随着数字平台市场发展,市场竞争加剧,企业生命周期演进时间逐渐被压缩。对于先行进入市场的数字原生企业而言,应采取以核心技术创新为焦点的快速做大策略。由于其进入市场较早,尚未出现行业主导标准,需要尽快扩大自身平台网络优势。在引入期通过行业认知学习对初始创业机会原型进行快速迭代以率先抢占先发市场,在成长期通过技术嵌入学习对技术规则范式进行主导设计迭代以激发用户网络效应,在更新期通过跨界重组学习进行整合式迭代以获取生态互补资产,放大生态价值,增强竞争优势的长期效应。同时,对于后发进入的数字原生企业而言,有必要采取以异质需求拉动为焦点的差异化策略。由于其进入市场较晚,多数市场空间被挤占,技术架构趋于成熟,需要争取获得独特性平台身份和网络优势。在引入期通过对标观察学习对模块进行设计迭代以定位利基市场,在成长期通过市场导向学习对市场运营和商业模式进行创新以挤占先发网络效应,在更新期通过精一战略学习深化产品和市场迭代以提升差异化价值,从而实现特定领域创新获利。综上,本文提出如下命题:

命题2:随着生命周期演进,对于先行进入的数字原生企业而言,采取以核心技术创新为焦点的“行业原型迭代—主导设计迭代—整合式迭代”快速做大策略有利于保持竞争优势;对于后发进入的数字原生企业而言,采取以异质需求拉动为焦点的“模块迭代—细分市场迭代—纵深式迭代”差异化策略有利于获取竞争优势。

4 结论与讨论

4.1 研究结论

本文基于创新获利理论并采用探索性纵向案例方法,遵循“知识搜寻—迭代创新—优势建构”思路,探讨数字原生企业如何从自身创新中开发平台竞争价值,得出以下结论:

(1)在引入期、成长期和更新期3个阶段,数字原生企业发挥知识搜寻能力这一独占性机制,为实现优势建构,需要基于阶段情境选择匹配的迭代策略。总体来看,企业在引入期需要通过行业认知学习、对标观察学习进行快速响应性迭代以促进优势寻求,在成长期需要通过技术嵌入学习、市场导向学习进行前瞻性迭代以促进优势新构,在更新期需要通过跨界重组学习、精一战略学习进行引领性迭代以促进优势持续。在成长各阶段,数字企业以螺旋式演进方式推进技术和市场方向上迭代行动的深化。

(2)领先时间差异促使企业在迭代中形成实现创新获利的不同演化路径。其中,先发数字企业在优势构建过程中经历行业原型迭代抢占先发市场、主导设计迭代激发网络效应、整合式迭代放大生态价值3个演化过程;后发数字企业在优势构建过程中则经历模块迭代定位利基市场、细分市场迭代挤占先发网络效应、纵深式迭代提升差异化价值3个演化过程。对于先行进入的数字原生企业而言,采取以核心技术创新为焦点的快速做大策略迭代有利于保持竞争优势;对于后发进入的数字原生企业而言,采取以异质需求拉动为焦点的差异化策略迭代有利于获取竞争优势。

4.2 理论贡献

本研究的理论贡献如下:进一步丰富了创新获利理论,以数字原生类企业为分析对象,完善了数字创新获利领域研究。同时,深化了迭代相关研究,尝试回答了受领先时间独占效应影响,不同时机进入市场的组织以迭代行动促进优势建构的演化过程差异,并从知识学习能力视角切入,探讨成长各阶段知识搜寻对企业迭代行动选择的差异化影响。

4.3 实践启示

(1)早进入市场不会自动产生持续竞争优势,后进入市场也不会始终处于竞争劣势[38]。企业可以采取恰当的迭代策略建构竞争优势,迭代策略需围绕技术和市场两个方向。

(2)先进入市场的企业需要利用先发优势形成主导设计,并开发互补生态资产。若先发企业进入市场后不能持续行动,则模仿者会对创新发起者所开创的基础模块架构进行调整,抢先形成主导设计,由此市场竞争将从设计竞争转变为成本竞争。此时,企业先发优势不复存在,反而需要通过规模经济和适应学习降低成本以获取竞争优势。同时,面对网络规模劣势和进入壁垒,后发进入者应避免依靠简单模仿的同质化竞争,通过以用户为中心的市场创新积累异质性生产资源、激活并攫取网络效应,构建异质性优势,进而逐步分割市场,在时机成熟时再重塑市场格局。

4.4 不足与展望

本文存在如下不足:第一,以边界相对封闭的平台生态系统为研究对象,但研究结论是否适用于开放边界、多元共治平台有待验证,未来可将其它类型平台市场(如音乐平台、游戏平台、线上出版平台、互联网贸易平台、互联网融资平台等)纳入研究框架,以检验结论的普适性。第二,数字原生企业创新获利行为实际上伴随着数字平台市场网络演化过程,未来可以采用多主体仿真研究方法对数字平台市场中的网络演化过程进行仿真建模,进一步探讨数字平台演化对企业迭代行动的影响。

参考文献:

[1] LEE E, JEHO L, JONGSEOK L. Reconsideration of the winner-take-all hypothesis:complex networks and local bias[J]. Management Science, 2006,52(12): 1838-1848.

[2] KAPOOR K, BIGDEL A Z, DWIVEDI Y K, et al. A socio-technical view of platform ecosystems: systematic review and research agenda[J]. Journal of Business Research, 2021, 128(5): 94-108.

[3] TAEUSCHER K. Reputation and new venture performance in online markets: the moderating role of market crowding[J]. Journal of Business Venturing, 2019, 34(6): 1-17.

[4] 罗兴武,张皓,刘洋,等.数字平台企业如何从事件中塑造数字创新能力——基于事件系统理论的钉钉成长案例研究[J].南开管理评论,2023,26(4):234-247.

[5] 邹波,李淑华,孙黎,等.生成性:一个数字化创新的基石性概念评述[J].外国经济与管理,2024,46(7):3-21.

[6] 刘洋,董久钰,魏江.数字创新管理:理论框架与未来研究[J].管理世界,2020,36(7):198-217,219.

[7] LEHMANN J, RECKER J, YOO Y,et al.Designing digital market offerings: how digital ventures navigate the tension between generative digital technology and the current environment[J]. MIS Quartely, 2022, 46 (3): 1453-1482.

[8] MIRIC M, BOUDREAU K J, JEPPESEN L B. Protecting their digital assets: the use of formal &informal appropriability strategies by App developers[J]. Research Policy, 2019, 48(8): 1-13.

[9] NAMBISAN S. Digital entrepreneurship:toward a digital technology perspective of entrepreneurship[J].Entrepreneurship Theory and Practice,2017,41(6):1029-1055.

[10] TEECE D J. Profiting from technological innovation:implications for integration,collaboration,licensing and public policy[J]. Research Policy, 1986,15(6): 285-305.

[11] TEECE D J. Profiting from innovation in the digital economy:enabling technologies,standards,and licensing models in the wireless world[J]. Research Policy, 2018, 47(8): 1367-1387.

[12] HURMELINNA P, KYLAHEIKO K, JAUHIAINEN T. The Janus face of the appropriability regime in the protection of innovations: theoretical re-appraisal and empirical analysis[J]. Technovation, 2007, 27(3): 133-144.

[13] TEECE D J.Reflections on "profiting from innovation"[J]. Research Policy, 2006, 35(8): 1131-1146.

[14] KIRTLEY J, O'MAHONY S. What is a pivot explaining when and how entrepreneurial firms decide to make strategic change and pivot[J]. Strategic Management Journal, 2020, 44(1): 197-230.

[15] RIES E. The lean startup:how today's entrepreneurs use continuous innovation to create radically successful businesses[M]. London:Crown Business, 2011.

[16] BLANK S. Why the lean start-up changes everything[J].Harvard Business Review, 2013, 91(5): 63-72.

[17] FICHMAN R G, DOS SANTOS B L, et al. Digital innovation as a fundamental and powerful concept in the information systems curriculum[J]. MIS Quarterly, 2014, 38(2): 329-353.

[18] 张杰盛,李海刚,韩丽川.虚拟社区互动性对迭代创新绩效影响的实证研究[J].工业工程与管理, 2017, 22(5): 128-134.

[19] 周惠平, 姚艳虹. 数字化背景下知识跨界搜寻对企业迭代创新的影响——关系嵌入与政府支持政策的调节作用[J]. 科技进步与对策, 2023, 40(13): 113-122.

[20] COZZOLINO A, CORBO l, AVERSA P. Digital platform-based ecosystems: the evolution of collaboration and competition between incumbent producers and entrant platforms[J]. Journal of Business Research, 2021, 126(3): 385-400.

[21] 焦豪. 数字平台生态观:数字经济时代的管理理论新视角[J]. 中国工业经济, 2023,40(7): 122-141.

[22] NAMBISAN S, WRIGHT M, FELDMAN M. The dgital transformation of innovation and entrepreneurship: progress, challenges and key themes[J].Research Policy, 2019, 48(8): 1-9.

[23] BOJNSACK R, RENNINGS M, et al.Profiting from innovation when digital business ecosystems emerge: a control point perspective[J]. Research Policy, 2024, 53(3): 1-20.

[24] KAPOOR R, AGARWAL S. Sustaining superior performance in business ecosystems: evidence from application software developers in the IOS and Android smartphone ecosystems[J]. Organization Science, 2017, 28(3): 531-551.

[25] NERKAR A. Old is gold the value of temporal exploration in the creation of knowledge[J]. Management Science, 2003, 49(2): 211-229.

[26] SIDHU J S, COMMANDEUR H R, VOLBERDA H W. The multifaceted nature of exploration and exploitation:value of supply,demand,and spatial search for innovation[J]. Organization Science, 2007, 18(1): 20-38.

[27] LAUREAN K, SALTE R A. Open for innovation:the role of openness in explaining innovation performance among UK manufacturing firms[J]. Strategic Management Journal, 2006, 27(2): 131-150.

[28] HENFRIDSSON O,NANDHAKUMAR J,SCARBROUGH H,et al.Recombination in the open-ended value landscape of digital innovation[J]. Information &Organization,2018,28(2): 89-100.

[29] CARNABUCI G, OPERTI E. Where do firms' recombinant capabilities come from? intraorganizational networks, knowledge and firms' ability to innovate through technological recombination[J].Strategic Management Journal, 2013,34(13): 1591-1603.

[30] YIN R K. Case study research:design and methods[M]. Thousand Oaks, CA: SAGE, 2017.

[31] ISCKIA I, LESCOP D. Strategizing in platform-based ecosystems:leveraging core processes for continuous innovation[J]. Communications &Strategies, 2015, 1(99): 91-111.

[32] HUOTARI K, EDVARDSSON B, JONAS J M, et al. Innovation in service ecosystems-breaking,making and maintaining institutionalized rules of resource integration[J]. Journal of Business Research, 2016, 69(8): 2964-2971.

[33] VARGA S, CHOLAKOVA M, et al. From platform growth to platform scaling:the role of decision rules and network effects over time[J]. Journal of Business Venturing, 2023, 38(6): 1-21.

[34] HANNAH D P,EISENHARDT K M. How firms navigate cooperation and competition in nascent ecosystems[J]. Strategic Management Journal, 2018, 39(12): 3163-3192.

[35] CENNAMO C.Competing in digital markets:a platform-based perspective[J]. Academy of Management Perspectives, 2021, 35(2): 265-291.

[36] RAI A, CONSTANTINIDES P, SARKER S. Next generation digital platforms:toward human-AI hybrids[J]. MIS Quarterly, 2019,43(1): 1-9.

[37] MCINTYRE D P, SRINIVASAN A, CHINTAKANANDA A. The persistence of platforms: the role of network, platform, and complementor attributes[J]. Long Range Planning, 2020, 54(5): 1-12.

[38] ANNARELLI A, BATTISTELLA C, NONINO F, et al.Literature review on digitalization capabilities: co-citation analysis of antecedents, conceptualization and consequences[J]. Technological Forecasting and Social Change, 2021, 166(5): 1-22.

(责任编辑:张 悦)