城市营商环境优化的生成逻辑与实现路径
——基于田野调查和QCA的多重分析

刘 凤1,2,廖 鑫3,周贤永1

(1. 西南交通大学 公共管理学院,四川 成都 610031;2.四川省营商环境研究院,四川 成都 610031;3. 四川大学 商学院,四川 成都 610064)

摘 要:持续优化营商环境是完善政府体制机制、促进经济高质量发展的关键举措,然而区域营商环境影响要素和条件组合有待进一步挖掘与分析。基于西南某省9个地市的田野调查,提出优化营商环境的“制度—资源—能力”整合性分析框架,以我国103个城市为研究对象,结合必要条件分析(NCA)和定性比较分析(QCA)方法,探究优化营商环境的生成逻辑和实现路径。研究结果表明,单一制度、资源或能力要素不构成营商环境优化的必要条件。从条件组合看,制度、资源和能力要素相互依赖,4种组态形成高水平营商环境,分别为资源支持下的政策和政企联动型、制度和资源双向引领下的数字政府驱动型、制度和能力双重协同下的财政资源推动型、能力主导下的资源驱动型。分析表明,8种组态会产生非高水平营商环境,从而解释部分城市营商环境未达到高水平的主要原因。

关键词:营商环境;影响因素;定性比较分析;必要条件分析;组态效应

The Generation Logic and Realization Path of Urban Business Environment Optimization:Multiple Analyses Based on Field Research and QCA

Liu Feng1,2, Liao Xin3, Zhou Xianyong1

(1. School of Public Administration, Southwest Jiaotong University, Chengdu 610031, China;2.Sichuan Institute of Doing Business, Chengdu 610031, China;3.Business School, Sichuan University, Chengdu 610064, China)

Abstract: Optimizing the business environment is a global consensus and national action to stimulate the vitality of the market economy and promote high-quality economic development, as well as an important element of a sound government management system and the modernization of the national governance system and governance capacity. However, in the process of business environment optimization and development, the imbalance in the development of the urban business environment between regions has become a prominent phenomenon, with many problems such as insufficient development of local characteristics and reform initiatives not being put into practice. Most existing research mainly analyzes the optimization of the business environment from the aspects of institutional reform, administrative supervision, Internet+government services, scientific and technological R&D and innovation, infrastructure protection, and the external comprehensive environment, but in-depth systematic research is rare, and the majority of these studies explore the influence of individual factors on the business environment. Unidimensional explanations cannot reveal the complex mechanism of the interaction of multiple factors in the construction of the business environment and lack field evidence. The unidimensional explanation cannot systematically reveal the complex mechanism of multi-factor interaction in building business environments and lacks the support of field evidence. Therefore, it is a key topic of current theoretical research to explain the generative logic of business environment optimization from the perspective of the integrated role of multiple factors and explore the combined path of business environment enhancement, which is an important breakthrough in finding the path of optimizing the urban business environment.

According to the field survey of nine cities in a southwestern province and the specific context of the development of the local business environment, this paper employs configuration theory, institutional theory, resource-based theory and competence theory, and proposes an integrated "system-resource-capacity" framework for optimizing the business environment. Taking 103 cities in China as research samples, it explores the generative logic of the optimization of the urban business environment by using necessary condition analysis and qualitative comparative analysis, and studies the core factors and path combinations affecting the optimization of the urban business environment, which reveals the complex mechanism of multi-factor interaction in the construction of the business environment from the perspective of the group state.

This paper draws the following conclusions. (1) Institutional, resource, and capacity level factors are not necessary conditions that promote the optimization of the urban business environment alone, while the optimization of the urban business environment is the result of the joint action of multiple antecedent conditions. (2) From the perspective of the combined effect of different factors, there are four modes to enhance the local business environment, namely, the policy and government-enterprise linkage mode supported by resources, the digital government-driven mode led by the system and resources in both directions, the financial resources-driven mode driven by the dual synergy of the system and capacity, and the resource-driven mode led by the capacity. (3) The study uncovers the in-depth reasons why business environment construction in some regions has not reached a high level.

This study suggests that local governments should strengthen the synergistic integration between the elements of system, resources and capacity, combine with local realities, realize the adaptation of multiple conditions of system, resources and capacity according to the local financial resources and economic level, and choose the development paths in accordance with the local conditions, i.e., policy adaptation. In addition, it provides an effective combination of paths for local governments to achieve a high-level business environment and risk tips for local governments to avoid a low-level business environment. Finally, this study finds that the path of optimizing the business environment in cities that are relatively backwards in economic development or resource endowment needs to be formulated to form a long-term system for building a business environment with unified upper and lower levels of clear responsibilities, as well as strengthening the construction of a digital government with the help of information technology to achieve the optimal construction of the business environment.

Key WordsBusiness Environment; Influencing Factors; Qualitative Comparative Analysis; Necessary Condition Analysis (NCA); Configuration Effect

收稿日期:2023-05-06

修回日期:2023-07-18

基金项目:四川省社科规划重大项目(SC21ZD011);四川省科学技术厅软科学项目(2022JDR0211);四川省、重庆市社科规划“成渝地区双城经济圈建设”重大项目(SC20ZDCY012)

作者简介:刘凤(1982—),女,湖南新化人,博士,西南交通大学公共管理学院教授、硕士生导师,四川省营商环境研究院院长,研究方向为营商环境、产业政策;廖鑫(1997—),女,四川宜宾人,四川大学商学院博士研究生,研究方向为营商环境、营销管理;周贤永(1982—),男,湖南涟源人,博士,西南交通大学公共管理学院副教授、硕士生导师,研究方向为营商环境、创新管理。本文通讯作者:周贤永。

DOI:10.6049/kjjbydc.2023050105

开放科学(资源服务)标识码(OSID):

中图分类号:F290

文献标识码:A

文章编号:1001-7348(2024)19-0046-10

0 引言

优化营商环境是党中央、国务院作出的重大决策部署,是激发市场经济活力、促进经济高质量发展的全球共识和国家行动,亦是健全政府管理体系、推进国家治理体系和治理能力现代化的重要内容[1]。目前,全国各地将优化营商环境作为推动经济高质量发展的头号工程来抓,开展全面优化营商环境的工作部署和制度创新集成。然而,在营商环境优化和发展过程中,区域城市营商环境发展不平衡已成为一个突出现象[2],其中,以上海、深圳、广州为代表的东部地区城市营商环境明显优于中、西部以及东北地区,南方地区营商环境也明显优于北方城市[3]。其衍生出来的焦点问题是:城市营商环境何以优化?何种原因导致营商环境差异?

基于文献梳理可以发现,众多学者主要从制度改革[4-5]、行政监管[6-7]、互联网+政务服务[8]、科技研发创新[9]、基础设施保障[10]、外部综合环境[11]等方面分析营商环境优化问题,大多是探讨单个因素对营商环境的影响,但是单维度的解释无法系统揭示营商环境多要素之间复杂的互动机理,也缺乏实证支持。关于营商环境的优化路径,多数研究遵循“营商环境建设现实情况—营商环境优化核心标准—营商环境优化路径”的逻辑框架[12]。优化营商环境要避免“一刀切”与“灵丹妙药”的想法,现有营商环境优化路径研究存在研究深度有限、理论与实践存在“鸿沟”等问题,亟待从理论层面进行深层次、系统性的分类研究[5]。因此,本文将从多因素综合作用视角阐释营商环境优化逻辑,探讨营商环境提升的组合路径。具体为,基于西南某省9个地市的实地调研,建立营商环境优化的“制度—资源—能力”整合性分析框架,运用必要条件分析(Necessary Condition Analysis,NCA)和定性比较分析(Qualitative Comparative Analysis,QCA)方法探析城市营商环境优化逻辑,对影响城市营商环境的核心因素和路径组合展开研究,为地方政府优化营商环境、“筑巢引凤”提供参考。

1 文献回顾:何种因素影响营商环境

营商环境一词最初由世界银行提出,旨在测评各国私营企业发展环境。本文从可量化、可比较、可改进角度,遵循《优化营商环境条例》中的概念——“企业等市场主体在市场经济活动中所涉及的体制机制性因素和条件”,并结合李志军[13]提出的营商环境概念,将营商环境界定为市场主体在生产经营过程中所面临的制度性和非制度性综合有机生态系统,包括政务环境、法治环境、市场环境、创新环境和要素环境等。

从制度改革角度,学者们提出深化“放管服”改革,加强权力规制、技术赋能和服务供给,有助于地区营商环境优化[4,12]。廖福崇(2020)指出,推进行政审批制度改革能够有效降低企业制度性交易成本,是构建市场化营商环境的关键抓手,尤其对民营企业营商环境影响显著。从行政监管角度,Djankov等[6]指出,监管负担较低的国家具有高水平营商环境;Cule&Fulton[7]指出,监管适度和有效控制腐败的经济体有望提升营商环境水平;王彦东等(2021)指出,国家审计职能发挥有利于提升区域营商环境水平。一些学者基于互联网+政务服务角度,发现“互联网+政务服务”平台建设有助于实现治理结构重构和营商环境优化目标(韩春晖,2021),其存在线上驱动、线下驱动和全面融合3种方式[8];还有研究聚焦于互动治理,提出“互联网+政务服务”平台互动治理通过提升政务服务效能、降低交易成本两条路径优化营商环境(范合君等,2022)。一些学者从科技研发角度对营商环境影响因素进行分析,如陈强等[9]指出,政府投入力度、企业研发能力、技术成果储备能够优化营商环境。此外,还有一些学者分别从基础设施保障、外部综合环境等层面挖掘营商环境影响因素[10-11]

基于以上文献,可以发现:一方面,营商环境影响因素研究硕果丰富,并形成一定的研究共识,即影响地区营商环境的因素囊括政府自身建设和外部资源条件等多维层面。另一方面,在营商环境影响因素探究方面,主要采用回归模型等量化研究方法,强调单一或少数维度对营商环境的影响。由于上述研究多未展开深入系统的分析,未建立营商环境核心影响要素的系统性分析框架,也缺乏实地证据支撑,因而导致不能从学理上提炼营商环境影响要素,剖析其如何协同驱动营商环境优化。

2 营商环境分析框架构建:基于西南某省的田野调查

2.1 田野调查:研究策略与资料收集

该省位于西部内陆,下辖21个市(州),近几年营商环境改善显著,尤其是其省会城市在全国营商环境评价中排名靠前,为其它地区优化营商环境提供了典型经验。同时,该省下辖的21个市(州)经济发展水平存在明显阶梯状分布,既有新一线城市,也有刚刚脱贫的地区,在全国范围内具有一定代表性。

本研究田野调查时间是从2020年7月至2022年2月,选取由该省发展和改革委员会组织的营商环境评价结果中分别处于3个水平梯队的各3个地市,对9个城市开展深入访谈并收集内部工作总结等资料。主要分为两个阶段:第一阶段为2020年7月,调研对象为城市营商环境建设牵头部门;第二阶段为2022年1~2月,开展进一步的追踪调研,调研对象覆盖该地营商环境责任部门,如政务服务管理局、住建局、自然资源局等。

2.2 营商环境优化条件分析

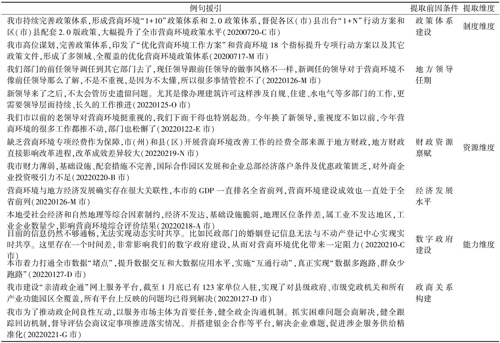
为了从城市层面挖掘营商环境优化的前因条件,依托田野调查法,结合相应理论和文献,将影响营商环境的关键要素划分为制度、资源和能力3个维度,具体见表1。

表1 田野调查资料举例与条件分析
Table 1 Examples of field research data and analysis of conditions

例句援引提取前因条件提取维度我市持续完善政策体系,形成营商环境“1+10”政策体系和2.0政策体系,督促各区(市)县出台“1+N”行动方案和区(市)县配套2.0版政策,大幅提升了全市营商环境政策水平(20200720-C市)政策体系建设制度维度我市高位谋划,完善政策体系,印发了“优化营商环境工作方案”和营商环境18个指标提升专项行动方案以及其它政策文件,形成了多领域、全覆盖的优化营商环境政策体系(20200717-M市)我们部门的前任领导调任到其它部门去了,现任领导跟前任领导的做事风格不一样,新调任的领导对于营商环境不像前任领导那么了解,不是不重视,是因为不太懂,所以很多事情管控不了(20220126-M市)地方领导任期新领导来了之后,不太会管历史遗留问题。尤其是像办理建筑许可这样涉及自规、住建、水电气等多部门的工作,更需要领导层面持续、长久的工作推进(20220125-O市)我们市以前的老领导对营商环境挺重视的,我们下面干得也特别起劲。今年换了新领导,重视度不如以前,今年营商环境的很多工作都推不动,部门也松懈了(20220122-E市)缺乏营商环境专项经费作为保障,市(州)和县(区)开展营商环境改善工作的经费全部来源于地方财政,地方财政直接影响改革进程,改革成效差异较大(20220219-N市)财政资源禀赋资源维度我市财力薄弱,基础设施、配套措施不完善,国际合作园区发展和企业总部经济落户条件及优惠政策匮乏,对外商企业投资吸引力不足(20220220-B市)营商环境与地方经济发展确实存在很大关联性,本市的GDP一直排名全省前列,营商环境建设成效也一直处于全省前列(20220126-M市)经济发展水平本地受社会经济和自然地理等综合因素制约,经济不发达,基础设施脆弱,地理区位条件差,属工业不发达地区,工业企业数量少,影响营商环境综合评价结果(20220218-A市)目前的信息仍然不够通畅,无法实现动态实时共享。比如民政部门的婚姻登记信息无法与不动产登记中心实现实时共享。这里存在一个时间差,非常影响我们的数字政府建设,从而对营商环境优化带来一定阻力(20220210-C市)数字政府建设能力维度本市着力打通全市数据“堵点”,提升数据交互和大数据应用水平,实施“互通行动”,真正实现“数据多跑路、群众少跑路”(20220127-D市)我市建设“亲清政企通”网上服务平台,截至1月底已有123家单位入驻,实现了对县级政府、市级党政机关和所有产业功能园区全覆盖,所有平台上反映的问题均已得到解决(20220127-D市)政商关系构建我市为了推动政企间良性互动,以服务市场主体为首要任务,健全政企沟通机制。抓实困难问题会商解决,健全跟踪回访机制,督导评估会商议定事项推进落实情况。并搭建银企合作等平台,解决企业难题,促进涉企服务供给精准化(20220221-G市)

(1)制度维度。制度理论认为,制度是一套有形或者无形的框架和体系[14]。Escaleras&Chiang(2017)指出,完善地方规章制度有利于提高地方营商环境水平。通过完善法治保障和法律体系,在减环节、降时间、优成本的同时强化事中事后监管,更能优化营商环境[1]。实地调研发现,建设全面系统、亮点突出的政策体系,统筹推动根本性、全局性、制度性改革,对于地方营商环境建设具有高度引领的作用。

此外,地方领导差异也会导致地方营商环境不同。后小仙等[15]研究指出,领导任期与营商环境优化呈倒U型关系。结合本文实地考察发现,地方领导任期对营商环境具有关键性影响,如果领导任期较短或短期内波动较大,营商环境工作的长效性就会不足。

(2)资源维度。Mohr(1969)指出,财政实力雄厚的政府更愿意采纳新政策并推动政务服务创新;廖福崇[16]基于制度性交易成本,进一步发现,财政能力是影响营商环境的约束性条件之一。本文也通过实地考察,发现财政资源对地方营商环境建设十分重要。

城市经济发展水平为营商环境建设提供基础保障。我国经济发展水平不均衡,因此营商环境建设也表现出地区差异性。高经济发展水平城市集聚了大量资源和人才,也具备更加完善的公共服务体系[17]。董志强等(2012)发现,经济发展水平与营商制度软环境之间呈现显著相关关系。本文实地考察也发现,地方经济发展水平与营商环境建设成效具有相关性。

(3)能力维度。宋林霖和陈志超[12]指出,数字政府建设与营商环境优化存在关联性,数字政府建设是治理结构的重构,优化营商环境是功能目标的调整。前者在一定程度上能够提高政府公民互动频率,促进责任型政府建设[18]。推动政府数字化运营则是优化营商环境的一条有效途径(陈涛和郜啊龙,2021)。结合实地考察与分析,本文发现,以数字驱动提高政务效能、完善城市服务、提升治理能力、发展产业经济,推进政府信息化建设,对于营商环境优化至关重要。

在制度建设逻辑中,构建新型政商关系是政府治理能力的重要体现,而政商关系是营商环境的重要维度和关键内涵,也是提高治理能力现代化水平的迫切需要[16]。政府与企业之间的良性互动,有助于提升政府治理能力,为企业提供生产和经营支持,进而优化地方营商环境。

综上所述,本文构建“制度—资源—能力”三维分析框架,如图1所示。其中,制度维度包括政策体系建设和地方领导任期两个变量;资源维度包括财政资源禀赋和经济发展水平两个变量;能力维度包括数字政府建设和政商关系构建两个变量。制度、资源、能力三者协同联动,共同作用于地方营商环境优化。

图1 营商环境优化的三维分析框架
Fig.1 A three-dimensional analytical framework for business environment optimization

3 研究设计

3.1 NCA和QCA方法相结合的适配性

本文结合NCA和QCA研究方法,关注两种因果关系:一是某要素是否以及在何种程度上是城市实现高营商环境水平的必要条件,二是这些要素如何耦合以产生高水平或非高水平营商环境。

QCA方法是使用基于布尔代数技术的集合理论组态方法,以确定哪些属性组合是产生特定结果的必要或充分条件[19]。fsQCA可以确定导致相关结果充分和/或必要条件的不同组态[20]。必要条件分析(NCA)是识别集中必要条件的一种通用且直接的方法[21],QCA只分析必要条件,而NCA能更细致地识别某一条件是导致该结果的必要程度。本文使用NCA法检验“制度—资源—能力”框架下的某特定要素是否以及多大程度上是产生高水平营商环境的必要条件,并使用fsQCA检验分析NCA结果的稳健性。因此,结合NCA和QCA方法探索“制度—资源—能力”框架下的营商环境影响因素具有严谨性和逻辑自洽性。

3.2 样本选择

本文以数据完整的103个城市作为研究案例,共涵盖4个直辖市、5个计划单列市、27个省会城市以及其它67个地级市。这些城市的营商环境建设基本可以代表全国范围内的城市情况。

3.3 变量设计

(1)结果变量。本文结果变量采用“中国城市营商环境评价研究”课题组发布的《2020中国城市营商环境评价》报告[13]。该报告基于生态系统理论,从公共服务、人力资源、市场环境、创新环境、金融服务、法治环境、政务环境7个维度构建中国城市营商环境评价体系,并对我国289个地级及以上城市营商环境进行评价分析。

(2)条件变量。本文依据国内外研究文献,结合调研情况和本文研究侧重点,基于“制度—资源—能力”框架,将条件变量分为制度、资源、能力3个维度,见表2。

表2 变量定义与数据来源
Table 2 Variable definitions and data sources

类型维度变量名称测量指标数据来源备注结果变量营商环境营商环境评价得分《2020中国城市营商环境评价》条件变量制度政策体系建设是否出台指导性的全市营商环境行动方案、优化条例或办法北大法宝、政府网站若在调查期间发布,则赋值为1,否则赋值为0地方领导任期负责营商环境的市政府分管领导从上任到离任的时间政府网站领导公开简历任期计算具体到月份,并确保每个城市调查期内只有一位领导在任资源财政资源禀赋市级政府一般公共预算支出各城市2020年国民经济和社会发展统计公报、2020年财政预算执行情况报告单位:亿元经济发展水平人均地区生产总值地区生产总值数据源于各城市《2020年国民经济和社会发展统计公报》、人口数据源于各城市《第七次全国人口普查公报》单位:元能力数字政府建设地方数字政府发展指数得分《2020数字政府发展指数报告》政商关系构建中国城市政商关系健康指数评价得分中国城市政商关系排行榜(2020)

(3)变量校准。本文将6个条件变量与1个结果变量按照完全隶属、交叉点和完全不隶属的3个校准点,分别选取样本数据的95%、50%和5%。通过选取高水平营商环境的非集,实现非高营商环境水平的校准。变量校准和数据描述性统计分析结果如表3所示。

表3 数据校准和描述性统计结果
Table 3 Data calibration and descriptive statistics

变量类型数据校准变量完全不隶属交叉点完全隶属描述性分析平均值标准差最小值最大值结果变量营商环境10.117 316.480 644.632 320.250 512.028 427.0573.3条件变量政策体系建设0无10.893 20.310 3601地方领导任期42568.430.592 222.767 983113财政资源禀赋301.886893 111.7041 027.105 61 196.914 44199.688 102.11经济发展水平39 059.4778 138.84158 092.22685 770.199 435 700.790 3729 319.2165 776.68数字政府建设38.7653.774.3254.410 710.399 7231.982.2政商关系构建19.75843.3779.83644.448 317.109 618.94100

4 分析结果

4.1 必要条件分析

首先利用R语言进行NCA必要条件分析,结果见表4。综合来看,政策体系建设效应量为0.373,属于高水平效应,且检验结果显著(P=0.033),初步显示政策体系建设是营商环境的必要条件。地方领导任期效应量较小(d=0.022),检验结果不显著(P=0.387),显示地方领导任期不是营商环境的必要条件。

表4 NCA方法必要条件分析结果
Table 4 Analysis results of the NCA method

条件a方法精确度(%)(c-accuracy)上限区域(ceiling zone)范围(scope)效应量(d)bP值c政策体系建设CR1000.1850.9890.1870.033CE1000.3690.9890.3730.033地方领导任期CR99.00.0210.9480.0220.389CE1000.0200.9480.0210.267财政资源禀赋CR93.20.2840.9680.2930.000CE1000.2710.9680.2800.000经济发展水平CR91.30.2520.9300.2710.000CE1000.2370.9300.2540.000数字政府建设CR92.20.2790.9590.2910.000CE1000.2880.9590.3000.000政商关系构建CR94.20.2560.9690.2640.000CE1000.2580.9690.2660.000

注:a. 校准后集合隶属度值。b. 0.0≤d<0.1为“低效应”;0.1≤d<0.3为“中等效应”;0.3≤d <0.5为“高效应”;d≥0.5为“非常高的效应”。c. NCA 分析中的置换检验(permutation test,重抽次数=10 000)

表5为NCA方法瓶颈分析结果,表示产生预期结果(%)需要前因条件满足的最低水平(%)。结果显示,要达到60%的营商环境水平,至少需要32.9%水平的财政资源禀赋,31.3%水平的经济发展水平,35%水平的数字政府建设,31.5%水平的政商关系构建,而其它2个前因条件都不存在瓶颈水平。

表5 NCA方法瓶颈水平(%)分析结果a
Table 5 Analysis results of the bottleneck level (%) by NCA method

营商环境政策体系建设地方领导任期财政资源禀赋经济发展水平数字政府建设政商关系构建0NNNNNNNNNNNN10NNNNNNNNNNNN20NNNNNNNNNNNN30NNNNNNNNNNNN40NNNN1.03.69.47.150NNNN16.917.522.219.360NNNN32.931.335.031.57019.6NN48.945.147.943.78046.4NN64.859.060.755.99073.2NN80.872.873.668.1100NA52.096.886.786.480.3

注:a. CR 方法,NN=不必要,NA=不适用

进一步利用fsQCA3.0软件的QCA方法检验NCA分析结果,如表6所示。可以发现,非高财政资源禀赋对非高营商环境的必要一致性为0.902,显示非高财政资源禀赋是产生非高营商环境的必要条件;其余单个前因条件对高营商环境或非高营商环境的必要一致性都低于0.9,不构成结果的必要条件。需特别说明的是,NCA分析中财政资源禀赋、经济发展水平、数字政府建设、政商关系构建效应量均处于中等水平,且检验结果显著(P=0.000),但单个条件对高营商环境的必要一致性均低于0.9,表明其不是结果的必要条件。因此,单个资源或能力要素并不构成提升营商环境水平的必要条件。

表6 QCA中的必要性检验结果
Table 6 Necessity test results of QCA

条件变量高水平营商环境一致性覆盖度非高水平营商环境一致性覆盖度政策体系建设0.9140.4590.8760.541~政策体系建设0.0860.3610.1240.639地方领导任期0.6630.6180.5800.664~地方领导任期0.6390.5530.6660.709财政资源禀赋0.8520.8760.4770.602~财政资源禀赋0.6130.4880.9020.882经济发展水平0.8370.7760.5020.572~经济发展水平0.5380.4680.8030.858数字政府建设0.8550.7960.5020.574~数字政府建设0.5420.4700.8210.874政商关系构建0.8440.8120.4880.577~政商关系构建0.5610.4710.8410.869

4.2 组态分析

4.2.1 产生高水平营商环境的条件组态

本文使用fsQCA3.0进行组态分析,将原始一致性阈值设定为0.8,并将PRI一致性阈值设置为0.70,案例频数阈值设定为1,结果见表7。首先,虽然政策体系建设对高水平营商环境的必要一致性为0.914(见表6),但结合S3a和S3b组态结果,并根据Hossain等(2022)和Mattke等(2022)的研究,本研究最终不认为高政策体系建设是导致高营商环境的必要条件,因此单个制度要素也不构成提升营商环境水平的必要条件 。根据组态分析结果,可以发现,按照各前因条件在制度、资源、能力维度的出现情况,营商环境优化可归纳为4种路径模式,分别为资源支持下的政策和政企联动型、制度和资源双向引领下的数字政府驱动型、制度和能力双重协同下的财政资源推动型、能力主导下的资源驱动型,具体见图2。同时,总体解的一致性为0.973,远高于一致性可接受程度0.8,总体覆盖度为0.719,说明4种组态解释了71.9%以上实现高水平营商环境的原因。因此,4种组态可视为实现高营商环境水平的充分条件组合。其中,S2a、S2b以及S3a、S3b的核心条件相同,因此分别构成2个二阶等价组态[19]

图2 营商环境优化路径模型
Fig.2 Path model for business environment optimization

表7 在 fsQCA 中实现高营商环境和非高营商环境的组态
Table 7 Configuration for high business environment and non-high business environment in fsQCA

条件高水平营商环境S1S2aS2bS3aS3b非高水平营商环境NS1NS2NS3NS4NS5NS6NS7aNS7b政策体系建设●●●●●●●地方领导任期●●财政资源禀赋●●●●经济发展水平●●●●数字政府建设●●●●●政商关系构建●●●●一致性0.9880.9770.9790.9840.9830.9800.9760.9270.9660.9830.9580.9500.988原始覆盖度0.6060.4660.4690.0390.0370.6950.0950.0870.5510.4610.3890.3840.478唯一覆盖度0.1720.0310.0350.0090.0070.0190.0070.0070.0310.0170.0130.0400.010总体一致性0.9730.929总体覆盖度0.7190.864

注:●代表核心条件存在 ,⊗代表核心条件缺失, ●代表边缘条件存在, ⊗代表边缘条件缺失,空格表示该变量存在或不存在无关紧要

(1)路径1:资源支持下的政策和政企联动型。其对应条件组态S1,该组态的一致性为0.988,一致性大于0.75,说明条件组态成立,原始覆盖度为0.606,唯一覆盖度为0.172,表明17.2%的城市可通过资源支持下政策和政企联动型条件组态进行解释。该路径表明,以完善的政策体系建设、充足的财政资源支持、高水平的经济发展、良好的政商关系为核心条件的前因变量组合可以产生高水平营商环境。

该组态对应的典型城市包括北京、上海、深圳、广州、杭州、苏州等。在政策体系建设方面,这些城市积极深化改革先行先试,出台营商环境1.0至5.0甚至6.0版的系列政策,实现营商环境改革的“五级跳”,甚至拉开“六级跳”序幕。如北京在2018年、2019年连续推出优化营商环境1.0、2.0版系列改革政策,共计149项;2023年推出6.0版改革,涵盖237项改革任务。在资源维度,这些城市的一般公共预算支出水平处于全国前十,地方政府财政实力强、运行状态佳,同时,经济实力雄厚也为营商环境优化提供了强大支撑。在政商关系构建方面,这些城市积极建立和谐的政商关系,如深圳市积极构建企业服务体系,聚焦企业服务,开设“营商环境”专席,专门受理企业个性投诉,全方位提升企业体验。

(2)路径2:制度和资源双向引领下的数字政府驱动型。其对应条件组态S2a,该组态的一致性为0.977,原始覆盖度为0.466,唯一覆盖度为0.031,表明有3.1%的城市通过制度和资源双向引领下的数字政府驱动型条件组态进行解释。该路径表明,以高政策体系建设、高地方领导任期、高财政资源禀赋和高数字政府建设为核心条件,互补高水平经济发展为边缘条件的前因变量组合可以产生高水平营商环境。S2a表明地方重视政策体系建设,同时,负责营商环境建设的地方领导任期越长,制度的持续性越长,加上地方具有财政和经济基础,并关注数字政府建设,会为地方营商环境优化创造有利条件。

该组态对应的典型城市包括南京、宁波、济南、郑州、无锡、合肥等。这些城市以政策体系建设、地方领导任期、财政资源禀赋、数字政府建设为核心,不断优化营商环境。如制度层面,南京市注重政策设计,将营商环境实践经验上升至法律层面,出台省内首部城市层面营商环境法规,并成立由市长担任组长的优化营商环境工作领导小组,建立市级部门联席会议制度,且分管政务服务、营商环境的市领导任期较长。在资源维度,这些城市均拥有居全省前列的财政资源和经济资源。在数字政府建设方面,如宁波市深入推动网办、掌办由“可办”向“好办、愿办、实际办”转变,加快建设“无证件(证明)办事之城”。

(3)路径3:制度和能力双重协同下的财政资源推动型。其对应条件组态S2b,该组态的一致性为0.979,原始覆盖度为0.469,唯一覆盖度为0.035,表明有3.5%的城市通过该条件组态进行解释。该路径表明,以高政策体系建设、高地方领导任期、高财政资源禀赋和高数字政府建设为核心条件,互补高政商关系建设为边缘条件的前因变量组合可以产生高水平营商环境。S2b显示,无论地方经济发展水平高低与否,如果重视政策体系建设、地方领导任期长,协同数字政府建设、良好政商关系构建以及地方财政实力雄厚,也有助于提升地方营商环境建设水平。

这一组态对应的典型城市包括成都、青岛、烟台、重庆、沈阳、长沙等。以成都市为例,其发布《成都市优化营商环境条例》,将改革措施以地方性法规形式进行固化,并持续健全“市领导+牵头部门+责任单位”的“1+1+N”工作机制。在能力层面,完善城市数字基础设施,以数字赋能促进营商环境优化,建设智慧蓉城运行管理平台,并积极构建和谐的政商关系,促进各项利企政策“落地”“落实”,切实推动政策红利转化为企业获得感和现实生产力。在财政资源方面,成都市以全面加强财政资源统筹为核心抓手,完善财政资源和政策系统集成的管理模式,形成大财政、大统筹、大保障的资源配置格局。

(4)路径4:能力主导下的资源驱动型。其对应条件组态S3a和S3b,组态的一致性分别为0.984和0.983,原始覆盖度分别为0.039和0.037,唯一覆盖度分别为0.009和0.007。该路径表明,以高数字政府建设、非高政策体系建设为核心条件,互补以高财政资源禀赋、高政商关系构建、非高地方领导任期、非高经济发展水平为边缘条件,或是互补以高经济发展水平、高政商关系构建、非高地方领导任期、非高财政资源禀赋为边缘条件的前因变量组合也可以产生高水平营商环境。S3显示,在营商环境政策体系建设不足、地方领导任期较短的城市,重视建设数字政府和构建和谐政商关系,且政府部门组织能力较强,即使地方经济发展水平不高但财政能力较强,也会提升营商环境水平。

该类组态的典型城市是绍兴和金华。如2020年绍兴市一般公共预算支出仅为667亿元,在103个样本城市中处于中下水平,且在调研期间该地尚未公布营商环境行动方案,但绍兴市以数字政府建设为核心,在电子政务、智慧城市、数字政府等领域均有专门机构积极响应国家战略部署,通过强化顶层设计、统筹协调,提升了政府数字化、智能化管理水平;在政商关系构建方面,绍兴市畅通政企沟通交流机制,创设清廉示范点,以“清廉软实力”提升城市竞争力,因此绍兴市的营商环境指数处于样本城市前30%的水平。

因此,针对自身资源有限且营商环境政策体系建设不足的城市,建议选择能力主导下的资源驱动型路径。同时,应重视建设数字政府、构建和谐的政商关系,由此抵消制约因素的负向影响。

4.2.2 产生非高水平营商环境的条件组态

继续使用fsQCA3.0进行组态分析,将原始一致性阈值设定为0.8,PRI一致性阈值设置为0.70,案例频数阈值设定为1,分析结果见表6。可以发现,产生非高水平营商环境的组态有8个,其中,NS7a和NS7b的核心条件相同,因此构成二阶等价组态。

组态NS1表明,缺乏财政资源、忽视数字政府建设和政商关系构建,城市营商环境水平就难以提升。组态NS2显示,缺乏财政资源、经济发展水平低并忽视政策体系以及数字政府建设,会导致非高水平的营商环境。组态NS3显示,忽视政策体系和数字政府建设、分管营商环境建设的地方领导任期较短,同时,经济发展水平低,其营商环境水平也不会高。组态NS4表明,经济发展水平低,忽视数字政府建设和政商关系构建,即使注重营商环境政策体系建设,城市营商环境水平也不会高。组态NS5表明,缺乏财政资源、分管营商环境建设的地方领导任期较短、忽视和谐政商关系构建,即使注重营商环境政策体系建设,城市营商环境水平也不会高。组态NS6表明,缺乏财政资源、忽视数字政府建设,即使重视政策体系建设并具有高经济发展水平,城市营商环境水平也不会高。组态NS7a显示,缺乏财政资源、经济发展水平的支持,即使加强政策体系建设和数字政府建设,营商环境水平也不会高。组态NS7b显示,缺乏财政资源、经济发展水平的支持,且地方领导任期较短、忽视数字政府建设,也会产生非高水平营商环境。

4.2.3 稳健性检验

为提高研究结论的可靠性,需作进一步的稳健性检验。首先将PRI一致性阈值提高至0.75,结果表明,除导致增加2个与S1相对应的组态外,新模型的其它4个组态与原模型组态一致,两个模型的组态存在清晰的子集关系[23]。第二,在保持原始PRI一致性阈值不变的情况下,将频数阈值调整为2,结果表明,除导致缺乏与S3对应的组态和S1组态增加数字政府建设条件外,新模型的其余2个组态与原组态一致。以上检验结果说明本文研究结论稳健。

5 结论与讨论

5.1 研究结论

本文基于西南某省九个地市的田野调查,结合地方营商环境,提出优化营商环境的“制度—资源—能力”整合性分析框架,再以我国103个城市为研究样本,采用NCA和QCA相结合的方法分析营商环境优化的必要条件、组合路径和生成逻辑,从组态视角揭示营商环境要素互动的复杂机理,并得到以下研究结论:

(1)制度、资源、能力层面要素均不是单独导致城市营商环境优化的必要条件,城市营商环境优化是多种前因条件共同作用的结果。营商环境优化实质是各地治理理念和治理能力协同,是营商体制机制、资源禀赋、经济发展实力、数字政府建设及政企沟通能力等关键要素共同作用的结果。

(2)从不同因素的组合效应来看,存在提升地方营商环境水平的4种模式,分别为资源支持下的政策和政企联动型、制度和资源双向引领下的数字政府驱动型、制度和能力双重协同下的财政资源推动型、能力主导下的资源驱动型。4种组态展示了优化营商环境的多重路径,体现了国内各城市推进营商环境优化工作的殊途同归。

(3)挖掘出导致非高水平营商环境的深层次原因。从组态来看,产生非高水平营商环境的6个组态均有非高财政资源禀赋条件,5个组态均有非高经济发展水平,4个组态均有非高数字政府建设,体现出地方资源和组织能力对营商环境建设至关重要。这为深入理解制度、资源和能力等不同维度要素影响营商环境水平提供了坚实证据。

5.2 理论贡献与管理启示

(1)本文基于西南某省9个城市的田野调查,从制度、资源和能力3个维度构建城市营商环境优化的整合性分析框架。以往研究从制度改革[4-5]、行政监管[6-7]、互联网+政务服务[8]、科技研发创新[9]、基础设施保障[10]、外部综合环境[11]探索地方营商环境优化的影响因素,本文进一步挖掘出影响机制之间的协同性和互补性,对因素间的协同作用进行了充分解释。制度、资源和能力三维协同,揭示出营商环境优化的系统性与复杂性。获得的实践启示是,各地方政府应加强制度、资源、能力各维度要素之间的协同整合,结合本地实际,根据自身财政资源和经济水平,实现制度、资源、能力多重条件的适配,因地、因时选择适宜的发展路径。

(2)发现营商环境优化的非对称现象,进一步验证营商环境优化存在因果不对称性的组态分布[16]。本研究采取fsQCA方法分别探索导致高水平营商环境与非高水平营商环境的组态,结果发现,高水平营商环境的非集并不是非高水平营商环境的有效组态。本文既为地方政府建设高水平营商环境提供了有效的路径组合,又为地方政府避免非高水平营商环境提出了风险警示。在区域经济建设的关键期,营商环境优劣事关地方建设成效,各地政府应全盘梳理保障短板和主观制约因素,从而综合施策、对症下药。

(3)发现经济发展或资源禀赋不足城市优化营商环境的路径。对于自身资源不足的地区,一方面,从制度维度而言,应突破“先天不足”的资源桎梏,在体制机制建设方面“铆足劲”,着力于攻克深水区的“痛堵难”,致力于理顺容错纠错机制、考核问责机制,建立上下归口统一、职责明晰的营商环境建设长效机制,指导与定期督察政策落实。另一方面,从能力维度出发,经济欠发达、资源禀赋不足的城市,可以借助信息技术工具,加快缩短地区间发展差距(潘越等,2022),通过强化数字政府建设,实现营商环境建设优化的“弯道超车”。

5.3 研究不足

本文也存在一定研究局限,具体表现为:①仅探讨了制度、资源、能力维度要素对营商环境的影响,今后可引入时序QCA和多时段QCA等前沿QCA方法,深入挖掘城市营商环境优化的动态演化过程(杜运周等,2021),提高结论的稳健性;②采用103个城市案例,由于数据库匹配的限制,衢州市等营商环境快速提升的城市尚未纳入研究范畴,一定程度上削弱了结论的普适性,未来研究可引入更多大中城市的案例样本,提高研究结论的适用性。

参考文献:

[1] 杨开峰,王璐璐,仇纳青. 营商环境建设、主观治理绩效评价与溢出效应——来自中国29省的经验证据[J].公共管理学报,2023,20(1):106-120.

[2] 孙世强,张贺,吕平章,等. 营商环境评价体系的有效性:识别、完善与检验——兼论人民民主理论在营商环境评测工具建构中的应用[J].中国软科学,2023,38(4):189-200.

[3] “中国城市营商环境评价研究”课题组,李志军,张世国,等. 中国城市营商环境评价的理论逻辑、比较分析及对策建议[J].管理世界,2021,37(5):98-112.

[4] 宋林霖,李广文. “放管服”改革的治理意蕴及其走向[J].中国行政管理,2022,38(8):6-12.

[5] 王敬波. “放管服”改革与法治政府建设深度融合的路径分析[J].中国行政管理,2021,37(10):18-21.

[6] DJANKOV S, MCLIESH C, RAMALHO R M. Regulation and growth[J].Economics Letters, 2006, 92(3): 395-401.

[7] CULE M, FULTON M E. Corporate governance and subjective well-being[J].Applied Economics Letters, 2013, 20(4): 364-367.

[8] 廖福崇. “互联网+政务服务”优化了营商环境吗——基于31省的模糊集定性比较分析[J].电子政务,2020,17(12):99-109.

[9] 陈强,丁玉,敦帅.基于解释结构模型的城市营商环境影响因素研究[J].经济体制改革,2021,39(1):193-200.

[10] THAPAR S, SHARMA S, VERMA A. Analysis of factors impacting wind and solar sectors—challenges to sustainable development (Four Country Study) [J].Sustainable Development, 2019, 27(3): 481-511.

[11] 孙群力,陈海林. 我国地区营商环境的决定因素、影响效应和评价指数——基于MIMIC模型的研究[J].财政研究,2020,41(6):105-120.

[11] 宋林霖,陈志超. 中国语境下的营商环境优化:核心议题与治理路径[J].中国行政管理,2021,37(1):147-149.

[13] 李志军. 2020·中国城市营商环境评价[M].北京:中国发展出版社,2021.

[14] RUGGIE J. Constructing the world polity: essays on international institutionalization[M].London: Routledge, 1998.

[15] 后小仙,马融,南永清.地方官员任期与营商环境优化[J].经济与管理评论,2020,37(6):136-149.

[16] 廖福崇. 营商环境建设何以成功——基于制度性交易成本的组态比较[J].经济社会体制比较,2021,37(2):181-191.

[17] 邓慧慧,刘宇佳,王强. 中国数字技术城市网络的空间结构研究——兼论网络型城市群建设[J].中国工业经济,2022,39(9):121-139.

[18] YOUNG M M. Implementation of digital-era governance:the case of open data in US cities[J].Public Administration Review, 2020, 80(2): 305-315.

[19] FISS P C. A set-theoretic approach to organizational configurations[J].Academy of Management Review, 2007, 32(4): 1180-1198.

[20] ORDANINI A,PARASURAMAN A,RUBERA G.When the recipe is more important than the ingredients:a qualitative comparative analysis (QCA) of service innovation configurations[J].Journal of Service Research,2014,17(2):134-149.

[21] DUL J.Necessary condition analysis (NCA) logic and methodology of "necessary but not sufficient" causality[J].Organizational Research Methods,2016,19(1):10-52.

[22] HOSSAIN M A, QUADDUS M, WARREN M, et al. Are you a cyberbully on social media? exploring the personality traits using a fuzzy-set configurational approach[J].International Journal of Information Management, 2022, 66: 102537.

[23] 张明,杜运周. 组织与管理研究中QCA方法的应用:定位、策略和方向[J].管理学报,2019,16(9):1312-1323.

(责任编辑:胡俊健)